Fig. 2

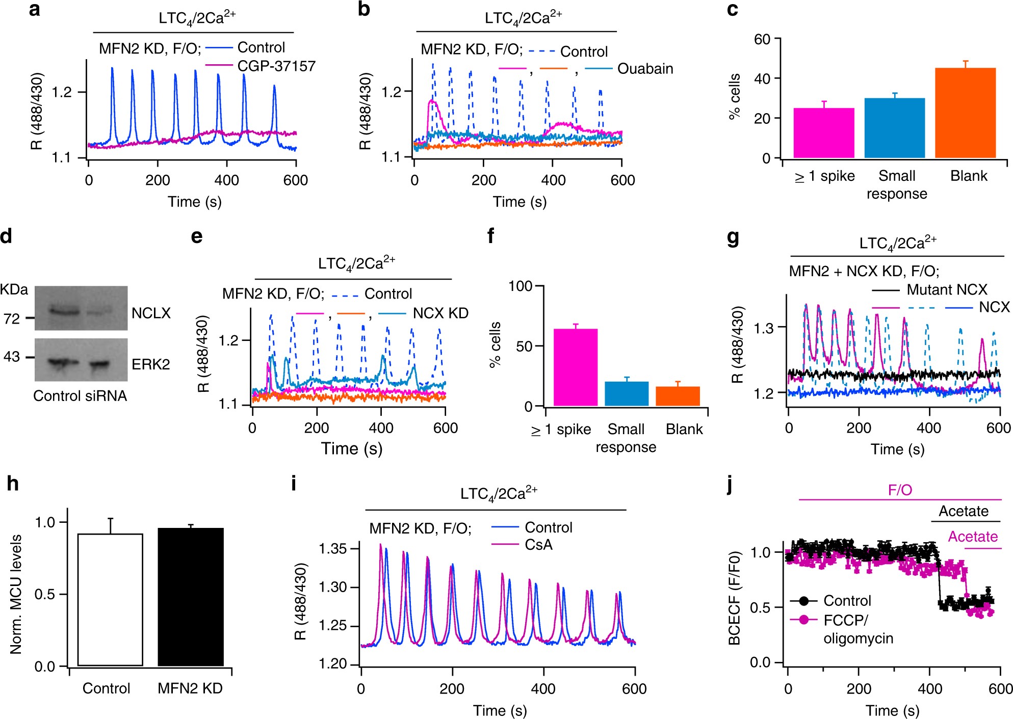
Oscillations in matrix Ca2+ by mitochondrial Na+–Ca2+ exchange. In panels a–f, mitofusin 2 was knocked down and cells were pre-treated acutely with FCCP and oligomycin prior to LTC4 challenge. Matrix Ca2+ was measured with ratiometric pericam. a Pre-exposure (10 min) to CGP-37157 (10 μM) abolished matrix Ca2+ oscillations to LTC4 (control: blue trace, typical of 21/29 cells; CGP-treated: red trace, typical of 12/12 cells). b As in panel a, but ouabain (25 μM; 15 min pre-treatment) was used to raise cytosolic Na+. Three types of matrix Ca2+ response to LTC4 were now observed; blank/no response (orange), a small slow rise (blue) or at least one spike (magenta). c Bar plot shows the fractional responses, as in panel b. Total number of cells analysed was 24. d Western blot compares Na+–Ca2+ exchanger expression in control cells and in cells after siRNA-directed knockdown. e Ca2+ oscillations to LTC4 are suppressed following Na+–Ca2+ exchanger knockdown. Three types of response were now observed (see panel f). f Bar plot shows the types of responses of matrix Ca2+ to LTC4 following exchanger knockdown (as described in panel c). Total number of cells analysed was 20. g Matrix Ca2+ oscillations to LTC4 were induced in control cells but not in those expressing a catalytic mutant of the exchanger. Two types of response were seen when the wild type exchanger was overexpressed: no response (9/20 cells) and oscillatory responses (11/20 cells). The two oscillatory responses (dashed blue and magenta traces) depict the two patterns of oscillatory response. h Histogram compares MCU expression before and after mitofusin 2 had been knocked down. i Matrix Ca2+ oscillations to LTC4 are compared between a control cell and one pre-exposed (15 min) to cyclosporine A. In this experiment, mitofusin 2 was knocked down and FCCP/oligomycin applied 8 min before stimulation. j Cytosolic pH, measured with BCECF, is compared for control cells (black trace) and cells acutely exposed to FCCP/oligomycin (as indicated; red trace). Acetate was applied at the end of the experiment to induce cytosolic acidification. Each trace is the mean of between 16 and 21 cells. Error bars denote SEM