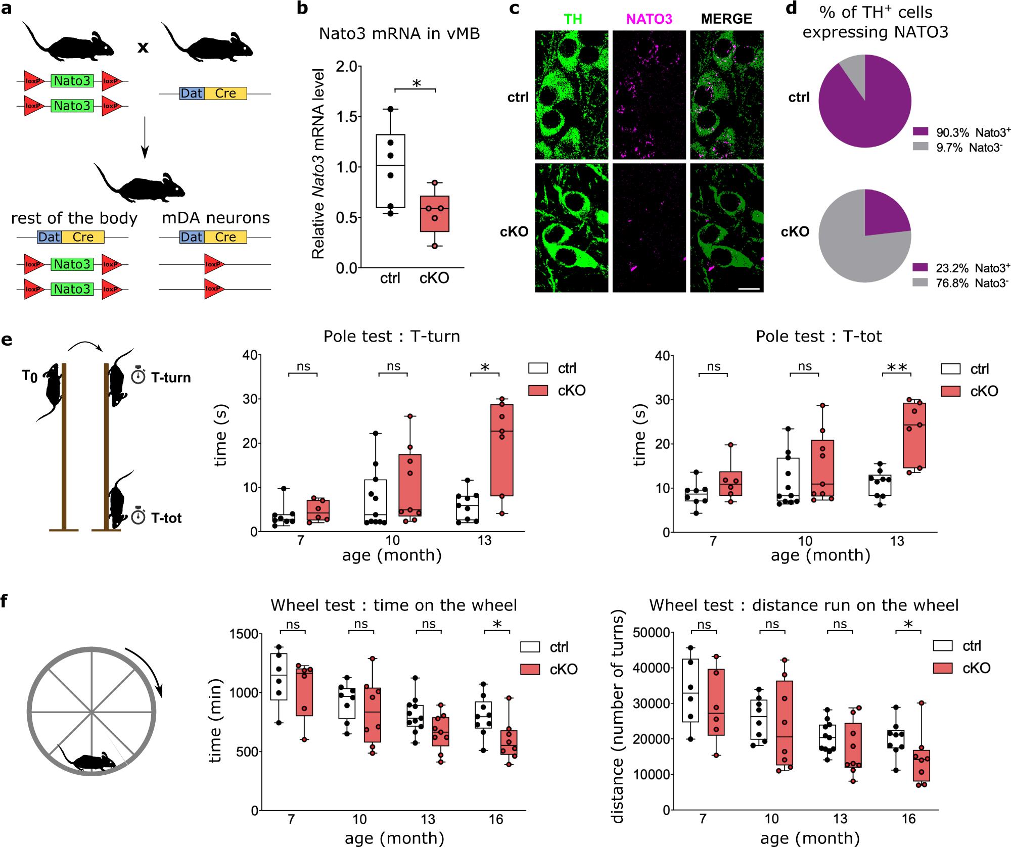
Fig. 6: Nato3 cKO in DA neurons leads to age-dependent impairment in locomotor coordination and activity.

a Strategy for conditional ablation of Nato3 in differentiated DA neurons. b RT-qPCR analysis of Nato3 mRNA levels in ventral midbrains of 2-month-old Nato3floxed (ctrl) and Nato3DAT-Cre (cKO) mice. Data are represented as fold change relative to the average expression level in the ctrl. n = 5 (ctrl) and n = 6 (cKO) mice. Two-tailed Mann–Whitney test, *p = 0.0491. c Representative images of Nato3 (magenta) in situ hybridization of ventral midbrain coronal sections from 4-month-old control and Nato3 cKO mice. mDA neurons were detected by anti-TH antibodies (green). Scale bar, 10 μm. 3 sections from 2 mice per genotype were analyzed. d Quantification of the percentage of TH+ mDA neurons expressing Nato3 from (c). More than 300 TH+ neurons per genotype were analyzed. e Pole test. The time taken to orient downward (T-turn; left) and the total time to turn and descend the pole (T-tot; right) are shown. The numbers of animals tested were: n = 8 (ctrl, 7 months), n = 6 (cKO, 7 months), n = 11 (ctrl, 10 months), n = 9 (cKO, 10 months), n = 9 (ctrl, 10 months), n = 7 (cKO, 13 months). Two-tailed Mann–Whitney test comparing ctrl and cKO of the same age. T-turn at 13 months, *p = 0,0207. T-tot at 13 months, **p = 0.0032. ns not significant. f Voluntary wheel running test. The time spent running on the wheel (left) and the total distance run (right) are shown. n = 6 animals (ctrl, 7 months), n = 6 (cKO, 7 months), n = 8 (ctrl, 10 months), n = 8 (cKO, 10 months), n = 11 (ctrl, 10 months), n = 9 (cKO, 13 months), n = 9 (ctrl, 16 months), n = 8 (cKO, 16 months). Two-tailed Mann–Whitney test comparing ctrl and cKO of the same age. Time at 16 months, *p = 0.0206. Distance at 16 months, *p = 0.0360. ns not significant. Box boundaries in (a), (e) and (f) are the 25th and 75th percentiles, the horizontal line across the box is the median, and the whiskers indicate the minimum and maximum values.