Abstract
Progressive degeneration of dopaminergic (DA) neurons in the substantia nigra is a hallmark of Parkinson’s disease (PD). Dysregulation of developmental transcription factors is implicated in dopaminergic neurodegeneration, but the underlying molecular mechanisms remain largely unknown. Drosophila Fer2 is a prime example of a developmental transcription factor required for the birth and maintenance of midbrain DA neurons. Using an approach combining ChIP-seq, RNA-seq, and genetic epistasis experiments with PD-linked genes, here we demonstrate that Fer2 controls a transcriptional network to maintain mitochondrial structure and function, and thus confers dopaminergic neuroprotection against genetic and oxidative insults. We further show that conditional ablation of Nato3, a mouse homolog of Fer2, in differentiated DA neurons causes mitochondrial abnormalities and locomotor impairments in aged mice. Our results reveal the essential and conserved role of Fer2 homologs in the mitochondrial maintenance of midbrain DA neurons, opening new perspectives for modeling and treating PD.
Similar content being viewed by others
Introduction
Midbrain dopaminergic (mDA) neurons play a central role in controlling key brain functions, including voluntary movement, associative learning, motivation and cognition1. The progressive and selective degeneration of mDA neurons in the substantia nigra (SN) reduces nigrostriatal DA transmission, leading to the motor symptoms of Parkinson’s disease (PD). Although PD was first described over 200 years ago and is the most prevalent neurodegenerative movement disorder, the exact pathologic mechanisms remain unclear. Treatment options are limited to symptomatic relief with DA replacement therapy2,3. Thus, there is an urgent need to identify targets for disease-modifying therapies that reverse or hinder neurodegeneration in PD.
PD is a multifactorial disorder caused by a combination of genetic and environmental factors4. Increasing evidence indicates that PD risk factors lead to common pathological processes, including excessive production of reactive oxygen species (ROS), axonal pathology, neuroinflammation, defects in the ubiquitin-proteasome system, and mitochondrial dysfunction2,5. In particular, mitochondrial impairment is integral to most other pathological cellular processes and thought to play a central role in dopaminergic neurodegeneration. Complex I activity is reduced in the brains of PD patients, and mitochondrial toxins such as 1-methyl-4-phenyl-1,2,3,6-tetrahydropyridine (MPTP) and rotenone potently induce SN degeneration. The findings that multiple genes linked to familial PD, including PINK1, Parkin, LRRK2, SNCA and DJ-1, directly or indirectly affect mitochondrial physiology further support this notion6,7.
Although several genes linked to rare monogenic forms of PD have been identified, genetic susceptibility factors for sporadic PD, which accounts for ~90% of cases, remain largely unknown. In this regard, it is noteworthy that dysregulation of transcription factors required for mDA development is implicated in PD. Numerous transcription factors required for various aspects of mDA neurons development, including En1, En2, Lmx1a, Lmx1b, Foxa1, Foxa2, Nurr1, Pitx3 and Otx2, remain expressed in the adult brain and are crucial for the survival and function of differentiated mDA neurons in mice8,9,10,11,12,13,14,15,16. Genome-wide association studies (GWAS) have shown that genetic variants of developmental transcription factors are highly represented in sporadic PD patients17,18. Moreover, overexpression of Nurr1, Foxa2, En1 or Otx2 prevents the loss of DA neurons in murine PD models19,20,21. Therefore, a better comprehension of the genetic networks controlled by developmental transcription factors in differentiated mDA neurons may advance our molecular understanding of neurodegeneration in PD and open new therapeutic options.
Drosophila offers a powerful model system to investigate molecular mechanisms of PD pathogenesis in vivo, due to the abundance of genetic tools, the conservation of most PD-related pathways and familial PD-linked genes, and its relatively simple nervous system22,23. The adult fly midbrain contains approximately a dozen clusters of DA neurons projecting to different areas24. Although the anatomical arrangements of DA neurons in Drosophila and vertebrates differ considerably, recent works have highlighted the functional homology of some of the dopaminergic circuits25. The protocerebral anterior medial (PAM) cluster is the largest subgroup containing ~80% of all Drosophila brain DA neurons. PAM neurons are highly heterogeneous in their function and projection patterns, modulating various behavior including associative learning, sleep, and locomotion26,27. Remarkably, some of the PAM neurons are required for the startle-induced climbing, a locomotor behavior found to be defective in multiple PD models27,28,29, rendering the PAM cluster partially analogous to the mammalian SN. Dopaminergic innervation from the PPL1 and PPM3 clusters to the central complex also appear to be functionally homologous to the nigrostriatal pathway and is reported to be impaired in some PD models25,30,31.
The notion that developmental transcription factors play critical roles in the maintenance of adult DA neurons is shared between flies and mammals, as supported by our recent studies of Drosophila Fer2 gene28. Fer2 encodes a basic helix-loop-helix (bHLH) transcription factor required for the development of DA neurons in the PAM cluster; thus, fewer PAM neurons are formed in Fer22 hypomorphic mutants. Additionally, Fer22 mutant flies display a progressive loss of PAM neurons in adulthood, locomotor impairment that can be improved by L-DOPA administration, and increased ROS levels in the brain. PAM neurons deficient for Fer2 accumulate abnormal mitochondria and show autophagy dysfunction. Fer2 expression persists into adulthood in PAM neurons and increases in response to oxidative stress. Importantly, the maintenance of mitochondrial integrity and the survival of PAM neurons in aged flies require the presence of Fer2 within PAM neurons in adulthood28,29. Taken together, these lines of evidence establish the dual role of Fer2 in development and lifelong maintenance of DA neurons in the PAM cluster, and suggest that molecular studies of Fer2 function will shed light on the mechanisms of dopaminergic neurodegeneration relevant to PD.
In the present study, we ask how Fer2 maintains DA neurons throughout adulthood and whether its function is conserved in mammals. We address these questions by analyzing functional interaction between Fer2 and familial PD-linked genes, by identifying Fer2 target genes and by generating mice with a conditional deletion of Nato3, a murine homolog of Fer2, in differentiated DA neurons. This combined approach demonstrates that Fer2 is a master regulator of a transcriptional network controlling mitochondrial integrity and function, and thereby confers dopaminergic neuroprotection in multiple genetic and toxin models of PD. Nato3 is known to be required for the genesis of mDA neurons32,33,34 but its post-developmental role has never been studied. We demonstrate here that selective ablation of Nato3 in differentiated DA neurons leads to age-dependent motor impairment and a loss of mitochondrial integrity in mDA neurons. Taken together, our results indicate that Fer2 and Nato3 share an essential role in maintaining mitochondrial health and dopaminergic function, offering new opportunities to study the selective vulnerability of mDA neurons and to develop therapeutic interventions for PD.
Results
Fer2 overexpression protects PAM dopaminergic neurons from genetic and oxidative insults
To explore the genetic mechanisms underlying the role of Fer2 in the maintenance of DA neurons, we investigated whether Fer2 loss or gain of function affects the survival of DA neurons in genetic models of PD. Mutations in the leucine-rich repeat kinase 2 (LRRK2) gene are the most common cause of familial PD and also predispose carriers to sporadic PD35. Because pathogenic LRRK2 variants are considered to be gain-of-function mutants, most fly models of LRRK2-linked PD employ overexpression of wild-type or mutant forms of LRRK2 or its fly homolog. We thus overexpressed wild-type or mutant Drosophila Lrrk via the GAL4/UAS system using PAM neuron-specific drivers, Fer2-GAL4 or R58E02-GAL426,28. The number of surviving DA neurons was assessed by immunostaining with anti-tyrosine hydroxylase (TH) antibodies.
Forced expression of either wild-type or Lrrk I1915T mutant, which is homologous to the human pathogenic LRRK2 I2020T variant35,36, reduced the number of TH-positive neurons in the PAM cluster by ~10% in 1-day-old flies (Supplementary Fig. 1a). Thereafter TH-positive cell counts further decreased in an age-dependent manner (Supplementary Fig. 1a and Fig. 1a, b). To distinguish the reduction in TH expression and the genuine loss of DA neurons, we also visualized PAM neurons by expressing the nuclear RedStinger red fluorescent protein together with Lrrk. The number of RedStinger-positive cells was reduced in the flies expressing wild-type or mutant Lrrk in PAM neurons (Fig. 1c, d). Therefore, Lrrk gain of function causes not only developmental loss but also age-dependent loss of PAM neurons. Remarkably, overexpression of Fer2 in PAM neurons prevented the reduction of TH-positive cell counts induced by the expression of wild-type or mutant Lrrk (Fig. 1a, b). The analysis of cell counts using RedStinger found that PAM neuron loss caused by the mutant Lrrk, but not the WT Lrrk, was rescued with Fer2 overexpression at least partially (Fig. 1c, d). Forced expression of Lrrk in Fer22 heterozygous background resulted in PAM neuron loss to a similar extent as in wild-type background (Supplementary Fig. 1b). Lrrk overexpression in Fer22 homozygous mutants additively enhanced PAM neuron loss compared with either of the single genetic perturbations (Supplementary Fig. 1b). These results suggest that Fer2 and Lrrk act in independent pathways but Fer2 overexpression can attenuate Lrrk-induced neuronal damage.
a, b Fer2 overexpression prevented the loss of PAM neurons induced by targeted expression of wild-type (WT) or pathogenic mutant Lrrk in PAM neurons. a Representative images of PAM neurons at day 14 detected by anti-TH antibodies (green). PAM, PAM neuron-specific R58E02-GAL4 driver. PAM > X indicates that UAS-transgene X is driven by R58E02-GAL4. Scale bar, 20 μm. Top left, a schematic of DA neurons in the PAM (green) and other clusters (black). b Quantification of the number of TH+ PAM neurons per hemisphere from (a). n = 16 hemispheres per group. **p < 0.01, ***p < 0.001, ****p < 0.0001. PAM vs. PAM > Lrrk WT, p = 0.0026. PAM vs. PAM > Lrrk I1915T, p = 0.0002. PAM > Lrrk I1915T vs. PAM > Lrrk I1915T, Fer2, p = 0.0001. ns, not significant. One-way ANOVA followed by a Tukey’s test for multiple group comparison. c Representative images of PAM neurons at day 14 labeled by PAM > Red Stinger. Scale bar, 20 μm. d Quantification of the number of Red Stinger+ PAM neurons per hemisphere from (c). n = 16 hemispheres per group. ****p < 0.0001. ns, not significant. One-way ANOVA followed by a Tukey’s test for multiple group comparison. e The mitochondrial network in PAM neurons was visualized using mitoGFP. Scale bar, 5 μm. f Top, histograms showing the circularity distribution of GFP+ particles measured from (e). Bottom, the Gaussian curve fit to the circularity histogram. Circularity ranges from 0 (reticular mitochondria) to 1 (round mitochondria). ****p < 0.0001 using Kruskal–Wallis test followed by Dunn’s test for multiple group comparison. 500 mitochondrial particles were analyzed from 16 hemispheres per genotype. g Quantification of TMRM fluorescence intensity in GFP-labeled PAM neurons in 14-days-old flies. n = 18 hemispheres per group. HE, heterzogous. HO, homozygous. **p < 0.01. PAM > EGFP vs. Park1 HO, PAM > EGFP, p = 0.0063. Park1 HO, PAM > EGFP vs. Park1 HO, PAM > EGFP, Fer2, p = 0.0016. ns, not significant. One-way ANOVA followed by a Tukey’s test for multiple group comparison. Box boundaries in (b), (d) and (g) are the 25th and 75th percentiles, the horizontal line across the box is the median, and the whiskers indicate the minimum and maximum values.
Mutations in the PRKN gene, which encodes the E3 ubiquitin ligase Parkin, are linked to autosomal recessive juvenile PD37. Drosophila parkin loss-of-function mutant park1 exhibits PD-like phenotypes, including locomotor deficits, mitochondrial impairments and loss or shrinkage of a few subclasses of DA neurons38,39. Since the effect of parkin loss of function on the integrity of DA neurons in the PAM cluster has not been evaluated in previous studies, we visualized PAM neurons using anti-TH immunostaining and targeted expression of RedStinger in park1 mutants. An age-dependent reduction in the number of TH-positive PAM neurons was observed in park1 homozygotes (Supplementary Fig. 1c). However, the number of cells expressing RedStinger with the PAM neuron driver was not significantly different between the heterozygous and homozygous park1 mutants (Supplementary Fig. 1d). Therefore, park1 mutation reduces TH expression in PAM neurons, which likely leads to functional impairments, although it does not cause cell loss.
Parkin mutations lead to severe defects in mitochondrial morphology and function in all organisms studied thus far, including flies40,41,42,43. We therefore examined whether Fer2 overexpression ameliorates mitochondrial morphology in DA neurons of park1 flies by expressing mitochondria-targeted GFP (mitoGFP) in PAM neurons. In contrast to the reticular mitochondria observed in control flies, the majority of mitochondria appeared more rounded in PAM neurons of park1 mutants (Fig. 1e). This observation was quantitatively confirmed by the analysis of mitochondria circularity, which showed a shift towards more globular mitochondria in park1 compared with control (park1/+) flies (Fig. 1f). Remarkably, the overexpression of Fer2 in PAM neurons restored tubular mitochondrial morphology in park1 flies (Fig. 1e, f). Furthermore, to determine if Fer2 overexpression improves the functioning of mitochondria in park1 flies, we assessed mitochondrial membrane potential in PAM neurons using the tetramethylrhodamine methyl ester (TMRM) staining. TMRM fluorescence levels were significantly reduced in homozygous park1 mutants compared to w1118, indicating the decrease in mitochondrial membrane potential as a result of parkin loss of function. Overexpression of Fer2 increased TMRM fluorescence to the levels equivalent to those in w1118 and park1/+ flies (Fig. 1g). These results indicate that Fer2 can counteract both morphological and functional impairments in mitochondria caused by loss of parkin.
The findings that Fer2 overexpression cell-autonomously prevents cellular and mitochondrial damage in the PAM cluster DA neurons in two independent familial PD models suggest that Fer2 gain of function might confer dopaminergic neuroprotection against a broad spectrum of genetic and chemical insults. We therefore tested if Fer2 overexpression can protect DA neurons from damage caused by oxidative stress, using an assay in which flies were exposed to a non-lethal dose of hydrogen peroxide (H2O2). 7-day-old flies were fed with 5% H2O2 for 24 h, and 7 days later DA neurons in the brains were examined by anti-TH immunostaining. Whereas this treatment does not immediately affect PAM neuron integrity in control flies28,29, 7 days later it triggered the loss of ~10% of DA neurons in the PAM cluster in w1118 flies, Fer22/+ flies and flies carrying a PAM-specific driver (Fig. 2a). The PAM neuron loss was exacerbated in flies homozygous for the Fer22 allele, consistent with our previous finding that Fer2 inactivation renders PAM neurons more vulnerable to oxidative stress28,29. In contrast, Fer2 overexpression in PAM neurons prevented H2O2-induced PAM neuron loss (Fig. 2a). These results indicate that Fer2 gain of function protects DA neurons in the PAM cluster from oxidative insults.
a w1118, Fer22/+, Fer22, R58E02-GAL4 (PAM) and PAM > Fer2 flies were fed with H2O2 at day 7 for 24 h and the number of PAM neurons was examined at day 14. Fer2 mutation exacerbates, whereas Fer2 overexpression prevents, H2O2-induced PAM neuron loss. n = 16 hemispheres per group. Two-tailed Mann–Whitney test, **p < 0.01, ***p < 0.001, ****p < 0.0001. w1118 control (ctrl) vs. H2O2, p = 0.001. Fer22/+ ctrl vs. H2O2, p = 0.0076. PAM ctrl vs. H2O2, p = 0.0032. ns, not significant. b ROS levels in w1118 flies at different ages were monitored using H2DCF dye. Scale bar, 25 μm. c Quantification of ROS levels in the central brain from (b). Data are represented as fold change relative to day 1. n = 14 hemispheres per group. One-way ANOVA followed by a Tukey’s test for multiple group comparison, **p < 0.01. day 1 vs. day 35, p = 0.0048. d Brains of Fer2::GFP::V5 flies of different ages were stained with anti-GFP (green) and PAM neurons were detected by anti-TH antibodies (magenta). Scale bar, 5 μm. e GFP and TH fluorescence intensities in the PAM region from (d) were quantified. Data are represented as fold change relative to day 1. n = 16 hemispheres per group. One-way ANOVA followed by a Tukey’s test for multiple group comparison, *p < 0.05, ****p < 0.0001. day 1 vs. day 35, p = 0.0117. Box boundaries in (a), (c) and (e) are the 25th and 75th percentiles, the horizontal line across the box is the median, and the whiskers indicate the minimum and maximum values.
ROS production increases as flies age44. Interestingly, we found an age-dependent increase in FER2 protein levels in PAM neurons, parallel to the augmentation of ROS levels in the brain (Fig. 2b, e). Combined with the fact that Fer2 loss of function causes a progressive loss of PAM neurons, this finding suggests that FER2 is upregulated to protect PAM neurons from age-dependent increases in endogenous oxidative stress. Taken together, these results provide evidence that Fer2 is a potent neuroprotective transcription factor for PAM dopaminergic neurons, counteracting various genetic and oxidative insults.
Identification of Fer2 direct targets by a combination of ChIP-seq and RNA-seq approaches
To investigate how Fer2 elicits dopaminergic neuroprotection, we wished to identify Fer2 transcriptional targets. To this end, we first determined the genome-wide binding sites of FER2 using chromatin immunoprecipitation coupled to sequencing (ChIP-seq). Since FER2-specific antibodies were unattainable, ChIP-seq was performed on the heads of 14-day-old flies harboring a Fer2::GFP::V5 genomic transgene in Fer21 mutant background28, using anti-V5 antibody (Fig. 3a). Fer2::GFP::V5 recapitulates the physiological dosage and expression pattern of Fer2, as it is expressed in PAM neurons but scarcely in other cells in the brain (Supplementary Fig. 2a), in agreement with the existing single-cell RNA-seq data45,46. We also found that Fer2::GFP::V5 rescues PAM neuron loss and locomotor defects in Fer21 mutants, verifying that FER2::GFP fusion protein retains the function of FER2 (Supplementary Fig. 2b, c). We identified 269 FER2-bound regions, which were annotated to 279 putative Fer2 target genes (Supplementary Data 1). FER2-bound sequences were highly enriched with a 12-nucleotide motif containing a canonical bHLH binding site (CANNTG), validating the specificity of the procedure (Fig. 3b).
a ChIP-seq was performed on 14-day-old Fer2::GFP::V5, Fer21 flies. w1118 flies were used as a negative control. n = 2 biological replicates per group. b A sequence containing an E-box (CANNTG, underlined) was found enriched by Fisher’s exact test in FER2 ChIP-seq peaks over w1118 ChIP-seq. c Scheme of the whole-head RNA-seq analysis to identify DEG after heat shock-driven Fer2 transient overexpression. n = 3 biological replicates per group. The number of DEGs up- and downregulated after heat shock are shown. d Examples of ChIP-seq and RNA-seq data (48 h) for two Fer2 direct targets, CG8128 and skd. The rectangles indicate ChIP-seq peaks.
The binding of transcription factors to chromatin does not necessarily lead to transcriptional regulation of nearby genes47. To determine which binding events regulate proximal gene expression, we next identified transcripts that are up- or downregulated after a transient overexpression of Fer2 and compared these transcripts with the ChIP-seq data. The heat-inducible hs-GAL4 was used to ubiquitously but acutely express Fer2, and RNA-seq was performed on fly heads collected 12 and 48 h after a 3-h heat shock. The same heat-shock treatment was applied to the flies carrying hs-GAL4 but not UAS-Fer2 to identify and exclude from our analysis any heat-responsive gene (Fig. 3c). These experiments identified 328 genes (12 h after heat shock) and 916 genes (48 h after heat shock) differentially expressed in the head following Fer2 overexpression (Fig. 3c and Supplementary Data 2). Then, by comparing the head RNA-seq and Fer2 ChIP-seq data, we found 32 genes that were present in FER2 ChIP-seq and also differentially expressed 48 h after Fer2 overexpression (Fig. 4b). These genes are considered as potential Fer2 transcriptional targets. The overlap was statistically highly significant (hypergeometric probability = 0.0004). In contrast, there was no statistically significant overlap between the ChIP-seq data and the genes differentially expressed 12 h after heat-shock, therefore we focused our subsequent analysis on the data set obtained at the 48 h timepoint. The ChIP-seq profiles and RNA-seq data of two Fer2 targets, CG8128 and skd, are presented as examples in Fig. 3d. Because Fer2 expression is largely restricted to PAM neurons, the majority of FER2 ChIP signal represents FER2 binding within PAM neurons, whereas whole-head RNA-seq following Fer2 induction detects genes also expressed outside the PAM cluster. Therefore, to determine whether the Fer2 targets identified above are expressed in PAM neurons, we profiled the transcriptome of isolated PAM neurons (Fig. 4a). Indeed, the majority (26 out of 32) of Fer2 target genes identified by the ChIP-seq/head RNA-seq intersectional analysis were found to be expressed in PAM neurons (Fig. 4b), validating this subset of 26 genes as bona fide direct transcriptional targets of Fer2 (Fig. 4c, Supplementary Data 3).
a Scheme of RNA-seq analysis of isolated PAM neurons. n = 3 biological replicates per group. b Intersection between genes identified by FER2 ChIP-seq, DEG identified by whole-head RNA-seq at 48 h, and genes expressed in PAM neuron RNA-seq. c Network visualization of the 26 Fer2 direct targets and their interactions. Each node represents a gene and is colored based on its function. The line thickness indicates the strength of data support. d Position of FER2 peaks and effect of Fer2 overexpression on Fer2 direct targets levels. e Volcano plot of 48 h RNA-seq data. Changes in gene expression were tested by t test with Cuffdiff2 tool. Orange (downregulated) and blue (upregulated) dots indicate the 26 Fer2 direct targets. f Quantification of PAM neurons per hemisphere detected by anti-TH immunostaining in 35-day-old flies, upon overexpression (OE) or knock-down (RNAi) of the indicated Fer2 direct targets in PAM neurons. n = 14 hemispheres per group. Genotypes causing a statistically significant PAM neuron loss are highlighted in red. A second independent replicate was assessed for these genotypes to confirm the result. One-way ANOVA followed by a Dunnett’s test for multiple group comparison, **p < 0.01, ****p < 0.0001. Fer2-Gal4 vs. CG34357 OE, p = 0.0012. Fer2-Gal4 vs. ftz-f1 OE, p = 0.0031. Fer2-Gal4 vs. osa OE, p = 0.0070. Fer2-Gal4 vs. Snoo OE, p = 0.0015. g Network visualization of the most enriched GO terms among up-regulated and down-regulated DEGs in PAM RNA-seq. GO terms were grouped into clusters based on their membership similarities. Each node represents a GO term and is colored based on its cluster ID. GO terms not clustering are not shown. GO terms are detailed in Supplementary Data 5. h Quantification of PAM neurons per hemisphere, as detected by anti-TH immunostaining. n = 16 hemispheres per group. One-way ANOVA followed by a Tukey’s test for multiple group comparison, *p < 0.05, ****p < 0.0001. Fer2-Gal4, Fer22 day1 vs. Fer2-Gal4, Fer22 day14, p = 0.0152. Fer2-Gal4, Fer22 day1 vs. Fer2 > Sod2, Fer22 day1, p = 0.0191. Box boundaries in (f) and (h) are the 25th and 75th percentiles, the horizontal line across the box is the median, and the whiskers indicate the minimum and maximum values.
A further analysis of the 26 bona fide targets revealed that Fer2 preferentially binds to introns of the target genes and acts as a repressor in most instances, as the majority of direct targets are downregulated after acute Fer2 overexpression (Fig. 4d, e). A large fraction of the 26 Fer2 direct targets are involved in the regulation of gene expression, including transcription factors (ftz-f1, Eip75B, Eip93F, and Snoo), transcriptional coregulators (skd), components of chromatin remodeling complexes (Smr, osa, and sba) and histone modifiers (gpp). These genes show a significant interconnectivity (p = 0.00006) either physically or functionally, as inferred from the STRING database analysis, suggesting that they may cooperate to regulate downstream gene expression (Fig. 4c).
Multiple Fer2 direct target genes contribute to the maintenance of PAM dopaminergic neurons
Next, we assessed whether Fer2 direct target genes have roles similar to Fer2 by manipulating their expression levels individually in PAM neurons and monitoring neuronal survival. To mimic the effect of Fer2 loss of function, target genes upregulated by Fer2 were knocked-down via RNAi, and genes downregulated by Fer2 were overexpressed in PAM neurons. PAM neurons were examined at the age of 35 days with anti-TH staining. 17 out of 26 Fer2 direct targets were tested in this assay, since transgenic lines for RNAi or overexpression for 7 genes were unavailable or lethal when combined with the Fer2-GAL4 driver and two other genes, CG1578 and Theg, could not be efficiently downregulated with available UAS-RNAi lines (~30% downregulation assessed by RT-qPCR). Of note, driving UAS-CG4998 RNAi with the ubiquitously expressing tubulin-GAL4 or actin-GAL4 was lethal, which suggests a high efficacy of the UAS-RNAi line for CG4998. The fly lines used in this assay are described in Supplementary Data 3 along with their references. Genetic manipulation of one third of the tested genes (6 out of 17) caused a significant loss of PAM neurons compared with the driver-only control, thus partially recapitulating the phenotype of Fer2 loss of function (Fig. 4f and Supplementary Data 3). These results broadly confirm that the ChIP-seq and RNA-seq intersectional analysis identified a panel of Fer2 direct targets that contribute to the role of Fer2 in the development and maintenance of PAM neurons.
Fer2 is a master regulator of mitochondrial health and function
Since many Fer2 direct targets are transcriptional regulators, Fer2 most likely orchestrates the expression of a larger set of secondary targets to promote the survival of PAM neurons. To decipher downstream biological processes controlled by Fer2, we also profiled the transcriptome of isolated PAM neurons following PAM-specific, constitutive Fer2 overexpression (Fig. 4a). We reasoned that this approach should capture the long-term consequences of Fer2 overexpression on gene expression in PAM neurons. A comparison of PAM neuron transcriptomes of flies overexpressing Fer2 and age-matched controls identified 132 differentially expressed genes (DEGs) (24 genes upregulated and 108 genes downregulated; p < 0.01). These genes were distinct from the 26 direct targets and were considered as Fer2 secondary targets (Fig. 4a, b; Supplementary Data 4).
Gene ontology (GO) analysis of Fer2 secondary targets revealed a marked enrichment of nuclear-encoded mitochondrial genes among up-regulated genes. Down-regulated genes are enriched with the GO terms “translational termination” and “vacuoles” (Fig. 4g). Up-regulated mitochondrial genes include a component of the electron transport chain (ETC) (ND-15), genes involved in the assembly or maturation of ETC complexes (Sdhaf3, CG7639, Cchl, CG5037), and the mitochondrial Superoxide dismutase 2 (Sod2) (Fig. 4g and Supplementary Data 4). As a crucial player in the cellular antioxidant response, SOD2 is localized to the mitochondrial matrix and catalyzes superoxide (O2•−) to the less reactive H2O248. Remarkably, Sod2 overexpression in PAM neurons partially but significantly prevented neuronal loss in Fer22 mutant flies, which suggests that Sod2 acts downstream of Fer2 to contribute to dopaminergic neuroprotection (Fig. 4h). Combined with the finding that Fer2 regulates the expression of numerous mitochondrial genes, these results demonstrate that Fer2 plays a prominent role in the maintenance of mitochondria.
To explore how Fer2 direct targets control a large set of secondary targets, we searched for transcription factor binding sites that are significantly overrepresented in the promoters of DEGs in PAM RNA-seq. Seven binding motifs were found to be enriched, including those for Broad, Dichate and USP, which are expressed in PAM neurons. Interestingly, these genes are known to form complexes or functionally interact with FTZ-F1, a Fer2 direct target49,50 (STRING database, https://string-db.org/) (Supplementary Fig. 3a, b). Consistent with the finding that ftz-f1 is downregulated by FER2, ftz-f1 overexpression leads to the loss of PAM neurons (Fig. 4f). Therefore, gene regulatory networks that control PAM neuron maintenance initiated by Fer2 may be mediated by FTZ-F1 together with these factors. Another Fer2 direct target, SMRTR, can interact with USP51, and may thus initiate a second pathway to control gene networks in PAM neurons (Supplementary Fig. 3a, b).
Conditional deletion of Nato3 in differentiated DA neurons leads to locomotor deficits in aged mice
Since Fer2 is required for the maintenance of mitochondrial health and integrity in DA neurons, we wondered whether the mammalian homolog of Fer2 has a similar role. Blast searches found four mammalian bHLH transcription factors with a significant similarity to FER2, namely P48/PTF1A, NATO3 (N-TWIST, FERD3L), TCF15, and TWIST1 (Fig. 5a). Interestingly, it has been shown that Nato3 is expressed in the progenitors of mDA neurons and is required for dopaminergic neurogenesis32,33,52, analogously to the role of Fer2 in the genesis of DA neurons in flies28. Furthermore, RNA-seq data from the Genotype-Tissue Expression (GTEx) project (the GTEx Consortium, Nat Genetics, 2013)53 indicate that, among human tissues, NATO3 expression is relatively restricted to the SN of the adult brain (Fig. 5b), whereas the other three Fer2 homologs show little or no expression in the SN (Supplementary Fig. 4b–d). Based upon these evident similarities in the protein sequence, the expression in mDA neurons and the role in the development of mDA neurons, we consider Nato3 to be a functional homolog of Fer2.
a Phylogenetic tree generated by multiple protein sequence alignment of Drosophila FER2 and mouse TCF15, NATO3, PTF1A and TWIST1, using ClustalW (https://www.genome.jp/tools-bin/clustalw). b NATO3 expression levels in human tissues measured by RNA-seq as reported in GTEx portal (gtexportal.org). c RT-qPCR analysis of Nato3 mRNA expression levels in different brain regions of C57BL6 mice at 4 months. OB, olfactory bulbs. PFC, prefrontal cortex. vMB, ventral midbrain. dMB, dorsal midbrain. Data are represented as scatter dot plots, with the horizontal line representing the mean. n = 3 animals per region. One-way ANOVA followed by a Tukey’s test for multiple group comparison. vMB vs. any region other than dMB, ***p < 0.001 (OB vs. vMB, p = 0.0002. OB vs. dMB, p = 0.0050. PFC vs. vMB, p = 0.0003. Striatum vs. vMB, p = 0.0002. Cortex vs. vMB, p = 0.0002. Cerebellum vs. vMB, p = 0.0006). dMB vs. any other region than vMB and cerebellum, **p < 0.01 (OB vs. dMB, p = 0.0066. PFC vs. dMB, p = 0.0071. Striatum vs. dMB, p = 0.0054. Cortex vs. dMB, p = 0.0056). dMB vs. cerebellum, #p = 0.0150. d RT-qPCR analysis of Nato3 mRNA expression levels in the ventral midbrain of C57BL6 mice at different ages. Data are represented as scatter dot plots, with the horizontal line representing the mean of the fold change relative to the expression at 1 month. n = 3 (1 month), n = 5 (4 months), n = 4 (14 months) animals per group. No statistically significant difference between different ages by ANOVA. e Representative images of Nato3 (magenta) in situ hybridization in coronal sections of the ventral midbrain of 4-month-old C57BL6 mice. Arrowheads indicate nonspecific signals. mDA neurons were detected by anti-TH antibodies (green). Scale bar, 50 μm. 3 coronal sections per animal from 2 independent animals were analyzed. f High magnification images of Nato3 (magenta) in situ hybridization of SN and VTA mDA neurons detected by anti-TH antibodies (green). 3 coronal sections per animal from 2 independent animals were analyzed. Scale bar, 10 μm.
To investigate whether Nato3 is involved in the maintenance of postnatal mDA neurons, we first determined its expression levels and specificity in the mouse brain. Reverse Transcription quantitative PCR (RT-qPCR) analysis of dissected brain regions displayed a significant enrichment of Nato3 transcripts in the midbrain of 4-month-old mice (Fig. 5c). Nato3 continues to be expressed at similar levels in the midbrain of young (1-month-old), adult (4-month-old) and aged (14-month-old) mice (Fig. 5d). In situ hybridization combined with anti-TH immunostaining showed Nato3 mRNA expression in the DA neurons of the SN and the ventral tegmental area (VTA) of 14-month-old mice. Nato3 expression was also detected in non-TH-positive cells in the SN and VTA (Fig. 5e, f).
Having verified the expression of Nato3 in adult mDA neurons, we sought to conditionally delete Nato3 in postmitotic DA neurons and investigate its consequences to dopamine-related behavior and the integrity of mDA neurons. We generated a mouse strain bearing the loxP-flanked (floxed) allele of Nato3 and crossed it with the DAT-Cre transgenic mouse expressing the Cre recombinase under the control of the dopamine transporter gene (Slc6a3) regulatory sequences54. DAT-Cre expression is known to arise postnatally in differentiated midbrain DA neurons, has no deleterious effects on DA neurons, and does not alter locomotion or anxiety-related behaviors54,55. We obtained homozygous Nato3-floxed animals harboring either no copies (Nato3floxed, referred to as control) or one copy of the DAT-Cre transgene (Nato3DAT-Cre, referred to as Nato3 cKO) (Fig. 6a). RT-qPCR analysis showed ~50% reduction of Nato3 expression in the ventral midbrain in Nato3DAT-Cre mice compared to controls (Fig. 6b). In situ hybridization revealed the reduction of the percentage of TH+ neurons expressing Nato3 mRNA from ~90% to ~23% in Nato3 cKO (Fig. 6c, d), which confirms the high efficiency of DAT-Cre mediated Nato3 ablation in mDA neurons.
a Strategy for conditional ablation of Nato3 in differentiated DA neurons. b RT-qPCR analysis of Nato3 mRNA levels in ventral midbrains of 2-month-old Nato3floxed (ctrl) and Nato3DAT-Cre (cKO) mice. Data are represented as fold change relative to the average expression level in the ctrl. n = 5 (ctrl) and n = 6 (cKO) mice. Two-tailed Mann–Whitney test, *p = 0.0491. c Representative images of Nato3 (magenta) in situ hybridization of ventral midbrain coronal sections from 4-month-old control and Nato3 cKO mice. mDA neurons were detected by anti-TH antibodies (green). Scale bar, 10 μm. 3 sections from 2 mice per genotype were analyzed. d Quantification of the percentage of TH+ mDA neurons expressing Nato3 from (c). More than 300 TH+ neurons per genotype were analyzed. e Pole test. The time taken to orient downward (T-turn; left) and the total time to turn and descend the pole (T-tot; right) are shown. The numbers of animals tested were: n = 8 (ctrl, 7 months), n = 6 (cKO, 7 months), n = 11 (ctrl, 10 months), n = 9 (cKO, 10 months), n = 9 (ctrl, 10 months), n = 7 (cKO, 13 months). Two-tailed Mann–Whitney test comparing ctrl and cKO of the same age. T-turn at 13 months, *p = 0,0207. T-tot at 13 months, **p = 0.0032. ns not significant. f Voluntary wheel running test. The time spent running on the wheel (left) and the total distance run (right) are shown. n = 6 animals (ctrl, 7 months), n = 6 (cKO, 7 months), n = 8 (ctrl, 10 months), n = 8 (cKO, 10 months), n = 11 (ctrl, 10 months), n = 9 (cKO, 13 months), n = 9 (ctrl, 16 months), n = 8 (cKO, 16 months). Two-tailed Mann–Whitney test comparing ctrl and cKO of the same age. Time at 16 months, *p = 0.0206. Distance at 16 months, *p = 0.0360. ns not significant. Box boundaries in (a), (e) and (f) are the 25th and 75th percentiles, the horizontal line across the box is the median, and the whiskers indicate the minimum and maximum values.
We analyzed control and Nato3 cKO mice at different ages using assays for dopamine-related behaviors. In the pole test, which is a sensitive assay for motor impairment associated with reduced striatal dopamine in rodents56, Nato3 cKO mice took significantly longer to turn and descend the pole than control mice at 13 months, while no difference was observed in younger animals (Fig. 6e). This observation indicates an age-dependent decline in motor coordination in Nato3 cKO mice. Spontaneous activity levels measured via voluntary wheel running over three days were similar between Nato3 cKO and control mice until 13 months of age. However, the activity levels of Nato3 cKO significantly declined at 16 months (Fig. 6f). In contrast, no differences were found between Nato3 cKO and control mice in the open field test, which measures exploratory behavior when mice are placed in a novel environment57 (Supplementary Fig. 5). These results indicate that Nato3 ablation in postmitotic DA neurons lead to motor abnormalities in aged mice, possibly caused by an age-dependent decline in the nigrostriatal dopaminergic function.
Nato3 is required for the maintenance of mitochondrial integrity in midbrain DA neurons
To broadly assess the integrity of the nigrostriatal pathway, ventral midbrain and striatal sections of 16- to 18-month-old mice were analyzed by anti-TH immunohistochemistry. The number of DA neuron cell bodies in the SN and VTA (Fig. 7a, b), as well as the density of TH+ fibers in the striatum (Fig. 7c, d), did not show significant differences between control and Nato3 cKO mice. Analysis of extracellular DA levels in the striatum of 16- to 18-month-old mice by in vivo microdialysis found no difference between control and Nato3 cKO mice (Fig. 7e). Therefore, locomotor deficits in the Nato3 cKO mice likely originate from functional impairments of DA neurons, such as changes in electrophysiological properties, rather than an overt loss of cellular integrity.
a Representative TH immunostaining images of coronal ventral midbrain sections from 16- to 18-month-old control and Nato3 cKO mice. Scale bar, 200 µm. b Quantification of TH+ neurons in SN and VTA from (a). Data are represented as scatter dot plots, with the horizontal line representing the mean of the fold change relative to the ctrl. n = 3 mice per genotype. No statistically significant difference between ctrl and cKO by two-tailed Mann-Whitney test. c Representative TH immunostaining images of coronal striatal sections from 16- to 18-month-old control and Nato3 cKO mice. Scale bar, 200 µm. d Optical densitometry from TH immunostaining of the dorsal striatum in (c). Data are represented as fold change relative to the expression level in the ctrl. n = 10 sections (ctrl) and n = 9 sections (cKO) from 4 mice per genotype. No statistically significant difference between ctrl and cKO by two-tailed Mann–Whitney test. e Basal levels of extracellular DA (ng/μl) in microdialysis perfusate from striatum of control and Nato3 cKO mice. n = 4 mice per genotype. No statistically significant difference between ctrl and cKO by two-tailed Mann–Whitney test. Box boundaries in (d), and (e) are the 25th and 75th percentiles, the horizontal line across the box is the median, and the whiskers indicate the minimum and maximum values.
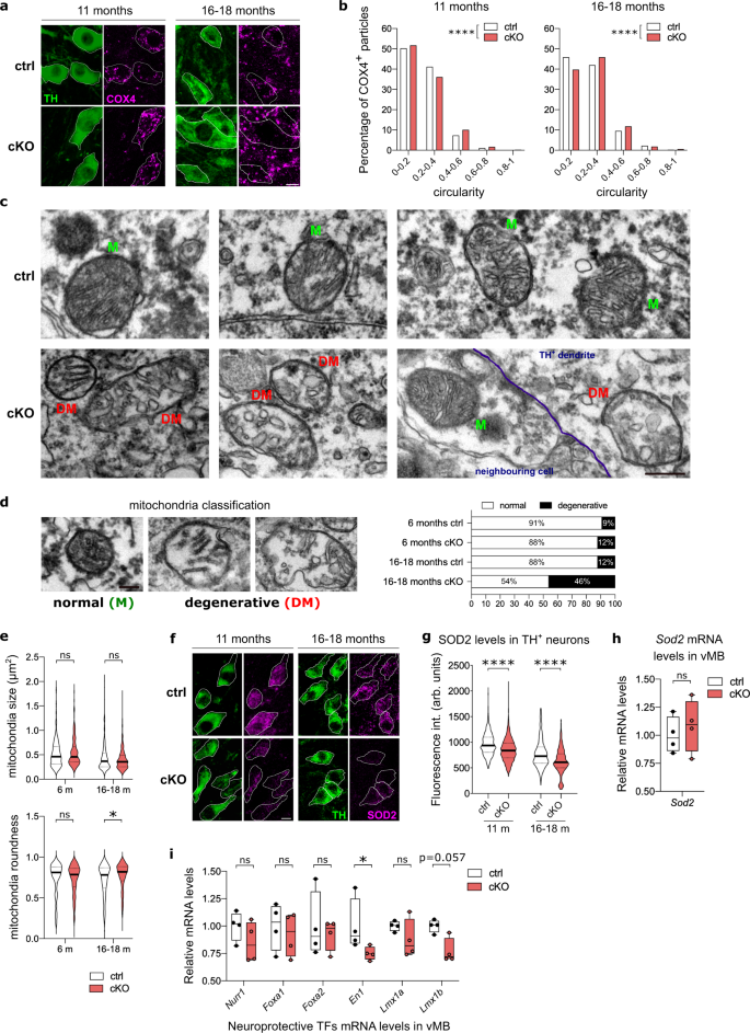
Fer2 mutation impairs mitochondrial morphology selectively in the PAM cluster DA neurons, which precedes the degeneration of PAM neurons and locomotor deficits in Drosophila28. To determine whether Nato3 ablation also leads to mitochondrial abnormalities in DA neurons in mice, we first visualized mitochondria in the SN using the antibodies against mitochondrial cytochrome c oxidase subunit 4 (COX4). The mitochondria appeared more globular in DA neurons of the SN in 11- and 16-18 months old Nato3 cKO mice compared with age-matched controls (Fig. 8a). Quantification of mitochondrial circularity showed a modest but statistically significant increase (i.e., an accumulation of rounded mitochondria) in Nato3-ablated DA neurons at both ages. (Fig. 8b). We further examined the ultrastructure and morphology of mitochondria in the SN of 6-month-old and 16-18-month-old mice using transmission electron microscopy. In TH-labeled neurons of control mice at both ages, most mitochondria (>88%) appeared normal, showing a dense and uniform matrix and regularly distributed cristae (Fig. 8c, top panels, and Fig. 8d). Strikingly, whereas most mitochondria were normal in 6-month-old Nato3 cKO mice, a large fraction (46%) of mitochondria from aged Nato3 cKO mice displayed an aberrant morphology, showing a reduced and patchy matrix density with few remaining cristae; in certain cases these mitochondria contained almost no cristae, presented white inclusions and appeared dysmorphic (Fig. 8c bottom panels and 8d). Mitochondria from TH-negative cells appeared normal in aged Nato3 cKO mice, suggesting that the age-dependent deterioration of mitochondrial morphology was cell-autonomously induced by Nato3 deletion in DA neurons (Fig. 8c right bottom panel). Although mitochondrial size did not differ between the two genotypes at both ages, mitochondria in the SN neurons in aged Nato3 cKO mice were rounder than those in the control mice (Fig. 8e). These results demonstrate that Nato3 is required for the maintenance of mitochondrial integrity in the DA neurons of the SN during aging. Since mitochondrial dysmorphism appeared at 11 months in Nato3 cKO mice (Fig. 8a, b), prior to the onset of locomotor dysfunction (13 months) (Fig. 6e, f), these results also suggest that mitochondrial abnormalities in the SN DA neurons are likely causally involved in the locomotor deficits caused by Nato3 conditional ablation.
a Mitochondria were visualized by anti-COX4 immunostaining (magenta) in TH+ neurons (green) of SN in 11- and 16- to 18-month-old control and Nato3 cKO mice. Scale bar, 10 µm. b Distribution of the circularity of COX4+ mitochondria particles in TH+ neurons from (a). Two-tailed Kolmogorov-Smirnov test, ****p < 0.0001. 700 COX4+ particles per group were analyzed from 3 brains per genotype. c Electron micrographs of mitochondria from TH-labeled DA neurons from the SN of 16- to 18-month-old control and Nato3 cKO mice. M, normal mitochondria. DM, degenerative mitochondria. n = 3 mice per group. Scale bar, 0.5 µm. d Classification criteria for mitochondria integrity (left) and mitochondria distribution in TH+ neurons in 6-month-old and 16- to18-month-old control and Nato3 cKO mice (right). 200 to 350 mitochondria from TH+ neurons in SN from 3 mice per group were analyzed. Scale bar, 0.25 µm. e Measurement of size (top) and roundness (bottom) of mitochondria. 200 to 350 mitochondria from SN TH+ neurons from 3 mice per group were analyzed. The horizontal line across the violin plot is the median. One-way ANOVA followed by a Tukey’s test for multiple group comparison, *p = 0.0280. ns, not significant. f Representative images of anti-SOD2 (magenta) immunostaining in ventral midbrain coronal sections of 11- and 16 to 18-month-old control and Nato3 cKO mice. mDA neurons were detected by anti-TH antibodies (green). Scale bar, 10 µm. g SOD2 fluorescence intensity in TH+ neurons from (f) were quantified. The horizontal line across the violin plot is the median. 350 (ctrl and cKO at 11 months) and 450 (ctrl and cKO at 16–18 months) TH+ neurons from 3 brains per group were analyzed. Two-tailed Mann–Whitney test, ****p < 0.0001. h, i RT-qPCR analysis of Sod2 (h) and neuroprotective transcription factors (i) mRNA relative levels in ventral midbrains of 16- to 18-month-old control and Nato3 cKO mice. n = 4 mice per genotype. Box boundaries are the 25th and 75th percentiles, the horizontal line across the box is the median, and the whiskers indicate the minimum and maximum values. Two-tailed Mann–Whitney test, *p < 0.0286. ns not significant.
Since Fer2 loss of function downregulates Sod2 mRNA levels and SOD2 overexpression partially rescues the loss of PAM neurons in Fer22 Drosophila mutants (Fig. 4h), we wondered whether SOD2 is downregulated in Nato3 cKO mice. Anti-SOD2 immunostaining indeed found a significant reduction in SOD2 levels in DA neurons in the VTA and SN of 11- and 16–18 months old Nato3 cKO mice compared with age-matched controls (Fig. 8f, g). However, Sod2 mRNA levels were not different between the two genotypes, indicating that SOD2 levels are post-transcriptionally controlled downstream of Nato3 (Fig. 8h). These observations suggest that Fer2 and Nato3 also share the role of protecting mitochondrial functions through maintaining the antioxidant SOD2 levels, although by different mechanisms.
Several transcription factors involved in mDA neuron development are neuroprotective in postmitotic mDA neurons in the adult brain16. Therefore, to explore the molecular mechanism linking Nato3 ablation and mitochondrial dysfunction in mDA neurons, we analyzed the expression levels of a panel of neuroprotective “developmental” transcription factors in the vMB by RT-qPCR. Interestingly, Engrailed 1 (En1) was significantly downregulated in Nato3 cKO mice. Lmx1b mRNA levels were also reduced in Nato3 cKO compared to control, but the difference did not narrowly reach statistical significance (p = 0.0571) (Fig. 8i). En1 regulates expression of key proteins of mitochondrial complex I in mDA neurons20, and Lmx1b is required for autophagic-lysosomal pathway9 and mitochondrial functions10. Taken together, our results suggest the possibility that Nato3 regulates the expression of neuroprotective transcription factors, through which it controls mitochondrial function and morphology in mDA neurons.
Discussion
Our results demonstrate that Fer2 is a master regulator of a transcriptional network that maintains mitochondrial integrity in DA neurons in Drosophila. This property renders Fer2 a potent dopaminergic neuroprotective factor against genetic and oxidative insults implicated in PD pathogenesis. Furthermore, we show that Nato3, a mammalian homolog of Fer2, is required for the maintenance of mitochondrial integrity in mDA neurons. Both Fer2 and Nato3 are developmental transcription factors for DA neurons that continue to be expressed throughout life, and their loss of function in differentiated DA neurons leads to locomotor deficits in aged animals. Our findings corroborate the critical role of developmental transcription factors in the lifelong maintenance of DA neurons and suggest the evolutionary conservation of transcriptional mechanisms for dopaminergic neuroprotection and mitochondrial integrity.
Drosophila Fer2 (48 related 2, CG5952) and its paralogs Fer1 and Fer3 were originally named for their similarity to the p48 subunit of the pancreas transcription factor 1 complex (PTF1) in the bHLH domain by the group of Yuh Nung Jan58. Independently, due to the similarity to mammalian Atonal within the bHLH domain, Fer3 (CG6913) was named Drosophila Nephew of Atonal 3 (Dnato3) by the group of Nissim Ben-Arie59. Ben-Arie’s group also isolated a mouse homolog of Dnato3 and named it MNato359. Brian L Black’s lab also independently isolated the same mouse gene and named it Neuronal-twist (N-twist), due to its high sequence similarly to M-twist60. It is puzzling that, whereas Jan’s group has reported the expression of Fer2 mRNA in the brain and ventral nerve cord (VNC) of the embryo and Fer3 expression in the primordial midgut of the embryo58, Ben-Arie’s and Black’s groups have shown the expression of Fer3 mRNA in the CNS of the embryo, which supports the idea that Fer3 is the homolog of Nato360. Notwithstanding this inconsistency, we argue that Fer2 is a functional homolog of Nato3 based on the following reasons. The fact that fewer DA neurons are generated in Fer2 loss-of-function mutants28 is strikingly similar to the observation that 30% fewer mDA neurons are formed in Nato3 constitutive KO32, suggesting that Fer2 bears a proneural function similar to that of Nato3. FER2 bHLH domain shows a high similarity to that of NATO3 as well as to FER1 and FER3 (Supplementary Fig. 4a). Moreover, we have demonstrated here and in previous work28 that DA neurons are the primary site of Fer2 expression and function, and that both Fer2 and Nato3 are required for mitochondrial maintenance in differentiated DA neurons. Nevertheless, the possibility that Fer3 may also have similar roles as Fer2 in the development and maintenance of DA neurons cannot be excluded and is worthy of further investigation.
This study reports the function of Nato3 in differentiated mDA neurons in mice, which has not been demonstrated in previous studies. Nato3 is classically known as a neurogenic transcription factor, expressed in the floor plate cells in the developing mesencephalon and spinal cord32,34. Although Nato3 expression in the spinal cord of postnatal and adult mice has been reported61, we found here its presence in the mDA neurons of adult mice. By conditionally ablating Nato3 in postmitotic DA neurons, we were able to distinguish the function of Nato3 in mature mDA neurons, i.e., the maintenance of mitochondrial integrity, from its role in neurogenesis. Importantly, human Nato3 is expressed almost exclusively in the SN among adult tissues (Fig. 5b) (the GTEx Consortium, Nat Genetics, 2013)53. Thus, it is plausible that human Nato3 also plays an important role in the mitochondrial maintenance in SN dopaminergic neurons.
The genesis, specification and differentiation of mDA neurons are governed by a complex web of transcription factors62. Whereas Nato3 acts as an “early transcription factor” required for neurogenesis32, it can also directly regulate Lmx1b, Shh and Foxa2 and thereby indirectly regulates the “late transcription factor” Nurr133,52. Since Lmx1b, Foxa2 and Nurr1 are neuroprotective transcription factors9,12,13,19, Nato3 might contribute to dopaminergic neuroprotection by regulating some of these genes. Indeed, we find here that En1 and Lmx1b are downregulated in the vMB of Nato3 cKO mice, supporting this possibility. Furthermore, a recent study has shown that Nato3 is a potential target of the transcription factor sterol regulatory element binding protein 1 (SREBP1), a key player of mDA neurogenesis63. SREBP1 also upregulates Foxa263, which in turn positively regulates Nato3 expression during development64. Importantly, a polymorphism in the Srebf1 gene encoding SREBP1 is linked to PD65,66. Therefore, the evidence is growing that gene regulatory programs involving DA developmental genes, including Nato3, have important roles in the survival of mDA neurons during aging and offer an opportunity to study PD.
Identification of Nato3 transcriptional targets and downstream molecular events in differentiated mDA neurons will provide crucial information to understand the role of Nato3 in mitochondrial maintenance. While further studies are required to obtain such data, here we have performed homologous experiments in Drosophila, i.e., identification of direct and indirect targets of Fer2 in DA neurons in the PAM cluster. An intersectional approach combining ChIP-seq, whole-head RNA-seq and RNA-seq of isolated PAM neurons, unequivocally identified 26 direct and over 100 indirect Fer2 target genes expressed in PAM neurons. Among Fer2 indirect targets, genes involved in mitochondrial function and structure, including those required for ETC complexes assembly, are remarkably enriched. Malfunction of the ETC leads to ROS overproduction, which in turn induces mitochondrial DNA mutations, alters membrane permeability and mitochondria morphology, and further damages the ETC complexes, in a pathogenic self-reinforcing loop. Indeed, dysfunctions of the ETC, particularly of Complex I, have been proposed as a leading mechanism of DA neurodegeneration67,68. Thus, our molecular data are in accordance with the observation that Fer22 flies display an overt defect in mitochondrial networks28.
It is noteworthy that Sod2, which encodes mitochondrial superoxide dismutase, is also an indirect target of Fer2. Consistent with this finding, Sod2 overexpression partially rescues the loss of PAM neurons in Fer22 mutants. Furthermore, Fer2 overexpression reverses mitochondrial abnormalities in the PAM neurons of park1 mutants and prevents PAM neuron loss in genetic and toxin models of PD. These results are in agreement with previous reports that Sod2 and Sod2-mimetic agents are protective in cell and fly models of PD69, and endorse the further exploration of Sod2 as a potential therapeutic target for PD. Interestingly, SOD2 levels in the mDA neurons are controlled by Nato3, although not by a transcriptional mechanism. These findings highlight the conservation of the neuroprotective role played by Fer2 in flies and Nato3 in mice.
Among Fer2 direct targets, we found six genes whose dysregulation induces a loss of PAM neurons. None of these genes have been previously related to the DA system or implicated in neuronal development or survival. Further studies are needed to clarify how these actors and their mammalian homologues contribute to the biology of DA neurons. The number of genes implicated in PAM neuron survival may increase in the future, as our list of Fer2 direct targets is likely not exhaustive. Fer2 is a stress-responsive transcription factor that is upregulated by oxidative insult or possibly by other stressors28. Under such conditions FER2 may be recruited to and/or regulate different sets of target genes.
A large fraction of Fer2 primary targets encode transcription factors or chromatin proteins. This positions Fer2 at the vertex of multiple transcriptional cascades and suggests that Fer2 orchestrates the expression of a broad set of secondary targets (Supplementary Fig. 3b). Fer2 expression is restricted to PAM neurons and a few other cell clusters in the brain, and ubiquitous or even pan-neuronal constitutive overexpression of Fer2 causes lethality (data not shown), indicating that genetic programs driven by Fer2 are highly specific to PAM neurons.
PD progresses from the asymptomatic (preclinical) period to a stage with a variety of nonmotor symptoms and subtle motor impairments that do not meet diagnostic criteria (prodromal PD), before a definite diagnosis is reached70. Modeling in animals this latent phase of the disease would facilitate the development of disease-modifying therapies and the discovery of early PD biomarkers. Nato3 cKO mice reproduce some features of prodromal PD, presenting moderate motor deficits and quasi-normal mDA neurons that accumulate abnormal mitochondria. Striatal extracellular DA concentration in Nato3 cKO mice are not significantly different from that of control mice at 16–18 months, when Nato3 cKO mice manifest locomotor deficits. Mitochondrial dysmorphism and, moreover, downregulation of SOD2 precedes the onset of locomotor deficits in Nato3 cKO mice, suggesting that mitochondrial impairment may be causally linked to locomotor dysfunction. In line with our findings, a recent study has demonstrated that disruption of mitochondrial complex I in differentiated DA neurons is sufficient to cause progressive motor dysfunction71. Therefore, functional impairments in mDA neurons following mitochondrial disfunction, such as metabolic reprograming from mitochondrial oxidative phosphorylation (OXPHOS) to glycolysis, axonal dysfunction71, changes in electrophysiological properties72 or in monoamine metabolism73, might account for motor deficits in Nato3 cKO mice. Likewise, other PD mouse models, such as PINK1 deficiency and Parkin deletion mice, do not show loss of DA neurons or reduction in nigrostriatal DA release, while exhibiting mitochondrial impairments and locomotor phenotypes37,73. There is growing evidence that neurodegeneration in PD is manifested after several risk factors, including genetic predisposition, toxin exposure and aging, interact to overcome protective compensatory mechanisms74. Future work is needed to determine whether exposing Nato3 cKO mice to a second genetic or environmental insult exacerbates its PD-related phenotypes and trigger overt DA neurodegeneration.
The activation of neuroprotective transcription factors offers potent therapeutic opportunities, allowing to modulate multiple downstream pathways in parallel. Indeed, Nurr1 and Foxa2 gene delivery19, Nurr1 activators75 and En1 infusion20 in rodent PD models have shown encouraging results. In light of our findings that Fer2 confers neuroprotection in multiple fly PD models, it is tempting to speculate that the overexpression or activation of Nato3 may protect mDA neurons from genetic and environmental insults in mammals, with potential far-reaching implications for PD treatment.
Methods
Drosophila stocks and maintenance
The following lines were obtained from the Bloomington Drosophila Stock Center (BDSC) (Indiana University, Bloomington, IN): UAS-RedStinger (#8546), UAS-Sod2 (#24494), park1 (#34747), and hs-GAL4 (#1799). Fer2::GFP::V5, PBac{RB}Fer2e03248 (referred to as Fer21), Mi{ET1}Fer2MB09480 (referred to as Fer22), Fer2-GAL4, R58E02-GAL4, UAS-mitoGFP, and UAS-Fer2::FLAG lines were previously described26,28,76. UAS-Lrrk WT and UAS-Lrrk I1915T were a kind gift from Yuzuru Imai77. All of the lines used to overexpress or knock-down Fer2 primary targets are described in the Supplementary Data 3. All flies were maintained on standard cornmeal-agar food at 25 °C in a 12 h:12 h light-dark cycle and under controlled humidity.
Fly brain immunohistochemistry
Immunostaining of whole male fly brains was performed as previously described28. Briefly, the flies were decapitated, and the heads were fixed in 4% paraformaldehyde (PFA) + 0.3% Triton X-100 for 1 h on ice and washed three times with PBST-0.3 (PBS, 0.3% Triton X-100). The cuticle was partially removed, and the partly opened heads were incubated with blocking solution (5% normal goat serum, PBS, 0.3% Triton X-100) for 1 h at room temperature (RT) on a rocking platform. Subsequently, the samples were incubated with primary antibodies for 48 h at 4 °C. After three 20 min washes with PBST-0.3, the samples were then incubated with Alexa Fluor-conjugated secondary antibodies overnight at 4 °C. After three 20 min washes with PBST-0.3, the remaining cuticle and trachea were removed, and the brains were mounted in Vectashield medium (Vector Laboratories). Primary antibodies and the dilution factors were as follows: rabbit polyclonal anti-TH (ab152, Millipore) 1:100, polyclonal rabbit anti-GFP (A6455, Invitrogen) 1:250. Neuropil was counterstained with the mouse monoclonal antibody nc82 (Developmental Studies Hybridoma Bank) 1:100 to visualize the entire brain and assess its integrity. Secondary antibodies and the dilution factors were as follows: goat anti-rabbit IgG Alexa Fluor 488 conjugate (A-11034, Thermo Fisher Scientific) 1:250, goat anti-mouse IgG Alexa Fluor 633 conjugate (A-21052, Thermo Fisher Scientific) 1:250.
Mouse brain immunohistochemistry
Male mice were anesthetized and perfused through the left ventricle with 0.2% Heparin in PBS at RT followed by ice-cold 10% formalin solution (Sigma HT501128-4L). The brains were dissected and post-fixed for 72 h in fresh 4% PFA (Thermo Fisher Scientific #28906) before being embedded in low melting point agarose (Thermo Fisher Scientific #R0801) and sectioned in a sliding vibratome at a thickness of 40 µm. Striatum sections were stained as floating sections. Ventral midbrain sections were adhered to the SuperFrost plus slides (Thermo Fisher Scientific J1800AMNZ) before staining. Slices were incubated in blocking buffer (4% non-fat milk, 4% Bovine Serum Albumin (BSA), PBS) containing 0.1% Triton X-100 for 30 min at RT. The sections were then incubated with primary antibodies in blocking buffer containing 0.1% Tween for 48 h at 4 °C. After three 30 min washes in washing buffer (0.1% Tween, PBS), sections were incubated with the corresponding secondary antibody overnight at 4 °C, in the dark. After three 30 min washes in washing buffer, the slices were mounted with DABCO-glycerol mounting medium (25 mg/ml DABCO (Sigma D27802-25G), 90% glycerol, PBS; pH 8.6). For nuclear staining, prior to mounting midbrain slices were treated with 100 µg/ml RNAse A (#EN0531, Thermo Fisher Scientific) for 30 min at 37 °C, and then incubated with TO-PRO-3 iodide (T3605, Sigma) for 30 min at RT. Primary antibodies and dilution factors were as follows: rabbit polyclonal anti-TH (Millipore ab152) 1:300, mouse anti-TH (Immunostar 22941) 1:300, mouse anti-COX4 (Thermo Fisher Scientific 1D6E1A8) 1:300, rabbit anti-SOD2 (abcam ab13534). Secondary antibodies and dilution factors were the same as those for the fly brain immunostaining.
Microscopy and image analysis
Fly brains and mouse brain slices were scanned using a Leica TCS SP5 confocal microscope. Image analysis was performed using Fiji software78. All analyses were conducted blindly with respect to genotype.
Fly brain
TH-positive neurons were counted manually from Z-stacks of confocal images using the cell counter plugin of Fiji. PAM neuron counts were scored blindly. Fer2::GFP::V5 and TH fluorescence intensity in the PAM region was measured on Z-SUM projection images. The region of interest (ROI) corresponding to the PAM cluster was manually drawn to include TH+ neurons. Background signal measured outside the ROI was subtracted from the ROI signal. To quantify mitochondria circularity in PAM clusters, mitoGFP-positive objects within the PAM neurons region were analyzed using a particle analysis plugin as described previously29.
Mouse brain
TH immunoreactivity in striatal regions was quantified by optical densitometry using Fiji. Three striatum images were acquired for each animal, and in every picture fluorescence intensity was measured for four squares drawn on the dorsal striatum (n = 3–4 animals per genotype). Measures from all the squares were averaged to give the value for each animal. To obtain the number of mDA neurons, TH-positive neurons were counted manually from Z-stacks of confocal images using the cell counter plugin (n = 3 animals per genotype). Every fourth section covering the entire VTA and SN in one brain hemisphere was included in the counting procedure. Neuron counts were scored blindly. To quantify mitochondria circularity in DA neurons, COX4-positive objects within the TH-positive DA neurons were analysed using the particle analysis plugin.
Treatment of flies with oxidative reagents
7-day-old male flies were placed into empty vials and starved for 6 h. The flies were then transferred into vials containing Drosophila instant food (Formula 4-24 Instant Drosophila Medium, Carolina Biological Supply Company, USA) containing 5% H2O2 (Sigma, H1009), or vials containing Drosophila instant food only as a control, and kept for 24 h. All vials were kept in a humid box at 25 °C during the treatment. Following the treatment, flies were transferred back to the vials with standard cornmeal-agar food and maintained normally. Seven days after the treatment the flies were decapitated, and anti-TH-staining was performed as described above.
ROS detection
The level of ROS production in the male fly brain was measured using a cell-permeable probe, 2'7’-dichlorofluorescin diacetate (H2DCF), following the protocol described in79. The fluorescence intensity for the entire central brain was measured using Fiji software78 after generating a Z-SUM projection across the corresponding Z-stacks, as previously described28.
TMRM staining
14-day-old male flies expressing UAS-GFP driven with R58E02-GAL4 were dissected in PBS. Fly brains were incubated with 100 nM Tetramethylrhodamine methyl ester (TMRM) (Invitrogen, I34361) for 30 min at 37 °C and washed three times with Hank’s balanced salt solution (HBSS). Brains were mounted on slides with warm HBSS. TMRM was excited with 561 nm and the fluorescence emission above 580 nm was measured. To quantify TMRM signal within PAM neurons, PAM neurons were defined by thresholding the GFP signal using Fiji software78. TMRM fluorescence intensity was measured within the defined volume in a SUM projection of respective z-stacks.
Startle-induced climbing assay
For each experimental group, 20 male flies were briefly anesthetized with CO2 and placed into a 100 ml graduated glass cylinder, which was divided into five equal parts marked 1–5 from bottom to top. Flies were left to recover from the CO2 exposure for 1 h before the assay. The climbing assay was performed at ZT2 (2 h after lights-on in 12 h:12 h light-dark cycles) to avoid circadian variations in the locomotor activities of the flies, following the procedure previously described28. Briefly, the cylinder was tapped on a flexible pad to collect all of the flies at the bottom, and then the flies were allowed to climb up the wall of the cylinder for 20 s. The number of flies that climbed up to each zone within 20 s was counted manually and used to calculate the climbing index (CI) with the following formula: CI = (0 × n0 + 1 × n1 + 2 × n2 + 3 × n3 + 4 × n4 + 5 × n5) / ntotal, where nx is the number of flies that reached zone X, n0 is the number of flies that remained in the bottom of the cylinder, and ntotal is the total number of flies. Each experiment consisted of three trials, and three independent experiments were performed for each genotype. The mean CI values from three independent experiments are shown.
Chromatin immunoprecipitation coupled to sequencing (ChIP-seq)
ChIP was performed based on previous protocols80,81 on male and female Fer21 mutant flies expressing a GFP::V5-tagged Fer2 genomic transgene (Fer2::GFP::V5) and on w1118 flies (negative control). Briefly, ~8000 14-day-old flies per sample were collected 2 h before lights-on (ZT22), frozen in liquid nitrogen and maintained at −80 °C until processed. Heads were collected using metal sieves, and then 1 ml of heads was ground in liquid nitrogen and homogenized 30 times in 5 ml of NE Buffer (15 mM HEPES pH 8, 10 mM KCl, 0.1 mM EDTA, 0.5 mM EGTA, 350 mM sucrose, 0.1% Tween 20, 5 mM MgCl2, 1 mM DTT, 1 mM PMSF plus Protease inhibitor cocktail (Roche 11 873 580 001)) with 1% PFA. Fixation was performed for 10 min at RT and quenched with 125 mM glycine for 5 min at RT. The homogenate was filtered through a 100 µm nylon mesh filter (Thermo Fisher Scientific 22363549), and nuclei were collected by centrifugation at 800 × g for 5 min at 4 °C. The nuclei were washed three times, resuspended in 1.5 ml of cold RIPA buffer (25 mM Tris-HCl pH 8, 150 mM NaCl, 0.5% sodium deoxycholate, 0.1% SDS, 1% NP-40, 0.5 mM DTT plus Protease inhibitor cocktail) and sonicated using a Bioruptor sonicator for 18 min (30 s ON/30 s OFF). The sonicated chromatin was then centrifuged at 10,000 × g for 10 min at 4 °C to remove cell debris. The supernatant was pre-cleared with agarose beads (1 h, 4 °C) and incubated with 50 µl of saturated anti-V5 beads (Sigma A7345) overnight at 4 °C. The beads were washed twice with low-salt buffer (20 mM Tris pH 8, 150 mM NaCl, 2 mM EDTA, 0,1% SDS, 1% Triton X-100), twice with high-salt buffer (20 mM Tris pH 8, 500 mM NaCl, 2 mM EDTA, 0.1% SDS, 1% Triton X-100), twice with LiCl buffer (10 mM Tris pH 8, 250 mM LiCl, 1 mM EDTA, 1% sodium deoxycholate, 1% NP-40) and twice with TE buffer (10 mM Tris-HCl pH 8, 1 mM EDTA). DNA was eluted in the V5 elution buffer (10 mM HEPES, 1.5 mM MgCl2, 0.25 mM EDTA, 20% glycerol, 250 mM KCl, 0,3% NP-40, 0.5 mg/ml V5 peptide) and incubated with RNase (30 min, 37 °C) and proteinase K (overnight, 65 °C). Subsequently, the DNA was purified with a MinElute PCR purification kit (Qiagen 28004). Libraries were prepared with 0.5 to 0.7 ng of ChIP-enriched DNA as starting material and processed using the Illumina TruSeq ChIP kit according to the manufacturer’s specifications, at the iGE3 Genomics Platform in Geneva. The libraries were validated on a Tapestation 2200 (Agilent) and a Qubit fluorometer (Invitrogen - Thermo Fisher Scientific). Single reads of 50 bp were generated using the TruSeq SBS HS v3 chemistry on an Illumina HiSeq 2500 sequencer.
ChIP-seq analysis
Sequencing reads were mapped to the Drosophila melanogaster genome reference dm3 using Bowtie2 with default settings82. Fer2 binding sites were identified by individually comparing each FER2 ChIP sample (N = 2) to each w1118 ChIP sample (N = 2; negative control) using MACS283. The minimum FDR (q value) cutoff for peak detection was 0.05. The 267 shared peaks overlapping in all the four FER2 ChIP vs. w1118 ChIP comparisons were selected as confident peaks. Peak calling was also performed using Homer84 and over 90% of Homer peaks overlapped with MACS2 peaks, confirming our results. ChIP-seq profiles were visualized using IGV85. HOMER motif analysis algorithm was used to search for enriched motifs, and identified a 12-mer containing a bHLH binding site, present in the majority of the best ranked peaks. Peak-to-gene assignment was performed using the HTSstation86 and resulted in a list of 279 genes.
Whole-head RNA-seq
hs-GAL4, UAS-Fer2::FLAG male and female flies (hs > Fer2::FLAG) were heat-shocked at 37 °C for 3 h, or maintained at 25 °C (control), and collected 12 h or 48 h later (three independent biological replicates per group). The same procedure was also applied to flies carrying hs-GAL4 but not the UAS-Fer2, in order to identify and exclude from our analysis the genes that responded to heat irrespective of Fer2 induction. The flies were frozen in liquid nitrogen and kept at −80 °C until processed. Fly heads were collected using metal sieves and kept in Trizol (Life Technologies 15596026) at −80 °C until processed. Total RNA was isolated from dissected mouse brain regions using Trizol according to the manufacturer’s instructions and treated with Turbo DNase for 30 min at 37 °C (Turbo DNA-free kit, Thermo Fisher Scientific AM1907). Libraries were prepared at the iGE3 Genomics Platform in Geneva. Single reads of 50 bp were generated using an Illumina HiSeq 2500 sequencer. Data analysis was performed using Galaxy87. Sequencing reads were mapped to the Drosophila melanogaster genome reference dm3 using TopHat88 with default settings. Differentially expressed genes (DEG) analysis was performed with Cufflinks, Cuffmerge and Cuffdiff, to compare flies who received the heat shock treatment with control flies kept at 25 °C. The same analysis was performed on hs-GAL4 flies, to identify the genes which responded to heat irrespective of Fer2 induction. These heat-responsive genes were subtracted from DEG identified in the hs > Fer2::FLAG experiment.
PAM-specific RNA-seq
Flies carrying R58-GAL4 were combined with UAS-Fer2::FLAG to overexpress Fer2, and with UAS-RedStinger to mark PAM neurons. Flies carrying only R58-GAL4 and UAS-RedStinger were used as a control. Cells were dissociated from the brains of ~70 14-day-old male and female flies 2 h before lights-on (ZT22) as previously described76, except that the brains were treated with papain for 25 min. After trituration in 300 μl SMactive medium containing 50 μm AP5, 20 μm DNQX and 0.1 μm TTX, the cell suspension was filtered through a sterile 70 μm membrane and distributed to three wells of three two-well chamber glass slides (LabTek II, Nunc) kept on ice. The second well of each slide contained ice to cool the cells while RedStinger-positive cells were sorted on a fluorescence microscope equipped with a motorized stage and a needle holder (CellSorter Company for Innovations). Cells were selected manually using capillaries with 50 μm tip diameter. Collected cells were released in a clean part of the chamber and immediately picked up again, greatly reducing the amount of debris, before being transferred to a fresh slide with 100 μl medium spread in a 1 × 1 cm GeneFrame (Thermo Fisher Scientific). Cells were reselected for two rounds and finally transferred using a new capillary with 30-μm tip diameter to 100-μl lysis buffer (Absolutely RNA Nanoprep Kit; Agilent). Cells of multiple collections were pooled if needed to obtain 200 cells per sample, and total RNA was extracted according to the manufacturer’s instructions. The RNA was converted to cDNA and amplified using the SMART-Seq4 Kit (Takara Bio). Libraries were generated using NexteraXT (Illumina) and sequenced on an Illumina HiSeq 2500 or 4000. DEG analysis was performed using the HTSstation86 and resulted in a list of 132 genes.
Bioinformatic analysis of genes found in ChIP-seq and RNA-seq
Since human databases are generally more comprehensive, fly genes were converted into human orthologs prior to Gene Ontology (GO) analysis89. Human orthologs of fly genes were predicted using DIOPT90 and were analyzed for GO with Metascape89. A network representation of GO terms was obtained using Cytoscape91. A search for TF binding sites enriched among promoters of PAM-specific RNAseq DEG was performed using PSCAN92. Protein-protein interactions were investigated using STRING93 and a previously reported Drosophila TFs database49.
Mice strains
Nato3-LoxP mice was generated using Clustered Regularly Interspaced Short Palindromic Repeats (CRISPR) technology by Applied StemCell, Inc. (Milpitas, CA). Two copies of a synthetic LoxP sequence were inserted upstream and downstream of the unique exon of Nato3 gene. Briefly, a mixture of active guide RNA molecules (gRNAs), two single stranded oligo donor nucleotides (ssODNs) and Cas-9 mRNA was prepared and injected into the cytoplasm of C57BL/6 embryos. Mice born from the microinjection were screened to identify LoxP insertions at the designated locations using PCR and sequencing. The founder mice were bred to evaluate the germline transmission and expand the Nato3-LoxP colonies. DAT-Cre mice have been described previously54 (obtained from Jean-Claude Martinou’s laboratory, University of Geneva). DAT-Cre and Nato3-LoxP mice were maintained in a C57BL/6 J genetic background. Crosses between these lines generated mice that are homozygous for the Nato3-LoxP allele and harbor one copy of the DAT-Cre transgene (Nato3DAT-Cre). Littermates homozygous for Nato3 floxed alleles and harboring no copy of the DAT-Cre transgene were used as controls (Nato3floxed). Mice were maintained in rooms with controlled 12 h light/dark cycles, temperature between 23–24 °C, and humidity of 47–61%, with food and water provided ad libitum. Mice were housed at a maximum of five animals per cage in individually ventilated cages. All experiments were conducted in accordance with the Institutional Animal Care and Use Committee of the University of Geneva and with permission of the cantonal authorities (Permit No. GE/3/19 27381, GE/78/19 31317 and GE/29/33210).
Electron microscopy image acquisition and analysis
Male animals were anesthetized, perfused and embedded in agarose as described in the mouse brain immunohistochemistry section, except that the perfusion was performed with 3% PFA complemented with 0.2% glutaraldehyde in 0.1 M phosphate buffer (PB), pH 7.4. Subsequently, 60 µm-thick sections were cut and processed for pre-embedding immunoperoxidase staining, as previously described94. Briefly, immunostaining for DA neurons in the SN was performed by incubating the sections with rabbit anti-TH antibodies (Millipore ab152, 1:100) followed by goat anti-rabbit biotinylated secondary antibodies (Vector Laboratories PK-4001, 1:200) and then avidin biotin peroxidase complex (Vector Laboratories PK-4001). 3,3′-diaminobenzidine tetrachloride (DAB; Invitrogen Life Technologies 750118) was applied for 1–2 min until the stain developed. Sections were further embedded in EPON resin (Fluka) and trimmed around the labeled cells of interest. Ultrathin (60 nm) sections were produced and imaged by a Tecnai G212 electron microscope (FEI Company, Oregon, United states) equipped with a digital camera (Mega View III; Soft Imaging Systems). ~15 labeled cells from two mice were analyzed for each genotype. Mitochondria were classified blindly. Mitochondrial size and roundness were measured via Fiji software using the particle analysis plugin after a manual selection of each mitochondrion.
RT-qPCR on mouse brain regions
Male and female animals were sacrificed by cervical dislocation and decapitated. The brains were immediately removed and all the subsequent steps were performed on ice. The olfactory bulbs, prefrontal cortex, striatum, cortex, and cerebellum were scalpel-dissected. The ventral and dorsal midbrain were scalpel-dissected from 1 mm-thick brain slices cut in an ice-cold coronal matrix (Zivic Instruments). Samples were kept in Trizol (Life Technologies 15596026) at −80 °C until processed. Total RNA was isolated from dissected mouse brain regions using Trizol according to the manufacturer’s instructions and treated with Turbo DNase for 30 min at 37 °C (Turbo DNA-free kit, Thermo Fisher Scientific AM1907). Reverse transcription was performed from 500 to 1000 ng RNA using the Maxima reverse transcriptase (Thermo Fisher Scientific 18090050) and oligo-dT primers, according to the manufacturer’s instructions. Primers were designed with Primer-BLAST online tool (https://www.ncbi.nlm.nih.gov/tools/primer-blast/): B2m (F: 5’-AGAATGGGAAGCCGAACATA, R: 5′-CGTTCTTCAGCATTTGGATT), Cyclophilin (F: 5’-TGCCATCCAGCCAGGAGGTC, R: 5’-CCATCGTGTCATCAAGGACTT), Hmbs (F: 5′-GCTGAAAGGGCTTTTCTGAG, R: 5’-TGCCCATCTTTCATCACTGT), Hprt1 (F: 5’-TGTCAGTTGCTGCGTCCCCAGA, R: 5’-TCTACCAGAGGGTAGGCTGGCC), Pgk1 (F: 5’-ACCTGCTGGCTGGATGGGCT, R: 5’-CTCGACCCACAGCCTCGGCA), Rpl13a (F: 5′-CGGATGGTGGTCCCTGCTG, R: 5’-GAGTGGCTGTCACTGCCTGG), Nato3 (F: 5’-GGTGAGCCCAAGAGACACTC, R: 5′-GTGCCGGATCCCCAACTTAT), Engrailed 1 (F: 5’-ACGCACCAGGAAGCTAAAGA, R: 5’- CTGGAACTCCGCCTTGAGTC), Foxa1 (F: 5′-GAGAGCCATCATGGTCATGTCA, R: 5’-TGGGGGTGGGGGAATCCTTTA), Foxa2 (F: 5’-CCTCAAGGCCTACGAACAGG, R: 5′-GCTTTGTTCGTGACTGGGC), Lmx1a (F: 5′-TATACAACGTTGCCCACCCC, R: 5’- GTGATCTCCAGGCATCTGGG), Lmx1b (F: 5′-GCAGTGGAGATGACGGGAAA, R: 5’-GAAAGCTCTTCGCTGCTGTG), Nurr1 (F: 5’-TTCCAGGCAAACCCTGACTAT, R: 5′-TGCCCACCCTCTGATGATCT). Quantitative PCR (qPCR) was performed on the Light Cycler LC480 (Roche) using the TB Green Ex Taq II polymerase (Takara RR820L). Each reaction was performed in triplicate. Relative quantification and normalization were performed with a multiple reference genes model95. For normalization, the best reference genes for each experiment were determined using the geNorm algorithm (https://genorm.cmgg.be) within a panel of 4–5 putative reference genes. To compare Nato3 levels between different brain regions, B2m and cyclophilin were used as reference genes. To compare Nato3 levels in the midbrain between different ages, B2m and Hprt1 were used.
Behavioral tests
Male mice of different ages (7, 10, 13 and 16 months) were evaluated for posture control and coordination (pole test), spontaneous locomotor activity (wheel test) and exploration-driven locomotor behavior (open field test). All behavioral tests were performed during the light cycle by experimenters blind to the genotype. The mice were allowed to habituate to the behavioral room for at least 45 min before each test. Behavioral equipment was cleaned with 70% ethanol after each test session to avoid olfactory cues.
Pole test
The pole test was performed as previously described56 with minor modifications. Mice were first trained 4–6 times by placing the animal head-down on top of a vertical pole (diameter: 1 cm, height: 55 cm) and letting it descend. Then, animals were trained 3–4 times in the regular turning and descending procedure, by placing the animal head-up on top of the pole. For the actual test, mice performed eight trials and were recorded with a video camera. The time to orient downward (T-turn) and the total time to turn and descend the pole (T-tot) were measured, with a maximum duration of 30 sec. When the mouse was not able to turn downward and instead dropped from the pole in a lateral body position, a value of 30 sec was assigned. The average of the eight trials was used as the final score. During the training and for the real test, mice were tested a maximum of three times per day, with an interval of at least 5 min between trials.
Running wheel test
Mice were singly housed in cages with free access to a running wheel (14 cm in diameter) for 6 days, under a 12 h light/dark cycles. After three days of habituation, the number of wheel revolutions per minute was recorded with a sensor by LabVIEW program for the following three days. The total amount of time spent on the wheel and the total distance run were calculated for each animal.
Open field test
Open field test was performed as previously described13 with minor modifications. The test was performed in a 40 × 40 × 40 cm arena made of white Plexiglas plastic, which was illuminated from above (light intensity of 100 lux on the floor). Mice were placed individually in the center of the area and allowed to freely explore it for 10 min while being recorded. The horizontal locomotor activity was analyzed using the Mouse Behavioral Analysis Toolbox (MouBeAT)96 for ImageJ. The vertical activity (rearing), defined as a mouse rising on its hind legs, was scored manually.
In situ hybridization
Male mouse brains were embedded in 3% low melting agarose (Topvision, R0801) and 50 μm vibratome sections were mounted on Superfrost Plus slides (Thermo Scientific, J1800AMNZ). The sections were fixed for 15 min in 10% formaldehyde, washed in PBS and treated with 10 μg/ml proteinase K in TE (10 mM Tris-HCl, 1 mM EDTA, pH 8.0) for 5 min. The sections were fixed again in 10% formaldehyde for 10 min and washed in PBS, then 0.2 M HCl was added to the slides for 10 min, followed by a PBS wash. The sections were then pre-incubated in 0.1 M triethanolamine HCl at pH 8.0 for 1 min, incubated in 0.1 M triethanolamine HCl with acetic anhydride for 10 min, and then washed in PBS. Probes were denatured for 7 min at 70 °C and diluted at 100 nM in the hybridization buffer: 10 mM NaCl, 5 mM NaH2PO4·H2O, 5 mM Na2HPO4·2H2O, 5 mM EDTA, 50% formamide, 10% dextran sulfate, 1 μg/μl tRNA, 1 × Denhardt’s solution (Eppendorf, 0032007.155). Hybridization was performed with a double DIG-labeled locked nucleic acid (LNA) probe for Nato3 (/5DiGN/ACTCAGCGTCTATCTCACCGA/3DiG_N/) (Qiagen) and incubated overnight at 62 °C. The sections were washed twice for 30 min at 62 °C and once at room temperature with 1 x SSC (150 mM NaCl, 15 mM Sodium Citrate, pH 7.0) supplemented with 50% formamide and 0.1% Tween20. Slides were preincubated in 2% blocking reagent (Roche, 11096176001) in MABT (100 mM Maleic Acid, 150 mM NaCl, 0.1% Tween 20) for 20 min followed by 1 h incubation with alkaline phosphatase-anti-digoxigenin antibody (1:500, Roche, 1093274). Alkaline phosphatase activity was detected by incubating slides with Fast Red substrate (DAKO, K0597) for 30 min.
Microdialysis and quantification of dopamine
The extracellular dopamine levels in the striatum were measured using microdialysis following the established method97. Briefly, 16- to 18-month-old male mice were anaesthetized with isoflurane using a controlled vaporizer. The animal was placed in a stereotaxic frame and the guide cannula for the microdialysis probe was implanted in the striatum. During the intervention, the animal was covered with a heating pad to keep its body temperature at 37 °C. An analgesic was added to its water (Dafalgan, 2 mg/ml) until the following day. 24 h after the surgery, the microdialysis probe was inserted into the guide cannula, and ringer solution (125 mM NaCl, 2.5 mM KCl, 1.26 mM CaCl2, 1.18 mM MgCl2, 0.20 mM NaH2PO4) was perfused through the microdialysis probe at a flow at 1.0 μl/min using a high precision pump. The experiments were performed during the light period and the mice were tested in their home cage. After at least a 2 h equilibration period, the dialysates were collected every 30 min for 2.5 h (5 samples in total). Each mouse was analyzed once.
Dopamine levels in the dialysates were quantified using Dopamine Research Elisa assay kit (LDN Labor Diagnostika Nord GmbH & Co. KG, BA E-5300R), according to the manufacturer’s instructions. The absorbance at 450 nm was measured by a microplate reader (Cytation 3, BioTek, Winooski, VT, USA). The dopamine concentrations were determined using a standard curve.
Statistical analysis
Statistical comparisons were performed using GraphPad Prism software (San Diego, CA). The statistical significance of differences between two groups was calculated using a nonparametric two-tailed Mann–Whitney test. To compare three or more groups, ANOVA followed by Tukey’s multiple comparisons test was used. For the circularity analysis, to compare the distribution of mitochondria particles between two or three genotypes, the Kolmogorov–Smirnov test and the Kruskal–Wallis test followed by Dunn’s test were applied, respectively. Differences were considered significant at *p < 0.05, **p < 0.01, ***p < 0.001, ****p < 0.0001. ns indicates not significant. Pairwise comparisons are shown as brackets. Only where the differences are not significant and adding brackets reduces the legibility of the plots, brackets and “ns” are omitted. Box plots are used for depicting the group data comprised of fewer than 200 data points. Box boundaries are the 25th and 75th percentiles, the horizontal line across the box is the median, and the whiskers indicate the minimum and maximum values. The group data that consist of 3 data points are shown as scatter dot plots, with the horizontal line across the plot representing the mean. The group data that consist of 200 of more data points are shown as violin plots. The horizontal line across the violin plot is the median and the horizontal dotted lines represent the 25th and 75th percentiles.
Reporting summary
Further information on research design is available in the Nature Research Reporting Summary linked to this article.
Data availability
Source Data are provided with this paper. The datasets generated during the current study are available in the Gene Expression Omnibus (GEO) repository. Accession numbers and the web links are as follows. ChIP-seq data: GSE156892. whole-head RNA-seq data: GSE156890. PAM neuron RNA-seq data: GSE157589. GTEx portal v7 [https://gtexportal.org/home/]. STRING v10.5 [https://string-db.org] Source data are provided with this paper.
References
Klein, M. O. et al. Dopamine: functions, signaling, and association with neurological diseases. Cell. Mol. Neurobiol. 39, 31–59 (2019).
Shulman, J. M., De Jager, P. L. & Feany, M. B. Parkinson’s Disease: genetics and pathogenesis. Annu. Rev. Pathol. Mech. Dis. 6, 193–222 (2011).
Connolly, B. S. & Lang, A. E. Pharmacological treatment of Parkinson Disease: a review. JAMA 311, 1670 (2014).
Kalia, L. V. & Lang, A. E. Parkinson’s disease. Lancet 386, 896–912 (2015).
Deng, H., Wang, P. & Jankovic, J. The genetics of Parkinson disease. Ageing Res. Rev. 42, 72–85 (2018).
Haelterman, N. A. et al. A Mitocentric View of Parkinson’s Disease. Annu. Rev. Neurosci. 37, 137–159 (2014).
Von Stockum, S., Nardin, A., Schrepfer, E. & Ziviani, E. Mitochondrial dynamics and mitophagy in Parkinson’s disease: A fly point of view. Neurobiol. Dis. 90, 58–67 (2016).
Sonnier, L. et al. Progressive loss of dopaminergic neurons in the ventral midbrain of adult mice heterozygote for engrailed1. J. Neurosci. 27, 1063–1071 (2007).
Laguna, A. et al. Dopaminergic control of autophagic-lysosomal function implicates Lmx1b in Parkinson’s disease. Nat. Neurosci. 18, 826–835 (2015).
Doucet-Beaupré, H. et al. Lmx1a and Lmx1b regulate mitochondrial functions and survival of adult midbrain dopaminergic neurons. Proc. Natl Acad. Sci. 113, E4387–E4396 (2016).
Kittappa, R., Chang, W. W., Awatramani, R. B. & McKay, R. D. G. The foxa2 gene controls the birth and spontaneous degeneration of dopamine neurons in old age. PLoS Biol. 5, e325 (2007).
Domanskyi, A., Alter, H., Vogt, M. A., Gass, P. & Vinnikov, I. A. Transcription factors Foxa1 and Foxa2 are required for adult dopamine neurons maintenance. Front. Cell. Neurosci. 8, 275 (2014).
Kadkhodaei, B. et al. Transcription factor Nurr1 maintains fiber integrity and nuclear-encoded mitochondrial gene expression in dopamine neurons. Proc. Natl Acad. Sci. 110, 2360–2365 (2013).
van den Munckhof, P. et al. Pitx3 is required for motor activity and for survival of a subset of midbrain dopaminergic neurons. Dev. Camb. Engl. 130, 2535–2542 (2003).
Di Salvio, M. et al. Otx2 controls neuron subtype identity in ventral tegmental area and antagonizes vulnerability to MPTP. Nat. Neurosci. 13, 1481–1488 (2010).
Blaudin de Thé, F. et al. Engrailed homeoprotein blocks degeneration in adult dopaminergic neurons through LINE‐1 repression. EMBO J. 37, e97374 (2018).
Le, W. et al. Mutations in NR4A2 associated with familial Parkinson disease. Nat. Genet. 33, 85–89 (2003).
Bergman, O. et al. Do polymorphisms in transcription factors LMX1A and LMX1B influence the risk for Parkinson’s disease? J. Neural Transm. 116, 333–338 (2009).
Oh, S. et al. Combined Nurr1 and Foxa2 roles in the therapy of Parkinson’s disease. EMBO Mol. Med. 7, 510–525 (2015).
Alvarez-Fischer, D. et al. Engrailed protects mouse midbrain dopaminergic neurons against mitochondrial complex I insults. Nat. Neurosci. 14, 1260–1266 (2011).
Di Giovannantonio, L. G. et al. Otx2 selectively controls the neurogenesis of specific neuronal subtypes of the ventral tegmental area and compensates En1-dependent neuronal loss and MPTP vulnerability. Dev. Biol. 373, 176–183 (2013).
Hewitt, V. L. & Whitworth, A. J. Mechanisms of Parkinson’s Disease. in Current Topics in Developmental Biology vol. 121 173–200 (Elsevier, 2017).
Nagoshi, E. Drosophila Models of Sporadic Parkinson’s Disease. Int. J. Mol. Sci. 19, 3343 (2018).
Landayan, D. & Wolf, F. W. Shared neurocircuitry underlying feeding and drugs of abuse in Drosophila. Biomed. J. 38, 496–509 (2015).
Strausfeld, N. J. & Hirth, F. Deep homology of arthropod central complex and vertebrate Basal Ganglia. Science 340, 157–161 (2013).
Liu, C. et al. A subset of dopamine neurons signals reward for odour memory in Drosophila. Nature 488, 512–516 (2012).
Riemensperger, T. et al. A single dopamine pathway underlies progressive locomotor deficits in a drosophila model of Parkinson Disease. Cell Rep. 5, 952–960 (2013).
Bou Dib, P. et al. A Conserved Role for p48 homologs in protecting dopaminergic neurons from oxidative stress. PLoS Genet. 10, e1004718 (2014).
Tas, D. et al. Parallel roles of transcription factors dFOXO and FER2 in the development and maintenance of dopaminergic neurons. PLOS Genet. 14, e1007271 (2018).
Lawal, H. O. et al. The Drosophila vesicular monoamine transporter reduces pesticide-induced loss of dopaminergic neurons. Neurobiol. Dis. 40, 102–112 (2010).
Sun, J. et al. Neural Control of Startle-Induced Locomotion by the mushroom bodies and associated neurons in Drosophila. Front. Syst. Neurosci. 12, 6 (2018).
Ono, Y., Nakatani, T., Minaki, Y. & Kumai, M. The basic helix-loop-helix transcription factor Nato3 controls neurogenic activity in mesencephalic floor plate cells. Development 137, 1897–1906 (2010).
Nissim-Eliraz, E., Zisman, S., Schatz, O. & Ben-Arie, N. Nato3 Integrates with the Shh-Foxa2 Transcriptional Network Regulating the Differentiation of Midbrain Dopaminergic Neurons. J. Mol. Neurosci. 51, 13–27 (2013).
Mansour, A. A., Khazanov-Zisman, S., Netser, Y., Klar, A. & Ben-Arie, N. Nato3 plays an integral role in dorsoventral patterning of the spinal cord by segregating floor plate/p3 fates via Nkx2.2 suppression and Foxa2 maintenance. Development 141, 574–584 (2014).
Zimprich, A. et al. Mutations in LRRK2 Cause Autosomal-Dominant Parkinsonism with Pleomorphic Pathology. Neuron 44, 601–607 (2004).
Langston, R. G., Rudenko, I. N. & Cookson, M. R. The function of orthologues of the human Parkinson’s disease gene LRRK2 across species: implications for disease modelling in preclinical research. Biochem. J. 473, 221–232 (2016).
Kitada, T. et al. Mutations in the parkin gene cause autosomal recessive juvenile parkinsonism. Nature 392, 605–608 (1998).
Cha, G.-H. et al. Parkin negatively regulates JNK pathway in the dopaminergic neurons of Drosophila. Proc. Natl Acad. Sci. 102, 10345–10350 (2005).
Park, J. et al. Mitochondrial dysfunction in Drosophila PINK1 mutants is complemented by parkin. Nature 441, 1157–1161 (2006).
Park, J., Lee, G. & Chung, J. The PINK1–Parkin pathway is involved in the regulation of mitochondrial remodeling process. Biochem. Biophys. Res. Commun. 378, 518–523 (2009).
Greene, J. C. et al. Mitochondrial pathology and apoptotic muscle degeneration in Drosophila parkin mutants. Proc. Natl Acad. Sci. 100, 4078–4083 (2003).
Clark, I. E. et al. Drosophila pink1 is required for mitochondrial function and interacts genetically with parkin. Nature 441, 1162–1166 (2006).
Poole, A. C. et al. The PINK1/Parkin pathway regulates mitochondrial morphology. Proc. Natl Acad. Sci. 105, 1638–1643 (2008).
Scialò, F. et al. Mitochondrial ROS Produced via Reverse Electron Transport Extend Animal Lifespan. Cell Metab. 23, 725–734 (2016).
Croset, V., Treiber, C. D. & Waddell, S. Cellular diversity in the Drosophila midbrain revealed by single-cell transcriptomics. eLife 7, e34550 (2018).
Davie, K. et al. A single-cell transcriptome atlas of the aging Drosophila Brain. Cell 174, 982–998.e20 (2018).
Spivakov, M. Spurious transcription factor binding: non-functional or genetically redundant? BioEssays N. Rev. Mol. Cell. Dev. Biol. 36, 798–806 (2014).
Flynn, J. M. & Melov, S. SOD2 in mitochondrial dysfunction and neurodegeneration. Free Radic. Biol. Med. 62, 4–12 (2013).
Shokri, L. et al. A Comprehensive Drosophila melanogaster Transcription Factor Interactome. Cell Rep. 27, 955–970.e7 (2019).
Zhu, J., Chen, L., Sun, G. & Raikhel, A. S. The Competence Factor Ftz-F1 potentiates ecdysone receptor activity via recruiting a p160/SRC Coactivator. Mol. Cell. Biol. 26, 9402–9412 (2006).
Xie, X.-J. et al. CDK8-Cyclin C mediates nutritional regulation of developmental transitions through the Ecdysone Receptor in Drosophila. PLoS Biol. 13, e1002207 (2015).
Peterson, D. J. et al. The Basic Helix-Loop-Helix Gene Nato3 drives expression of dopaminergic neuron transcription factors in neural progenitors. Neuroscience 421, 176–191 (2019).
GTEx Consortium. The Genotype-Tissue Expression (GTEx) project. Nat. Genet. 45, 580–585 (2013).
Turiault, M. et al. Analysis of dopamine transporter gene expression pattern - generation of DAT-iCre transgenic mice. FEBS J. 274, 3568–3577 (2007).
Engblom, D. et al. Glutamate receptors on dopamine neurons control the persistence of cocaine seeking. Neuron 59, 497–508 (2008).
Matsuura, K., Kabuto, H., Makino, H. & Ogawa, N. Pole test is a useful method for evaluating the mouse movement disorder caused by striatal dopamine depletion. J. Neurosci. Methods 73, 45–48 (1997).
Gould, T. D., Dao, D. T. & Kovacsics, C. E. The open field test. in Mood and anxiety related phenotypes in mice: Characterization using behavioral tests 1–20 (Humana Press, 2009). https://doi.org/10.1007/978-1-60761-303-9_1.
Moore, A. W., Barbel, S., Jan, L. Y. & Jan, Y. N. A genomewide survey of basic helix-loop-helix factors in Drosophila. Proc. Natl Acad. Sci. 97, 10436–10441 (2000).
Segev, E., Halachmi, N., Salzberg, A. & Ben-Arie, N. Nato3 is an evolutionarily conserved bHLH transcription factor expressed in the CNS of Drosophila and mouse. Mech. Dev. 106, 197–202 (2001).
Verzi, M. P. et al. N-twist, an evolutionarily conserved bHLH protein expressed in the developing CNS, functions as a transcriptional inhibitor. Dev. Biol. 249, 174–190 (2002).
Khazanov, S. et al. Floor plate descendants in the ependyma of the adult mouse Central Nervous System. Int. J. Dev. Biol. 61, 257–265 (2017).
Arenas, E., Denham, M. & Villaescusa, J. C. How to make a midbrain dopaminergic neuron. Development 142, 1918–1936 (2015).
Toledo, E. M. et al. Srebf1 controls midbrain dopaminergic neurogenesis. Cell Rep. 31, 107601 (2020).
Metzakopian, E. et al. Genome-wide characterization of Foxa2 targets reveals upregulation of floor plate genes and repression of ventrolateral genes in midbrain dopaminergic progenitors. Dev. Camb. Engl. 139, 2625–2634 (2012).
Do, C. B. et al. Web-Based Genome-Wide Association Study Identifies Two Novel Loci and a Substantial Genetic Component for Parkinson’s Disease. PLOS Genet 7, e1002141 (2011).
Shulman, J. M. et al. Association of Parkinson disease risk loci with mild parkinsonian signs in older persons. JAMA Neurol. 71, 429–435 (2014).
Vilain, S. et al. The Yeast Complex I Equivalent NADH Dehydrogenase Rescues pink1 Mutants. PLoS Genet. 8, e1002456 (2012).
Pogson, J. H. et al. The complex I subunit NDUFA10 selectively rescues Drosophila pink1 mutants through a mechanism independent of mitophagy. PLoS Genet. 10, e1004815 (2014).
Biosa, A. et al. Superoxide dismutating molecules rescue the toxic effects of PINK1 and parkin loss. Hum. Mol. Genet. 27, 1618–1629 (2018).
Mahlknecht, P., Seppi, K. & Poewe, W. The Concept of Prodromal Parkinson’s Disease. J. Park. Dis. 5, 681–697 (2015).
González-Rodríguez, P. et al. Disruption of mitochondrial complex I induces progressive parkinsonism. Nature 599, 650–656 (2021).
Bishop, M. W. et al. Hyperexcitable substantia nigra dopamine neurons in PINK1- and HtrA2/Omi-deficient mice. J. Neurophysiol. 104, 3009–3020 (2010).
Itier, J.-M. et al. Parkin gene inactivation alters behaviour and dopamine neurotransmission in the mouse. Hum. Mol. Genet. 12, 2277–2291 (2003).
Carvey, P. M., Punati, A. & Newman, M. B. Progressive dopamine neuron loss in Parkinson’s disease: the multiple hit hypothesis. Cell Transpl. 15, 239–250 (2006).
Spathis, A. D. et al. Nurr1:RXRα heterodimer activation as monotherapy for Parkinson’s disease. Proc. Natl Acad. Sci. U. S. A. 114, 3999–4004 (2017).
Nagoshi, E. et al. Dissecting differential gene expression within the circadian neuronal circuit of Drosophila. Nat. Neurosci. 13, 60–68 (2010).
Imai, Y. et al. Phosphorylation of 4E-BP by LRRK2 affects the maintenance of dopaminergic neurons in Drosophila. EMBO J. 27, 2432–2443 (2008).
Schindelin, J. et al. Fiji - an Open Source platform for biological image analysis. Nat. Methods 9, (2012).
Owusu-Ansah, E., Yavari, A. & Banerjee, U. A protocol for in vivo detection of reactive oxygen species. Protoc. Exch. https://doi.org/10.1038/nprot.2008.23 (2008).
Meireles-Filho, A. C. A., Bardet, A. F., Yáñez-Cuna, J. O., Stampfel, G. & Stark, A. cis-regulatory requirements for tissue-specific programs of the circadian clock. Curr. Biol. CB 24, 1–10 (2014).
Zhou, J., Yu, W. & Hardin, P. E. ChIPping away at the Drosophila clock. Methods Enzymol. 551, 323–347 (2015).
Langmead, B. & Salzberg, S. L. Fast gapped-read alignment with Bowtie 2. Nat. Methods 9, 357–359 (2012).
Feng, J., Liu, T., Qin, B., Zhang, Y. & Liu, X. S. Identifying ChIP-seq enrichment using MACS. Nat. Protoc. 7, (2012).
Heinz, S. et al. Simple combinations of lineage-determining transcription factors prime cis-regulatory elements required for macrophage and B cell identities. Mol. Cell 38, 576–589 (2010).
Robinson, J. T. et al. Integrative genomics viewer. Nat. Biotechnol. 29, 24–26 (2011).
David, F. P. A. et al. HTSstation: a web application and open-access libraries for high-throughput sequencing data analysis. PLOS ONE 9, e85879 (2014).
Afgan, E. et al. The Galaxy platform for accessible, reproducible and collaborative biomedical analyses: 2018 update. Nucleic Acids Res. 46, W537–W544 (2018).
Kim, D. et al. TopHat2: accurate alignment of transcriptomes in the presence of insertions, deletions and gene fusions. Genome Biol. 14, R36 (2013).
Zhou, Y. et al. Metascape provides a biologist-oriented resource for the analysis of systems-level datasets. Nat. Commun. 10, 1523 (2019).
Hu, Y. et al. An integrative approach to ortholog prediction for disease-focused and other functional studies. BMC Bioinforma. 12, 357 (2011).
Shannon, P. et al. Cytoscape: a software environment for integrated models of biomolecular interaction networks. Genome Res. 13, 2498–2504 (2003).
Zambelli, F., Pesole, G. & Pavesi, G. Pscan: finding over-represented transcription factor binding site motifs in sequences from co-regulated or co-expressed genes. Nucleic Acids Res. 37, W247–W252 (2009).
Szklarczyk, D. et al. STRING v11: protein-protein association networks with increased coverage, supporting functional discovery in genome-wide experimental datasets. Nucleic Acids Res. 47, D607–D613 (2019).
Nikonenko, I. et al. PSD-95 promotes synaptogenesis and multiinnervated spine formation through nitric oxide signaling. J. Cell Biol. 183, 1115–1127 (2008).
Hellemans, J., Mortier, G., De Paepe, A., Speleman, F. & Vandesompele, J. qBase relative quantification framework and software for management and automated analysis of real-time quantitative PCR data. Genome Biol. 8, R19 (2007).
Bello-Arroyo, E. et al. MouBeAT: a new and open toolbox for guided analysis of behavioral tests in mice. Front. Behav. Neurosci. 12, 201 (2018).
Petrelli, F. et al. Dysfunction of homeostatic control of dopamine by astrocytes in the developing prefrontal cortex leads to cognitive impairments. Mol. Psychiatry 25, 732–749 (2020).
Acknowledgements
We thank Ernst Hafen, Chi-Hon Lee, Junhai Han, the Bloomington Drosophila Stock Center, the Vienna Drosophila Resource Center and the Kyoto Stock Center for fly stocks, J-C. Martinou for the DAT-Cre mouse strain. We thank the Genomics Platform of iGE3 for ChIP-seq and RNA-seq experiments, the animal facility of the University of Geneva for maintenance of mice colonies, and the Pole Facultaire de Microscopie Electronique (Centre Médical Universitaire, Geneva) for electron microscopy. We are grateful to J-C. Martinou and our lab members for valuable discussions of this work. This research was supported by grants to E.N. from the European Research Council (ERC-StG-311194), the Swiss National Science Foundation (31003A_130387), the Georges and Antoine Claraz Foundation, the Novartis Foundation for Medical-Biomedical Research (19A025), and the Société Académique de Genève. D.T. was partly supported by the Plan Stratégique Sciences Vie (PSVIE) of the University of Geneva. E.V. was partly supported by the Genomics Platform of iGE3.
Author information
Authors and Affiliations
Contributions
E.N. conceptualized the study. E.N., F.M., L.S., D.T. and N.L. designed experiments. F.M., D.T., L.S., N.L., I.N., M.D., E.V., F.P. and P.B.D. performed experiments and analyzed data. F.M., D.T., L.S., M.D., and E.N. produced visualizations of the results and made figures. F.M. and E.N. wrote the manuscript.
Corresponding author
Ethics declarations
Competing interests
The authors declare no competing interests.
Peer review
Peer review information
Nature Communications thanks Yuzuru Imai and the other, anonymous, reviewer(s) for their contribution to the peer review of this work. Peer reviewer reports are available.
Additional information
Publisher’s note Springer Nature remains neutral with regard to jurisdictional claims in published maps and institutional affiliations.
Supplementary information
Source data
Rights and permissions
Open Access This article is licensed under a Creative Commons Attribution 4.0 International License, which permits use, sharing, adaptation, distribution and reproduction in any medium or format, as long as you give appropriate credit to the original author(s) and the source, provide a link to the Creative Commons license, and indicate if changes were made. The images or other third party material in this article are included in the article’s Creative Commons license, unless indicated otherwise in a credit line to the material. If material is not included in the article’s Creative Commons license and your intended use is not permitted by statutory regulation or exceeds the permitted use, you will need to obtain permission directly from the copyright holder. To view a copy of this license, visit http://creativecommons.org/licenses/by/4.0/.
About this article
Cite this article
Miozzo, F., Valencia-Alarcón, E.P., Stickley, L. et al. Maintenance of mitochondrial integrity in midbrain dopaminergic neurons governed by a conserved developmental transcription factor. Nat Commun 13, 1426 (2022). https://doi.org/10.1038/s41467-022-29075-0
Received:
Accepted:
Published:
Version of record:
DOI: https://doi.org/10.1038/s41467-022-29075-0
This article is cited by
-
The lncRNA lnc_AABR07044470.1 promotes the mitochondrial-damaged inflammatory response to neuronal injury via miR-214-3p/PERM1 axis in acute ischemic stroke
Molecular Biology Reports (2024)
-
Circadian clock disruption promotes the degeneration of dopaminergic neurons in male Drosophila
Nature Communications (2023)










