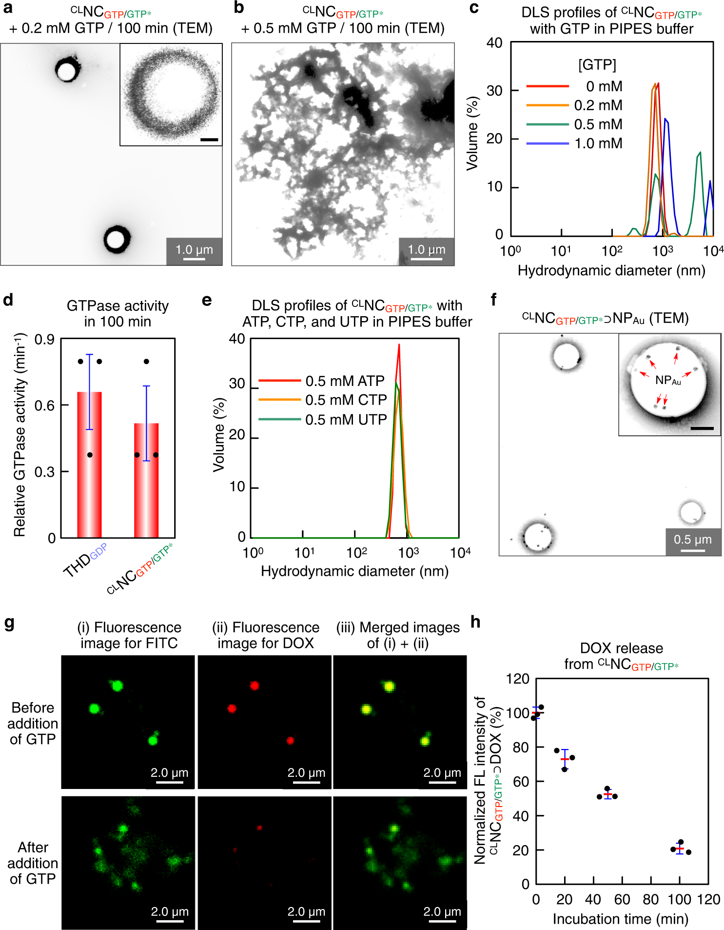
Fig. 4: GTP-triggered collapse of CLNCGTP/GTP*.
From: Reconstitution of microtubule into GTP-responsive nanocapsules

a, b TEM images of CLNCGTP/GTP* after a 100-min incubation with GTP at its concentrations of 0.2 mM (a) and 0.5 mM (b). c DLS profiles of CLNCGTP/GTP* (8.7 µg ml–1) in PIPES buffer after a 100-min incubation with GTP at its concentrations of 0 mM (red), 0.2 mM (orange), 0.5 mM (green), and 1 mM (blue). d GTPase activities of THDGDP (left) and CLNCGTP/GTP* (right) in PIPES buffer. The data was obtained from three biologically independent samples (n = 3). e DLS profiles of CLNCGTP/GTP* (8.7 µg ml–1) in PIPES buffer after a 100-min incubation with 1 mM of ATP (red), CTP (orange), and UTP (green). f TEM image of CLNCGTP/GTP*⊃NPAu ([CLNCGTP/GTP*] = 13 µg ml–1, [NPAu] = 13 pM). g CLSM images of FITC-labeled CLNCGTP/GTP*⊃DOX ([CLNCGTP/GTP*] = 13 µg ml–1, [DOX] = 10 µM) incubated without (upper panel) and with (lower panel) 1 mM GTP at 37 °C for 100 min. Micrographs display locations of FITC (i, green) and DOX (ii, red), and their merged images (iii). Scale bars, 2.0 µm. h Fluorescence intensities at 590 nm (λext = 470 nm) of residual DOX obtained after 20, 50, and 100-min incubations of a PIPES solution of CLNCGTP/GTP*⊃DOX with 1 mM GTP, followed by ultrafiltration. Red bars represent mean values ± SD from three different samples.