Abstract
Nanocapsules that collapse in response to guanosine triphosphate (GTP) have the potential as drug carriers for efficiently curing diseases caused by cancer and RNA viruses because GTP is present at high levels in such diseased cells and tissues. However, known GTP-responsive carriers also respond to adenosine triphosphate (ATP), which is abundant in normal cells as well. Here, we report the elaborate reconstitution of microtubule into a nanocapsule that selectively responds to GTP. When the tubulin monomer from microtubule is incubated at 37 °C with a mixture of GTP (17 mol%) and nonhydrolysable GTP* (83 mol%), a tubulin nanosheet forms. Upon addition of photoreactive molecular glue to the resulting dispersion, the nanosheet is transformed into a nanocapsule. Cell death results when a doxorubicin-containing nanocapsule, after photochemically crosslinked for properly stabilizing its shell, is taken up into cancer cells that overexpress GTP.
Similar content being viewed by others
Introduction
An ideal nanocarrier for drug delivery would be the one that can selectively collapse to release preloaded drugs in response to endogenous reporters overexpressed in disease tissues1,2,3,4,5,6,7,8,9. Since adenosine triphosphate (ATP) is known to be present at high levels in cancer tissues10, ATP-responsive nanocarriers might be a promising candidate3,4,5,6,7. In 2013, using partially modified biomolecular machine chaperonin GroEL as a monomer, we succeeded in developing a one-dimensional supramolecular polymer that can be depolymerized by the action of ATP to release its cargo3. However, ATP is also present in normal cells at rather high concentrations (>1 mM)11, and thus disease-selective drug delivery using ATP as the endogenous reporter cannot always be ensured. In the present work, we developed a nanocarrier (CLNCGTP/GTP*; Fig. 1e) that selectively responds to guanosine triphosphate (GTP). GTP is an intracellular molecule involved in many essential biological processes12,13,14,15,16,17,18,19,20,21,22,23,24,25, such as cell division12, nucleotide synthesis13, and cell signaling14. In the cell division process, the tubulin heterodimer (THD), which constitutes microtubules (MTs), uses GTP as an energy source to induce its polymerization and depolymerization15,16,17,18,19,20. GTP is also used as a component for the self-replication of RNA viruses26,27,28,29 such as coronaviruses. Notably, GTP is abundant in certain diseased cells (1.5–4.5 mM)30 such as rapidly proliferating cancer cells31 and RNA virus-infected cells32, whereas the concentration of GTP, unlike that of ATP, is negligibly low in normal cells (<0.3 mM)33. Therefore, GTP-responsive nanocarriers have the great potential to efficiently cure cancer and RNA virus-induced diseases including coronavirus disease 2019 (COVID-19)29. Although GTP-responsive carriers have already been reported, those carriers also respond to ATP5. So far, nanocarriers capable of responding solely to GTP have never been reported.
a Schematic illustrations of tubulin heterodimers (THDs) hybridized with GTP (THDGTP), its nonhydrolysable analogue GTP* (THDGTP*), and GDP (THDGDP) at its β-tubulin unit. b Schematic illustration of two self-assembling modes of THD into microtubules (MTs). MTGTP depolymerizes into THDGDP upon GTP hydrolysis. THDGDP rehybridizes with GTP after a GTP treatment, facilitating the formation of MTGTP. In contrast, MTGTP* does not undergo depolymerization. c Molecular structures of photoreactive molecular glues (\({{{\mathrm{Glue}}}}^{{{{\mathrm{CO}}}}_2-}\), \({{{\mathrm{Glue}}}}^{{{{{\mathrm{CO}}}}_{2}-}{\mathrm {Me}}}\), and GlueFITC) bearing three guanidinium ions (Gu+) and benzophenone (BP) groups at their periphery and \({{{{\mathrm{CO}}}}_2-}\), CO2 Me, and FITC groups at the focal core. d The molecular glue covalently binds to the protein surface at its photoexcited BP groups after the noncovalent adhesion via a Gu+/oxyanion multivalent salt-bridge interaction. e Schematic illustration of the multistep procedure for the synthesis of crosslinked nanocapsules (CLNCGTP/GTP*) from MTGTP. MTGTP is depolymerized into THDGDP, which is incubated with a mixture of GTP* (83 mol%) and GTP (17 mol%) to form nanosheet NSGTP/GTP*. Upon treatment with \({{{\mathrm{Glue}}}}^{{{{\mathrm{CO}}}}_2-}\), NSGTP/GTP* is transformed into spherical nanocapsules (NCGTP/GTP*), which are further exposed to UV light, affording CLNCGTP/GTP*. Upon addition of GTP, CLNCGTP/GTP* collapses through the conformational change of the THD units induced by GTP hydrolysis.
The nanocapsule (NC) that selectively responds to GTP to release a preloaded drug consists of THD. As shown in Fig. 1a, THD is composed of α-tubulin (green) and β-tubulin (cream), both of which bind to GTP. Notably, GTP attached to the α-tubulin unit is neither hydrolysable into GDP nor replaceable with other nucleoside phosphates. In contrast, GTP attached to the β-tubulin unit is known to be hydrolysable to GDP, which can be replaced with, e.g., GTP*, a nonhydrolysable GTP analogue (guanylyl 5’-α,β-methylenediphosphonate), affording THDGTP* (for convenience, only variable nucleoside phosphates attached to the β-tubulin unit are shown as a subscript). Both THDGTP and THDGTP*, when heated at 37 °C, have been reported to self-assemble into microtubules MTGTP and MTGTP*, respectively (Fig. 1b)34,35. Although MTGTP depolymerizes into THDGDP synchronously with the hydrolysis of hybridized GTP to GDP, MTGTP* does not depolymerize into THDGDP* because of the nonhydrolysable nature of GTP*. Therefore, our original motivation was to tackle a challenge of modulating the stability of MTs against depolymerization by changing the THDGTP/THDGTP* molar ratio. However, we unexpectedly found that the coassembly of THDGTP and THDGTP* at a certain mixing molar ratio resulted in the formation of a leaf-like 2D nanosheet (NS) rather than MT (Fig. 1e). Because of the increasing importance of 2D objects36,37, this finding prompted us to functionalize NS using the molecular glue technology38,39,40, which we developed for noncovalently functionalizing biomolecules such as proteins, nucleic acids, and phospholipid membranes, and also inorganic materials. Molecular glues are designed to carry multiple guanidinium ion (Gu+) groups and strongly adhere to such biomolecules under physiological conditions by taking advantage of a multivalent salt-bridge interaction with their oxyanionic functionalities (Fig. 1d). For this purpose, we chose \({{{\mathrm{Glue}}}}^{{{{\mathrm{CO}}}}_2-}\) (Fig. 1c) and incubated it with NS. To our surprise, NS was transformed into a spherical nanocapsule NC (Fig. 1e). Using its photochemically modified version (CLNCGTP/GTP*; Fig. 1e), we successfully encapsulated and delivered doxorubicin (DOX)41, an anticancer drug, into GTP-overexpressing cancer cells to cause cell death.
Results
Reconstitution of MTGTP into NCGTP/GTP*
Figure 1e illustrates the overall procedure for the synthesis of NCGTP/GTP* from microtubule MTGTP. As a typical example of the procedure depicted in the flow chart in Fig. 2a, a 1,4-piperazinediethanesulfonic acid (PIPES) buffer (pH 6.8) solution of MTGTP (5.8 mg ml–1, Fig. 2c) was cooled at 4 °C, whereupon MTGTP underwent complete depolymerization within 3 h to yield THDGDP quantitatively (Fig. 2d)42. As observed by dynamic light scattering (DLS), the characteristic polydisperse feature of one-dimensional (1D) MTGTP (Fig. 2b, gray) changed to a monodisperse feature with a reduced hydrodynamic diameter of 8 nm (Fig. 2b, blue). Then, THDGDP (0.3 mg ml–1) was immersed in a PIPES buffer solution of a mixture of GTP and GTP* (300 µM in total) with a GTP* content of 83 mol% at 37 °C for 30 min. Under the present conditions, THDGDP was converted via the exchange events of GDP → GTP and GDP → GTP* into a mixture of THDGTP and THDGTP*, which then spontaneously coassembled into NSGTP/GTP* (Fig. 2e). The small-angle X-ray scattering (SAXS) profile of NSGTP/GTP* showed that its scattering intensity was proportional to q–2 in a small q region, which is characteristic of two-dimensional (2D) structures (Supplementary Fig. 9). As determined by atomic force microscopy (AFM), the average thickness of leaf-like NSGTP/GTP* was 5 nm (Fig. 2f). Here, the content of GTP* in the mixture of GTP and GTP* employed for the assembly of THDGDP was critical for its successful transformation into NSGTP/GTP*. When the content of GTP* ranged from 85–100 mol%, THD preferentially assembled into MT rather than NS (Supplementary Fig. 10), whereas THD barely assembled when its GTP* content was in the range of 0–70 mol% (Supplementary Fig. 11). Namely, the optimum THDGTP/THDGTP* molar ratio for the coassembly into NS is narrow, roughly with a GTP* content of 70–85 mol%. By means of nuclear magnetic resonance (NMR) spectroscopy in DMSO, NSGTP/GTP* prepared at a GTP* content of 83 mol% was found to contain 65 mol% of THDGTP* (Supplementary Fig. 12). It is known that MTGTP and MTGTP*, prepared from THDGTP and THDGTP*, respectively, are formed by edge-closing of NSGTP and NSGTP* as transient precursors43. Note that the longer axis of THDGTP is shorter than that of THDGTP*44. We suppose that this mismatch possibly affords unfolded NSGTP/GTP* rather than folded MTGTP/GTP*. Indeed, when THDGTP* (GTP* content of 83 mol%) was coassembled with THDGTPγS (THD hybridized with guanosine 5’-O-(3-thiotriphosphate), GTPγS), whose length is likewise shorter than THDGTP*44, NSGTPγS/GTP* was formed (Supplementary Fig. 13), whereas the coassembly of THDGTP and THDGTPγS (GTPγS content of 83 mol%), whose longer axes are close in length to each other44, resulted in MTGTP/GTPγS (Supplementary Fig. 14). NSGTP/GTP* was transformed into NCGTP/GTP* when it was incubated with GlueCO– (100 µM) in PIPES buffer at 37 °C for 30 min (Fig. 1e). This anomalous transformation was accompanied by a large change in the hydrodynamic diameter from 65 nm (Fig. 2b, green) to 660 nm (Fig. 2b, orange) with a slight increase in the zeta potential from –42.2 to –39.0 mV. Transmission electron microscopy (TEM) showed that the newly formed object NCGTP/GTP* was a hollow sphere (Fig. 2g). When MTGTP* and THDGDP instead of NSGTP/GTP* were likewise treated with \({{{\mathrm{Glue}}}}^{{{{\mathrm{CO}}}}_2-}\), ill-defined agglomerates resulted (Supplementary Figs. 15 and 16).
a A typical synthetic procedure for the preparation of CLNCGTP/GTP*. b DLS profiles of MTGTP (gray), THDGDP (blue), NSGTP/GTP* (green), NCGTP/GTP* (orange), and CLNCGTP/GTP* (red) in PIPES buffer. c–e TEM images of MTGTP (5.8 mg ml–1; c), THDGDP (0.3 mg ml–1; d), and NSGTP/GTP* (0.3 mg ml–1; e). f AFM image of NSGTP/GTP* (0.3 mg ml–1) and its height profile. g, h TEM images of NCGTP/GTP* (13 µg ml–1; g) and CLNCGTP/GTP* (13 µg ml–1; h). All TEM samples were negatively stained with uranyl acetate. Inset scale bars, 250 nm.
Photochemical crosslinking of NCGTP/GTP*
The physical stability of NCGTP/GTP* is important for its utilization as a carrier for drug delivery. Through several different experiments, we noticed that NCGTP/GTP* immediately collapsed upon incubation with albumin or serum in buffer, indicating its insufficient stability as a drug carrier. Here, we would like to point out a great advantage of \({{{\mathrm{Glue}}}}^{{{{\mathrm{CO}}}}_2-}\) and its homologues that their multiple benzophenone (BP) groups upon photoexcitation enable covalent crosslinking with adhering proteins (Fig. 1d). Successful examples so far reported include microtubule and kinesin39, whose dynamic behaviors could be attenuated by the reaction with photoexcited molecular glues. In the present work, by using fluorescent FITC-appended GlueFITC (Fig. 1c, FITC; fluorescein isothiocyanate) derived from \({{{\mathrm{Glue}}}}^{{{{\mathrm{CO}}}}_2-}\), we first confirmed that \({{{\mathrm{Glue}}}}^{{{{\mathrm{CO}}}}_2-}\) has a sufficient photoreactivity with the constituent (THD) of NCGTP/GTP*. As shown in Supplementary Fig. 17, the reaction mixture, after being exposed to UV light (300 nm) in PIPES buffer, showed the presence of a fluorescence-emissive covalent adduct between THDGDP and GlueFITC in sodium dodecyl sulfate polyacrylamide gel electrophoresis (SDS-PAGE). Then, we investigated whether this photochemical approach can provide NCGTP/GTP* with a sufficient physical stability by crosslinking the shell. Thus, a PIPES buffer solution of NCGTP/GTP* was exposed to UV light for 2 min, where TEM (Fig. 2h) and AFM imaging results (Supplementary Fig. 18) and DLS profiles (Fig. 2b, red) showed that crosslinked (CL) CLNCGTP/GTP* was spherical and remained intact even upon incubation with albumin (0.1 mg ml–1) or serum (0.01%) (Supplementary Figs. 19 and 20). CLNCGTP/GTP*, when prepared using GlueFITC instead of \({{{\mathrm{Glue}}}}^{{{{\mathrm{CO}}}}_2-}\), was fluorescent (Supplementary Fig. 21), indicating the presence of the molecular glue in CLNCGTP/GTP*.
Computational simulation of the assembly of NSGTP/GTP*
Considering that tubulin nanosheets NSGTP/GTP* are, on average, 0.04 µm2 wide and 4.2 nm thick, the formation of NCGTP/GTP* (surface area; ~6.2 µm2, membrane thickness; 50 nm) requires at least 1000 pieces of NSGTP/GTP* to assemble. Note that \({{{\mathrm{Glue}}}}^{{{{\mathrm{CO}}}}_2-}\) carrying both Gu+ and \({{{{\mathrm{CO}}}}_2-}\) groups in its structure can self-assemble via their salt-bridge interaction. In the initial stage of the transformation of NSGTP/GTP* into NCGTP/GTP*, we postulate that a certain number of \({{{\mathrm{Glue}}}}^{{{{\mathrm{CO}}}}_2-}\) molecules utilize their Gu+ groups to form a salt-bridged network with the surface \({{{{\mathrm{CO}}}}_2-}\) groups on NSGTP/GTP* (Fig. 1d) as well as the focal-core CO2– group in \({{{\mathrm{Glue}}}}^{{{{\mathrm{CO}}}}_2-}\). This adhesion event can lower the surface charge density of NSGTP/GTP* and enhance its hydrophobic stacking, which is secured by possible reorganization of the salt-bridged polymeric networks on NSGTP/GTP* (Fig. 1e). We performed all atom molecular dynamics (MD) simulations45 to explore the adhesion of \({{{\mathrm{Glue}}}}^{{{{\mathrm{CO}}}}_2-}\) and the effect of this event on the tubulin assembly. From a full MT model (PDB code: 3J6E), we obtained its partial structure composed of three laterally assembled THDGTP* units ([THDGTP*]3) as a model of NS (Fig. 3a). The MD simulation suggested that \({{{\mathrm{Glue}}}}^{{{{\mathrm{CO}}}}_2-}\) adopts a globular conformation in aqueous media with a hydrodynamic diameter of 1.5 nm (Fig. 3b, Supplementary Fig. 22). When exposed to 30 equivalents of \({{{\mathrm{Glue}}}}^{{{{\mathrm{CO}}}}_2-}\) (Fig. 3c, d), [THDGTP*]3 enhances its hydrophobic nature (Fig. 3e, f) as a result of the surface charge neutralization by adhering \({{{\mathrm{Glue}}}}^{{{{\mathrm{CO}}}}_2-}\). In the solvent-accessible surface area of [THDGTP*]3, the hydrophobic dominancy increases from 48% to 57% (Fig. 3g). Notably, when \({{{\mathrm{Glue}}}}^{{{{\mathrm{CO}}}}_2-}\) was allowed to adhere onto [THDGTP*]3, the molecular simulations suggested that [THDGTP*]3 adopts a slightly more flattened conformation, characterized by a distribution angle with an average value of ~156° (Fig. 3h, i, blue), compared with that of native [THDGTP*]3 (red). The simulations also showed that, even after the \({{{\mathrm{Glue}}}}^{{{{\mathrm{CO}}}}_2-}\) adhesion, [THDGTP*]3 preserved a certain level of flexibility (Fig. 3i). We also calculated radial distribution functions g(r) between the charged groups of \({{{\mathrm{Glue}}}}^{{{{\mathrm{CO}}}}_2-}\) and the amino acid residues of [THDGTP*]3. Supposedly, the CO2– groups in aspartic acid and glutamic acid are interactive with the Gu+ groups in \({{{\mathrm{Glue}}}}^{{{{\mathrm{CO}}}}_2-}\), while the cationic groups in lysine and arginine are interactive with the focal \({{{{\mathrm{CO}}}}_2-}\) group in \({{{\mathrm{Glue}}}}^{{{{\mathrm{CO}}}}_2-}\). As expected, the g(r) data revealed that the Gu+ groups in \({{{\mathrm{Glue}}}}^{{{{\mathrm{CO}}}}_2-}\) are largely populated near the \({{{{\mathrm{CO}}}}_2-}\) groups on the [THDGTP*]3 surface (Fig. 3j, blue), whereas they are scarcely populated around the polar but nonionic hydroxyl groups in serine, threonine, and tyrosine (Fig. 3j, gray). Meanwhile, the focal CO2– group in \({{{\mathrm{Glue}}}}^{{{{\mathrm{CO}}}}_2-}\) is not populated around the cationic groups on the [THDGTP*]3 surface (Supplementary Fig. 23). The computational calculation also showed that multiple adhering \({{{\mathrm{Glue}}}}^{{{{\mathrm{CO}}}}_2-}\) molecules can interact and self-assemble via a salt-bridge interaction between their Gu+ and CO2– groups (Fig. 3j, red), which results in forming a dense Gu+/CO2– salt-bridged polymeric network on the [THDGTP*]3 surface (Fig. 3k). This may promote the self-assembly of flexible NSGTP/GTP and stabilize them in the gently curved multilayered configuration of NCGTP/GTP*, as observed experimentally46,47. As a control experiment, the use of \({{{\mathrm{Glue}}}}^{{{{{\mathrm{CO}}}}_{2}-}{\mathrm {Me}}}\) (Fig. 1c) having a focal ester group instead of its ionized form for the transformation of NSGTP/GTP* into NCGTP/GTP* resulted in an ill-defined agglomerate (Supplementary Fig. 24).
a Three laterally assembled THDGTP* units ([THDGTP*]3) in MTGTP* as a partial model of NS. b An equilibrated MD snapshot of \({{{\mathrm{Glue}}}}^{{{{\mathrm{CO}}}}_2-}\). c, d The outer (c) and inner (d) views of [THDGTP*]3 hybridized with 30 equivalents of \({{{\mathrm{Glue}}}}^{{{{\mathrm{CO}}}}_2-}\). e, f The outer (e) and inner (f) views of [THDGTP*]3 with its electrostatic surface potential in the absence (upper) and presence (lower) of 30 equivalents of hybridized \({{{\mathrm{Glue}}}}^{{{{\mathrm{CO}}}}_2-}\). Negative and positive potential areas are colored in red and blue, respectively. g The percentage of hydrophobic solvent-accessible surface area in the absence (47.5 ± 0.5; red) and presence (56.7 ± 2.0; blue) of 30 equivalents of hybridized \({{{\mathrm{Glue}}}}^{{{{\mathrm{CO}}}}_2-}\). Bars represent mean values ± SD from 2000 data points. h, i [THDGTP*]3 observed from the top view (h) and its angle distributions (i) in the absence (red) and presence (blue) of 30 equivalents of hybridized \({{{\mathrm{Glue}}}}^{{{{\mathrm{CO}}}}_2-}\). j Radial distribution functions g(r) of the Gu+ groups in \({{{\mathrm{Glue}}}}^{{{{\mathrm{CO}}}}_2-}\) with carboxylates (blue) and non-ionic hydroxyl groups (gray) on the [THDGTP*]3 surface, and the carboxylate at the focal core of \({{{\mathrm{Glue}}}}^{{{{\mathrm{CO}}}}_2-}\) (red). k Schematic illustration of a possible adhesion event of \({{{\mathrm{Glue}}}}^{{{{\mathrm{CO}}}}_2-}\) onto NSGTP/GTP* and its effects on the features of NSGTP/GTP*. The Gu+ groups in \({{{\mathrm{Glue}}}}^{{{{\mathrm{CO}}}}_2-}\) form a salt bridge with carboxylates on the NSGTP/GTP* surface and at the focal core of \({{{\mathrm{Glue}}}}^{{{{\mathrm{CO}}}}_2-}\), and the \({{{\mathrm{Glue}}}}^{{{{\mathrm{CO}}}}_2-}\)-based polymeric network thus formed through this process increases the hydrophobicity of the NSGTP/GTP* surface, making NSGTP/GTP* more flatten.
GTP-responsiveness of CLNCGTP/GTP*
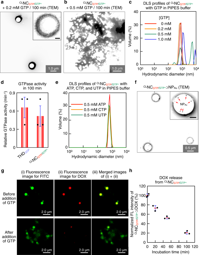
We investigated whether photochemically stabilized CLNCGTP/GTP* is responsive to GTP or not. Notably, the concentrations of both extracellular and intracellular GTP are lower than 0.3 mM in normal cells33. However, as already described in the introductory part, rapidly proliferating cancer cells and RNA virus-infected cells contain GTP in a concentration range of 1.5–4.5 mM30. Therefore, drug-loaded CLNCGTP/GTP*, when taken up into such GTP-rich environments, might selectively collapse to release its preloaded guest. Upon incubation for 100 min at 37 °C in PIPES buffer with 0.2 mM GTP, CLNCGTP/GTP* still maintained its spherical shape, as observed by TEM (Fig. 4a). However, when the GTP concentration was increased to 0.5 mM, CLNCGTP/GTP* gradually collapsed (Fig. 4b), displaying a polydisperse DLS profile in 100 min (Fig. 4c, green). This minimum concentration threshold is important for achieving the error-free delivery to GTP-enriched sites. We added Biomol GreenTM as a phosphoric acid (PO4–) detector to a mixture of CLNCGTP/GTP* and GTP (1 mM), and successfully detected PO4– by means of electronic absorption spectroscopy, indicating that CLNCGTP/GTP* has a GTPase activity (Fig. 4d). Although THDGTP*, the constituent of CLNCGTP/GTP*, has no GTPase activity, the product upon incubation of THDGTP* with GTP for 1 h in PIPES buffer at 37 °C showed a GTPase activity comparable to that of THDGTP (Supplementary Fig. 25), indicating the conversion of THDGTP* into THDGTP. Thus, under the GTP-rich conditions described above, GTP* in CLNCGTP/GTP* is likely replaced with GTP to afford CLNCGTP, which possibly collapses along with the hydrolysis of GTP in a manner analogous to the depolymerization of MTGTP. Of particular importance, CLNCGTP/GTP* remained intact to the treatment with other triphosphates (0.5 mM), such as ATP, cytosine triphosphate CTP, uracil triphosphate UTP (Fig. 4e, Supplementary Figs. 26 and 27).
a, b TEM images of CLNCGTP/GTP* after a 100-min incubation with GTP at its concentrations of 0.2 mM (a) and 0.5 mM (b). c DLS profiles of CLNCGTP/GTP* (8.7 µg ml–1) in PIPES buffer after a 100-min incubation with GTP at its concentrations of 0 mM (red), 0.2 mM (orange), 0.5 mM (green), and 1 mM (blue). d GTPase activities of THDGDP (left) and CLNCGTP/GTP* (right) in PIPES buffer. The data was obtained from three biologically independent samples (n = 3). e DLS profiles of CLNCGTP/GTP* (8.7 µg ml–1) in PIPES buffer after a 100-min incubation with 1 mM of ATP (red), CTP (orange), and UTP (green). f TEM image of CLNCGTP/GTP*⊃NPAu ([CLNCGTP/GTP*] = 13 µg ml–1, [NPAu] = 13 pM). g CLSM images of FITC-labeled CLNCGTP/GTP*⊃DOX ([CLNCGTP/GTP*] = 13 µg ml–1, [DOX] = 10 µM) incubated without (upper panel) and with (lower panel) 1 mM GTP at 37 °C for 100 min. Micrographs display locations of FITC (i, green) and DOX (ii, red), and their merged images (iii). Scale bars, 2.0 µm. h Fluorescence intensities at 590 nm (λext = 470 nm) of residual DOX obtained after 20, 50, and 100-min incubations of a PIPES solution of CLNCGTP/GTP*⊃DOX with 1 mM GTP, followed by ultrafiltration. Red bars represent mean values ± SD from three different samples.
Guest encapsulation into CLNCGTP/GTP*
How to stably encapsulate guests inside nanocarriers is one of the important subjects for drug delivery. By using gold nanoparticles (NPAu; 14 pM, diameter 50 nm) as a guest, we succeeded in obtaining NPAu-encapsulated CLNCGTP/GTP* by adding \({{{\mathrm{Glue}}}}^{{{{\mathrm{CO}}}}_2-}\) (100 µM) to a PIPES buffer solution of a mixture of NSGTP/GTP* (13 µg ml–1) and NPAu at 37 °C. After 30-min incubation, the resulting mixture was exposed for 2 min to UV light (300 nm) for crosslinking. Using TEM (Fig. 4f) and asymmetric field flow fractionation analysis (Supplementary Fig. 28), we confirmed that CLNCGTP/GTP* encapsulated NPAu (CLNCGTP/GTP*⊃NPAu) in its hollow sphere. We also confirmed that CLNCGTP/GTP*, when treated with GTP, indeed released its preloaded guest. For this purpose, we first prepared FITC-labeled THDGDP with a mixture of GTP and GTP* (GTP* content: 83 mol%) in PIPES buffer, and further incubated the resulting fluorescent NSGTP/GTP* with \({{{\mathrm{Glue}}}}^{{{{\mathrm{CO}}}}_2-}\) in the presence of doxorubicin (DOX) for 30 min. Then, the mixture was exposed for 2 min to UV light (300 nm) for transforming NCGTP/GTP*⊃DOX into CLNCGTP/GTP*⊃DOX, which was confirmed by confocal laser scanning microscopy (CLSM) to carry both FITC and DOX dyes (Supplementary Fig. 29, green and red, respectively). When CLNCGTP/GTP*⊃DOX was incubated with 1 mM GTP in PIPES buffer for 100 min, DOX, as observed by CLSM, became much less fluorescent, indicating the disruption of CLNCGTP/GTP* to release DOX (Fig. 4g, (i)–(iii), lower panel). Upon incubation for 20 min, 50 min, and 100 min, the residues obtained by ultrafiltration (cut-off molecular weight = 5000) of the reaction mixtures contained 73%, 53%, and 21% of the total amount of preloaded DOX, respectively (Fig. 4h), while in the absence of GTP, DOX was not released (Fig. 4g, (i)–(iii), upper panel).
Intracellular drug delivery with CLNCGTP/GTP*
As a proof-of-concept study, we investigated whether FITC-labeled CLNCGTP/GTP* can be taken up by human hepatocellular carcinoma Hep3B cells (Fig. 5a). The cells were incubated in Eagle’s minimum essential medium (EMEM) containing CLNCGTP/GTP* (0.5 µg ml–1) for 2.5 h, rinsed with Dulbecco’s phosphate-buffered saline (D-PBS), and further incubated in EMEM containing 10% fetal bovine serum (FBS) for 1.5 h. CLSM (Fig. 5b (i), left panel) together with flow cytometry analysis (Fig. 5c) revealed that most of the cells took up FITC-labeled CLNCGTP/GTP*. Upon subsequent incubation for 21.5 h in EMEM (10% FBS), the entire cytoplasm eventually became fluorescent (Fig. 5b (ii), right panel) as a possible consequence of the collapse of incorporated CLNCGTP/GTP*. In sharp contrast, FITC-labeled THDGDP and NSGTP/GTP*, the intermediates for constructing CLNCGTP/GTP*, were scarcely taken up into Hep3B cells (Supplementary Figs. 30 and 31). The high intracellular uptake of FITC-labeled CLNCGTP/GTP* is possibly due to a salt-bridge interaction between the Gu+ groups in adhering \({{{\mathrm{Glue}}}}^{{{{\mathrm{CO}}}}_2-}\) and cell-surface oxyanionic groups48. We confirmed that the intracellular uptake was little affected by the presence of endocytosis inhibitor NaN3 (ref. 49), suggesting that the incorporation of CLNCGTP/GTP* into Hep3B cells was caused via an endocytosis-independent direct pathway (Supplementary Fig. 32). For the drug delivery application of CLNCGTP/GTP*, we conducted a cell viability assay with CLNCGTP/GTP*⊃DOX. When treated with CLNCGTP/GTP*⊃DOX ([CLNCGTP/GTP*] = 2.6 µg ml–1, [DOX] = 2 µM) in EMEM (Fig. 5d) for 2.5 h, Hep3B cells took up DOX as observed by CLSM after a subsequent incubation in EMEM (10% FBS) for 1.5 h (Fig. 5e (iii), left panel), and then died within next 21.5 h to form an ill-defined agglomerate (Fig. 5e (iv), right panel). We also confirmed that Hep3B cells took up a larger amount of DOX in CLNCGTP/GTP* (Fig. 5f, red) than DOX alone (Fig. 5f, orange). Accordingly, CLNCGTP/GTP*⊃DOX successfully lowered the cell viability to 30 ± 6% (Fig. 5g, red), whereas that caused by DOX alone was only 48 ± 15% (Fig. 5g, orange). As expected, the cell viability decreased as the concentration of CLNCGTP/GTP*⊃DOX was increased (Supplementary Fig. 33), while the viability upon incubation with CLNCGTP/GTP*⊃DOX did not substantially increase when the incubation time was shortened from 2.5 h to 1.0 h (Supplementary Fig. 34). This is likely caused by the GTP-selective collapse of CLNCGTP/GTP*. The intracellular delivery of CLNCGTP/GTP*⊃DOX was also successful with other cell lines such as A549 cell and HeLa cell (Supplementary Fig. 35). We also confirmed that neither the coexistence of THDGDP nor THDGDP/\({{{\mathrm{Glue}}}}^{{{{\mathrm{CO}}}}_2-}\) enhanced the efficacy of DOX (Supplementary Fig. 36). Together with the noncytotoxic nature of CLNCGTP/GTP* (Fig. 5g, green) and its stability in a range of pH at tumor tissue (Fig. 2h)50, these results allow us to expect that CLNCGTP/GTP* may have the potential to deliver preloaded drugs into cancer cells using GTP as an endogenous reporter.
a Schematic illustration of the uptake of FITC-labeled CLNCGTP/GTP* into Hep3B cells. b Bright field (upper row) and CLSM images displaying FITC (middle row, green) in Hep3B cells and their merged images (lower row). The cells were incubated in EMEM containing CLNCGTP/GTP* (0.5 µg ml–1) for 2.5 h, rinsed with D-PBS, and further incubated in EMEM (10% FBS) for 1.5 h (i) and 21.5 h (ii). Scale bars, 20 µm. c Flow cytometry profiles showing FITC fluorescence of Hep3B cells (n > 660) incubated without (blue) and with FITC-labeled CLNCGTP/GTP* for 2.5 h, rinsed with D-PBS, and further incubated in EMEM (10% FBS) for 1.5 h (i, orange) and 21.5 h (ii, green). d Schematic illustration of the cellular uptake of CLNCGTP/GTP*⊃DOX. e Bright field (upper row) and CLSM images displaying DOX (middle row, red) in Hep3B cells and their merged images (lower row). The cells were incubated in EMEM containing CLNCGTP/GTP*⊃DOX ([CLNCGTP/GTP*] = 2.6 µg ml–1, [DOX] = 2 µM) for 2.5 h, rinsed with D-PBS, and further incubated in EMEM (10% FBS) for 1.5 h (iii) and 21.5 h (iv). Scale bars, 20 µm. f, g Flow cytometry profiles (f) showing DOX fluorescence of Hep3B cells (n > 390) and their normalized viabilities (g) determined using Cell Counting Kit-8 (n = 3). The cells were incubated without (blue) and with DOX (2 µM; orange), and CLNCGTP/GTP*⊃DOX ([CLNCGTP/GTP*] = 2.6 µg ml–1, [DOX] = 2 µM; red) for 2.5 h in EMEM, and then rinsed with D-PBS, followed by incubation in EMEM (10% FBS) for 21.5 h. Statistical significance was examined by two-sided Student’s t test (*p = 0.0094 < 0.01). Bars represent mean values ± SD from three different samples.
Discussion
Here, we have documented the successful reconstitution of MTGTP into a GTP-responsive nanocarrier (Fig. 1). MTGTP is depolymerized into THDGDP, which is incubated with a mixture of GTP* and GTP (content of GTP*: 70–85 mol%), thereby facilitating the in situ coassembly of the resulting THDGTP* and THDGTP monomers to form NSGTP/GTP*. Subsequently, NSGTP/GTP* is treated with molecular glue \({{{\mathrm{Glue}}}}^{{{{\mathrm{CO}}}}_2-}\) to be transformed into spherical NCGTP/GTP*, followed by UV exposure to afford crosslinked CLNCGTP/GTP* capable of stably encapsulating guests (Fig. 2). In GTP-rich environments, CLNCGTP/GTP* collapses and releases preloaded guests through the transformation of CLNCGTP/GTP* into CLNCGTP followed by the hydrolysis of its bound GTP into GDP, analogous to the depolymerization of MTGTP (Fig. 4). Using CLNCGTP/GTP*, we successfully delivered DOX into cancer cells that overexpress GTP, and caused cell death more efficiently than DOX alone (Fig. 5). Most importantly, CLNCGTP/GTP* is a drug carrier that can selectively collapse in response to GTP rather than ATP that is abundant in normal cells. Since cells infected with RNA viruses such as coronavirus produce a large amount of GTP in their self-replication process, GTP is an endogenous reporter for RNA virus-infected cells. In vivo utilization of CLNCGTP/GTP* for curing RNA virus-induced diseases such as COVID-19 is one of the interesting subjects worthy of further investigation.
Methods
MD simulation was performed using AmberTools 20, GROMACS 2020.5 package, and Visual Molecular Dynamics (VMD) package, and MD simulation methodologies are described in the Supplementary Information.
Reconstitution of MTGTP into CLNCGTP/GTP*
THDGTP was obtained by purification from porcine brain51 by two cycles of polymerization and depolymerization in PIPES buffer (100 mM PIPES, 2 mM MgSO4, 0.5 mM GTP, 4 µg ml–1 leupeptin, and 0.4 mM PefaBlock, pH 6.8). A solution of THDGTP (5.8 mg ml–1) in PIPES buffer (100 mM PIPES, 5 mM MgCl2, 2 mM MgSO4, 1.5 mM GTP, and 10% DMSO, pH 6.8) was incubated at 37 °C for 30 min to afford MTGTP. The reaction mixture was centrifuged at 17,900 × g for 20 min at 24 °C. The resulting precipitate was dissolved in PIPES buffer (100 mM PIPES, 100 µM MgCl2, and 20 µM GDP, pH 6.8) and incubated at 4 °C for 3 h to afford THDGDP43. Subsequently, THDGDP (0.3 mg ml–1) thus obtained was incubated in PIPES buffer (100 mM PIPES, 1 mM MgCl2, 250 µM GTP*, and 50 µM GTP, pH 6.8) at 4 °C for 60 min and then at 37 °C for 30 min to afford NSGTP/GTP*. NSGTP/GTP* (13 µg ml–1) was incubated in a solution of \({{{\mathrm{Glue}}}}^{{{{\mathrm{CO}}}}_2-}\) (100 µM) in PIPES buffer (14 mM PIPES, 1 mM MgCl2, and 200 µM GTP*, pH 6.8) at 37 °C for 30 min. The reaction mixture was exposed to UV light at 300 nm for 2 min, affording CLNCGTP/GTP*. FITC-labeled NSGTP/GTP* and CLNCGTP/GTP* were prepared using FITC-labeled THDGDP (14% labeling rate)51 under conditions that were otherwise identical to those listed above. Prior to the NMR measurement of the NSGTP/GTP* sample, unbound GTP and GTP* were removed by centrifugation (286,000 × g) of the reaction mixture at 37 °C for 60 min. Zeta potentials of NSGTP/GTP* (1.3 µg ml–1) and NCGTP/GTP* (1.3 µg ml–1) were measured at 37 °C in PIPES buffer.
GTP-responsiveness of CLNCGTP/GTP*
A solution of CLNCGTP/GTP* (12 µg ml–1) in PIPES buffer (9 mM PIPES, 0.9 mM MgCl2, and 180 µM GTP*, pH 6.8) was incubated in the presence of GTP (0.1 mM, 0.2 mM, 0.5 mM, and 1 mM), ATP (0.5 mM), CTP (0.5 mM), and UTP (0.5 mM) at 37 °C for 100 min. For the evaluation of the GTP hydrolysis activities of CLNCGTP/GTP* (12 µg ml–1) and THDGDP (12 µg ml–1), Biomol GreenTM reagent (100 µl) was added to the reaction mixtures, incubated for 30 min at room temperature and subjected to electronic absorption spectroscopy at 620 nm.
Preparation of CLNCGTP/GTP*⊃NPAu
CLNCGTP/GTP*⊃NPAu was prepared after the incubation of a mixture of NSGTP/GTP* (13 µg ml–1), \({{{\mathrm{Glue}}}}^{{{{\mathrm{CO}}}}_2-}\) (100 µM), and gold nanoparticles (NPAu; 14 pM) in PIPES buffer (14 mM PIPES, 1 mM MgCl2, and 200 µM GTP*, pH 6.8) at 37 °C for 30 min, followed by UV irradiation at 300 nm for 2 min. For the asymmetric field flow fractionation analysis, a sample solution of CLNCGTP/GTP*⊃NPAu in PIPES buffer was subjected to ultrafiltration (1500 × g) for 5 min using a regenerated cellulose membrane (cut-off MW = 5000) prior to analysis. PEG-coated NPAu was used to avoid nonspecific adhesion of THD52.
GTP-triggered release of DOX from CLNCGTP/GTP*
CLNCGTP/GTP*⊃DOX was prepared after the incubation of a mixture of NSGTP/GTP* (13 µg ml–1), \({{{\mathrm{Glue}}}}^{{{{\mathrm{CO}}}}_2-}\) (100 µM), and DOX (10 µM) in PIPES buffer (14 mM PIPES, 1 mM MgCl2, and 400 µM GTP*, pH 6.8) at 37 °C for 30 min, followed by UV irradiation at 300 nm for 2 min. The reaction mixture was incubated with GTP (1 mM) at 37 °C for 100 min and then subjected to ultrafiltration (2400 × g) using a regenerated cellulose membrane (cut-off MW = 5000) for 10 min. The resulting residue was subjected to fluorescence spectroscopy (λext = 470 nm). A reference sample without GTP was likewise prepared.
Intracellular delivery
Hep3B cells (3.0 × 103 cells/well) plated onto an 8-well chambered cover glass were incubated in EMEM containing 10% FBS at 37 °C with 5% CO2 for 24 h. The cell samples were rinsed twice with D-PBS prior to use. Typically, the cells were treated with FITC-labeled CLNCGTP/GTP* (0.5 µg ml–1) and incubated at 37 °C with 5% CO2 for 2.5 h. Then, the cells were rinsed twice with D-PBS and further incubated at 37 °C for 1.5 h (4-h incubation in total) or 21.5 h (24-h incubation in total) with 5% CO2 in EMEM containing 10% FBS. Analogous cell samples treated with FITC-labeled THDGDP (0.5 µg ml–1), FITC-labeled NSGTP/GTP* (0.5 µg ml–1), CLNCGTP/GTP* (0.5 µg ml–1) with NaN3 (5 mM)49, CLNCGTP/GTP*⊃DOX ([CLNCGTP/GTP*] = 2.6 µg ml–1, [DOX] = 2 µM), CLNCGTP/GTP* (2.6 µg ml–1), and DOX (2 µM) were likewise prepared. For a cell viability assay using CLNCGTP/GTP*⊃DOX, CLNCGTP/GTP*, and DOX, the cell samples were incubated with Cell Counting Kit-8 reagents (10 µl) for 30 min, and subjected to electronic absorption spectroscopy at 450 nm. Hep3B cell samples treated with Tween 20 (0.2%) were used as a positive control.
Statistics and reproducibility
All experiments including the preparation of CLNCGTP/GTP*, the investigation of its GTP-responsive collapse, and the intracellular delivery using CLNCGTP/GTP* were performed at least three times to check the reproducibility.
Reporting summary
Further information on research design is available in the Nature Research Reporting Summary linked to this article.
Data availability
All the data corresponding to the findings of this study are provided in the article and Supplementary Information. Source data is available for Figs. 2b, 3g, i, j, 4c–e, h, 5c, f, and g and Supplementary Figs. 9–11, 13–16, 19–25, 27, 28 and 30–36 in the associated source data file. 3D structures of THD for the MD simulation were obtained from Protein Data Bank (PDB) (PDB code: 3J6E and 1TUB). Complete modeling data, structures and parameters used for, and extracted from simulations are available at https://zenodo.org/record/7070651#.Yx80t9JBxkg. Source data are provided with this paper.
References
Sawyers, C. Targeted cancer therapy. Nature 432, 294–297 (2004).
Srinivasarao, M. & Low, P. S. Ligand-targeted drug delivery. Chem. Rev. 117, 12133–12164 (2017).
Biswas, S. et al. Biomolecular robotics for chemomechanically driven guest delivery fuelled by intracellular ATP. Nat. Chem. 5, 613–620 (2013).
Naito, M. et al. A phenylboronate-functionalized polyion complex micelle for ATP-triggered release of siRNA. Angew. Chem. Int. Ed. 51, 10751–10755 (2012).
Jie, D. & Andreas, W. ATP-responsive and ATP-fueled self-assembling systems and materials. Adv. Mater. 32, 2002629 (2020).
Mishra, A., Dhiman, S. & George, S. J. ATP-driven synthetic supramolecular assemblies: from ATP as a template to fuel. Angew. Chem. Int. Ed. 60, 2740–2756 (2021).
Liao, W. C. et al. Adenosine triphosphate-triggered release of macromolecular and nanoparticle loads from aptamer/DNA-crosslinked microcapsules. ACS Nano 9, 9078–9086 (2015).
Mu, J., Lin, J., Huang, P. & Chen, X. Development of endogenous enzyme-responsive nanomaterials for theranostics. Chem. Soc. Rev. 47, 5554–5573 (2018).
Karimi, M. et al. Smart micro/nanoparticles in stimulus-responsive drug/gene delivery systems. Chem. Soc. Rev. 45, 1457–1501 (2016).
Zhou, Y. et al. Intracellular ATP levels are a pivotal determinant of chemoresistance in colon cancer cells. Cancer Res. 72, 304–314 (2012).
Gribble, F. M. et al. A novel method for measurement of submembrane ATP concentration. J. Biol. Chem. 275, 30046–30049 (2000).
Shaw, R. J. & Cantley, L. C. Ras, PI(3)K and mTOR signalling controls tumour cell growth. Nature 441, 424–430 (2006).
Hsu, N. Y. et al. Viral reorganization of the secretory pathway generates distinct organelles for RNA replication. Cell 141, 799–811 (2010).
Meshkini, A. Fine-tuning of the cellular signaling pathways by intracellular GTP levels. Cell Biochem. Biophys. 70, 27–32 (2014).
Mitchison, T. & Kirschner, M. Dynamic instability of microtubule growth. Nature 312, 237–242 (1984).
Aldaz, H., Rice, L. M., Stearns, T. & Agard, D. A. Insights into microtubule nucleation from the crystal structure of human γ-tubulin. Nature 435, 523–527 (2005).
Kerssemakers, J. W. J. et al. Assembly dynamics of microtubules at molecular resolution. Nature 442, 709–712 (2006).
Hoenger, A., Sablin, E. P., Vale, R. D., Fletterick, R. J. & Milligan, R. A. Three–dimensional structure of a tubulin–motor–protein complex. Nature 376, 271–274 (1995).
Avila, J. Microtubule functions. Life Sci. 50, 327–334 (1991).
Dogterom, M. & Yurke, B. Measurement of the force-velocity relation for growing microtubules. Science 278, 856–860 (1997).
Kruse, A. C. et al. Activation and allosteric modulation of a muscarinic acetylcholine receptor. Nature 504, 101–106 (2013).
Kobilka, B. K. G protein coupled receptor structure and activation. Biochim. Biophys. Acta 1768, 794–807 (2007).
Carter, A. P. et al. Functional insights from the structure of the 30S ribosomal subunit and its interactions with antibiotics. Nature 407, 340–348 (2000).
Lin, J., Gagnon, M. G., Bulkley, D. & Steitz, T. A. Conformational changes of elongation factor G on the ribosome during tRNA translocation. Cell 160, 219–227 (2015).
Cherfils, J. & Zeghouf, M. Regulation of small GTPases by GEFs, GAPs, and GDIs. Physiol. Rev. 93, 269–309 (2013).
van Dijk, A. A. & Makeyev, E. V. Initiation of viral RNA-dependent RNA polymerization. J. Gen. Virol. 85, 1077–1093 (2004).
Walsh, D. & Mohr, I. Viral subversion of the host protein synthesis machinery. Nat. Rev. Microbiol. 9, 860–875 (2011).
Kumar, M. et al. Crystallographic and biochemical analysis of rotavirus NSP2 with nucleotides reveals a nucleoside diphosphate kinase-like activity. J. Virol. 81, 12272–12284 (2007).
Hu, B., Guo, H., Zhou, P. & Shi, Z.-L. Characteristics of SARS-CoV-2 and COVID-19. Nat. Rev. Microbiol. 19, 141–154 (2020).
Inaoka, T. & Ochi, K. RelA protein is involved in induction of genetic competence in certain Bacillus subtilis strains by moderating the level of intracellular GTP. J. Bacteriol. 184, 3923–3930 (2002).
Otero, A. S. NM23/nucleoside diphosphate kinase and signal transduction. J. Bioenerg. Biomembr. 32, 269–275 (2000).
Smee, D. F. et al. Intracellular metabolism of favipiravir (T-705) in uninfected and influenza A (H5N1) virus-infected cells. J. Antimicrob. Chemother. 64, 741–746 (2009).
Smethurst, P. A. & Griffin, M. Measurement of tissue transglutaminase activity in a permeabilized cell system: its regulation by Ca2+ and nucleotides. Biochem. J. 313, 803–808 (1996).
Desai, A. & Mitchison, T. J. Microtubule polymerization dynamics. Annu. Rev. Cell Dev. Biol. 13, 83–117 (1997).
Yajima, H. et al. Conformational changes in tubulin in GMPCPP and GDP-taxol microtubules observed by cryoelectron microscopy. J. Cell Biol. 198, 315–322 (2012).
Gonen, S., DiMaio, F., Gonen, T. & Baker, D. Design of ordered two-dimensional arrays mediated by noncovalent protein-protein interfaces. Science 348, 1365–1368 (2015).
Suzuki, Y. et al. Self-assembly of coherently dynamic, auxetic, two-dimensional protein crystals. Nature 533, 369–373 (2016).
Mogaki, R., Hashim, P. K., Okuro, K. & Aida, T. Guanidinium-based “molecular glues” for modulation of biomolecular functions. Chem. Soc. Rev. 46, 6480–6491 (2017).
Uchida, N. et al. Photoclickable dendritic molecular glue: noncovalent-to-covalent photochemical transformation of protein hybrids. J. Am. Chem. Soc. 135, 4684–4687 (2013).
Wang, Q. et al. High-water-content mouldable hydrogel by mixing clay and dendritic molecular binder. Nature 463, 339–343 (2010).
Tacar, O., Sriamornsak, P. & Dass, C. R. Doxorubicin: an update on anticancer molecular action, toxicity and novel drug delivery systems. J. Pharm. Pharmacol. 65, 157–170 (2013).
Melki, R., Fievez, S. & Carlier, M.-F. Continuous monitoring of Pi release following nucleotide hydrolysis in actin or tubulin assembly using 2-amino-6-mercapto-7-methylpurine ribonucleoside and purine-nucleoside phosphorylase as an enzyme-linked assay. Biochemistry 35, 12038–12045 (1996).
Wang, H.-W., Long, S., Finley, K. R. & Nogales, E. Assembly of GMPCPP-bound tubulin into helical ribbons and tubes and effect of colchicine. Cell Cycle 4, 1157–1160 (2005).
Zhang, R., Alushin, G. M., Brown, A. & Nogales, E. Mechanistic origin of microtubule dynamic instability and its modulation by EB proteins. Cell 162, 849–859 (2015).
Garzoni, M., Okuro, K., Ishii, N., Aida, T. & Pavan, G. M. Structure and shape effects of molecular glue on supramolecular tubulin assemblies. ACS Nano 8, 904–914 (2014).
Pavan, G. M. Modeling the interaction between dendrimers and nucleic acids: a molecular perspective through hierarchical scales. ChemMedChem 9, 2623–2631 (2014).
Walker, D. A., Kowalczyk, B., Cruz, M. O. & Grzybowski, B. A. Electrostatics at the nanoscale. Nanoscale 3, 1316–1344 (2011).
Herce, H. D., Garcia, A. E. & Cardoso, M. C. Fundamental molecular mechanism for the cellular uptake of guanidinium-rich molecules. J. Am. Chem. Soc. 136, 17459–17467 (2014).
Grillaud, M., Russier, J. & Bianco, A. Polycationic adamantane-based dendrons of different generations display high cellular uptake without triggering cytotoxicity. J. Am. Chem. Soc. 136, 810–819 (2014).
Gerweck, L. E. & Seetharaman, K. Cellular pH gradient in tumor versus normal tissue: potential exploitation for the treatment of cancer. Cancer Res. 56, 1194–1198 (1996).
Hyman, A. et al. Preparation of modified tubulins. Meth. Enzymol. 196, 478–485 (1990).
Kim, S. H. et al. Synthesis of PEG-iodine-capped gold nanoparticles and their contrast enhancement in in vitro and in vivo for X-ray/CT. J. Nanomater. https://doi.org/10.1155/2012/504026, (2012).
Acknowledgements
This work was financially supported by a JSPS Grant-in-Aid for Scientific Research (S) (18H05260 to T.A.) and JSPS KAKENHI Early-Career Scientists (19K15378 to N.U.). We also acknowledge Japan Association for Chemical Innovation and Moritani foundation for N.U. A.K. thanks the WINGS/GPLLI Collaboration Project (the Univ. of Tokyo) and Research Fellowships of JSPS for Young Scientists. K.O. acknowledges the support by the CAS-Croucher Funding Scheme for Joint Laboratories. G.M.P. acknowledges the support received by the European Research Council (ERC) under the European Union’s Horizon 2020 research and innovation program (grant agreement no. 818776 – DYNAPOL). The small-angle X-ray scattering measurements were performed at BL45XU in SPring-8 with the approval of the RIKEN SPring-8 Center. The authors also acknowledge the computational resources provided by the Swiss National Supercomputing Center (CSCS) and by CINECA.
Author information
Authors and Affiliations
Contributions
N.U., A.K., and K.O. designed and performed all experiments; A.C., C.L., E.A.Z., M.D., and G.M.P. performed and analyzed the MD simulation; N.U. and M.T. prepared THD; T.H. supported the small-angle X-ray scattering measurements at SPring-8; N.U., G.M.P., and T.A. analyzed the data and wrote the manuscript.
Corresponding author
Ethics declarations
Competing interests
The authors declare no competing interests.
Peer review
Peer review information
Nature Communications thanks Tom de Greef, Samuel Stupp and the other, anonymous, reviewer(s) for their contribution to the peer review of this work. Peer reviewer reports are available.
Additional information
Publisher’s note Springer Nature remains neutral with regard to jurisdictional claims in published maps and institutional affiliations.
Supplementary information
Source data
Rights and permissions
Open Access This article is licensed under a Creative Commons Attribution 4.0 International License, which permits use, sharing, adaptation, distribution and reproduction in any medium or format, as long as you give appropriate credit to the original author(s) and the source, provide a link to the Creative Commons license, and indicate if changes were made. The images or other third party material in this article are included in the article’s Creative Commons license, unless indicated otherwise in a credit line to the material. If material is not included in the article’s Creative Commons license and your intended use is not permitted by statutory regulation or exceeds the permitted use, you will need to obtain permission directly from the copyright holder. To view a copy of this license, visit http://creativecommons.org/licenses/by/4.0/.
About this article
Cite this article
Uchida, N., Kohata, A., Okuro, K. et al. Reconstitution of microtubule into GTP-responsive nanocapsules. Nat Commun 13, 5424 (2022). https://doi.org/10.1038/s41467-022-33156-5
Received:
Accepted:
Published:
Version of record:
DOI: https://doi.org/10.1038/s41467-022-33156-5
This article is cited by
-
Transforming an ATP-dependent enzyme into a dissipative, self-assembling system
Nature Chemical Biology (2025)
-
Non-equilibrium hydrogel with time-dependent ultrabright fluorescence fabricated by CB-mediated thermodynamic equilibrium host-guest complexes
Science China Chemistry (2025)
-
Design of supramolecular nanosheets for drug delivery applications
Polymer Journal (2023)







