Fig. 5: EBNA3A induced global changes in chromatin interactions.
From: A DNA tumor virus globally reprograms host 3D genome architecture to achieve immortal growth

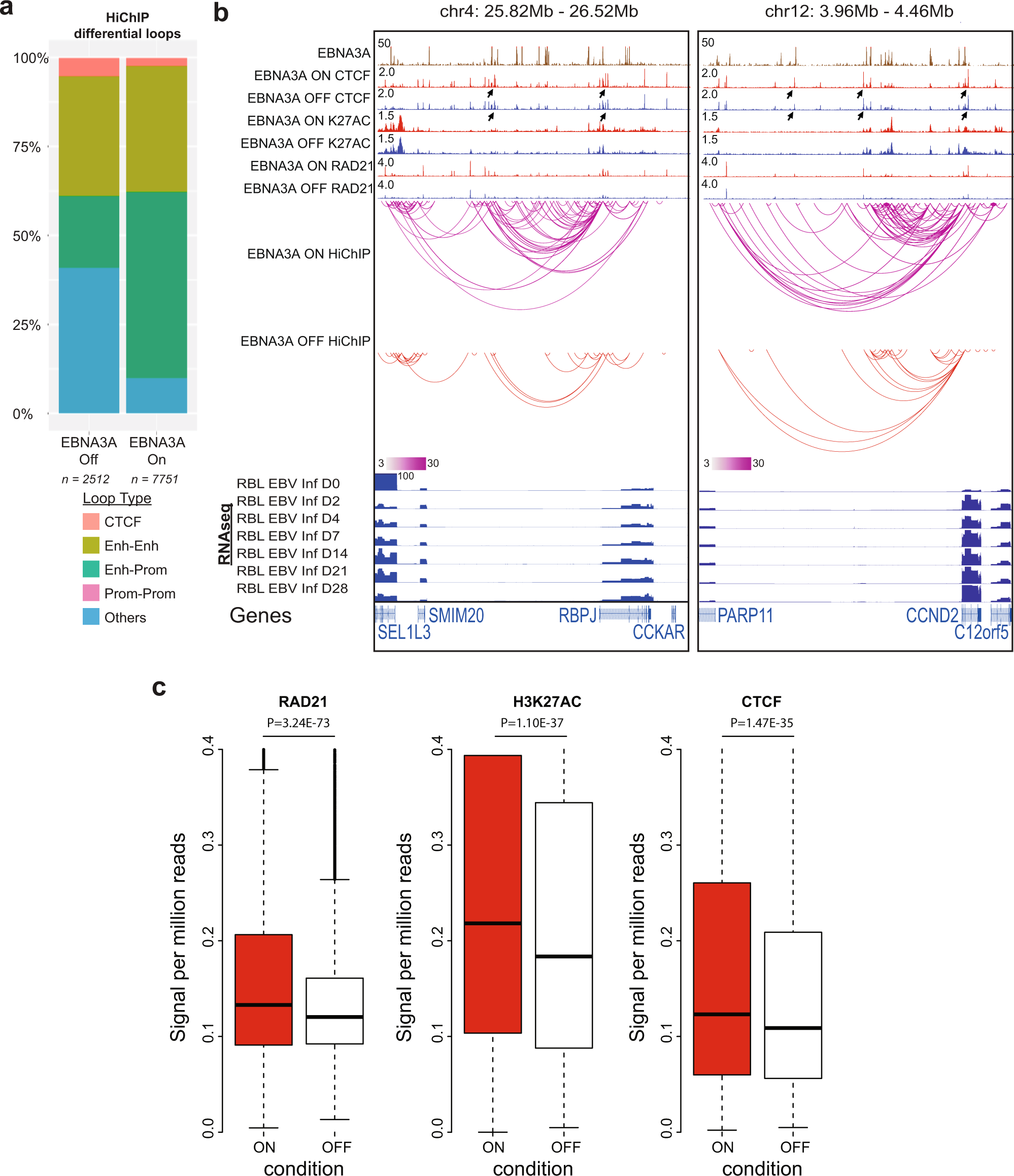
a H3K27ac HiChIP experiments were used to identify chromatin loops in EBNA3A conditional LCLs grown under permissive (EBNA3A On) or non-permissive (EBNA3A Off) conditions. EBNA3A inactivation (EBNA3A Off) resulted in a marked decrease in the number of loops formed, decrease in enhancer-promoter loops as well as increases in CTCF loops and other unannotated loops. All HiChIP loops have FDR < 0.01 and p-value <0.05 for differential enrichment between EBNA3A On and Off conditions. b-left Representative genomic tracks on chromosome 4, around the RBPJ gene locus. EBNA3A inactivation resulted in decreased chromatin loops around RBPJ, particularly at sites with EBNA3A and chromatin looping factors (CTCF, SMC3, and Rad21) present. RNA-seq tracks tracing gene expression throughout the EBV infection of B cells show an increase in RBPJ transcripts. HiChIP links with filter threshold >3 are shown. Black arrows indicate different CTCF binding pattern in RBLs and LCLs. b-right Representative genomic tracks on chromosome 12, around CCND2. EBNA3A inactivation resulted in decreased chromatin loops throughout the locus. HiChIP links with filter threshold >3 are shown. EBV infection of B cells induced increase in gene transcription is shown at the bottom. c CTCF and H3K27ac Cut & Run and RAD21 ChIP-seq signals at the genomic loci that lost looping upon EBNA3A inactivation. Boxplot plots: center value is the medium; upper and lower bounds of boxes are upper and lower quartile, respectively; whiskers extend by 1.5*(upper quartile - lower quartile). P values were calculated using the Wilcoxon rank sum test.