Abstract
Epstein-Barr virus (EBV) immortalization of resting B lymphocytes (RBLs) to lymphoblastoid cell lines (LCLs) models human DNA tumor virus oncogenesis. RBL and LCL chromatin interaction maps are compared to identify the spatial and temporal genome architectural changes during EBV B cell transformation. EBV induces global genome reorganization where contact domains frequently merge or subdivide during transformation. Repressed B compartments in RBLs frequently switch to active A compartments in LCLs. LCLs gain 40% new contact domain boundaries. Newly gained LCL boundaries have strong CTCF binding at their borders while in RBLs, the same sites have much less CTCF binding. Some LCL CTCF sites also have EBV nuclear antigen (EBNA) leader protein EBNALP binding. LCLs have more local interactions than RBLs at LCL dependency factors and super-enhancer targets. RNA Pol II HiChIP and FISH of RBL and LCL further validate the Hi-C results. EBNA3A inactivation globally alters LCL genome interactions. EBNA3A inactivation reduces CTCF and RAD21 DNA binding. EBNA3C inactivation rewires the looping at the CDKN2A/B and AICDA loci. Disruption of a CTCF site at AICDA locus increases AICDA expression. These data suggest that EBV controls lymphocyte growth by globally reorganizing host genome architecture to facilitate the expression of key oncogenes.
Similar content being viewed by others
Introduction
Human tumor viruses and other microbes cause approximately 20% of human cancers each year1. DNA tumor viruses include Epstein-Barr virus EBV, human papilloma viruses (HPV), hepatitis B virus, and many others. These DNA tumor viruses cause a wide variety of different cancers, including B cell lymphomas, cervical cancer, head and neck cancers, and liver cancers, through expression of viral proteins or RNAs. Viral proteins activate or repress host transcription, leading to increased oncogene expression or reduced tumor suppressor expression2.
EBV is the first human DNA tumor virus discovered more than 50 years ago3 and causes ~200,000 cases of cancers every year4. EBV causes Burkitt’s lymphoma, Hodgkin’s lymphoma, post transplantation lymphoproliferative disease (PTLD), AIDS CNS lymphoma, nasopharyngeal carcinoma, and 10% gastric cancers5. These EBV-associated cancers express different latent viral transcription programs that include EBV nuclear antigens (EBNAs) and latent membrane proteins (LMPs)6.
EBV transforms short-lived primary human resting B lymphocytes (RBLs) into continuously proliferating lymphoblastoid cell lines (LCLs), in vitro7. These cells express the same viral latency genes as some EBV-associated cancers, including PTLD and AIDS CNS lymphomas. LCLs are therefore the ideal model system to study the molecular pathogenesis of EBV-associated cancers. 10 EBV encoded proteins are expressed in LCLs. EBNA1, EBNA2, LP, 3A, 3C, and LMP1 are required for EBV transformation5. After EBV infection, EBNA2 and EBNALP are the first EBV proteins expressed. EBNA2 is the major EBV transcription factor (TF) that activates the expression of other viral latency genes and many host genes8,9,10,11,12,13. EBNALP strongly co-activates EBNA2, partly through removal of transcription repressors and activation of EP30014,15,16,17. In addition, EBNA2 can also modulate the host TF DNA binding, such as RBPJ and EBF1, to enable combinatory TF interactions15,18. EBNA3A and EBNA3C repress CDKN2A/B expression to overcome virus-induced senescence19,20,21,22,23,24. EBNA3C also promotes cell cycle progression25,26,27. LMP1 activates the NF-κB transcriptional program through both the canonical and non-canonical pathways28,29,30,31.
Genome-wide analyses of EBV TFs using chromatin immune precipitation (ChIP) followed by deep sequencing (ChIP-seq) find EBV TFs and NF-κB subunits mostly bind to enhancer sites8,16,19,21,31,32,33. These enhancers are sometimes >500 kb away from the transcription start site (TSS), suggesting that a portion of viral-mediated chromatin interactions occur through long-range looping interactions8,10,13,33. Inactivation of the viral TFs EBNA2, EBNA3A, or EBNA3C can affect the looping at a number of host loci, mainly exemplified by MYC, CDKN2A/B, and BCL2L118,10,13. However, it is not known if EBV infection of B cells causes global genome reorganization. Using POLR2A Chromatin interaction analysis followed by paired-end tag sequencing (ChIA-PET), we previously linked EBV enhancers to their direct target genes13, building the first virus-host 3D genome organization map. Deletion of MYC EBV enhancer sites by clustered regularly interspaced short palindromic repeats (CRISPR) lead to reduced MYC expression, showing the essential nature of many of these regulatory elements targeted by EBV13. An alternative silencing method using CRISPR interference (CRISPRi) also downregulated the expression of EBNALP enhancer targets17. Previous work characterizing EBV encoded TFs and LMP1-activated NF-κB subunits also show that they assemble EBV super-enhancers (ESEs)34. ESEs are also co-occupied by many host TFs and have extraordinary broad and high ChIP-seq signals for active enhancer marks, including the histone modification H3K27ac. ESEs are more sensitive to perturbation than typical enhancers, through both genetic and chemical means34. Combinatory analysis of ChIA-PET and CRISPR screen data in EBV-transformed LCLs also shows that ESEs control host genes that are important for LCL growth and survival13,35.
To accommodate the small size of the nucleus, the host genome is packaged in extremely complex, yet ordered patterns36. Host DNA is packaged in a way that remote enhancers and their direct target genes can communicate rapidly and efficiently, looping out many kilobases of DNA between them37. 3D genome interactions can be assessed using chromatin conformation capture followed by deep sequencing (Hi-C), and subsequently identifying the interaction frequencies between genomic loci36,38,39,40,41. Initial Hi-C studies indicate that the human genome is partitioned into A and B compartments. Genes within A compartment are frequently actively transcribed whereas genes within B compartment are generally repressed40,42. DNA tumor virus such as hepatitis B virus can preferentially position its genome at the active host chromatin, likely to be in the A compartments43. We investigated the effect of EBV infection on host genome organization to determine if EBV infection causes global genome architectural changes.
In this manuscript, we seek to unravel the effects of EBV, and its viral TFs, on the host genome organization during infection and proliferation, in both space (3D) and time (4D). We generate RBL and LCL Hi-C maps, perform integrative analysis to compile the 4D nucleome of EBV infection of B cells39. We validate the Hi-C findings using POLR2A HiChIP in an EBV transformation time course experiment. We next extend our 4D studies by testing if specific EBV protein contributed to global host genome reorganization, using H3K27ac HiChIP in LCLs conditional for EBNA3A expression. In addition, we uncover a role for EBNA3C as a modulator of host genome organization. This represents a comprehensive study into how a DNA tumor virus rewires the host genome during infection, through viral transcription factors, to achieve immortal growth.
Results
EBV infection globally changes the host cell 3D genome organization
LCL 3D genome organization is well studied. GM12878 LCL Hi-C, ChIA-PET, and HiChIP data all documented the high-resolution 3D genome architecture of these cells41,44,45. However, little is known about the human RBL genome organization and how does it differ from LCL. To understand the dynamic and temporal changes in 3D genome organization between RBL and LCL, we generated Hi-C maps of healthy donor RBL and LCL from the same donor. Primary human B lymphocytes were purified through negative selection. LCLs were generated from these cells 4 weeks after EBV infection. RBLs and LCLs were crosslinked and DNA was cut by HindIII. The DNA ends were filled in with biotinylated dCTP and other nucleotides and ligated. After reverse crosslinking, purified DNA was sonicated. Streptavidin beads captured the ligation products. Purified DNA was paired-end sequenced to generate the Hi-C maps.
Incorporating Hi-C data and H3K4me3 ChIP-seq, the genome can be divided into transcriptionally active A (red) and transcriptionally repressed B (blue) compartments (Fig. 1a, b, top panels)40. Hi-C contact frequency matrices of 100 kb chromosome bins were converted into eigenvectors for both RBL and LCL through eigenvector decomposition46,47. The signs of eigenvector values were determined based on Pearson correlation between the eigenvector and H3K4me3 signals. Positive eigenvector represents active chromatin (A compartment). Negative eigenvector represents repressed chromatin (B compartment). A and B compartment switch were evident comparing RBL with LCL (Fig. 1a, b top and c). Similar numbers of compartment flipping events were seen (Fig. 1c, left), indicating global changes with EBV infection. More compartments were flipped from B to A than A to B (Fig. 1c, right). However, the events of deactivation were much weaker compared to the activation, as the range of eigen vector increase was larger than decrease (Fig. 1c, right). Further, genome-wide scanning of 100 kb bins indicated a global increase of eigenvector values (Fig. 1c, right), suggesting chromatin activation happened globally.
Hi-C correlation maps of resting B lymphocytes (RBL, orange triangle) compared to LCLs (LCL, teal triangle). Pearson correlation (red as high; blue as low) based on normalized interaction frequencies at 500 kb resolution are on the left. Eigenvector values for calling A (red) and B compartments (blue) are shown on top, while the ChIP-seq tracks of histone modifications, CTCF, and RNA-seq in RBLs and LCLs are shown at the bottom for the regions outlined in yellow. a Chromosome 3, 120 Mb to 144 Mb. b Chromosome 17, 33.5 Mb to 49 Mb. Benjamini-Hochberg adjusted p-values are 9.3e-57 and 1.5e-22 for the highlighted chr3 and chr17 regions, respectively, based on differential compartment analysis of 100 kb genomic regions using tool dcHiC96. c. Frequency of eigenvector differences for 100 kb genomic bins that have difference signs of eigenvector values between RBL and LCL (left). Frequency of eigenvector differences for all genome-wide 100 kb bins (right). Here, positive difference/change indicates increased eigenvector by EBV infection while negative difference represents decreasing. Numbers in the figure legends indicate the total number of 100 kb bins in the displayed group. d 3D genome structure inference of RBL and LCL.
Enhancer interactions with specific enhancers or promoters mostly occur within the same higher order genome organization unit, known as contact domains41,48. Genomic regions have much higher contact frequencies within the contact domains, than between contact domains. To investigate this in the context of viral infection, Pearson correlation of RBL and LCL contact matrixes were compared at the chromosome level. The comparison between RBL and LCL identified changes in contact domains within the same chromosomes. Small contact domains in RBLs merged into a big contact domain as shown at chromosome 3, between ~120 and 144 Mb (Fig. 1a, yellow box). Within this region, many B compartments in RBLs were converted to A compartments in LCLs, representing a chromosome with abundant B to A conversion (Fig. 1a). Conversely, a large RBL contact domain was converted into three small contact domains in LCLs at chromosome 17 between ~33.5 and 49 MB (Fig. 1b, yellow box). Even though this region was defined as A compartment, junctions at LCL contact domains had lower Eigenvector values than RBLs (Fig. 1b). 3D structural changes also correlated with chromatin status changes along the genome (Fig. 1a, b). For example, active histone marks H3K4me1 signals were significantly higher in regions shifted from B compartment to A compartment at chromosome 3 (Supplementary Fig. 1a) while H3K4me1 signals were significantly lower at chromosome 17 (Supplementary Fig. 1b).
The 3D genome illustrations inferred from the Hi-C data using miniMDS package based on a multidimensional scaling (MDS) method at 10 kb resolution were compared between RBL and LCL (Fig. 1d)49. In RBL, A and B compartments tend to be more evenly distributed at the nuclear periphery. In contrast, LCL B compartments tend to congregate on the nuclear periphery (Fig. 1d).
EBV infection causes dramatic changes in contact domain boundaries
To further illustrate the mechanism through which EBV contributes to 3D genome structure changes, we focused on contact domain boundaries that reside between contact domains. We calculated contact domain boundaries at 25 kb bin resolution with +/− 1 bin flexibility48. RBLs had 4187 contact domain boundaries while LCLs had 4915 contact domain boundaries (Fig. 2a). During EBV-mediated B cell transformation, over ~8% of RBL contact domain boundaries were eliminated, while LCLs gained ~21% new contact domain boundaries (Fig. 2a). These data further support a dramatic and global 3D genome reorganization during EBV mediated growth transformation.
a Venn diagram representing the contact domain boundaries from Hi-C in RBLs and LCLs. b ChIP-seq signals for CTCF in LCLs and RBLs, EBNALP and EBNA3A were plotted along the edges of LCL unique boundaries (centered on CTCF, +/− 2 kb). Left and right indicate the relative edge positions of the contact domain boundaries. c. ChIP-seq signals for CTCF in RBLs and LCLs plotted along the edges of RBL unique boundaries (centered on CTCF, +/−2kb). d Representative contact domain changes due to EBV transformation at chromosome 2, 153 Mb – 159 Mb. Top: ChIP-seq tracks and contact frequencies of interactions in LCLs. Bottom: ChIP-seq tracks and contact frequencies of interactions in RBLs. Highlighted in red squares are CTCF profiles that changed at contact domain boundaries between the two conditions. Heatmaps are colored based on normalized interaction frequencies at 25 kb resolution shown at the bottom. e Cumulative distal to local interaction (DLR) values at 25 kb resolution near TSSs of genes that are essential for LCL growth and survival (solid lines) and all annotated genes (dotted lines) in both RBLs (orange) and LCLs (teal).
CTCF is a key player in contact domain insulation and maintenance of global genome structure50. CTCF forms insulators at the boundaries between neighboring chromatin domains, often with opposite transcription activity51. To further characterize the properties of contact domain boundaries lost or gained during transformation, ENCODE RBL and LCL CTCF ChIP-seq data were re-evaluated. CTCF signals around CTCF sites and their neighboring +/− 2 kb regions at the edges of contact domain boundaries were compared. For domain boundaries only present in LCL, CTCF signals were evident at the edges of the boundaries in LCLs. At the same sites in RBLs, many had no CTCF signals (Fig. 2b). Interestingly, a portion of LCL gained boundaries were also bound by EBNALP, as EBNALP is known to co-localize with looping factors in LCLs16. No evident EBNA3A binding was found at the same boundary sites (Fig. 2b). For domain boundaries only present in RBLs, CTCF signals were evident at the boundary edges in RBLs while at the same sites in LCLs, CTCF signals were present only at ~50% of the sites (Fig. 2c).
As an example, we focused on a new contact domain boundary formed in LCLs at a 6 Mb region on chromosome 2 (Fig. 2d). A cluster of newly formed CTCF sites were evident at the LCL unique boundary (Fig. 2d, top left red square). At the same position in RBLs, weaker CTCF peaks were present inside a contact domain (Fig. 2d, bottom left red square). A prominent CTCF peak at the edge of RBL contact domain (Fig. 2d, bottom right red square) became greatly weakened in LCLs and was confined within the newly formed LCL contact domain (Fig. 2d, top right red square). CTCF binding sites on both sides of the altered contact domains remained mostly unchanged.
To determine if the genome reorganization occurred at genes essential for LCL growth and survival identified by a genome-wide CRISPR screen32, distal to local interaction ratio (DLR) was evaluated at these genes35,42. Local interactions are defined as interactions between a genomic region and other genomic regions within a 3 Mb window. Distal interactions are defined as those between the same genomic region and other genomic regions outside the 3 Mb window. A negative DLR indicated more local interaction compared to distal interaction and enrichment in local looping. Cumulative DLR values at 25 kb resolution near TSSs were determined for LCL dependency factors in both RBLs and LCLs (Fig. 2e, solid lines). Baseline DLR values, across all annotated genes were also plotted (Fig. 2e, dotted lines). LCLs had more local interactions at TSS for genes essential for LCL, while the rest of the genes had similar local and distal interactions. Comparing with LCLs, RBLs had less local interactions at TSS (Fig. 2e). The regions upstream of TSS had more distal interactions in LCLs than RBLs (Fig. 2e). These data indicated that the genomic loci that harbor genes essential for LCL growth and survival undergo global genome reorganization during EBV transformation to ensure the optimal expression of these LCL dependency factors. The dip in DLR for RBLs at essential LCL genes, although smaller than that in LCLs, represents a pre-existing local interactions present at these genes (Fig. 2e, orange and teal solid lines). Together, these data suggested that these essential gene promoters are “primed” in B cells for a growth and proliferation program (such as in the event of B cell activation by T cells), which is usurped by the oncogenic EBV during transformation.
99% of LCL ubique domain boundaries are enriched with CTCF binding in LCL, but only ~47.5% of them are also bound by CTCF in RBL. Similarly, ~98.3% of RBL unique domain boundaries are enriched with CTCF binding in RBL, but only ~22.2% are enriched with CTCF in LCL. In addition, about 20.3% of LCL CTCF bound domain boundaries are enriched with EBNALP binding in LCL, among which 76% are sites also bound by CTCF in RBL.
Genome reorganization at ESEs
Since ESEs are important for LCLs growth13,34, we examined the genome reorganization around ESEs during EBV transformation. Increased genomic interactions in LCLs were evident around ESEs comparing with RBLs (Fig. 3a, b).
a Normalized Hi-C contact frequencies for RBLs (orange triangle) and LCLs (teal triangle) at 2 representative loci are shown on top. Left: Chromosome 1, 116 Mb to 118 Mb. Right: Chromosome 10, 124.5 Mb to 125.5 Mb. Visible changes in LCL domains are traced out in black, and RNA-seq tracks for RBL after EBV infection are shown at the bottom. Heatmaps are colored based on normalized interaction frequencies at 10 kb resolution. b Cumulative DLR values at 25 kb resolution near TSSs of genes regulated by EBV Super Enhancers (ESEs, solid lines) and all annotated genes (dotted lines) in both RBLs (orange) and LCLs (teal).
Two ESEs located at the ATP1A1-CD58 loci, spanning a ~ 300 kb genomic region (Fig. 3a, left). ATP1A1 is a Na+/K+ pump and is important for tumor metastasis52. CD58 signaling can cause isotype switching and cytokine production53,54. Expression levels of ATP1A1 and CD58(LFA3) correlated with poor prognosis in liver cancers55. During EBV transformation of RBL into LCLs, ATP1A1 and CD58 expression greatly increased by RNA-seq analyses (Fig. 3a, left). In LCLs, these genes and their neighboring regions had higher interaction frequencies in Hi-C. In contrast, RBLs had much less interactions within the loci (Fig. 3a, left). These changes were accompanied by the dramatic increase in gene expression at these loci.
At the BUB3 locus, one ESE is linked to BUB3 (Fig. 3a, right). BUB3 is a spindle checkpoint protein that is important for cell cycle progression. BUB3 is frequently implicated in cancer for causing genome instability56. In LCLs. The genomic regions within this locus had high genomic interaction frequencies. However, much less genome interactions were found within this locus in RBLs (Fig. 3a, right). The chromatin reorganization at the locus was accompanied by increased BUB3 expression (Fig. 3a, right).
To determine the global effect of EBV infection on genome interactions at ESE associated genes13, DLRs were also determined at the genes linked to ESEs by POLR2A ChIA-PE in RBLs and LCLs. In LCLs, these TSSs had more local interactions than distal interactions. In comparison, RBLs had slightly less local interaction between TSSs and their immediate neighboring regions (Fig. 3b).
To further validate the genome organizational changes found comparing RBL and LCL Hi-Cs, POLR2A HiChIP was used to evaluate differential looping patterns during RBLs to LCLs transition in an EBV transformation time course45. Purified RBLs were infected with wild-type EBV and grown in culture media for 4 weeks to establish LCLs. RBL and LCL cells were crosslinked and DNA was cut by MboI. DNA ends were filled with biotinylated dATP and other nucleotides and then ligated in situ. The ligated DNA linked by POLR2A were enriched by ChIP. Reverse crosslinked DNA was selected with avidin beads and paired-end deep sequenced. In LCLs, abundant interactions were evident between ESEs and their direct target genes, or ESE first interacted with neighboring regions and then looped to direct target genes (Fig. 4a, b). Frequent interactions were also evident between ESE. In contrast, little interactions were observed between ESEs and their direct targets in RBLs (Fig. 4a, b). These data further illustrated the spatial and temporal genome reorganization during EBV transformation.
a RBLs (day 0) were transformed into LCLs (day 28) in a time course experiment in replicates. ESE linkages to their direct genes were evaluated by POLR2A HiChIP. Each magenta line represents a genomic interaction. HiChIP links with filter threshold >2 are shown. HiChIP loops in RBLs and LCLs at a. ATP1A1 and CD58, b BUB3. RBL and LCL H3K27ac, CTCF and LCL RAD21, SMC3 ChIP-seq tracks are also shown on the top. c RBLs and LCLs 28 days post infection were fixed and hybridized with labeled BACmids. The nuclei were stained with DAPI. The BAC probes used are indicated in panel b. More than 50 nuclei were scored for each cell type and tabulated on the right. Pearson’s Chi-square test P < 3.69-e-9. Source data are provided as a supplementary Source Data file.
To estimate the frequency of interactions between ESE and BUB3 in RBL and LCL population, fluorescence in situ hybridization (FISH) was used. RBLs and 4 week LCLs from the same donor were hybridized with BACmids targeting BUB3 and ESE. In RBLs, ~50% of the cells had monoallele colocalization and ~50% biallele non-colocaliztion. In LCLs, ~50% of the cells had biallele colocalization and ~50% monoallele colocalization (Fig. 4c). These data further support the increased interactions between ESE and BUB3 in LCLs identified by Hi-C and HiChIP.
EBNA3A changes global 3D genome reorganization
EBNA3A is essential for EBV transformation of RBLs into LCLs. Recombinant EBV deleted for EBNA3A fails to immortalize RBLs57. LCLs expressing a conditional EBNA3A fused to modified estrogen hormone binding domain (EBNA3AHT) grow normally in the presence of 4-hydroxytamoxifen (4HT). In the absence of 4HT, LCLs enter growth arrest with increased p14ARF and p16 INK4A expression20,22,58. EBNA3A is tethered to DNA through interactions with host TFs21,33 and regulates host gene expression59,60,61,62. EBNA3A can bind to RBPJ, a Notch pathway protein, and USP46/USP12 or CtBP63,64,65. EBNA3A is also involved in long range enhancer-promoter interaction13. However, it is not known if EBNA3A can affect the global host 3D genome organization.
To evaluate the genome-wide effect of EBNA3A on host 3D genome organization, H3K27ac enriched enhancer interactions with their direct targets were analyzed using HiChIP assay. Conditional EBNA3AHT LCLs were grown under permissive or non-permissive conditions for 14 days followed by H3K27ac HiChIP.
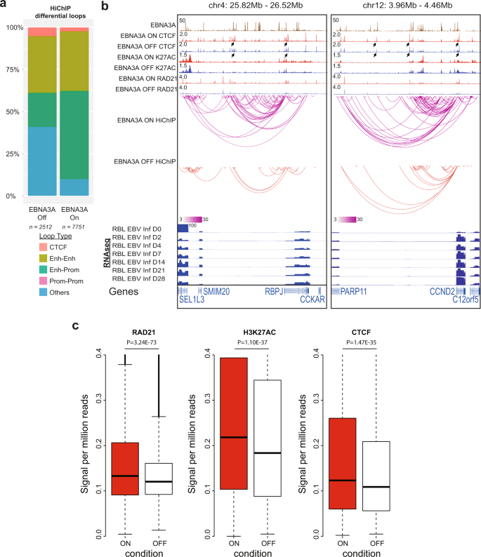
In LCLs grown under permissive condition for EBNA3A expression, HiChIP identified 7429 significant H3K27ac loops between enhancer-enhancer, enhancer-promoter, CTCF-CTCF, promoter-promoter, or enhancer-unannotated sites (FDR < 0.01 and p < 0.05). In LCLs grown under non-permissive conditions, HiChIP identified much less loops, with 2508 significant H3K27ac loops between enhancer-enhancer, enhancer-promoter, CTCF site, enhancer-unannotated site, or promoter-promoter were identified (p < 0.05). In the EBNA3A on condition, 2.4% of the loops were between CTCF sites, 35.5% of the loops were enhancer-enhancer, 52% of the loops were enhancer-promoter, and 10% of the loops were enhancer-unannotated site. EBNA3A inactivation slightly increased the fractions of loops between CTCF site (5%) and greatly increased enhancer-unannotated site (40.7%), but greatly decreased enhancer-promoter loops (20.5%), while enhancer-enhancer interactions remained similar (33.5%) (Fig. 5a).
a H3K27ac HiChIP experiments were used to identify chromatin loops in EBNA3A conditional LCLs grown under permissive (EBNA3A On) or non-permissive (EBNA3A Off) conditions. EBNA3A inactivation (EBNA3A Off) resulted in a marked decrease in the number of loops formed, decrease in enhancer-promoter loops as well as increases in CTCF loops and other unannotated loops. All HiChIP loops have FDR < 0.01 and p-value <0.05 for differential enrichment between EBNA3A On and Off conditions. b-left Representative genomic tracks on chromosome 4, around the RBPJ gene locus. EBNA3A inactivation resulted in decreased chromatin loops around RBPJ, particularly at sites with EBNA3A and chromatin looping factors (CTCF, SMC3, and Rad21) present. RNA-seq tracks tracing gene expression throughout the EBV infection of B cells show an increase in RBPJ transcripts. HiChIP links with filter threshold >3 are shown. Black arrows indicate different CTCF binding pattern in RBLs and LCLs. b-right Representative genomic tracks on chromosome 12, around CCND2. EBNA3A inactivation resulted in decreased chromatin loops throughout the locus. HiChIP links with filter threshold >3 are shown. EBV infection of B cells induced increase in gene transcription is shown at the bottom. c CTCF and H3K27ac Cut & Run and RAD21 ChIP-seq signals at the genomic loci that lost looping upon EBNA3A inactivation. Boxplot plots: center value is the medium; upper and lower bounds of boxes are upper and lower quartile, respectively; whiskers extend by 1.5*(upper quartile - lower quartile). P values were calculated using the Wilcoxon rank sum test.
EBNA3A inactivation caused significant reductions in enhancer-promoter loops. Many of these loops linked to genes essential for LCL growth and survival, these include RBPJ and CCND2 (Fig. 5b). EBNA3A inactivation greatly reduced the enhancer-promoter loops regulating RBPJ. RBPJ is essential for LCL growth and survival. EBNA2, 3A, 3B, and 3C all bind to RBPJ. EBNA2, 3A, and 3C with mutations in their RBPJ binding sites cannot support LCL growth. EBNA3A and 3C can block RBPJ DNA binding in vitro. EBNA3A inactivation also decreased RAD21, CTCF, and H3K27ac signals at these loci (Fig. 5b).
Some genes gained loops upon EBNA3A inactivation, these included CCR2 and CCR5 (Supplementary Fig. 2a–d). ChIP-seq signal enrichment analysis at differentially looped anchors identified a number of host TFs that were either enriched or depleted, including ETS1, MEF2C, and BATF (Supplementary Fig. 3).
H3K27ac Cut & Run was used to evaluate the effect of EBNA3A inactivation on active enhancer mark. EBNA3A inactivation significantly reduced the H3K27ac signals at the sites that lost loopings after EBNA3A inactivation (Wilcoxon Rank Test, P = 1.10E−37, Fig. 5c). The effect of EBNA3A inactivation on CTCF DNA binding was also evaluated by CTCF Cut & Run. The CTCF signals at the sites lost looping after EBNA3A inactivation also were significantly reduced (Wilcoxon Rank Test, P = 1.47E−35, Fig. 5c). Cohesin family members RAD21, SMC1A, and SMC3 are essential for host genome organization. RAD21, SMC1, and SMC3 form ring like structure and wrap around DNA, allowing chromatin loops to extrude through the ring, therefore bringing distant enhancer-promoter into close proximity with each other66. As part of the loop extrusion model, cohesin rings are locked in place by strong CTCF homodimerization as part of the way chromatin intearctions are regulated. RAD21 ChIP-seq was used to evlaueate the effect of EBNA3A inactivation on RAD21 DNA binding. EBNA3A inactivation also significantly reduced RAD21 DNA bind at the genomic loci that lost looping upon EBNA3A inactivation (Wilcoxon Rank Test, P = 3.24E−73, Fig. 5c).
EBNA3A inactivation alters ESE-target gene connections
EBNA3A inactivation reduced MYC ESEs looping to MYC TSS by 3C-qPCR13. H3K27ac HiChIPs were used to evaluate the genome-wide effect of EBNA3A inactivation on ESE loopings. EBNA3A inactivation significant reduced H3K27ac loops at the ATP1A1-CD58 loci (Fig. 6a). EBNA3A binding sites were evident at the ESEs together with high H3K27ac signals. In the presence of EBNA3A, abundant interactions looped between ESE located near CD58 and ESE near ATP1A1. EBNA3A inactivation greatly reduced the looping between the two ESEs. The only remaining loopings were limited around CD58 in EBNA3A off condition (Fig. 6a). Multiple CTCF sites and RAD21 sites were evident at the loci. EBNA3A inactivation also greatly reduced H3K27ac interactions between ESEs and BUB3 (Fig. 6a). An ESE was located >200 kb downstream from BUB3 TSS. Strong EBNA3A peaks were evident at the ESE while no EBNA3A peak was near BUB3. We also observed an increase of the loopings at these two loci in the EBV infection time-course HiChIP experiment (Fig. 4a, b).
a Inactivation of EBNA3A resulted in significantly less interactions between ESEs at chromosome 10 (BUB3, left) and chromosome 1 (ATP1A1 and CD58, right) and their direct target genes. HiChIP links with filter threshold >3 are shown. Black arrows indicate different CTCF binding pattern in RBLs and LCLs. b Cis-chromosomal loops were visualized using Circos plots, originating from two ESEs. The cis-chromosomal loops in EBNA3A On (left) are decreased upon EBNA3A inactivation (right).
Some ESEs link to multiple targets genes13. To understand the effects of EBNA3A on ESE looping, we focused on two ESEs with the greatest number of cis-interactions. EBNA3A inactivation reduced H3K27ac looping from ESEs to multiple direct target genes (Fig. 6b).
EBNA3C inactivation reorganizes the CDKN2A/B locus
EBNA3C can regulate long-range looping at several genes essential for LCL growth, including MYC and CDKN2A/B13. EBNA3C repression of CDKN2A/B gene expression is essential for LCL to escape senescence20. EBNA3C decreases the interactions between p16INK4A, p14ARF, and p15INK4B promoters13. EBNA3C binds to the p14ARF promoter and recruits transcription repressor SIN3A to this locus19. To further determine the effect of EBNA3C on the local chromatin interactions at the CDKN2A/N locus, circular chromatin conformation capture followed by deep sequencing (4C-seq) was performed in EBNA3C conditional LCLs. Conditional EBNA3C LCLs grown under permissive or nonpermissive conditions were crosslinked and lyzed. DNA was first cut with HindIII and ligated. DNA was purified after reverse crosslinking and cut again with Dpn II. The DNA fragments were circularized by ligation and inverse PCR was done to amplify the DNA ligated to viewpoint followed by deep sequencing. The viewpoint (Fig. 7a, anchor as indicated by yellow vertical bar) was determined through an assessment of suitable restriction enzyme fragments which encompassed a key distal EBNA3C peak. We found that under EBNA3C permissive conditions, the distal EBNA3C peak interacted with multiple genomic regions across this locus (Fig. 6a, teal lines, EBNA3C On). Previous CTCF and POL2RA ChIA-PET interactions in LCLs corroborated the 4C-seq interactions (Fig. 6a, green and purple loops). When EBNA3C was inactivated, the interaction frequencies increased in the regions across the locus, including the senescence genes p15INK4B, p14ARF, and p16INK4A (Fig. 7a, orange lines and red bars, p < 0.05). These results suggest to a model in which EBNA3C represses local chromatin interactions, particularly enhancer-promoter interactions, at the CDKN2A/B locus to repress genes activated as part of the cellular senescence during EBV infection and LCL establishment.
a Chromatin interactions at the CDKN2A/B locus is shown, with the 4C-seq anchor shown at a distal EBNA3C peak residing upstream of the p14ARF and p16INK4A promoters. Significant differential regions (p < 0.05) are shown in red bars, which overlap with a number of regions previously identified by CTCF and POL2RA ChIA-PET. EBNA3C inactivation (EBNA3C Off) resulted in increased chromatin interactions of regions upstream of p14ARF and p16INK4A with its promoters, indicating putative regulatory regions that are suppressed by EBNA3C to downregulate p14ARF and p16INK4A. b Chromatin interactions at the AICDA locus is shown, with the 4C-seq anchor at a key CTCF site involved in multiple interactions at this locus. Significant differential regions (p < 0.05) are shown in red bars, which overlap with the majority of CTCF peaks and motifs indicated. The directionality of CTCF motifs are also indicated. The presence of EBNA3C (EBNA3C On, teal) resulted in a significant suppression of local CTCF interactions, which is marked by an increase in AICDA and M6PR expression. c The key CTCF motif, marked in purple in b, was deleted via CRISPR-Cas9. Single cell clones of LCLs harboring these deletions were grown out and verified for successful or unsuccessful motif deletion. The gene expression after successful CTCF motif deletion was significantly higher than wildtype, implicating the role of CTCF interactions, when disrupted by EBNA3C, in upregulating AICDA expression. Boxplot plots: center value is the medium; upper and lower bounds of boxes are upper and lower quartile, respectively; whiskers extend by 1.5*(upper quartile - lower quartile). Wilcoxon test, two sided, p = 0.022. Source data are provided as a supplementary Source Data file.
Loss of a CTCF site downstream of AICDA up-regulates AICDA expression
AICDA encodes for a vital B cell protein, AID, which is important in regulating class switch recombination and somatic hypermutation67. AID-induced chromatin breaks at the MYC locus are required for chromosome translocations that result in the MYC and immunoglobulin enhancer fusions prevalent in Burkitt’s lymphomas68. Interestingly, EBNA3C up-regulates AICDA expression, which plays a role in increasing global mutational burdens in LCLs69. A detailed analysis of the AICDA locus identified a key CTCF site downstream of AICDA, looped towards multiple sites upstream shown by LCL CTCF ChIA-PET (Fig. 7b, CTCF motif in purple). The directionality of the CTCF motif is a key determinant of its insulator function44, and this particular motif was oriented towards the upstream direction, insulating all its local interactions in that directionality (Fig. 7b, green loops). During our analysis, we observed that EBNA3C was bound near a CTCF site at the AICDA promoter, which was looped to another CTCF site downstream (Fig. 7b). To understand how EBNA3C controls looping around this locus, we identified a suitable 4C-seq viewpoint that encompasses the key CTCF motif (Fig. 7b, anchor as indicated by yellow vertical bar). Nla III and Csp 6I were used in 4C-seq. Inactivation of EBNA3C resulted in a significant increase in interactions originating from this CTCF anchor, notably with the multiple other CTCF peaks in this locus (Fig. 7b, orange/teal lines and red bars). EBNA3C can therefore reduce CTCF insulator contacts at this locus (p < 0.05). With 4C-seq analysis, we speculate that the local chromatin conformation maybe accessible upon EBNA3C activation and condensed upon EBNA3C inactivation.
CRISPR/Cas9 deletions was performed find a causal role of the CTCF motif on AICDA expression. To reduce potential off-target effects through long-termed expression of the Cas9 protein and its associated sgRNAs, we nucleofected LCLs with ribonucleoprotein (RNP) complexes of Cas9 and sgRNAs (see Material and Methods). Single cells were cloned out from nucleofected LCLs through serial dilution, and the expression of AICDA quantified for clones that successfully underwent deletion (100% of motif deleted), or clones that received RNPs but did not have an observable deletion (0% of motif deleted) (Fig. 7c). Disruption of this CTCF motif resulted in a visible increase in AICDA expression (Fig. 7c, p < 0.05). Taken together, EBNA3C disrupts local CTCF interactions at the AICDA locus to increase the expression of this key B cell protein, thereby increasing the mutational burden of LCLs.
Discussion
Here we report that the host genome undergoes global reorganization during a prototypical human DNA tumor virus infection and transformation of host cells into cancer-like cells. Defining the nuclear spatial and temporal changes during viral infection is a crucial discovery step towards understanding the molecular pathogenesis of virus infection. Understanding how these changes occur during immortalization will not only provide insight into EBV oncogenesis, but also elucidate transcriptional regulation during normal B cell activation.
Previous incorporation of LCL POLR2A ChIA-PET data with viral and host TF ChIP-seq data allowed the generation of the LCL 3D genome landscape, linking LCL enhancers to their direct target genes13. This map highlighted the key components governing the regulation of key oncogene expression, through validation studies using CRISPR deletion of enhancers, or via essential genes identified through a companion CRISPR screen in LCLs13,35. However, little is known about the temporal genome organizational changes during EBV infection and subsequent growth transformation, and how these changes drive gene expression. Therefore, it is important to track the 3D genome organizational changes between RBLs and LCLs systematically.
POLR2A ChIA-PET selectively enriches for enhancer-enhancer and enhancer-promoter interactions linked by POLR2A44. However, the large number of cell input required for a ChIA-PET experiment presented a technical hurdle to study primary RBLs, and the infection process. The lower cell number input of the Hi-C assay also allows a robust construction of a high resolution LCL 3D genome interaction map, albeit at the cost of a higher depth of sequencing39. In this study, we therefore first used Hi-C to define the RBL genome organization map and compared it with LCLs, to delineate the temporal changes following viral infection. We then used a combination of H3K27ac HiChIP and 4C-seq to further determine the contributions of individual EBV oncogenes on host 3D genome organization.
Mouse resting B cells undergo dramatic genome organizational changes when stimulated by LPS and IL4, resulting in vastly increased numbers in contact domains70. Similarly, we discovered that human RBLs and LCLs also significantly differed in their chromatin contact domain numbers. Furthermore, we found that in comparison to uninfected RBLs, LCLs have increased local chromatin interactions at ESEs and their associated genes, indicating that EBV is involved in SE assembly to alter host genome organization. LPS and IL4 signaling activate a cascade of transcription factors, such as NF-kB and STAT6; similarly, LCLs have high NF-kB activity and express 4 essential EBNAs. EBNAs can modulate host histone modifying enzymes to alter the epigenetic landscape, which may lead to differential binding of host TFs and looping factors on DNA17,71,72. In parallel, EBV infection can also affect global host DNA methylation, which can affect the specific binding of specific TFs, notably CTCF73,74,75. CTCF can function as insulator, blocking the spread of chromatin modifications from one region to the next region76, while cohesin subunits form rings to extrude out DNAs between enhancers and their regulated genes. Activated mouse B cells have much higher RAD21 ChIP-seq signals at the induced loops, but only modestly higher CTCF ChIP-seq signals;70 further work will be needed to understand how B cell activation can affect the DNA occupancy of these looping factors. We elucidated in this study, that DNA occupancy of looping factors CTCF, SMC1, and RAD21 can be affected by EBNA2, 3A, and 3C in LCLs. Furthermore, EBNALP frequently co-localizes with looping factors, although the EBNALP-specific interactions may be difficult to tease out at the moment, due to the lack of a conditional genetic system16. Future work should focus on the detailed molecular mechanism through which EBV alters looping factor DNA binding during infection and transformation.
SEs play critical roles in cell growth and differentiation77. Reduced expression of ESE key EBV components (EBNA2, EBNA3A, and EBNA3C) significantly reduced the looping. The assembly of ESE may lead to the formation of new contact domains, as ESEs can interact with multiple downstream target genes through long ranged chromatin interactions. In addition to looping factors studied here, ZNF143 and YY1 are also key factors whose roles are yet to be fully elucidated78,79. It has not escaped our notice that previous EBNA ChIP-seq studies identified a significantly enriched of these motifs near EBNA binding sites8,16,80. A thorough, global analysis of how EBV usurps the B cell transcription program through host TFs will be paramount to better understand the intricacies of both viral and host processes.
Methods
Cell lines and antibodies
The GM12878, EBNA3A-HT, and EBNA3C-HT LCLs were previously described12,24,58. All LCLs were grown in RPMI (Gibco) supplemented with 1% L-glutamate, 1% Pen/Strep, and 10% FBS. B958 ZHT, P3HR1 ZHT cells, and virus induction were previously described81,82. 1μg anti- CTCF (Abcam Cat: #ab70303) antibody was used for CUT & Run; 1μg anti-H3K27ac (Abcam Cat: #ab4729) antibody was used for CUT & Run; 12μg anti-RAD21 (Abcam Cat: #ab992) antibody was used for ChIP-seq. 8ug Anti-RNA Polymerase II RPB1 (Biolegend Cat: #664906) antibody was used for HiChIP.
Primary human B cells and LCLs
De-identified blood cells were obtained from the Gulf Coast Regional Blood Center, following institutional guidelines. The Epstein-Barr virus studies described in this paper were approved by the Brigham & Women’s Hospital Institutional Review Board. B cells were purified via negative selection, with RosetteSep Human B Cell Enrichment Cocktail and EasySep Human B Cell Enrichment Kits (StemCell Technologies), according to the manufacturer protocols. LCLs were generated from RBLs infected with B95.8 strain EBV for 28 days.
Hi-C
Hi-C was done following the Arima-HiC Kit protocol (Arima, A510008). 10 million cells were crosslinked with 2% formaldehyde for 10 min at room temperature. The reaction was quenched using 200 mM glycine for 5 min. Samples were washed in PBS once, then resuspended in 1 ml of cold Hi-C lysis buffer (10 mM Tris-HCL PH 8.0, 10 mM NaCl, 0.2% NP-40,1x Protease inhibitors) and kept on ice for 15 min. Nuclei were spun down at 2500 x g for 5 min and the supernatant were discarded. Pelleted Nuclei were washed once with 1 ml of cold Hi-C lysis buffer then resuspended in 450ul dH2O containing 15ul 10% SDS shaking at 900 rpm for 1 h in 37 °C. 75ul 20% Triton X-100 was added to quench the SDS. The chromatin was digested with 600 units HindIII (New England Biolabs) at 37 °C overnight with shaking. Restriction enzyme was inactivated by incubating 30 min at 65 °C. The single-strand overhangs were filled in with 37.5 ul of 0.4 mM biotin-14-dCTP (Life Technologies) by 10ul of 5U/ul Klenow DNA polymerase (New England Biolabs) for 1 h at 37 °C. The biotinylated DNA was suspended in 6.6 ml ligation mix (5.4 ml dH2O,700 ul 10xligase buffer,375ul 20%Triton X-100, 80ul 10 mg/ml BSA, 50ul 1U/ul T4 DNA ligase). DNA was ligated overnight at 16 °C by slow rotating. Proteins were removed by adding 30ul of 10 mg/ml proteinase K (New England Biolabs) and incubated at 55 °C for 30 min. Crosslinking was reversed with incubation at 65 °C overnight. DNA was purified with Phenol-Chloroform extraction and followed by ethanol precipitation. Biotin dCTP at non-ligated DNA was removed with 5 units T4 DNA polymerase. 5ug of Hi-C DNA pellets were dissolved in 130ul 1xTris buffer and sonicated. Covaris LE220 with parameter (Duty Cycle:15, Cycles/Burst:200, Time:1 min) sheared DNA to 300–700 bp fragments. Hi-C library was prepared using size selection with Ampure XP beads. Biotinylated DNA was recaptured by 100ul Dynabeads MyOne C1 Streptavidin beads (Life Technologies). Sequencing libraries were directly amplified on C1 beads with 8 cycles of PCR using illumine primers and protocol. After PCR, solutions were placed on a magnet and libraries were eluted into new tubes. The libraries were then purified with DNA Clean and Concentrator columns to a volume of 10ul. The sequencing libraries were checked using an Agilent Bioanalyzer 2100 and quantified using a Qubit (Life Technologies). Libraries were sequenced on an Illumina NextSeq 500 with 75 cycles of paired-end reads.
ChIP-seq
ChIP-seq assays were done as previously described8. In brief, 1 × 107 cells were fixed with formaldehyde and lyzed. Cell lysates were sonicated and diluted. The lysates were precleared with protein A beads and the incubated with antibody overnight at 4 °C, rotating. The protein-DNA complexes were captured by protein A beads. After extensive wash, the protein-DNA complexes were eluted and reverse crosslinked. Qiagen PCR purification kits were used to purify the DNA. Libraries were prepared using Illumina DNA library prep kit (E7645S).
Cut & run
Cut and run was done following the protocol from CUTANA™ ChIC/CUT&RUN Kit (Epicypher, 14-1048). In brief, 0.5 million cells per sample were harvested and washed with PBS once. Nuclei were isolated with nuclear extraction buffer and then captured with activated ConA beads. 1ug antibody targeting protein of interest was added to nuclei solution and incubate at 4°C with shaking overnight. DNA was cleaved with PAG-MNASE and released to solution. DNA was then purified. The library was prepared using Illumina DNA library prep kit (E7645S).
HiChIP
H3K27ac HiChIPs from LCLs conditional for EBNA3A expression were performed as previously described45 using H3K27ac antibody (Abcam). Briefly, 1 × 107 cells for each biological replicate were collected and cross-linked by 1% formaldehyde for 10 min. Chromatin was digested using MboI restriction enzyme (New England Biolabs). DNA ends were filled in with Biotin-14-dATP (Thermo Fisher) and other nucleotides and then ligated. After sonication, sheared chromatin was pre-cleared and 3-fold diluted as described in ChIP method and then incubated with 4ug anti-H3K27ac antibody at 4 °C for overnight. Chromatin-antibody complex was captured by Dynabead Protein-A bead, followed by capture with Streptavidin C-1 bead (Thermo Fisher). Libraries were generated using Tn5 followed by PCR. HiChIP samples were size selected by PAGE purification (300–700 bp). All libraries were sequenced on the Illumina NextSeq 500. Each sample has an average depth of ~20 million reads.
FISH
RBLs and 4-week LCLs from the same donor were swelled in 0.075 M KCl at room temperature for 20 minutes and fixed with 3:1 Methanol: Acetic Acid. BACmids RP11-773A8 and CTD-2117B10 were labeled with green or orange dUTP (Abbott Molecular). Fixed cells on the slides were hybridized with the labeled BACmid probes. The nuclei were stained by DAPI.
Hi-C data analysis
Raw reads for LCLs and RBLs were processed with HiC-Pro pipeline first (version v3.1.0)83 to obtain putative interactions with default parameters under genome build hg19. Contact maps were generated with bins under different resolutions (5k, 10k, 25 kb, 50k, 100 kb, 500 kb) in order to fit downstream analysis at different scales. Contact maps were normalized with iterative correction and eigenvector decomposition (ICE)47 using the version implemented within the HiC-Pro pipeline. Normalized contact maps with necessary re-formatting were then used to generate visualization files (.hic) and Pearson correlation of contact matrix using Juicer tools (version 1.5)84 with ‘pre’ command.
Eigenvector (A/B compartments) of RBLs and LCLs was estimated with 100 kb bin contact maps using ‘pca’ function implemented inside R mixOmics package85. Eigenvector was then smoothed by a moving average with a five-bin window. To correctly identify A from B compartments, Pearson correlation was calculated between Eigenvector and H3K4Me3 ChIP-seq data signals downloaded from ENCODE project (Supplementary Table 1, https://www.encodeproject.org/). For each chromosome, positive correlation resulted no changes of Eigenvector while negative correlation resulted sign flipping of the whole Eigenvector.
Continuous putative contact domain boundaries in RBLs and LCLs were identified using insulation score86 with parameters ‘-is 500000 -ids 200000 -im mean -bmoe 1 -nt 0.1’ based on normalized contact matrix under 25 kb resolution. Overlaps of domain boundaries were determined using ‘findOverlaps’ function in R GenomicRanges package. Starting from the first boundary on every chromosome, regions between two consecutive boundaries after merging of overlapped boundaries were defined as contact domains.
Estimation of distal to local ratios (DLR) of genome-wide 25 kb bins were accepted from recently reported protocol42 with minor changes to avoid infinities:\({DLR}=\log 2\frac{{Distal\; interactions}+1}{{Local\; interactions}+1}\). Local interactions were set as those within 3 Mb region centered by the examined bin except the bin’s self-interactions, while distal interactions are those between the bin and regions outside the 3MB region. DLR ratios reflect the relative strength of local interactions by considering distal interactions as background, thus provide robust estimation of local regulatory status. Smaller DLR indicates increased local interactions. For each gene set selected from previous studies13,35, DLRs surrounding transcription starting sites of genes were aggregated together to show changes between RBLs and LCLs. DLR scores are zero center normalized to avoid potential sequencing depth biases in comparison. DLR of all genes were calculated as control.
ChIP-seq and RNA-seq data in Hi-C analysis was downloaded from ENCODE project (Supplementary Table 1) or generated in our lab previously8,16,19,21. For ENCODE ChIP-seq, proper datasets were selected to minimize potential biases if multiple labs producing the same sequencing library87. ChIP-seq data for histone modification and CTCF in RBLs and LCLs was used to visualize chromatin status changes associated to Hi-C interaction changes in Fig. 1. ChIP-seq of CTCF and EBNAs proteins was used to visualize protein binding signals at Hi-C contact domain boundaries in Fig. 2. For each contact domain, if its left and right boundaries have CTCF binding sites (downloaded from ENCODE) enriched, we identified a 4 kb sub-region of these boundaries which are centered by closest CTCF binding sites to contact domains to show potential protein binding status. For those boundaries that don’t have enriched CTCF binding, we selected the closest 4 kb regions to contact domains to show protein binding. We ranked all contact domains by the sum of CTCF coverage from their left and right selected regions in RBLs and LCLs, separately. Heatmaps of ChIP-seq data (CTCF and EBNAs) at these regions were then plotted using average coverage of 100 bp windows, and ordered based on corresponding ranks of contact domains.
ChIP-seq signal enrichment analysis
We postulated that transcription factor (TF) occupancy, as quantified by ChIP-seq reads, around the top 1000 statistically differential loops identified from H3K27ac HiChIP in EBNA3A On and Off conditional LCLs would allow us to infer potential TFs that play a role in loop formation and transcriptional activation in each state of EBNA3A. Input normalized TF ChIP-seq occupancy data was downloaded and processed for GM12878 LCLs from ENCODE. The signal of each TF was computed within +/−2kb around each of the top 1000 differential HiChIP loops from (1) EBNA3A On and (2) EBNA3A Off. A Wilcoxon test was performed to test the signal of each TF in the EBNA3A On versus Off condition, and the log2 fold-enrichment of TF signal in On/Off was plotted.
4C-seq
EBNA3C-HT growth, withdrawal, and formaldehyde crosslinking were performed as described above. The 4C-seq was done as previously described88. The CDKN2A 4C-seq library was prepared using HindIII as the first restriction enzyme, followed by DpnII. The AICDA 4C-seq library was prepared using NlaIII as the first restriction enzyme, followed by Csp6I.
Ribonucleoprotein CRISPR deletion of CTCF motifs
sgRNAs against the CTCF motif at the AICDA loci were designed with Benchling (https://benchling.com).
Purified Cas9 protein and sgRNA were obtained from Synthego. A detailed protocol for the assembly and nucleofection of ribonucleoprotein RNP complexes was previously described89. In short, 2ul of 10uM sgRNA was mixed with 1ul of purified Cas9 in 1.5 ml RNase-free microcentrifuge tubes for 5 minutes at room temperature. Nucleofection of GM12878 LCLs was performed on a 4D-Nucleofector (Lonza) in SF media (Lonza), using the DN-100 program. Cells were incubated for 24–48 hours at 37 C, before dilution seeding into 96 well plates to obtain cells from single deletion clones. An eGFP vector (Lonza) was co-trans nucleofected to assess nucleofection efficiency.
TIDE analysis for CTCF motif deletion
Genomic DNA from Cas9 RNP nucleofected cells (pooled or single-cell clones) was extracted and PCR was performed to amplify the deletion, as previously described89. PCR sequencing was performed (Eton Biosciences) for the PCR product from both control or CTCF motif-targeted cells. The sequencing output was parsed using the Tracking of Indels by Decomposition (TIDE) software (https://tide-calculator.nki.nl/).
4C-seq data analysis
4C-seq data analysis was performed as previously described90. In brief, a reduced hg19 genome was first constructed with a in silico digestion using HindIII or NlaIII. Illumina sequencing barcodes and primer sequences are trimmed and the resulting reads mapped onto the reduced hg19 genome with bowtie v2 (-N 0 −5 0)91. Self-ligated and undigested fragments are removed, and subsequent differential 4C-seq interactions identified using the 4C-ker package90. The cis-interacting regions were determined by a Hidden Markov Model, using the “nearBaitAnalysis” function. Differential interactions between the EBNA3C On and Off conditions were determined using DESeq2 through the “differentialAnalysis” function with a p-value cutoff of 0.05.
ChIP-seq and CUT&RUN data processing
Sequencing reads for H3K27Ac, CTCF and Rad21 in EBNA3A on and off conditions were aligned to human genome hg19 using Bowtie v2 (ChIP-seq: default settings except the parameter −k was set to 1; CUT&RUN: -I 10 -X 700 --local --very-sensitive-local --no-discordant --no-mixed --no-unal --phred33 -k 1). Uniquely aligned reads were merged from replicate samples and filtered to remove those located in blacklist regions. Peaks were called using MACS v2.2.792 with default settings and parameter --SPMR to generate sequencing coverage tracks.
All GM12878 ChIP-seq data sets were downloaded from the ENCODE project portal (https://www.encodeproject.org) and all other data were previously generated as described13.
HiChIP data analysis
HiChIP reads from biological replicates were pooled and processed (together with individual replicates) with the HiC-Pro pipeline (version v3.1.0) against a MboI digested hg19 genome build. Long-ranged interactions were identified with hichipper v0.7.3 using the parameters for peaks (COMBINED, ALL). Read depth normalization for long-ranged interactions identified was performed based off the number of valid PET counts per library, as determined by HiC-Pro, for visualization purposes via the WashU Epigenome Browser93.
The diffloops R package was used to read in long-ranged interactions called from above for downstream filtering and analysis of loops. Loops with FDR < 0.01, width > 5 kb, and in addition did not have more than 4 PETs in one biological replicates and 0 PETs in the other, were retained. Differential loops were identified in diffloops using edgeR (p < 0.05). Input normalized ChIP-seq reads were identified +/− 2 kb around loop anchors to calculate TF occupancy around anchors.
Hi-C data 3D structural inference
To illustrate the difference of LCL and RBL at a genome structure level. A 3D genome structural visualization is generated based on Hi-C data at a 100k resolution. Firstly, ICE normalized matrix and related bed file generated from HiC-Pro83 are converted to a bedpe file with R package HiCcompare94. Then miniMDS (default parameters) is used to inferring genome 3D structure based on a multidimensional scaling method49. Finally, the output structural files from miniMDS were converted to g3d format with g3dtools95 and visualized using WashU genome browser95.
Reporting summary
Further information on research design is available in the Nature Portfolio Reporting Summary linked to this article.
Data availability
The data that support this study are available from the corresponding authors upon reasonable request. All sequencing data generated in this study (HiChIP, Hi-C, 4C-seq, CUT&RUN, ChIP-seq) have been deposited in Gene Expression Omnibus (GEO) under accession ID GSE128952. All data used in the analyses including both in-house generation and publicly downloaded are listed in the Supplementary Table 1. Source data for Figs. 4c and 7c are provided as a supplementary Source Data file. Source data are provided with this paper.
References
Howley, P. M. Gordon Wilson Lecture: Infectious disease causes of cancer: opportunities for prevention and treatment. Trans. Am. Clin. Climatol. Assoc. 126, 117–132 (2015).
Krump, N. A. & You, J. Molecular mechanisms of viral oncogenesis in humans. Nat. Rev. Microbiol. 16, 684–698 (2018).
Epstein, M. A., Achong, B. G. & Barr, Y. M. Virus Particles in Cultured Lymphoblasts from Burkitt’s Lymphoma. Lancet 1, 702–703 (1964).
Cohen, J. I., Fauci, A. S., Varmus, H. & Nabel, G. J. Epstein-Barr virus: an important vaccine target for cancer prevention. Sci. Transl. Med. 3, 107fs107 (2011).
Longnecker R KE, Cohen JI. Epstein-Barr Virus, 8th edn. Lippincott Williams & Wilkins, a Wolters Kluwer Business. (2013).
Young, L. S., Yap, L. F. & Murray, P. G. Epstein-Barr virus: more than 50 years old and still providing surprises. Nat. Rev. Cancer 16, 789–802 (2016).
Lieberman, P. M. Virology. Epstein-Barr virus turns 50. Science 343, 1323–1325 (2014).
Zhao, B. et al. Epstein-Barr virus exploits intrinsic B-lymphocyte transcription programs to achieve immortal cell growth. Proc. Natl Acad. Sci. USA 108, 14902–14907 (2011).
Alfieri, C., Birkenbach, M. & Kieff, E. Early events in Epstein-Barr virus infection of human B lymphocytes. Virology 181, 595–608 (1991).
Wood, C. D. et al. MYC activation and BCL2L11 silencing by a tumour virus through the large-scale reconfiguration of enhancer-promoter hubs. Elife 5, e18270 (2016).
Kaiser, C. et al. The proto-oncogene c-myc is a direct target gene of Epstein-Barr virus nuclear antigen 2. J. Virol. 73, 4481–4484 (1999).
Zhao, B. et al. RNAs induced by Epstein-Barr virus nuclear antigen 2 in lymphoblastoid cell lines. Proc. Natl Acad. Sci. USA 103, 1900–1905 (2006).
Jiang, S. et al. The Epstein-Barr Virus Regulome in Lymphoblastoid Cells. Cell Host Microbe 22, 561–573 e564 (2017).
Harada, S. & Kieff, E. Epstein-Barr virus nuclear protein LP stimulates EBNA-2 acidic domain-mediated transcriptional activation. J. Virol. 71, 6611–6618 (1997).
Portal, D. et al. EBV nuclear antigen EBNALP dismisses transcription repressors NCoR and RBPJ from enhancers and EBNA2 increases NCoR-deficient RBPJ DNA binding. Proc. Natl Acad. Sci. USA 108, 7808–7813 (2011).
Portal, D. et al. Epstein-Barr virus nuclear antigen leader protein localizes to promoters and enhancers with cell transcription factors and EBNA2. Proc. Natl Acad. Sci. USA 110, 18537–18542 (2013).
Wang, C. et al. Epstein-Barr virus nuclear antigen leader protein coactivates EP300. J. Virol. 92, e02155–17 (2018).
Lu, F. et al. EBNA2 drives formation of new chromosome binding sites and target genes for B-Cell master regulatory transcription factors RBP-jkappa and EBF1. PLoS Pathog. 12, e1005339 (2016).
Jiang, S. et al. Epstein-Barr virus nuclear antigen 3C binds to BATF/IRF4 or SPI1/IRF4 composite sites and recruits Sin3A to repress CDKN2A. Proc. Natl Acad. Sci. USA 111, 421–426 (2014).
Maruo, S. et al. Epstein-Barr virus nuclear antigens 3C and 3A maintain lymphoblastoid cell growth by repressing p16INK4A and p14ARF expression. Proc. Natl Acad. Sci. USA 108, 1919–1924 (2011).
Schmidt, S. C. et al. Epstein-Barr virus nuclear antigen 3A partially coincides with EBNA3C genome-wide and is tethered to DNA through BATF complexes. Proc. Natl Acad. Sci. USA 112, 554–559 (2015).
Skalska, L., White, R. E., Franz, M., Ruhmann, M. & Allday, M. J. Epigenetic repression of p16(INK4A) by latent Epstein-Barr virus requires the interaction of EBNA3A and EBNA3C with CtBP. PLoS Pathog. 6, e1000951 (2010).
Skalska, L. et al. Induction of p16(INK4a) is the major barrier to proliferation when Epstein-Barr virus (EBV) transforms primary B cells into lymphoblastoid cell lines. PLoS Pathog. 9, e1003187 (2013).
Maruo, S. et al. Epstein-Barr virus nuclear protein EBNA3C is required for cell cycle progression and growth maintenance of lymphoblastoid cells. Proc. Natl Acad. Sci. USA 103, 19500–19505 (2006).
Pei, Y. et al. Epstein-Barr virus nuclear antigen 3C facilitates cell proliferation by regulating Cyclin D2. J. Virol. 92, e00663–18 (2018).
Knight, J. S. & Robertson, E. S. Epstein-Barr virus nuclear antigen 3C regulates cyclin A/p27 complexes and enhances cyclin A-dependent kinase activity. J. Virol. 78, 1981–1991 (2004).
Knight, J. S., Sharma, N. & Robertson, E. S. Epstein-Barr virus latent antigen 3C can mediate the degradation of the retinoblastoma protein through an SCF cellular ubiquitin ligase. Proc. Natl Acad. Sci. USA 102, 18562–18566 (2005).
Laherty, C. D., Hu, H. M., Opipari, A. W., Wang, F. & Dixit, V. M. The Epstein-Barr virus LMP1 gene product induces A20 zinc finger protein expression by activating nuclear factor kappa B. J. Biol. Chem. 267, 24157–24160 (1992).
Cahir-McFarland, E. D., Davidson, D. M., Schauer, S. L., Duong, J. & Kieff, E. NF-kappa B inhibition causes spontaneous apoptosis in Epstein-Barr virus-transformed lymphoblastoid cells. Proc. Natl Acad. Sci. USA 97, 6055–6060 (2000).
Gewurz, B. E. et al. Genome-wide siRNA screen for mediators of NF-kappaB activation. Proc. Natl Acad. Sci. USA 109, 2467–2472 (2012).
Zhao, B. et al. The NF-kappaB genomic landscape in lymphoblastoid B cells. Cell Rep. 8, 1595–1606 (2014).
Gunnell, A. et al. RUNX super-enhancer control through the Notch pathway by Epstein-Barr virus transcription factors regulates B cell growth. Nucleic Acids Res. 44, 4636–4650 (2016).
McClellan, M. J. et al. Modulation of enhancer looping and differential gene targeting by Epstein-Barr virus transcription factors directs cellular reprogramming. PLoS Pathog. 9, e1003636 (2013).
Zhou, H. et al. Epstein-Barr virus oncoprotein super-enhancers control B cell growth. Cell Host Microbe 17, 205–216 (2015).
Ma, Y. et al. CRISPR/Cas9 screens reveal Epstein-Barr Virus-transformed B cell host dependency factors. Cell Host Microbe 21, 580–591.e587 (2017).
Dekker, J. & Mirny, L. The 3D genome as moderator of chromosomal communication. Cell 164, 1110–1121 (2016).
Schoenfelder, S. & Fraser, P. Long-range enhancer-promoter contacts in gene expression control. Nat. Rev. Genet. 20, 437–455 (2019).
Phanstiel, D. H. et al. Static and dynamic DNA loops form AP-1-bound activation hubs during macrophage development. Mol. Cell 67, 1037–1048.e1036 (2017).
Dixon, J. R. et al. Topological domains in mammalian genomes identified by analysis of chromatin interactions. Nature 485, 376–380 (2012).
Lieberman-Aiden, E. et al. Comprehensive mapping of long-range interactions reveals folding principles of the human genome. Science 326, 289–293 (2009).
Rao, S. S. et al. A 3D map of the human genome at kilobase resolution reveals principles of chromatin looping. Cell 159, 1665–1680 (2014).
Heinz, S. et al. Transcription elongation can affect genome 3D structure. Cell 174, 1522–1536.e1522 (2018).
Moreau, P. et al. Tridimensional infiltration of DNA viruses into the host genome shows preferential contact with active chromatin. Nat. Commun. 9, 4268 (2018).
Tang, Z. et al. CTCF-mediated human 3D genome architecture reveals chromatin topology for transcription. Cell 163, 1611–1627 (2015).
Mumbach, M. R. et al. HiChIP: efficient and sensitive analysis of protein-directed genome architecture. Nat. Methods 13, 919–922 (2016).
Fortin, J. P. & Hansen, K. D. Reconstructing A/B compartments as revealed by Hi-C using long-range correlations in epigenetic data. Genome Biol. 16, 180 (2015).
Imakaev, M. et al. Iterative correction of Hi-C data reveals hallmarks of chromosome organization. Nat. Methods 9, 999–1003 (2012).
Petrovic, J. et al. Oncogenic Notch promotes long-range regulatory interactions within hyperconnected 3D Cliques. Mol. Cell 73, 1174–1190.e1112 (2019).
Rieber, L. & Mahony, S. miniMDS: 3D structural inference from high-resolution Hi-C data. Bioinformatics 33, i261–i266 (2017).
Nora, E. P. et al. Targeted degradation of CTCF decouples local insulation of chromosome domains from genomic compartmentalization. Cell 169, 930–944.e922 (2017).
Baranello, L., Kouzine, F. & Levens, D. CTCF and cohesin cooperate to organize the 3D structure of the mammalian genome. Proc. Natl Acad. Sci. USA 111, 889–890 (2014).
Simpson, C. D. et al. Inhibition of the sodium potassium adenosine triphosphatase pump sensitizes cancer cells to anoikis and prevents distant tumor formation. Cancer Res. 69, 2739–2747 (2009).
Diaz-Sanchez, D., Chegini, S., Zhang, K. & Saxon, A. CD58 (LFA-3) stimulation provides a signal for human isotype switching and IgE production distinct from CD40. J. Immunol. 153, 10–20 (1994).
Webb, D. S., Shimizu, Y., Van Seventer, G. A., Shaw, S. & Gerrard, T. L. LFA-3, CD44, and CD45: physiologic triggers of human monocyte TNF and IL-1 release. Science 249, 1295–1297 (1990).
Uhlen, M. et al. A pathology atlas of the human cancer transcriptome. Science 357, eaan2507 (2017).
Jallepalli, P. V. & Lengauer, C. Chromosome segregation and cancer: cutting through the mystery. Nat. Rev. Cancer 1, 109–117 (2001).
Tomkinson, B., Robertson, E. & Kieff, E. Epstein-Barr virus nuclear proteins EBNA-3A and EBNA-3C are essential for B-lymphocyte growth transformation. J. Virol. 67, 2014–2025 (1993).
Maruo, S., Johannsen, E., Illanes, D., Cooper, A. & Kieff, E. Epstein-Barr Virus nuclear protein EBNA3A is critical for maintaining lymphoblastoid cell line growth. J. Virol. 77, 10437–10447 (2003).
Harth-Hertle, M. L. et al. Inactivation of intergenic enhancers by EBNA3A initiates and maintains polycomb signatures across a chromatin domain encoding CXCL10 and CXCL9. PLoS Pathog. 9, e1003638 (2013).
Bazot, Q. et al. Epstein-Barr virus nuclear antigen 3A protein regulates CDKN2B transcription via interaction with MIZ-1. Nucleic Acids Res. 42, 9700–9716 (2014).
Bazot, Q. et al. Epstein-Barr virus proteins EBNA3A and EBNA3C together induce expression of the oncogenic MicroRNA Cluster miR-221/miR-222 and ablate expression of its target p57KIP2. PLoS Pathog. 11, e1005031 (2015).
Bazot, Q., Paschos, K. & Allday, M. J. Epstein-Barr Virus (EBV) latent protein EBNA3A directly targets and silences the STK39 gene in B cells infected by EBV. J. Virol. 92, e01918–17 (2018).
Zhao, B., Marshall, D. R. & Sample, C. E. A conserved domain of the Epstein-Barr virus nuclear antigens 3A and 3C binds to a discrete domain of Jkappa. J. Virol. 70, 4228–4236 (1996).
Robertson, E. S., Lin, J. & Kieff, E. The amino-terminal domains of Epstein-Barr virus nuclear proteins 3A, 3B, and 3C interact with RBPJ(kappa). J. Virol. 70, 3068–3074 (1996).
Ohashi, M. et al. The EBNA3 family of Epstein-Barr virus nuclear proteins associates with the USP46/USP12 deubiquitination complexes to regulate lymphoblastoid cell line growth. PLoS Pathog. 11, e1004822 (2015).
Nasmyth, K. & Haering, C. H. Cohesin: its roles and mechanisms. Annu Rev. Genet. 43, 525–558 (2009).
Gazumyan, A., Bothmer, A., Klein, I. A., Nussenzweig, M. C. & McBride, K. M. Activation-induced cytidine deaminase in antibody diversification and chromosome translocation. Adv. Cancer Res. 113, 167–190 (2012).
Robbiani, D. F. et al. AID is required for the chromosomal breaks in c-myc that lead to c-myc/IgH translocations. Cell 135, 1028–1038 (2008).
Kalchschmidt, J. S. et al. Epstein-Barr virus nuclear protein EBNA3C directly induces expression of AID and somatic mutations in B cells. J. Exp. Med. 213, 921–928 (2016).
Kieffer-Kwon, K. R. et al. Myc regulates chromatin decompaction and nuclear architecture during B cell activation. Mol. Cell 67, 566–578.e510 (2017).
Wang, L., Grossman, S. R. & Kieff, E. Epstein-Barr virus nuclear protein 2 interacts with p300, CBP, and PCAF histone acetyltransferases in activation of the LMP1 promoter. Proc. Natl Acad. Sci. USA 97, 430–435 (2000).
Knight, J. S., Lan, K., Subramanian, C. & Robertson, E. S. Epstein-Barr virus nuclear antigen 3C recruits histone deacetylase activity and associates with the corepressors mSin3A and NCoR in human B-cell lines. J. Virol. 77, 4261–4272 (2003).
Flavahan, W. A. et al. Insulator dysfunction and oncogene activation in IDH mutant gliomas. Nature 529, 110–114 (2016).
Fernandez, A. F. et al. The dynamic DNA methylomes of double-stranded DNA viruses associated with human cancer. Genome Res. 19, 438–451 (2009).
Birdwell, C. E. et al. Genome-wide DNA methylation as an epigenetic consequence of Epstein-Barr virus infection of immortalized keratinocytes. J. Virol. 88, 11442–11458 (2014).
Hnisz, D., Day, D. S. & Young, R. A. Insulated neighborhoods: Structural and functional units of mammalian gene control. Cell 167, 1188–1200 (2016).
Whyte Warren, A. et al. Master transcription factors and mediator establish super-enhancers at key cell identity genes. Cell 153, 307–319 (2013).
Weintraub, A. S. et al. YY1 Is a structural regulator of enhancer-promoter loops. Cell 171, 1573–1588.e1528 (2017).
Bailey, S. D. et al. ZNF143 provides sequence specificity to secure chromatin interactions at gene promoters. Nat. Commun. 2, 6186 (2015).
Wang, H. et al. Genome-wide analysis reveals conserved and divergent features of Notch1/RBPJ binding in human and murine T-lymphoblastic leukemia cells. Proc. Natl Acad. Sci. USA 108, 14908–14913 (2011).
Johannsen, E. et al. Proteins of purified Epstein-Barr virus. Proc. Natl Acad. Sci. USA 101, 16286–16291 (2004).
Calderwood, M. A., Holthaus, A. M. & Johannsen, E. The Epstein-Barr virus LF2 protein inhibits viral replication. J. Virol. 82, 8509–8519 (2008).
Servant, N. et al. HiC-Pro: an optimized and flexible pipeline for Hi-C data processing. Genome Biol. 16, 259 (2015).
Durand, N. C. et al. Juicer provides a one-click system for analyzing loop-resolution Hi-C experiments. Cell Syst. 3, 95–98 (2016).
Rohart, F., Gautier, B., Singh, A., Le & Cao, K. A. mixOmics: An R package for ‘omics feature selection and multiple data integration. PLoS Comput. Biol. 13, e1005752 (2017).
Crane, E. et al. Condensin-driven remodelling of X chromosome topology during dosage compensation. Nature 523, 240–244 (2015).
Teng, M. & Irizarry, R. A. Accounting for GC-content bias reduces systematic errors and batch effects in ChIP-seq data. Genome Res. 27, 1930–1938 (2017).
Splinter, E., de Wit, E., van de Werken, H. J., Klous, P. & de Laat, W. Determining long-range chromatin interactions for selected genomic sites using 4C-seq technology: from fixation to computation. Methods 58, 221–230 (2012).
Jiang, S. et al. CRISPR/Cas9-mediated genome editing in Epstein-Barr Virus-transformed Lymphoblastoid B-cell lines. Curr. Protoc. Mol. Biol. 121, 31 12 31–31 12 23 (2018).
Raviram, R. et al. 4C-ker: A method to reproducibly identify genome-wide interactions captured by 4C-Seq experiments. PLoS Comput Biol. 12, e1004780 (2016).
Langmead, B. & Salzberg, S. L. Fast gapped-read alignment with Bowtie 2. Nat. Methods 9, 357–359 (2012).
Zhang, Y. et al. Model-based analysis of ChIP-Seq (MACS). Genome Biol. 9, R137 (2008).
Zhou, X. et al. The human epigenome Browser at Washington University. Nat. Methods 8, 989–990 (2011).
Stansfield, J. C., Cresswell, K. G., Vladimirov, V. I. & Dozmorov, M. G. HiCcompare: an R-package for joint normalization and comparison of HI-C datasets. BMC Bioinforma. 19, 279 (2018).
Li, D. et al. WashU Epigenome Browser update 2022. Nucleic Acids Res. 50, W774–W781 (2022).
Chakraborty, A., Wang, J. G. & Ay, F. dcHiC detects differential compartments across multiple Hi-C datasets. Nat. Commun. 13, 6827 (2022).
Acknowledgements
We thank Dr. Elliott Kieff and Dr. Douglas Phanstiel for insightful discussions. This work was funded by NIAID AI123420, NCI CA047006 (B.Z.), NIDCR 5K99DE030215 (C.W.), NHGRI HG010730 (M.W.), NIAID AI148276 (L.K.), NIAID DP2AI171139 (S.J.), NCI P30 CA076292 (M.T. with Moffitt Biostatistics and Bioinformatics Shared Resource), and by NIAID AI137337, NCI CA228700 and a Burroughs Wellcome Career Award in Medical Sciences (B.E.G.). This work was also funded by the Bill & Melinda Gates Foundation grant no. INV-002704 and the Gilead Research Scholar in Hematologic Malignancies (S.J). We thank Synthego for generously providing recombinant Cas9 and sgRNA reagents.
Author information
Authors and Affiliations
Contributions
Conceptualization, B.Z., M.T.; Investigation, J.L., S.J., Y.N., C.W., D.L., L.Z., H.W., M.L., C.F., I.H., C.G., C.J.; Resources, Q.Z., L.K., Z.T., B.E.G., M.W., M.Z.; Formal Analysis, M.T., S.J., X.L., D.W., Z.T.; Writing, B.Z., S.J., M.T.; Funding Acquisition, B.Z., M.T., S.J. All authors read and approved the final version of the manuscript.
Corresponding authors
Ethics declarations
Competing interests
The authors declare no competing interests.
Ethics
All experiments were performed under the approved Mass General Brigham institutional review boards protocols (2004P002711) and in compliance with the declaration of Helsinki. Blood samples were provided by the Gulf Coast Regional Blood Center (Houston, TX) from de-identified donors. Gulf Coast Regional Blood Center has obtained informed consent.
Peer review
Peer review information
Nature Communications thanks the anonymous, reviewer(s) for their contribution to the peer review of this work.
Additional information
Publisher’s note Springer Nature remains neutral with regard to jurisdictional claims in published maps and institutional affiliations.
Supplementary information
Source data
Rights and permissions
Open Access This article is licensed under a Creative Commons Attribution 4.0 International License, which permits use, sharing, adaptation, distribution and reproduction in any medium or format, as long as you give appropriate credit to the original author(s) and the source, provide a link to the Creative Commons license, and indicate if changes were made. The images or other third party material in this article are included in the article’s Creative Commons license, unless indicated otherwise in a credit line to the material. If material is not included in the article’s Creative Commons license and your intended use is not permitted by statutory regulation or exceeds the permitted use, you will need to obtain permission directly from the copyright holder. To view a copy of this license, visit http://creativecommons.org/licenses/by/4.0/.
About this article
Cite this article
Wang, C., Liu, X., Liang, J. et al. A DNA tumor virus globally reprograms host 3D genome architecture to achieve immortal growth. Nat Commun 14, 1598 (2023). https://doi.org/10.1038/s41467-023-37347-6
Received:
Accepted:
Published:
Version of record:
DOI: https://doi.org/10.1038/s41467-023-37347-6
This article is cited by
-
Microtubule mechanotransduction refines cytomegalovirus interactions with and remodeling of host chromatin
Nature Communications (2025)
-
Viral oncogene EBNALP regulates YY1 DNA binding and alters host 3D genome organization
EMBO Reports (2025)
-
Virus-human chromatin interactions reorganise 3D genome and hijack KDM5B for promoting metastasis in nasopharyngeal carcinoma
Nature Communications (2025)
-
Viral remodeling of the 4D nucleome
Experimental & Molecular Medicine (2024)
-
Multi-omics analysis reveals the dynamic interplay between Vero host chromatin structure and function during vaccinia virus infection
Communications Biology (2024)









