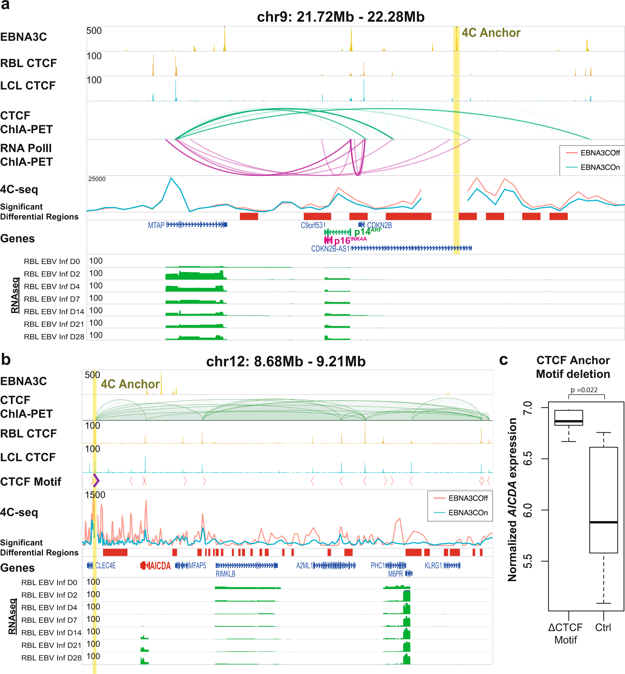
Fig. 7: EBNA3C alters loopings at CDKN2A/B and AICDA.
From: A DNA tumor virus globally reprograms host 3D genome architecture to achieve immortal growth

a Chromatin interactions at the CDKN2A/B locus is shown, with the 4C-seq anchor shown at a distal EBNA3C peak residing upstream of the p14ARF and p16INK4A promoters. Significant differential regions (p < 0.05) are shown in red bars, which overlap with a number of regions previously identified by CTCF and POL2RA ChIA-PET. EBNA3C inactivation (EBNA3C Off) resulted in increased chromatin interactions of regions upstream of p14ARF and p16INK4A with its promoters, indicating putative regulatory regions that are suppressed by EBNA3C to downregulate p14ARF and p16INK4A. b Chromatin interactions at the AICDA locus is shown, with the 4C-seq anchor at a key CTCF site involved in multiple interactions at this locus. Significant differential regions (p < 0.05) are shown in red bars, which overlap with the majority of CTCF peaks and motifs indicated. The directionality of CTCF motifs are also indicated. The presence of EBNA3C (EBNA3C On, teal) resulted in a significant suppression of local CTCF interactions, which is marked by an increase in AICDA and M6PR expression. c The key CTCF motif, marked in purple in b, was deleted via CRISPR-Cas9. Single cell clones of LCLs harboring these deletions were grown out and verified for successful or unsuccessful motif deletion. The gene expression after successful CTCF motif deletion was significantly higher than wildtype, implicating the role of CTCF interactions, when disrupted by EBNA3C, in upregulating AICDA expression. Boxplot plots: center value is the medium; upper and lower bounds of boxes are upper and lower quartile, respectively; whiskers extend by 1.5*(upper quartile - lower quartile). Wilcoxon test, two sided, p = 0.022. Source data are provided as a supplementary Source Data file.