Fig. 5: MHZ9 mutation facilitates the translation of OsEBF1/2 mRNA.
From: A translational regulator MHZ9 modulates ethylene signaling in rice

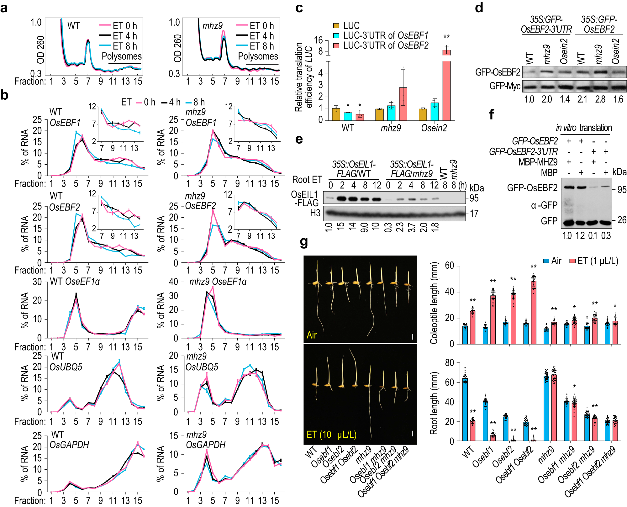
a Polysome profiling assays with etiolated rice seedlings of WT and mhz9. The two-day-old etiolated seedlings were treated with ethylene for 0, 4, or 8 h, and subjected to polysome profiling. b Comparison of the relative levels of OsEBF1, OsEBF2, OseEF1α, OsUBQ5 and OsGAPDH mRNAs in each gradient fraction in WT and mhz9 mutant. The mRNA level in each fraction was detected through RT-qPCR and quantified with the raw CT value as a percentage relative to the total. OseEF1α, OsUBQ5, and OsGAPDH were used as the reference gene. The values are means ± SD (n = 3). c Roles of MHZ9 and OsEIN2 in translational inhibition mediated by 3’UTR of OsEBF1 or 2. Relative TEs of LUC were calculated by the ratio of LUC activity to its mRNA levels. The values are means ± SD (n = 3 biologically independent samples), and the asterisks indicate significant differences compared with the corresponding controls (**P < 0.05; one-tailed Student’s t-test for WT test. **P < 0.01; two-tailed Student’s t-test for Osein2 test). d Comparison of OsEBF2 protein levels in WT, mhz9, and Osein2 mutant. The constructs were co-expressed in WT, mhz9 and Osein2 protoplasts. GFP-Myc served as an internal control. e Accumulation of OsEIL1 in 35 S::OsEIL1-FLAG/WT and 35S::OsEIL1-FLAG/mhz9 plants in response to ethylene. f MHZ9 effect on in vitro translation of GFP-OsEBF2 mRNA fused with 3’UTR of OsEBF2. One μg of MBP and MBP-MHZ9 proteins were applied for in vitro translation tests, respectively. g Epistasis analysis of MHZ9 and OsEBF1/2. Single, double, and triple mutants were generated through Crispr-Cas9 and/or crossing. Lengths are means ± SD (n > 30 biologically independent samples). The asterisks indicate significant differences compared with the corresponding controls (*P < 0.05; **P < 0.01; two-tailed Student’s t-test). Data are representative of three independent experiments. Source data are provided as a Source Data file.