Abstract
Ethylene plays essential roles in rice growth, development and stress adaptation. Translational control of ethylene signaling remains unclear in rice. Here, through analysis of an ethylene-response mutant mhz9, we identified a glycine-tyrosine-phenylalanine (GYF) domain protein MHZ9, which positively regulates ethylene signaling at translational level in rice. MHZ9 is localized in RNA processing bodies. The C-terminal domain of MHZ9 interacts with OsEIN2, a central regulator of rice ethylene signaling, and the N-terminal domain directly binds to the OsEBF1/2 mRNAs for translational inhibition, allowing accumulation of transcription factor OsEIL1 to activate the downstream signaling. RNA-IP seq and CLIP-seq analyses reveal that MHZ9 associates with hundreds of RNAs. Ribo-seq analysis indicates that MHZ9 is required for the regulation of ~ 90% of genes translationally affected by ethylene. Our study identifies a translational regulator MHZ9, which mediates translational regulation of genes in response to ethylene, facilitating stress adaptation and trait improvement in rice.
Similar content being viewed by others
Introduction
Ethylene is a versatile gaseous hormone that plays considerable roles in processes of plant growth, development and environmental adaptation1,2,3. Ethylene signaling pathway has been studied by using Arabidopsis and rice as model species, which represent dicotyledonous and monocotyledonous plants, respectively.
In Arabidopsis, ethylene is perceived by five ethylene receptors in the endoplasmic reticulum (ER)1. In the absence of ethylene, receptors associate with CONSTITUTIVE TRIPLE RESPONSE 1 (CTR1), which interacts with and phosphorylates ETHYLENE INSENSITIVE 2 (EIN2) to prevent its signaling4,5,6. The EIN2 protein undergoes rapid decay by two F-box proteins, EIN2 TARGETING PROTEIN 1 (ETP1) and ETP2 in Arabidopsis7. Downstream of EIN2, ETHYLENE INSENSITIVE 3 (EIN3)/EIN3-like (EILs) are key transcription factors in ethylene signaling pathway and their protein levels are tightly controlled by two F-box proteins, EIN3 BINDING F-BOX 1/2 (EBF1/2)8,9. Upon ethylene perception, receptor configuration is likely altered and CTR1 is inactivated, leading to the dephosphorylation of EIN2 and cleavage of EIN2-CEND (EIN2-C)4,5,6. EIN2-C is further translocated into nucleus and interacts with EIN2 NUCLEAR-ASSOCIATED PROTEIN 1 (ENAP1) for regulation of EIN3/EIL1 through histone modification1,10,11,12,13. In addition, EIN2-C targets the poly U motif in EBF1/2 mRNA 3′ untranslated region (UTR) for translational inhibition in RNA PROCESSING BODY (P-body), together with EIN5 and other P-body components14,15. Because EIN2 lacks distinct RNA-binding domains (RBDs), it raises the possibility that EIN2 may associate with EBF1/2 mRNA bridged by an unidentified RNA-binding protein (RBP)14. Whether the RBPs are present and how they work with EIN2 to facilitate RNA binding and translational control remain unknown.
In rice, we identified several components of ethylene signaling through screening and analyses of a set of ethylene response mutants, mao huzi (mhz), which is a Chinese name of cat whiskers to describe the scattered adventitious roots in ethylene response mutants16. Compared with the ethylene signaling pathway in Arabidopsis, both conserved and diverged aspects have been found in rice. For conserved components, ethylene receptors OsERS13,17, OsERS2/MHZ123,18,19,20, OsETR218,21,22 and OsETR322, Raf-like kinase OsCTR1/223,24, membrane protein MHZ7/OsEIN216,25, and transcription factors MHZ6/OsEIL1 and OsEIL226,27 have been studied in rice. More regulators were discovered through mutant analysis in rice, i.e., a GDSL lipase MHZ1124, a histidine kinase MHZ120 and an OsEIN2 stabilizer MHZ318. Based on these studies, a rice ethylene signaling pathway has been proposed. In the absence of ethylene, OsERS2 interacts with both OsCTR2 and MHZ1 in the ER membrane. On the one hand, OsERS2 maintains the phosphorylation state of OsCTR2, which may then inhibit downstream OsEIN2-mediated signal transduction. On the other hand, OsERS2 represses the histidine kinase MHZ1 and prevents MHZ1-mediated phosphorelay process. With ethylene, the GDSL lipase MHZ11 reduces the sterol levels on the membrane to increase the membrane fluidity and flexibility, facilitating the ethylene-binding induced conformational change of OsERS2. Such conformational change would lead to the disassociation of OsERS2 with both OsCTR2 and MHZ1, resulting in the inactivation of OsCTR2 but activation of MHZ12,20,24. Inactivation of the OsCTR2 may result in OsEIN2 stabilization by membrane protein MHZ3 for further downstream signaling events18. The activated MHZ1 would transfer the phosphoryl signal into the nucleus through a phosphorelay pathway, allowing for the activation of downstream signaling to regulate the root ethylene response in rice2,20. Both OsCTR2-OsEIN2 pathway and MHZ1-mediated pathway act downstream of the receptors to regulate ethylene responses in rice in parallel. While the OsCTR2-OsEIN2 pathway may function in whole plants, the MHZ1 pathway may only work in roots of rice2,20.
Similar MHZ3 proteins, called MHZ3-LIKE1 (MHL1) and MHL2, have been found in Arabidopsis and may function as a positive regulator of ethylene responses18. Additional components such as MHZ4/ABA417, MHZ5/carotenoid isomerase19, phospholipase GY128, E3 ubiquitin ligase MHZ2/SOR129 and tryptophan aminotransferase MHZ10/OsTAR230 are also found to function as cross-talk points with ABA, JA and auxin pathways for regulation of ethylene responses.
RBPs associate with RNAs forming ribonucleoprotein (RNP) complexes to regulate RNAs’ metabolism and biological function ubiquitously, including biosynthesis, maturation, translation, and decay31. Some 3′UTRs of mRNAs have cis-elements that could be specifically recognized by RBPs to modulate their translation process32. Translational regulation is orchestrated by the combined actions of translation regulators (e.g., mammalian target of rapamycin, mTOR, and some RBPs)33 and the regulatory elements present in the protein synthesis machinery. Beyond the defined translation machinery, the function of membrane-less organelles, termed RNA granules (e.g., P-body), has attracted increasing attention in modulating the mRNA translation process34,35,36.
Here, through analysis of a rice ethylene-response mutant mhz9, we identified a glycine-tyrosine-phenylalanine (GYF) domain-containing protein MHZ9, which interacts with OsEIN2-C in P-body and directly binds to the OsEBF1/2 mRNAs for translational repression. Such translational repression allows the accumulation of downstream transcription factors OsEILs and the activation of ethylene-responsive genes and the ethylene responses. Genes translationally regulated by MHZ9 in response to ethylene were also investigated at the whole-genome level. Our study identifies a master translational regulator MHZ9 and provides genome-wide insights into translational control of ethylene signaling in rice.
Results
Characterization of the mhz9 mutant in ethylene responses
The mhz9 mutant was isolated in our previous genetic screen for rice ethylene-response mutants3,18 (Fig. 1). In ethylene, wild-type (WT) seedlings exhibited increased growth in coleoptiles but decreased growth in roots, while the mhz9 mutant displayed insensitivity to ethylene in both root growth and coleoptile elongation (Fig. 1a). The induction of ethylene-responsive genes was abolished or reduced in mhz9 (Fig. 1b). In addition, the field-grown plants of mhz9 exhibit multiple phenotypic defects of agronomic traits (Supplementary Fig. 1).
a Ethylene-response phenotype of mhz9. Seedlings were grown in the dark for 3 d in the absence (air) or presence of 10 μL/L of ethylene (left). Ethylene dose-response curves for root length and coleoptile length of WT (Nipponbare) and mhz9 (right). b Expression levels of ethylene-responsive genes in WT and mhz9 with or without ethylene. Total RNAs were isolated from two-day-old etiolated seedlings treated with or without 10 μL/L of ethylene for 8 h. The relative RNA levels of ethylene-responsive genes were detected by RT-qPCR. OsActin was used for normalization. c Schematic diagrams of MHZ9 (LOC_Os01g69990) gene structure and MHZ9 domain. d Phenotype of MHZ9-overexpressing transgenic lines. a, d Lengths are means ± SD (n > 30 biologically independent samples). The scale bar indicates 10 mm. b, d The asterisks indicate significant differences compared with the corresponding WT controls (**P < 0.01; two-tailed Student’s t-test). The experiments were repeated at least three times with similar results. And one representative set of results was shown. Source data are provided as a Source Data file.
Through mapped-based cloning, the MHZ9 gene was mapped to LOC_Os01g69990. The loss of a single base A at 1045 bp of MHZ9 coding sequence led to a premature stop codon in mhz9 (Fig. 1c and Supplementary Fig. 2a). Both genetic complementation and RNAi experiments demonstrated that mutation of the MHZ9 (LOC_Os01g69990) gene leads to ethylene response defect and field-grown phenotypes of mhz9 (Supplementary Fig. 2b–d).
The MHZ9 gene encodes a protein with a GYF domain, which is known for proline-rich peptide recognition37 in animals. However, the MHZ9 gene carrying mutations of each of the six signature residues in GYF domain still rescued the mhz9 ethylene response (Supplementary Fig. 3), probably implying that these conserved sites may not work as that in animals. MHZ9 protein has homologs in different species (Supplementary Fig. 4). Phylogenetic analysis showed that MHZ9 clustered with those proteins from monocots and was distantly related with the homologs from Arabidopsis. Whether these homologs play similar roles in regulation of ethylene responses among different plant species needs further investigation.
The transcript level of MHZ9 was mildly influenced by ethylene treatment (Supplementary Fig. 5a). Overexpression of MHZ9 rendered enhanced ethylene responses and induction of ethylene-responsive genes in roots (Fig. 1d and Supplementary Fig. 5b), indicating that MHZ9 played a positive role in ethylene signaling. Ethylene perception inhibitor 1-MCP suppressed the constitutive short root phenotype of the MHZ9-OX seedlings (Fig. 1d). The MHZ9 promoter was activated in coleoptiles and roots of young seedlings, and in leaf sheath, nodes and anthers and pistils of young flowers as revealed by GUS staining (Supplementary Fig. 5c). Under field conditions, overexpression of MHZ9 led to a significant increase in plant height compared to WT (Supplementary Fig. 5d).
Together, all these results indicate that MHZ9 acts as a positive regulator of ethylene responses and affects multiple agronomic traits under field conditions.
Genetic interactions between MHZ9 and ethylene signaling components
Loss-of-function mutant Osers2 showed mild ethylene hypersensitivity in roots, and this hypersensitivity was completely abolished in Osers2 mhz9 double mutant, suggesting that MHZ9 may function downstream of ethylene receptors (Fig. 2a). In our previous study, OsCTR2 phosphorylation status has been used as a biochemical indicator of ethylene response24. Ethylene reduced the phosphorylation status of OsCTR2 in both WT and mhz9 mutant, implying that MHZ9 mutation does not affect the OsCTR2 signal output (Supplementary Fig. 6a).
a Ethylene-response of Osers2, mhz9 and Osers2 mhz9 double mutants. Osers2 is in the DJ background, and mhz9 is in WT (Nipponbare) background. b Genetic interaction between MHZ9 and OsEIN2. c Ethylene-response of OsEIL1- or OsEIL2-overexpression etiolated seedlings in WT and mhz9 background. a–c Lengths are means ± SD (n > 30 biologically independent samples). The asterisks indicate significant differences compared with the corresponding controls (**P < 0.01; two-tailed Student’s t-test). The scale bar indicates 10 mm. The experiments were repeated at least three times with similar results, and one representative set of results was shown. Source data are provided as a Source Data file.
Overexpression of MHZ9 resulted in a weak hypersensitivity in roots (Fig. 2b). However, seedlings with overexpression of MHZ9 in Osein2 background displayed a complete insensitivity to ethylene in both roots and coleoptiles (Fig. 2b). By contrast, the ethylene-induced hypersensitive response in OsEIN2-OX was attenuated in OsEIN2-OX/mhz9 (Fig. 2b). The double mutant Osein2 mhz9 showed complete ethylene insensitivity in both roots and coleoptiles growth (Fig. 2b). All the results indicate that both MHZ9 and OsEIN2 are required for each other’s function in ethylene signaling.
OsEIL1-OX and OsEIL2-OX plants showed a hypersensitive response to ethylene in root inhibition and coleoptile promotion27 (Fig. 2c), while the OsEIL1/2-OX/mhz9 seedlings exhibited reduced ethylene response in roots and coleoptiles upon ethylene treatment (Fig. 2c). From all the genetic analyses, MHZ9 may function downstream of OsERS2, and be required for OsEIN2 and OsEIL1/2 function in ethylene signaling, acting either upstream or downstream of OsEIL1/2.
MHZ9 is localized in the P-body and interacts with OsEIN2-C
The GFP-MHZ9 was localized in cytoplasmic dot-like structures, which aggregate further upon ethylene treatment (Fig. 3a). These dot-like structures of MHZ9 resembled the appearance of P-body that plays important roles in regulating ethylene signaling in previous studies in Arabidopsis14,15. An RFP-tagged OsEIN5, whose Arabidopsis homolog EIN5 is a P-body marker38, was co-localized with MHZ9 in cytoplasmic foci (Fig. 3b). Previous study revealed that Arabidopsis EIN2-C and EIN5 could co-localize in P-body14. We found that MHZ9 co-localized with OsEIN2-C, and OsEIN2-C could co-localize with OsEIN5. The three proteins also co-localized in dot-like structures (Fig. 3b). Another P-body marker, decapping enzyme 2 (OsDCP2)39 was co-localized with MHZ9 (Fig. 3b). All these results support that MHZ9 is most likely a P-body localized protein.
a Subcellular localization of MHZ9. GFP-MHZ9 was transiently expressed in tobacco leaves by Agrobacterium infiltration and treated with or without 10 μL/L of ethylene for 16 h at 2 days post infiltration. GFP was used as the control. Scale bars, 20 µm. b The co-localization tests of MHZ9, OsEIN5 (P-body marker), OsEIN2-C, and OsDCP2 (P-body marker). The co-localization assays of MHZ9 with OsEIN5 (the first row), MHZ9 with OsEIN2-C (the second row), OsEIN2-C with OsEIN5 (the third row), the three proteins (OsEIN5, MHZ9, and OsEIN2-C), and MHZ9 with OsDCP2 were performed by using Agrobacterium-mediated transient expression in tobacco leaves followed by treatment of 10 μL/L of ethylene for 16 h at 2 d post infiltration. Scale bars are 5 µm. c Diagrams of full-length and truncated versions of MHZ9 used in subcellular localization and interaction domain mapping studies. d The co-localization study of truncation (upper panel) and deletion (lower panel) variants of MHZ9 with OsEIN5 in mhz9 protoplasts. Scale bars, 2 µm. e Yeast-two-hybrid assay for interaction between MHZ9 and OsEIN2-C. Full-length and truncated versions of MHZ9 used are the same as in (c). The region for MHZ9-PRP4 is 72–233 aa and the region for MHZ9-GYF-C is 502–1530 aa. f BiFC assays for interaction between different truncated versions of MHZ9 and OsEIN2-C. Scale bar, 10 µm. Interaction analysis of full-length of MHZ9 with OsEIN2-C (g), and different MHZ9 domains with OsEIN2-C (h) by co-IP assays. The total proteins were immunoprecipitated with anti-Myc affinity gel (g) or GFP-Trap (h), GFP-Myc (g) or GFP (h) was used as the negative control. The estimated molecular weight of each protein in (right panel of h) was indicated in parentheses. The band corresponding to each of the truncated proteins is marked by a triangle, and the upper bands with higher molecular weights than expected may arise from protein modifications. Each experiment was repeated at least three times with similar results. Source data are provided as a Source Data file.
The MHZ9 amino acid sequence was analyzed in detail and two additional putative domains were identified besides the GYF domain (Fig. 3c). Through NCBI conserved domain search with the KOG v1.0-4825 PSSMS database, MHZ9-N terminus was predicated to contain a putative RNA splicing and modification domain PRP4 (72–233 aa), and through https://www.ebi.ac.uk/interpro/, MHZ9-C terminus was predicated to harbor a putative Q-rich region (866–1234) possibly associated with protein aggregation40. Co-localization of various MHZ9 versions (Fig. 3c) with P-body marker OsEIN5 was investigated, and the Q-3 (866–1020 aa) in MHZ9-Q-rich region alone is sufficient for MHZ9 localization in P-body. Deletion of the region of 909–975 aa in Q-rich region largely disrupted the protein aggregation in P-body (Fig. 3d).
To determine the molecular mechanism by which MHZ9 regulates ethylene signaling, we analyzed the potential proteins that interacted with MHZ9 through Immunoprecipitation-mass spectrometry (IP-MS). From the IP-MS analysis, one unique peptide corresponding to the end of the OsEIN2 C terminus was detected (Supplementary Data 1). The interaction between MHZ9 or its truncated versions and OsEIN2-C was further examined using yeast-two-hybrid, BiFC and Co-IP assays. MHZ9 was found to physically associate with OsEIN2-C in P-body through its Q-3 region (Fig. 3e–h). However, the P-body localization of MHZ9 and OsEIN2-C are independent of each other’s presence (Supplementary Fig. 6b). Besides, the OsEIN2 abundance was only weakly influenced in mhz9 compared to that in WT (Supplementary Fig. 6c).
The N-terminal domain of MHZ9 binds to OsEBF1/2 mRNAs
MHZ9-N-terminal end was predicted to have a PRP4 domain possibly involved in RNA binding. Through XRNAX-IP-MS method41, we identified RNA base-conjugated peptides in the middle region of MHZ9-N (Fig. 4a). We further performed RNA-IP (RIP)-seq and identified 1777 genes possibly bound by MHZ9-N (Fig. 4b, Supplementary Data 2). The binding sites of MHZ9 on its target RNAs were also studied through CLIP-seq analysis. The RNAs identified from CLIP-seq data (Supplementary Data 3) were compared with those from the RNA-IP seq data. Totally 626 genes were overlapped and these genes were regarded as the most stringent MHZ9 targets (Fig. 4b, Supplementary Data 4). From these 626 genes, 1186 MHZ9-binding CLIP sites were identified, and a large portion (62%) is located at the coding region of mRNAs (Fig. 4b). About 10.5% and 14.8% of the binding sites are located at 5′UTR and 3′UTR respectively. The remaining sites are present at introns and long intergenic non-coding RNAs (lincRNAs) (Fig. 4b). Gene Ontology (GO) enrichment analysis revealed that the 626 MHZ9-binding targets are likely involved in responses to water deprivation, hormone, abiotic stress and other stimuli (Supplementary Fig. 7a). The potential consensus motifs and secondary structures shared by MHZ9-binding targets were also analyzed, and UC/AG-rich elements and stem-loop structures were primarily enriched (Supplementary Fig. 7b, c).
a The RNA bases identified from purified MHZ9-N peptides are indicated in dark blue. The RNA-bound peptides are highlighted in red. b MHZ9-binding genes and binding sites detected through RNA-IP (RIP)-seq and crosslinking and immunoprecipitation followed by sequencing (CLIP-seq). Then the 1186 MHZ9-binding sites identified from the overlapped 626 genes (left) were analyzed to investigate their distribution patterns (right). c Schematic representation of the MHZ9-binding sites on OsEBF2 mRNA from RIP-seq and CLIP-seq. d Binding test of OsEBF2 mRNA UTRs by various MHZ9 truncations through RIP-qPCR assay. The protein expression levels were also examined. e Binding tests of MHZ9 to OsEBF2 mRNA 3’UTR through MS2-based BiFC assay. 12 × MS2 binding sites (12 × MBS) fused with or without OsEBF2 mRNA 3’UTR was transiently expressed with MS2-cYFP and MHZ9-nYFP in tobacco leaves and treated with 10 μL/L of ethylene or air for 16 h at 2 days post infiltration. Scale bars, 20 µm. Values are means ± SD (n = 12 biologically independent samples). f OsEIN2 effect on the binding of MHZ9 to OsEBF2 mRNA 3’UTR through RIP-qPCR. g MHZ9 effect on the association between OsEIN2 and OsEBF2 mRNA 3’UTR through RIP-qPCR. d, f, g Values are means ± SD (n = 3 biologically independent samples). The asterisks indicate significant differences compared with the corresponding control (**P < 0.01; two-tailed Student’s t-test). h MHZ9-N binds to the 3’UTR of OsEBF1/2 mRNA directly in an RNA-EMSA assay. Arrows and braces indicate shifted protein/RNA complex bands. i Roles of MHZ9 in co-localization of OsEBF2 mRNA 3’UTR and OsEIN5-RFP in P-body. 12 × MS2 binding sites (12 × MBS) fused with or without OsEBF2 mRNA 3′UTR was transiently expressed with MS2-GFP and OsEIN5-RFP in rice protoplasts of WT or mhz9 mutant. Scale bars, 2 µm. Each experiment was repeated at least three times with similar results. Source data are provided as a Source Data file.
Among the 626 MHZ9-associated RNA targets, MHZ9-binding sites on the mRNA of OsEBF2, encoding a homolog of Arabidopsis EBF1/2 that mediates degradation of transcription factors EIN3/EIL1 in ethylene signaling pathway8,9, were highly enriched (Fig. 4c, Supplementary Data 2, 3). Because the 3′UTR and fragments near 5′UTR of OsEBF2 mRNA were enriched in MHZ9-N RIP-seq (Fig. 4c, Supplementary Data 2), the 35S::5′UTR—6 × HIS and 35S::6 × HIS—3′UTR constructs were made and transfected into the mhz9 protoplasts, together with the constructs expressing different versions of MHZ9, for RIP-qPCR analysis. MHZ9-N showed a much higher binding ability to 3′UTR of OsEBF2 mRNA than that to 5′UTR in comparison to the corresponding GFP controls (Fig. 4d). The full length of MHZ9 also exhibited a high binding ability to the 3′UTR. In contrast, MHZ9-C did not show significant binding to the 3′UTR (Fig. 4d). The results clearly show that MHZ9-N containing the PRP4 domain can bind to the OsEBF2 3′UTR.
The MS2 system is usually used for RNA visualization in living cells, in which the bacteriophage MS2 coat protein (MCP) is fused to a fluorescent protein and binds to a specific RNA hairpin sequence MBS (MS2‑binding site), allowing for the visualization of MBS-contained RNAs42. We designed and performed the MS214,43-based BiFC assays to detect the ethylene effect on binding of MHZ9 to 3′UTR of OsEBF2 mRNA. After ethylene treatment, a strong YFP signal was detected in cytoplasmic dot-like structures when MS2-cYFP, MHZ9-nYFP and 12 × MBS-3′UTR were co-expressed, while little or no yellow florescence was detected in air or control (Fig. 4e), indicating that the MHZ9 protein binds to the 3′UTR of OsEBF2 mRNA. Since MHZ9 interacts with OsEIN2 in P-body (Fig. 3e–h), we investigated whether OsEIN2 could affect MHZ9 association with OsEBF2 3′UTR. RIP-qPCR assays revealed that the binding of MHZ9 to OsEBF2 3′UTR was largely abolished in Osein2 protoplasts compared with WT, while OsEIN2 overexpression mildly promoted the binding (Fig. 4f).
We also investigated whether OsEIN2 could associate with OsEBF2 3′UTR. The results showed that the OsEIN2 protein associated with the OsEBF2 3′UTR in WT protoplasts but hardly in mhz9 protoplasts (Fig. 4g). Only MHZ9 full-length but not MHZ9-N or MHZ9-C could restore the association between OsEIN2 and OsEBF2 3′UTR (Fig. 4g). Taken together, the intact MHZ9 and OsEIN2 are mutually required for association with OsEBF2 3′UTR in plant cells.
To determine whether MHZ9 directly binds to the OsEBF1/2 mRNA 3′UTR, we performed an RNA- electrophoretic mobility shift assay (EMSA). The GST-MHZ9-N could bind to the probe of OsEBF2 mRNA 3′UTR in a dose dependent manner as revealed from the protein-RNA complex, while no detectable bands were observed for GST-OsEIN2-C, GST-MHZ9-C or the GST control (Supplementary Fig. 8, Fig. 4h). Similarly, the GST-MHZ9-N, but not the GST-MHZ9-C, GST-OsEIN2-C or the GST control, could also directly bind to the probe of OsEBF1 mRNA 3′UTR mildly (Supplementary Fig. 8, Fig. 4h).
The roles of MHZ9 in possible subcellular localization of OsEBF2 mRNA 3′UTR were examined using the MS2 system. In WT, OsEBF2 mRNA 3′UTR indicated by MS2-GFP could co-localize with OsEIN5-RFP in cytoplasmic foci, while in mhz9, such co-localization was disrupted (Fig. 4i), suggesting that the 3′UTR-mediated P-body localization of the OsEBF2 mRNA requires MHZ9 function.
MHZ9 represses OsEBF1/2 mRNA translation
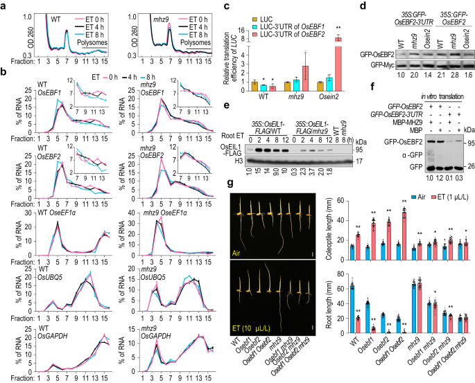
Since MHZ9 directly binds to the OsEBF1/2 mRNA and is localized in P-body, and P-body is usually involved in RNA degradation and translational control44,45, we examined the OsEBF1/2 mRNA stability and expression level in WT and mhz9 mutant. MHZ9 mutation significantly reduced the OsEBF1/2 mRNA stability and abundance (Supplementary Fig. 9a). However, considering that OsEBF1 and OsEBF2 play a negative role in ethylene signaling, the less OsEBF1/2 mRNA stability and abundance in mhz9 mutant appears not to affect the ethylene insensitivity of the mhz9 mutant. We next analyzed the influence of MHZ9 on translation efficiency (TE) of OsEBF1/2 mRNA during ethylene response through polysome profiling (Fig. 5a). In WT, ethylene reduced the abundance of OsEBF1/2 mRNA in fractions 12–14 containing relatively large polysomes, and this reduction was strengthened with longer time of ethylene treatment (Fig. 5b). In contrast, ethylene treatment only led to slight changes in mhz9 mutant (Fig. 5b). The translation states of the putative reference mRNAs (OseEF1α, OsUBQ5 and OsGADPH) were also examined and they were less affected by ethylene in both WT and mhz9 mutant. However, the translation levels of these reference mRNAs were apparently reduced in the mhz9 mutant (Fig. 5b). These results indicate that ethylene-provoked translation inhibition on OsEBF1/2 mRNA is dependent on MHZ9. Other genes may also be affected by MHZ9 independent of ethylene function.
a Polysome profiling assays with etiolated rice seedlings of WT and mhz9. The two-day-old etiolated seedlings were treated with ethylene for 0, 4, or 8 h, and subjected to polysome profiling. b Comparison of the relative levels of OsEBF1, OsEBF2, OseEF1α, OsUBQ5 and OsGAPDH mRNAs in each gradient fraction in WT and mhz9 mutant. The mRNA level in each fraction was detected through RT-qPCR and quantified with the raw CT value as a percentage relative to the total. OseEF1α, OsUBQ5, and OsGAPDH were used as the reference gene. The values are means ± SD (n = 3). c Roles of MHZ9 and OsEIN2 in translational inhibition mediated by 3’UTR of OsEBF1 or 2. Relative TEs of LUC were calculated by the ratio of LUC activity to its mRNA levels. The values are means ± SD (n = 3 biologically independent samples), and the asterisks indicate significant differences compared with the corresponding controls (**P < 0.05; one-tailed Student’s t-test for WT test. **P < 0.01; two-tailed Student’s t-test for Osein2 test). d Comparison of OsEBF2 protein levels in WT, mhz9, and Osein2 mutant. The constructs were co-expressed in WT, mhz9 and Osein2 protoplasts. GFP-Myc served as an internal control. e Accumulation of OsEIL1 in 35 S::OsEIL1-FLAG/WT and 35S::OsEIL1-FLAG/mhz9 plants in response to ethylene. f MHZ9 effect on in vitro translation of GFP-OsEBF2 mRNA fused with 3’UTR of OsEBF2. One μg of MBP and MBP-MHZ9 proteins were applied for in vitro translation tests, respectively. g Epistasis analysis of MHZ9 and OsEBF1/2. Single, double, and triple mutants were generated through Crispr-Cas9 and/or crossing. Lengths are means ± SD (n > 30 biologically independent samples). The asterisks indicate significant differences compared with the corresponding controls (*P < 0.05; **P < 0.01; two-tailed Student’s t-test). Data are representative of three independent experiments. Source data are provided as a Source Data file.
We further evaluated roles of the 3′UTRs of OsEBF1/2 mRNA in translational inhibition by MHZ9 and OsEIN2 using an optimized dual luciferase assay. The plasmid harboring both the reference Renilla luciferase (R-Luc) gene and the reporter Firefly luciferase gene (F-LUC) - 3′UTR of OsEBF1/2 was transfected into protoplasts. In WT protoplasts, the LUC activity was reduced to about 70% and 26% when 3′UTR of OsEBF1 and OsEBF2 was included respectively (Supplementary Fig. 9b). In mhz9 protoplasts, the reduction of LUC activity mediated by 3’UTR of OsEBF2 is largely abolished while the activity of 3′UTR of OsEBF1 is comparable to that in WT protoplasts. In Osein2 protoplasts, the LUC activity was further recovered for both OsEBF1 and OsEBF2 3’UTRs (Supplementary Fig. 9b). The RNA levels of various LUC fusions were reduced for 3′UTR fused genes in mhz9 and Osein2 protoplasts (Supplementary Fig. 9b). Endogenous OsEBF1/2 mRNA levels in mhz9 and Osein2 mutants were also much less than those in WT (Supplementary Fig. 9c). The TEs of LUC-3′UTR of OsEBF1/2 were then calculated by the ratio of LUC activity versus its RNA levels, and these TE values were significantly reduced in WT protoplasts compared with the LUC controls. However, such inhibitory effects were abolished in mhz9 and Osein2 protoplasts, and in Osein2 protoplasts, the activity was even much higher than the controls (Fig. 5c). These results indicate that the 3′UTR of OsEBF1/2 mediates translational inhibition and the inhibition is dependent on both MHZ9 and OsEIN2. Additional factors may be involved in OsEIN2-mediated translational inhibition on OsEBF2.
We next detected the OsEBF2 protein levels to study the roles of 3′UTR in translational regulation and the function of MHZ9 and OsEIN2 in this process. The OsEBF2 protein accumulated at a higher level in mhz9 and Osein2 protoplasts than that in WT protoplasts, when the 3′UTR was included in GFP-OsEBF2 (Fig. 5d). In WT protoplasts, when the 3′UTR was removed from the GFP-OsEBF2, the OsEBF2 level is higher than that from the fusion gene with 3′UTR. In Osein2 protoplasts, the OsEBF2 level was very similar when 3′UTR was included in or excluded from the gene (Fig. 5d). In mhz9 protoplasts, the OsEBF2 level seemed to resemble the case in Osein2 protoplasts and even accumulated to a slightly higher level. It is possible that other OsEIN2-independent pathways may exist to repress OsEBF1/2 mRNA expression through MHZ9, and MHZ9-binding sites in the coding region of OsEBF1/2 mRNA may also contribute to this regulation (Fig. 4c). All the results indicate that MHZ9 and OsEIN2 could inhibit OsEBF2 translation through 3′UTR function of OsEBF2 mRNA.
Given that EBF1 and EBF2 are responsible for the degradation of EIN3/EIL1 in both Arabidopsis and rice8,9,46, the MHZ9 effect on OsEIL1 accumulation was detected. The OsEIL1 protein was apparently induced and steadily accumulated after ethylene treatment in WT background in both shoots and roots (Supplementary Fig. 9d and Fig. 5e). In contrast, in the mhz9 mutant, the OsEIL1 protein was only slightly induced and maintained at a much lower level (Supplementary Fig. 9d and Fig. 5e). Considering that the ethylene-exerted RNA profile of OsEIL1-FLAG was only slightly affected in mhz9 mutant compared to that in WT (Supplementary Fig. 9e), we propose that MHZ9 is required for the OsEIL1 protein accumulation most likely through MHZ9 suppression of OsEBF2 mRNA translation, diminishing OsEBF2-mediated proteasomal degradation of OsEIL1.
We explored whether MHZ9 could directly inhibit OsEBF2 mRNA translation in in vitro translation system. In the presence of MBP-MHZ9, the GFP-OsEBF2 protein level from the GFP-OsEBF2 mRNA with 3′UTR was reduced compared to the effect of control MBP. In contrast, MBP-MHZ9 exerted no significant reduction in GFP-OsEBF2 level when GFP-OsEBF2 mRNA without 3′UTR was used compared to the MBP effect (Fig. 5f).
Epistasis analysis of MHZ9 and OsEBF1/2 was further performed. Both Osebf1 and Osebf2 single loss-of-function mutants exhibited constitutive short root phenotype in air and enhanced ethylene-response phenotype (Fig. 5g). The Osebf1 Osebf2 loss-of-function mutant phenotype was more severe than the single loss-of-function mutants (Fig. 5g). Mutation of OsEBF1, OsEBF2 or both in mhz9 also led to short roots compared to WT in air, suggesting that MHZ9 may function at or upstream of OsEBF1/2 for root regulation in air. In ethylene, the Osebf1 mhz9, Osebf2 mhz9, and Osebf1 Osebf2 mhz9 loss-of-function mutants all displayed partially insensitive responses to ethylene in both roots and coleoptiles compared to the Osebf1, Osebf2 or Osebf1 Osebf2 loss-of-function mutants (Fig. 5g), indicating that MHZ9 is required for the ethylene-response phenotype of Osebf1/2 loss-of-function mutants. These results also suggest that MHZ9 may have additional regulatory effects on ethylene response independent of the OsEBF1/2 function.
Analyzing the effects of MHZ9 on global translational control
Besides OsEBF1/2 mRNA, we sought to investigate whether MHZ9 can exert translational regulation at the whole-genome level during ethylene response. We performed ribosome-footprint analysis (Ribo-seq) with WT and mhz9 in the presence or absence of ethylene. The quality assessment showed a high degree of reproducibility between replicates, with adequate enrichment (over 90%) in the open reading frame (ORF), an obvious pause signal of ribosome around the start and stop codons, and the 3 nt periodicity (Supplementary Data 5 and 6, Supplementary Fig. 10).
The RNA-seq was also performed in parallel with the Ribo-seq to evaluate the mRNA level changes during ethylene response. After ethylene treatment for 4 h, 2717 (Fig. 6a, Supplementary Data 7) and 3511 (Fig. 6b, Supplementary Data 8) genes were significantly and differentially expressed at the transcriptional and translational levels, respectively. Translation efficiency (TE) analysis with the Ribo-seq reads/RNA-seq reads for each gene revealed that 1956 genes were significantly and differentially regulated at the TE level in response to ethylene (Fig. 6c, Supplementary Data 9). These results illustrate the profound effects of ethylene on gene expressions at both the transcriptional and translational levels.
Analysis of ethylene-induced alterations at a RNA, b translational, and c translation efficiency (TE) levels in WT. Two-day-old etiolated seedlings were treated with or without 10 μL/L of ethylene for 4 h and then were subjected to RNA-seq and ribosome footprints (Ribo-seq) analysis with two bioreplicates, respectively. The genes with RPM more than 0 were selected for differential genes identification. The black dashed line indicates the 0.05 P value cutoff. d Comparison of the ethylene-responsive genes at mRNA (top), translational (middle), and TE (bottom) levels in WT and mhz9. The significantly differentially expressed genes in WT were compared with that in mhz9 using Venn diagrams (Venny 2.0). e Distribution of log2 fold-changes of the 1956 TE-differential genes in WT and mhz9. The alterations of mRNA (f), translational (g), and TE (h) levels of the 555 MHZ9-binding genes (with both RNA-seq and Ribo-seq read > 0 RPM) in WT and mhz9 during ethylene response. f–h **P < 0.01, NS, not significant. i KEGG analysis at the translational, mRNA, and translation efficiency (TE) levels in response to ethylene. The log2FC (ET/Air) of each pathway was the average of log2FC of its contained genes. The pathways with statistically significant differences compared to the average of all pathway genes were selected and divided into up-regulated (top) and down-regulated (bottom) based on Ribo-seq (*P < 0.05, **P < 0.01; Mann–Whitney U test). The number of n indicates gene numbers contained in each pathway. j A proposed MHZ9 working model. In the absence of ethylene, MHZ9 remains at low-affinity-binding states to OsEBFs mRNA. OsEBFs proteins accumulate and lead to the degradation of OsEIL1. Ethylene-response is OFF. With ethylene, MHZ9 possibly receives a signal from OsEIN2-C through direct interaction, and then binds to the 3′UTR of OsEBFs mRNA and other targets for translational inhibition, which contributes to the OsEIL1 protein accumulation and downstream ethylene signaling. The residual OsEBF1/2 may decay through unknown mechanisms.
We then performed a comprehensive gene expression analysis in mhz9 mutant in comparison with that in WT (Fig. 6d). Among the 2717 ethylene-induced differentially expressed genes in WT, MHZ9 mutation blocked the transcriptional response of 1886 (~70%) genes. Among the 3511 translationally-altered and 1956 TE-altered genes in WT, patterns of 3279 (~93%) genes and 1788 (~91%) genes including OsEBF1 were disrupted in mhz9 mutant, respectively (Fig. 6d and Supplementary Data 7–9).
We further analyzed the distribution of the log2-TE ratio (ET/Air) of the 1956 TE- altered genes in WT and mhz9 mutant. Upon ethylene treatment, a large variation in the log2-TE ratio (ET/Air) is observed in WT for TE-altered genes. However, the log2-TE ratio remained almost unchanged for most of these genes in mhz9 (Fig. 6e). Together, all these results indicate that MHZ9 is a key regulator for the ethylene-induced translational response in rice.
MHZ9 mediates the translational response of 91% (1788) of TE-altered genes induced by ethylene (Fig. 6d). Among these genes, 105 (~6%) genes (Supplementary Data 10) were directly bound by MHZ9 through comparison with the 626 MHZ9-binding genes derived from the CLIP-seq and RIP-seq (Fig. 4b, Supplementary Data 4). It is therefore possible that many of the MHZ9-dependent and TE-altered genes may be indirectly modulated by MHZ9 through OsEIL1/2, and/or other MHZ9-binding genes or via other mechanisms.
We further investigated the alterations of mRNA abundance and translational levels of 555 genes (RPM > 0 in both RNA-seq and Ribo-seq), including the above mentioned 105 genes, from the 626 MHZ9-binding genes (Fig. 4b, Supplementary Data 4). Alterations of mRNA abundance in mhz9 were similar to those in WT as judged from the rPearson, suggesting that MHZ9 mutation may not significantly affect expression of its binding genes (Fig. 6f, Supplementary Data 10). However, the regulatory patterns of MHZ9-binding genes at both translational and TE levels were substantially disrupted in mhz9 compared with those in WT, as revealed by the corresponding rPearson values (Fig. 6g, h; Supplementary Data 10). These results indicate that MHZ9 may affect the translational response of most of its bound mRNAs in ethylene, with some genes being significantly altered.
Ethylene induced alterations of many genes at translational and TE levels (Fig. 6a–c), and KEGG pathway analysis was performed to find what pathways are involved in ethylene responses (Fig. 6i, Supplementary Data 11). The translational and TE promotions of phenylalanine and tryptophan metabolism, transfer RNA biogenesis, and autophagy depend on MHZ9 in ethylene responses (Fig. 6i). Among the MHZ9 down-regulated pathways, lipid metabolism was noted (Fig. 6i). These results indicate that MHZ9 may achieve its function through translational control of the above processes during ethylene responses in rice.
Discussion
In this study, through analysis of a rice ethylene-response mutant mhz9, we have identified the GYF domain protein MHZ9, which binds to the OsEBF1/2 mRNA for translational control in the ethylene response of rice. We propose that the C-terminal domain of MHZ9 may interact with OsEIN2-C to receive upstream ethylene signal and then directly bind to the 3′UTR and/or other regions of OsEBF1/2 mRNA through MHZ9-N for translational inhibition in P-body. Suppression of OsEBF2 translation would reduce OsEBF2-mediated degradation of the transcription factor OsEIL1, allowing accumulation of OsEIL1 for further activation of downstream signaling events. The residual OsEBF1/2 proteins may decay through unknown mechanisms (Fig. 6j). Genome-wide Ribo-seq, RIP-seq, and CLIP-seq analyses reveal that MHZ9 directly binds to 626 genes and, of these, MHZ9 significantly regulates the translation efficiencies (TEs) of 105 genes. Among the 1956 genes with altered TE in response to ethylene, more than 90% (1788) of the genes are directly (105) or indirectly (1683) regulated by MHZ9. Our study discovers a master regulator MHZ9 for translational control during ethylene response in rice (Fig. 6j).
The N-terminal domain of MHZ9 contains a putative PRP4 domain, which is likely involved in RNA regulation. By using XRNAX-IP-MS, CLIP-seq, RNA-IP, MS2 RNA labeling approach, and RNA-EMSA, we demonstrate that the MHZ9-N-terminal domain binds to the mRNAs of OsEBF1/2 (Fig. 4). The full-length of MHZ9 is required for OsEIN2-mediated OsEBF mRNA association and the P-body localization. It should be noted that, although MHZ9-N could directly bind to the 3′UTR of OsEBF mRNA, OsEIN2 is needed for full-length MHZ9-binding to the 3’UTR of OsEBF mRNA (Fig. 4f). It is hence likely that, upon interaction with OsEIN2-C through the Q-rich region in MHZ9-C, MHZ9 may alter its conformation to facilitate RNA binding by its N-terminal domain. Meanwhile, the OsEIN2-C/MHZ9/OsEBF mRNA complex may be further aggregated in a higher-order manner through the function of the Q-rich region of MHZ9 and phase separation, leading to P-body formation (Fig. 6j). It should be mentioned that, in Arabidopsis, EIN2-C can bind to 3′UTR of EBF2 mRNA15, while Li et al.14 reported that other RNA-binding proteins may be involved to facilitate the association of EIN2-C with 3′UTR of EBF1/2 mRNA. The present study indicates that OsEIN2 and MHZ9 may form a complex to bind to 3′UTR of OsEBF1/2 mRNA for translational control. It is also possible that rice and Arabidopsis may adopt different mechanisms for translational control in ethylene signaling, considering that, several new regulators of ethylene signaling have been identified in rice18,20,24.
P-body are sites of mRNA turnover and translational repression44,45. However, MHZ9 binding to the OsEBF1/2 mRNA in the P-body may lead to increased mRNA stability and abundance, rather than degradation of those mRNAs (Supplementary Fig. 9a, c). Given that MHZ9 targets hundreds of mRNAs in ethylene (Fig. 4b, Supplementary Data 2–4), the regulation of OsEBF1/2 mRNA stability by MHZ9 may be indirect or through unknown mechanism. Through polysome profiling assay, we revealed that ethylene provoked a mild repression on the translation of OsEBF1/2 mRNA, and such repression is dependent on MHZ9 (Fig. 5a, b). Additional studies including the LUC fusion tests, in vitro translation assay, and Western-blot analysis for OsEBF2 and its target OsEIL1 levels in WT and mhz9, all demonstrated that MHZ9 targets OsEBF1/2 mRNA for translational inhibition (Fig. 5, Supplementary Fig. 9). Ribo-seq analysis indicated that, upon 4 h of ethylene treatment, the TE of OsEBF1 mRNA was significantly inhibited in a MHZ9-dependent manner (Supplementary Data 9). Additional Ribo-seq analysis revealed that, after 8 h of ethylene treatment, the TEs of both OsEBF1 and OsEBF2 were reduced by ~52% in WT. In the mhz9 mutant, such inhibition is substantially disrupted. Based on these studies, we speculate that the OsEBF1/2 mRNAs aggregated into the P-body may be translationally repressed but not decayed. These features further support the notion that the EBFs mRNA may move from polysomes to P-body in ethylene and return to polysomes upon ethylene withdrawal as suggested from the Arabidopsis study15. Some P-body mRNAs have been found to reenter to polysomes for translation in animal cells44,47. This reversible translational regulation may enable a rapid and energy-saving control of gene expression for adaption. Another possible explanation for the low endogenous OsEBFs mRNA abundance in mhz9 may be owing to the reduced level of OsEIL1 (Fig. 5e, Supplementary Fig. 9d), which may promote OsEBFs expression as reported in Arabidopsis48. Other possibilities could not be excluded.
The OsEIL1 protein accumulates drastically within two hours of ethylene treatment. MHZ9 is required for this accumulation in both roots and coleoptiles due to the translational repression of OsEBF1/2, leading to reduced OsEBF1/2 level and further OsEIL1 accumulation (Fig. 5e and Supplementary Fig. 9d). The function of the preexisting OsEBFs may be quickly blocked through degradation or via other unknown mechanisms. Whether the OsEBFs proteins can be degraded requires further study. It is also possible that the OsEIN2-C and/or OsCTRs may enter the nucleus directly for OsEIL1 accumulation through mechanisms similar to those from Arabidopsis49,50. Whether MHZ9 has a role in the nuclear process needs further investigation.
Considering that Osebf1 Osebf2 mhz9 still exhibits partial ethylene insensitivity in both roots and coleoptiles (Fig. 5g), OsEBF1/2 mRNAs may not be the only targets for MHZ9. Actually, hundreds of genes can be associated with MHZ9 under ethylene by CLIP-seq and RIP-seq analyses. Taken that MHZ9 is a P-body-localized protein, these MHZ9-binding RNAs may undergo post-transcriptional and/or translational regulation. Investigation of the MHZ9 direct binding genes with altered RNA stability and/or TE, together with the study of indirectly affected genes with altered TE during ethylene response, should disclose more regulatory roles of MHZ9 in ethylene signaling.
Although MHZ9 can bind many mRNAs, how the RNA recognition specificity of MHZ9 is determined remains unclear. It is possible that both the primary nucleotide sequence and the secondary structure of mRNAs could be involved. Further study should reveal relevant features of MHZ9 recognition on its target mRNAs in specific biological processes.
It should be noted that in animal cells, Grb10-interacting GYF protein 2 (GIGYF2) functions as the ribosome quality control (RQC) factor to prime translational repression or co-translational mRNA decay51,52,53, and mRNA binding may be involved54. GIGYF2 may recruit CCR4/NOT complex and/or 4EHP for translational repression54,55. Other GYF domain proteins also participate in translational control. GYF-1 directs miRNA-mediated translational repression in Caenorhabditis elegans56. In Arabidopsis, a GYF domain-containing protein Essential for poteX- virus Accumulation (EXA1)/ SMY2-TYPE ILE-GYF DOMAIN- CONTAINING PROTEIN 1 (PSIG1) was found to affect immunity responses through regulation of translation or RNA metabolism57,58. Our present study finds the roles of GYF protein MHZ9 in translational control of ethylene responses through direct RNA binding and subsequent translational regulation of OsEBF1/2 and many other genes. MHZ9 may also affect translation via indirect manners during ethylene responses.
Between the MHZ9 direct binding mRNA targets and MHZ9-mediated TE-significantly-altered genes in ethylene, 105 genes were overlapped, representing a core set of MHZ9-regulated genes in the early ethylene responses (Supplementary Data 10). This core set of genes may further change the translation and/or relevant behaviors of many other mRNAs during ethylene response. It is interesting to note that the negative regulator of gibberellin responses OsSLR159 resides within this core set of genes, and may be translationally promoted by ethylene (Supplementary Data 10). Another MHZ9-target gene OsHK3b (LOC_Os01g69920)60 was remarkably inhibited by ethylene at the translational level, and may encode a putative cytokinin receptor (Supplementary Data 10). From these analyses, a direct cross-talk between ethylene and other hormone signaling may exist at the level of translational regulation through MHZ9 function.
Through investigation of the mhz9 mutant, multiple changes in phenotypes under field-grown conditions were observed, including dwarf, tiller number decrease, tiller spreading, and grain size reduction (Supplementary Fig. 1). We speculate that MHZ9 may also have roles that are independent of ethylene. MHZ9 actually binds to many other genes in addition to the OsEBF1/2 mRNAs (Fig. 4b, Supplementary Data 2–4), and many of the MHZ9-bound mRNAs may not be significantly regulated translationally by ethylene (Fig. 6g, h). It should be noted that the OseEF1α (LOC_Os03g08020) and OsUBQ5 (LOC_Os05g06770) mRNAs were also identified as MHZ9 direct binding mRNA targets (Supplementary Data 10). During the polysome profiling experiments, MHZ9 mutation apparently reduced the polysome loading of these mRNAs, and such regulation may be ethylene-independent. In our Ribo-seq analysis, the TEs of OseEF1α and OsUBQ5 mRNAs were mildly reduced in the mhz9 mutant compared with those in WT in an ethylene-independent manner (Supplementary Data 10). If the translation of the OseEF1α mRNAs was strongly inhibited in mhz9 mutants, the global translation and plant growth would be severely affected, which is not the case in mhz9 plants. This phenomenon indicates that other complementary approaches or unknown mechanisms may be present. Further investigation of the roles of these ethylene-independent genes may reveal more functions of MHZ9 in the regulation of seedling growth and the agronomic traits of field-grown plants.
Together, we discovered a P-body localized translational regulator MHZ9 in rice ethylene signaling. MHZ9 interacts with OsEIN2-C and then binds to OsEBF1/2 mRNAs for translational inhibition, allowing suppression of OsEBF1/2-mediated proteasomal degradation and activation of downstream transcription factor OsEIL1 for ethylene responses. MHZ9 also exerts a genome-wide translational response. Our study reveals a previously unidentified mechanism, by which MHZ9 modulates ethylene signaling at translational level, and may facilitate improvements of agronomic traits and stress adaptation in rice and other crops.
Methods
Plant materials and growth conditions
The rice mutants mhz9, mhz7-1/Osein2-1 were previously identified in our laboratory3,16. The T-DNA insertion rice mutant Osers2 was purchased from the POSTECH Biotech Center18. The rice mutants Osebf1 (CDS 1014C insertion), Osebf2 (29-bp deletion at CDS position 435-463), Osebf1 Osebf2 (CDS 451C insertion for Osebf1, and 69-bp deletion at CDS position 827–895 for Osebf2), Osebf1 mhz9 (CDS 452T deletion for Osebf1), Osebf2 mhz9 (10-bp deletion at CDS position 421–430 for Osebf2), Osebf1 Osebf2 mhz9 (CDS 452T deletion for Osebf1, and 69-bp deletion at CDS position 827–895 for Osebf2) were generated by using CRISPR/Cas9 or crossing. The plants of Osein2 mhz9, OsEIN2-OX/mhz9, and OsEIL1-FLAG/mhz9 were generated by crossing. Material propagation and crossing were performed in the Experimental Farm Stations of the Institute of Genetics and Developmental Biology in Beijing from May to October and in Hainan from November to next April. Ethylene treatment was performed as previously described by refs. 16,18. Briefly, after pretreatment at 37 °C, the uniformly germinated rice seeds were placed on stainless steel sieves which were settled in 5.5-L air-tight plastic containers. After growth for 3 days at 28 °C in the dark with treatment of various concentrations of ethylene or 1-Methylcyclopropene (1-MCP), at least 30 seedlings were measured for root and coleoptile length. For short-term treatments, 10 μL/L of ethylene was applied to rice seedlings or tobacco leaves for different time.
Map-based cloning of MHZ9
The mutant mhz9 was crossed with Indica varieties MH63 and TN1 to generate the F2 mapping populations. The MHZ9 locus was mapped to chromosome 1 within a 100-kb genomic region. Then the genes in the region were sequenced to identify MHZ9. The MHZ9 mutation site was further confirmed by PCR-based analysis using dCAPS primers (Supplementary Data 12). For genetic complementation assay, genomic sequence of MHZ9 from the wild-type (2084 bp sequence upstream of ATG codon, 6536-bp genomic coding sequence, and 2000 bp sequence downstream of stop codon) was cloned into the pCAMBIA2300 vector and transformed into mhz9.
Genetic analysis
Osers2 mhz9 double mutants were generated by crossing Osers2 mutant in Dongjin (DJ) background and mhz9 in WT (Nipponbare) background. MHZ9-OX was generated by transforming the MHZ9 coding sequence driven by the native promoter into WT. MHZ9-OX/Osein2 was generated by crossing MHZ9-OX with Osein2-118. OsEIN2-OX/mhz9 was generated by crossing OsEIN2-OX (an OsEIN2 overexpression transgenic line)16 with mhz9. Osein2 mhz9 double mutants were generated by crossing Osein2-1 with mhz9. OsEIL1-OX/mhz9 and OsEIL2-OX/mhz9 were generated by crossing OsEIL1-OX (an OsEIL1 overexpression transgenic line)27 and OsEIL2-OX (an OsEIL2 overexpression transgenic line)27 with mhz9, respectively.
Plasmid construction
To generate different MHZ9 truncations for subcellular localization, the coding sequences of MHZ9 (1–1530 aa), MHZ9-N (1–560 aa), MHZ9-C (561–1530 aa), MHZ9-GYF (502–560 aa), MHZ9-Q-rich (866–1234 aa), MHZ9-Q-1 (866–1146 aa), MHZ9-Q-2 (866–1094 aa), MHZ9-Q-3 (866–1020 aa), MHZ9-Q-4 (866–975 aa), MHZ9△polyQ (△896–908 aa), MHZ9 (△909–943 aa), MHZ9 (△944–975 aa), MHZ9 (△976–995 aa), MHZ9 (△996–1020 aa), MHZ9 (△909–975 aa), MHZ9 (△976–1020 aa), MHZ9 (△896–1020 aa) and MHZ9 (△896–1258 aa) were cloned into pMDC83 vector. To construct 35S::OsEIN5-mRFP and 35S::OsEIN2-C-mRFP, the coding sequence of OsEIN5 (LOC_Os03g58060.1) or OsEIN2-C (463–1282 aa) was cloned into pENTR/D-TOPO vector (Invitrogen) and then cloned into pGWB454 (Invitrogen) vector by using Gateway LR Clonase II. To generate 35S::OsDCP2-mRFP, the coding sequence of OsDCP2 (LOC_Os02g56210) was cloned into pENTR/D-TOPO vector (Invitrogen) and then cloned into pGWB454 (Invitrogen) vector by using Gateway LR Clonase II. For yeast-two-hybrid (Y2H) assays, the coding sequences of MHZ9-PRP4 (72–233 aa), MHZ9-GYF, MHZ9-C, MHZ9-N and MHZ9-GYF-C (502–1530 aa) were cloned into EcoR I/Nde I-digested pGADT7 vector. The coding sequence of OsEIN2-C (463–1282 aa) was cloned into EcoR I/Nde I-digested pGBKT7 vector. For BiFC assays, coding sequences of MHZ9, MHZ9-N, and MHZ9-C were cloned into the gateway-compatible BiFC vector BC1-nYFP, and the coding sequence of OsEIN2-C was cloned into the gateway-compatible BiFC vector BC2-cYFP by homologous recombination. For domain mapping assays in co-immunoprecipitation (Co-IP) experiments, the coding sequence of MHZ9 was C-terminally tagged with 3×Myc and inserted into BamH I-digested pCAMBIA2300-35S vector. To construct 35S::OsEIN2-C-3×FLAG, the coding sequence of OsEIN2-C was C-terminally tagged with 3×FLAG and inserted into EcoR I/Xba I-digested pEZS-NL vector. To construct pMHZ9::MHZ9-GFP, the putative promoter sequence of MHZ9 (2084-bp sequence upstream of ATG codon) was cloned and N-terminally fused to the coding sequence of MHZ9. Then the fusion sequence was C-terminally tagged with GFP and inserted into BamH I-digested pCAMBIA2300-35S vector.
For RNA-IP qPCR assays, the coding sequences of MHZ9-N and MHZ9-C were C-terminally tagged with 3 × Myc and inserted into BamH I-digested pCAMBIA2300-35S vector. 5′UTR and 3′UTR sequences of OsEBF2 mRNA were cloned into gateway-compatible vectors pGWB408 and pGWB409, respectively. The 35S::OsEIN2-GFP was previously constructed by Ma et al.18. For MS2 tethering assays, a 12 × MS2 binding sites (12 × MBS) fragment was amplified from pSL-12 × MS2 vector and N-terminally fused to 3′UTR of OsEBF2 mRNA. Then the fusion sequence was inserted into BamH I-digested pCAMBIA2300-35S vector. For the expression of GST-MHZ9-N, GST-MHZ9-C, and GST-OsEIN2-C, the coding sequences of MHZ9-N, MHZ9-C, and OsEIN2-C were cloned into BamH I/Sal I-digested pGEX-6P-1 vector. The biotinylated and non-biotinylated RNA probes were synthesized by Shengyuankemeng (China).
For examination of OsEIL1 protein abundance, the coding sequence of OsEIL1 was C-terminally tagged with 3 × FLAG and inserted into BamH I-digested pCAMBIA2300-35S vector. For in vitro translation experiments, the coding sequence of OsEBF2 with or without 3′UTR of OsEBF2 was N-terminally tagged with GFP and inserted into Nco I-digested pF3A WG (BYDV) Flexi vector (Promega). All the primers used for plasmid construction in Supplementary Data 12.
Gene expression analysis by real-time PCR
Two-day-old etiolated seedlings were treated with 10 μL/L of ethylene for different time. Total RNAs from shoots or roots were isolated by using TRIZOL reagent (Invitrogen). The cDNAs were synthesized using a Maxima First Strand cDNA Synthesis Kit (Thermo Fisher Scientific) and real-time PCR (RT-qPCR) was conducted by using Thunder Bird SYBR qPCR mix (Toyobo, Japan) with OsUBQ5 or OsActin as an endogenous control for normalization. The primers are listed in Supplementary Data 12. The RT-qPCR analysis was performed with three biological replicates.
Subcellular localization analysis
For subcellular localization analysis of MHZ9 and its truncations, their coding sequences were fused with GFP and transiently expressed in rice protoplasts or in Nicotiana benthamiana leaf epidermal cells. The images were taken by using an Axio Imager 2 fluorescence microscope (Carl Zeiss). Excitation/emission wavelengths were set at 488 nm/500–530 nm for GFP and 561 nm/582–654 nm for RFP.
BiFC assays
For MHZ9 and OsEIN2-C interaction analysis, the BiFC constructs were co-expressed in rice protoplasts of Osein2 mhz9 double mutant. Yellow fluorescence was detected by using an Axio Imager 2 fluorescence microscope (Carl Zeiss) with 514 nm/525–565 nm excitation/emission wavelengths18.
Yeast-two-hybrid assay
Yeast strain Y2H gold cells were co-transformed with the prey and bait constructs. To detect self-activation, the empty prey vector was co-transformed with pGBKT7-OsEIN2-C, and the empty bait vector was co-transformed with AD-MHZ9, AD-MHZ9-N, AD-MHZ9-C, AD-MHZ9-PRP4, AD-MHZ9-GYF or AD-MHZ9-GYF-C. By screening on the SD-Trp-Leu medium, the positive transformants were further detected on the SD-Trp-Leu-His medium. The images were taken after incubation for 4 days at 30 °C.
Immunoblot analysis
For immunoblot analysis, isolated proteins were mixed with SDS-PAGE loading buffer and denatured at 65 °C for 5 min (for detection of OsEIN2-C-3 × FLAG) or in boiling water for 5 min. The protein samples were then separated by SDS-PAGE. Primary antibody dilutions were in PBS containing 3% milk and 0.1% Tween 20. For GFP-fused protein detection, the primary antibody was diluted in Immunoreaction Enhancer Solution I (Toyobo). The primary antibodies used include anti-OsEIN2 (1:10,000)18, anti-GFP (7G9) (1:5000; M2004, Abmart), anti-histone H3 (1:10,000; nuclear marker; AS10 710, Agrisera), anti-c-Myc (HRP Conjugated, 1:5000; M20019, Abmart), and anti-FLAG (3B9) (1:5000; M20008, Abmart). Secondary goat anti-rabbit or anti-mouse-IgG-horseradish peroxidase (M210011, M210021, Abmart) antibodies were used at 1:20,000 dilutions in PBS containing 3% milk and 0.1% Tween 20. The signals were detected by chemiluminescence method using SuperSignal West Pico kit (34080, Thermo Scientific) or Smart-ECL Super kit (S32500-1, Smart-Lifesciences). When needed, the signal intensities were quantified by ImageJ software with default parameters (National Institutes of Health).
XRNAX-immunoprecipitation-mass spectrometry (IP-MS)
XRNAX-IP-MS methods were modified from Trendel et al.41. The samples was performed by using 35S::MHZ9-N-GFP transgenic plants treated with 10 μL/L of ethylene and were UV-crosslinked with 600 mJ/cm2 at 254 nm for three times, using a UVP CX-2000 Shortwave Ultraviolet Crosslinker (Upland, CA, USA). Add 1 mL of TRIzol per 100 mg powdered tissue sample and lyse the samples by votexing and incubating for 5 min at room temperature (RT). Add 0.2 mL of chloroform per 1 mL of TRIzol reagent used for lysis to induce phase separation. After centrifuging at 7000 × g for 10 min at 4 °C, the aqueous phase was removed and the interphase was transferred into a fresh 1.5 mL tube. The interphase was washed with 1 mL of low-SDS buffer [50 mM TRIS (pH 7.4), 1 mM EDTA, 0.1% (w/v) SDS]. Then the interphase was resuspended with 1 mL of low-SDS buffer. After centrifuging at 5000 × g for 2 min at RT, the aqueous phase was harvested as elution-1. Repeat washing with the low-SDS buffer and keep the second aqueous phase as elution-2. Then the interphase was washed again with 1 mL of high-SDS buffer [50 mM TRIS (pH 7.4), 1 mM EDTA, 0.5% (w/v) SDS]. After centrifuging at 5000 × g for 2 min at RT, the aqueous phase was harvested as elution-3. Repeat washing with the high-SDS buffer and keep the last aqueous phase as elution-4. The four tubes of elution were collected into a fresh 10 mL tube and mixed with equal amount of isopropanol. After centrifuging at 18,000 × g for 15 min at 4 °C, the pellet was washed with 1 mL of 70% ethanol twice. The pellet was resuspended with RNase-free water and treated with DNase I to remove DNA contamination. Then the RNA and protein complex was harvested by alcohol precipitation and washed with 1 mL of 70% ethanol twice. The pellet was resuspended in 1 mL of IP buffer [50 mM TRIS (pH 7.4), 150 mM NaCl, 0.5 mM EDTA, 0.5% NP40]. The complex was incubated with 25 μL equilibrated GFP-Trap_A (gta-20, Chromotek) beads for 4 h at 4 °C and washed 4 times with the IP buffer. The beads were treated with 2.5 µL RNase I (Thermo Scientifc, EN0601) and 2.5 µL RNase A (Sigma, R6148) for 24 h. The beads were washed for 4 times with IP buffer. Then the beads were mixed with 25 µL elution buffer [5 µL of SDS loading buffer (5 ×), 5 µL of DTT (1 M) and 15 µL of RNase-free water] and heated at 70 °C for 15 min. After centrifuging at 2500 × g for 5 min at RT, the supernatants were harvested and analyzed with MS by Shanghai Applied Protein Technology Co. Ltd. The RNA-bound peptides in MHZ9 were detected according to the mass shift via mass spectrometry.
Co-IP assays
Co-immunoprecipitation assays in this study were modified from Ma et al.18. Different combinations of constructs were co-expressed in rice protoplasts. After 16 h of incubation in the dark, then total proteins were isolated by IP buffer [50 mM TRIS (pH 7.4), 150 mM NaCl, 0.5 mM EDTA, 0.5% NP40, 50 μM MG132, 2 mM PMSF, 2% (v/v) protease inhibitor cocktail (Sigma)]. The samples were incubated on ice for 15 min with vortexing every 5 minute. The samples were then centrifuged at 13,000 × g for 10 min at 4 °C twice. The 10% of the supernatants were saved as input and mixed with equal amount of 2 × SDS-PAGE loading buffer and heated at 65 °C for 5 min. The rest of the supernatants were mixed with 25 μL equilibrated GFP-Trap_A (gta-20, Chromotek) beads or with anti-c-Myc affinity gel (E6654, Sigma-Aldrich). After incubation with rotation for 1 h at 4 °C, the beads were washed 3 times with washing buffer [10 mM Tris-HCl (pH 7.4), 150 mM NaCl, 0.5 mM EDTA, 50 μM MG132, 2 mM PMSF, 1× complete protease inhibitor (Roche)]. Then the beads were harvested by centrifuging at 2500 × g for 2 min at 4 °C. The beads were mixed with 40 μL of 2× SDS-PAGE loading buffer and heated at 65 °C for 5 min. The supernatants were harvested and subjected to the further analysis.
Liquid chromatograph mass spectrometer (LC–MS)
For identification of MHZ9 interaction protein assays
The 2-day-old etiolated 35S::GFP-MHZ9 transgenic rice seedlings after treatment with 10 μL/L of ethylene for 8 h were used (n = 1). The wild-type (Nipponbare) rice seedlings under the same conditions were used as negative control (n = 1). After immunoprecipitation with GFP-Trap_A (gta-20, Chromotek) beads, the immunoprecipitated proteins were eluted by 50 mM glycine (pH 2.5) and neutralized with 1 M Tris buffer (pH 8.0). For XRNAX-IP-MS, the immunoprecipitated proteins were eluted with 25 µL elution buffer [5 µL of SDS loading buffer (5×), 5 µL of DTT (1 M) and 15 µL of RNase-free water] and heated at 70 °C for 15 min.
In-solution digestion
In brief, 10 mM of dithothreitol (DTT) was added and followed by incubation at 37 °C for 1.5 h. And 50 mM of iodoacetamine (IAA) was added to alkylate proteins followed by incubation at room temperature in dark for 40 min. Trypsin was then added with the ratio of trypsin to protein at 1:50 (w/w) for digestion at 37 °C for overnight. Trypsin digestion was stopped by the addition of trifluoroacetic acid (1%). The peptides of each sample were desalted on C18 Cartridges (Empore™ SPE Cartridges C18, bed I.D. 7 mm, volume 3 ml, Sigma), concentrated by vacuum centrifugation and reconstituted in 40 µl of 0.1% (v/v) formic acid. The peptide content was estimated by UV light spectral density at 280 nm using an extinctions coefficient of 1.1 of 0.1% (g/l) solution that was calculated on the basis of the frequency of tryptophan and tyrosine in vertebrate proteins61.
LC–MS/MS Analysis. LC–MS/MS analysis was performed on a Q Exactive mass spectrometer (Thermo Scientific) which was coupled to Easy nLC (Proxeon Biosystems, now Thermo Fisher Scientific). The mass spectrometer was operated in positive ion mode. MS data were acquired using a data-dependent top10 method dynamically choosing the most abundant precursor ions from the survey scan (300–1800 m/z) for HCD fragmentation. Automatic gain control (AGC) target was set to 3e6, and maximum inject time to 10 ms. Dynamic exclusion duration was 40.0 s. Survey scans were acquired at a resolution of 70,000 at m/z 200 and resolution for HCD spectra was set to 17,500 at m/z 200, and isolation width was 2 m/z. Normalized collision energy was 30 eV and the underfill ratio, which specifies the minimum percentage of the target value likely to be reached at maximum fill time, was defined as 0.1%. The instrument was run with peptide recognition mode enabled.
Data analysis
The MS/MS spectra were searched using Mascot 2.2 (Matrix Science) against the uniprot_Oryza_sativa_168248_20180102.fasta. For protein identification, the following options were used: peptide mass tolerance = 20 ppm; MS/MS tolerance = 0.1 Da; enzyme = trypsin; missed cleavage = 2; fixed modification: carbamidomethyl (C); variable modification: oxidation (M); score cutoff = 20; minimum number of unique peptides for protein identification is 1. For identification of mononucleotide-peptide in XRNAX-IP-MS, the mass shifts were set as 324.18, 347.22, 323.2, 363.22 Dalton for uridine monophosphate (U), adenosine monophosphate (A), cytidine monophosphate (C), guanosine monophosphate (G), respectively.
RNA-immunoprecipitation (RNA-IP)
RNA-IP methods was modified from Li et al.14. For RNA-IP assays with transgenic rice seedlings, seedlings were ground in liquid nitrogen to a fine powder. The powder (~300 mg) was extracted in 1.1 mL extraction buffer [10 mM HEPES (pH 7.4), 100 mM KCl, 2.5 mM MgCl2, 10% glycerin, 5‰ (v/v) NP40, 1 mM DTT, 100 U/mL RNase inhibitor, 50 μM MG132, 2 mM PMSF, 2% (v/v) protease inhibitor cocktail (Sigma)]. For RNA-IP assays with rice protoplasts, the samples were directly extracted with 1.1 mL extraction buffer. After centrifuging twice at 13,000 × g for 10 min at 4 °C, the supernatants were transferred to a fresh 1.5 mL tube as RNA-protein complexes (RNPs). The 100 µL of the supernatant was saved as Input and mixed with 1 mL of Trizol to isolate RNA. The rest was incubated with 25 μL equilibrated GFP-Trap_A (gta-20, Chromotek) beads or with anti- Myc affinity gel (E6654, Sigma-Aldrich). After incubation by rotation for 1–2 h at 4 °C, the beads were washed 10 times with washing buffer [100 mM KCl, 2.5 mM MgCl2, 10 mM HEPES (pH 7.4), 10% glycerin, 5‰ (v/ v) NP40, 1 mM DTT, 50 μM MG132, 2 mM PMSF, 2% (v/v) protease inhibitor cocktail (Sigma)]. Then the beads were harvested by centrifuging at 2500 × g for 2 min at 4 °C. Discard supernatant and add 1 mL of Trizol to the beads to isolate immunoprecipitated RNAs. Input RNAs and IP RNAs were further analyzed by quantitative reverse transcription PCR (RT-qPCR) or sequenced by Huada Gene Company (Shenzhen, China). For RIP-qPCR assays, the immunoprecipitated RNAs were examined by RT-qPCR. The fold enrichment was estimated from its mRNA abundance in the IP product, normalized by its abundance in the total mRNA. And OsUBQ5 was used for normalization. For RIP-seq assays, the isolated RNA was mixed with the fragmentation buffer and fragmented into short fragments. Then cDNA is synthesized using the RNA fragments as templates with random hexamer. The short fragments (~150 nt) were purified for end reparation and single nucleotide A (adenine) addition. Then the fragments were connected with adapters and selected for PCR amplication. The quantification and qualification of the sample library was performed with Agilent 2100 Bioanaylzer and ABI StepOnePlus Real-Time PCR System.
Crosslinking and Immunoprecipitation followed by sequencing (CLIP-seq)
CLIP-seq method was modified from Zhao et al.62. After UV-crosslink, the powdered sample (~600 mg) was extracted with 2 mL extraction buffer [10 mM HEPES (pH 7.4), 100 mM KCl, 2.5 mM MgCl2, 10% glycerin, 5 ‰ (v/v) NP40, 1 mM DTT, 100 U/mL RNase inhibitor, 50 μM MG132, 2 mM PMSF, 2% (v/v) protease inhibitor cocktail (Sigma)]. After centrifuging at 13,000 × g for 10 min at 4 °C twice, the supernatants were harvested as RNA-protein complexes (RNPs). The RNA-protein complex was immunoprecipitated with 50 μL equilibrated GFP-Trap_M (gtm-20, Chromotek) beads. After incubation by rotation for 2 h at 4 °C, the beads were washed 5 times with washing buffer [100 mM KCl, 2.5 mM MgCl2, 10 mM HEPES (pH 7.4), 10% glycerin, 5‰ (v/ v) NP40, 50 μM MG132, 2 mM PMSF, 2% (v/v) protease inhibitor cocktail (Sigma)]. Then the beads were treated with 2.5 µL RNase I (Thermo ScientifcTM, EN0601) at 37°C for 20 min. The beads were washed 4 times with washing buffer. Then the beads were mixed with 25 µL elution buffer [5 µL of SDS loading buffer (5×), 5 µL of DTT (1 M) and 15 µL of RNase-free water] and heated at 70 °C for 15 min. The supernatants were harvested and the RNA-protein complex was further separated using SDS-PAGE and transferred to nitrocellulose membrane. Membrane pieces corresponding to the RNPs-containing regions were used to recover RNA fragments. The membrane pieces containing RNPs were treated with Proteinase K (26160, Thermo Scientific; 10 µl, 20 mg/ml) at 35 °C for 30 min, and purified with phenol/ chloroform/ isoamyl alcohol (25:24:1). The purified RNA fragments were sequenced by Huada Gene Company (Shenzhen, China) through small-RNA sequencing.
RNA-EMSA
The potential MHZ9-binding site of OsEBF2 mRNA was chosen according to our MHZ9 CLIP-seq data. RNA-EMSA was performed with a LightShift chemiluminescent RNA-EMSA Kit (Thermo, USA, 20158) following the manufacturer’s instruction. Briefly, purified proteins and unlabeled RNA probe were mixed in 1× REMSA binding buffer [10 mM HEPES (pH 7.4), 20 mM KCl, 1 mM MgCl2, 1 mM dithiothreitol]. After pre-incubation at 25 °C for 20 min, the biotin-labeled RNA probe was added and mixed well. The protein/RNA complexes were incubated at 25 °C for 20 min. Then the protein/RNA complex was separated by the 6% native polyacrylamide gel and transferred to nylon membrane (Thermo, USA) at 4 °C. The protein/ RNA complexes were crosslinked with 120 mJ/cm2 at 254 nm using a UVP CX-2000 Shortwave Ultraviolet Crosslinker (Upland, CA, USA) for 45–60 s exposure using the auto crosslink function. The membrane was blocked in 20 mL of blocking buffer for 15 min at room temperature (RT). Then the blocking buffer was replaced with conjugate/blocking solution and incubated with the membrane for 15 min at RT. The membrane was washed with 1× wash buffer and equilibrated with 15 mL of substrate equilibration buffer for 5 min at RT. Then the membrane was incubated in working buffer and exposed to films. OsEBF1-3′UTR probe: CAUUACAUCAUGCUGUUUUUUUUCCAUUGCGUCGUGUUCGGAG. OsEBF2–3′UTR probe: CACCAUGAUUGUUUUUUAGGUUGCCGUAGUGUCCCUUGUCCUUUUUUCUUUACUGC. Twenty-fold or two hundred-fold molar excess of non-biotinylated OsEBF1 or 2–3′UTR probes were used as competitors.
In vitro translation assay
In vitro translation assays were performed using the TNT Quick-coupled transcription translation system (Promega Corp.). In brief, the BYDV constructs (2 μg) and the expressed proteins were mixed with the TNT® SP6 High-Yield wheat germ master mix and incubated at 25 °C for 4 h. BYDV construct harboring coding sequence of GFP was used as a control. Enough wheat germ master mix (100 μL) was used to avoid competition between GFP and GFP-OsEBF2. After incubation, 20 μL of the product was mixed with equal volume of 2× SDS-PAGE loading buffer and heated at 65 °C for 5 min. The product abundance was detected using Western-blot. The remaining products were analyzed through polysome profiling assays to determine the translation efficiency of OsEBF2 mRNA under different conditions.
Polysome profiling
Polysome profiling methods were modified from Zhao et al.62. In brief, rice seedlings were ground in liquid nitrogen to a fine powder and extracted in 1 mL (per 200 mg of powder) polysomes extraction buffer (PEB) [200 mM Tris-HCl (pH 8.4), 50 mM KCl, 25 mM MgCl2, 1% (w/v) polyoxyethylene (23) lauryl ether (Brij-35), 1% (v/v) Triton X-100, 1% (v/v) octylphenyl-polyethylene glycol (Igepal CA630), 1% (v/v) polyoxyethylene sorbitan monolaurate 20 (Tween 20), 1% (v/v) polyoxyethylene (10) tridecyl ether, 1 mM DTT, 1 mM PMSF, 100 μg/mL cycloheximide, and 50 μg/mL chloramphenicol]. After centrifuging at 16,000 × g for 15 min at 4 °C for three times, the supernatants were transferred to a fresh 1.5 mL tube. Sample amount was determined by optical density at 260 nm (OD260) using an Eppendorf BioPhotometer 6131 (Hamburg, Germany). Equal amount of sample was transferred to a fresh 1.5 mL tube, and 5% of which was saved and mixed with 1 mL of Trizol to isolate Input-RNA, and the remaining 95% of the sample was separated through a 15–50% sucrose gradient by ultracentrifugation at 213,700 × g (SW41 rotor, Beckman) for 3 h at 4 °C. Then profiling signals were detected using a piston gradient fractionator (Biocomp, B152-002) at 254-nm UV absorbance, which was set to divide the gradient fractions into 15 fractions. The RNA in each fraction was isolated using phenol/ chloroform/isoamyl alcohol (25:24:1). And the relative mRNA abundance of a gene in each fraction was calculated by the ratio between its mRNA abundance in each fraction and that in the input-RNA, and OsUBQ5 was used for normalization.
Ribosome footprints analysis
The ribosome-footprint procedure was modified from Zhao et al.62. Briefly, 2-day-old etiolated WT and mhz9 seedlings were treated with or without 10 μL/L of ethylene for 4 h. Total RNA were isolated by using TRIZOL reagent (Invitrogen) for RNA-seq. And the ribosomes were extracted from three grams of rice seedlings as described in polysome profiling. Two biological replicates were prepared for the RNA-seq and Ribo-seq experiment, respectively. The supernatants were further pelleted by ultracentrifugation at 4 °C for 16 h at 192,400 × g (Beckman, 70Ti rotor) through a 30-mL sucrose cushion buffer [200 mM Tris-HCl (pH 8.4), 50 mM KCl, 25 mM MgCl2, 1.75 M sucrose, 1 mM DTT, 100 μg/mL cycloheximide, and 50 μg/mL chloramphenicol]. The pellets were resuspended with RNase I (Thermo ScientifcTM, EN0601) digestion buffer [50 mM Tris-HCl (pH 8.4), 100 mM KCl, 20 mM MgCl2, 1 mM DTT, 100 μg/mL cycloheximide, and 50 μg/mL chloramphenicol]. After digestion with RNase I for 2 h at room temperature, ribosome-protected mRNA fragments were separated by ribosome profiling. Ribosome profiling was performed using a 15–50% sucrose gradient and ultracentrifugation at 213,700 × g (SW41 rotor, Beckman) for 3 h at 4 °C. The mono-ribosome (monosome) associated fraction was obtained using a piston gradient fractionator (Biocomp, B152-002) at 254-nm UV absorbance. The monosome protected mRNA fragments were purified using phenol/ chloroform/isoamyl alcohol (25:24:1). The mRNA fragments were further separated through denaturing urea [17% (w/v)] polyacrylamide gel electrophoresis (Urea PAGE), and the ~28 nt fragments were recovered for RNA isolation. Then the RNA fragments were applied to small-RNA library construction for Illumina sequencing by Huada Gene Company (Shenzhen, China). The translation efficiency of a gene was calculated as the Ribo-seq reads RPKM (reads per kilobase per million mapped reads)/RNA-seq reads RPKM.
Bioinformatics analysis
Bioinformatics analysis was performed with the Galaxy public server (https://usegalaxy.eu/).
Raw RNA-seq, RIP-seq, CLIP-seq and filtered Ribo-seq reads (tRNA, rRNA depletion) were first trimmed and quality filtered with cutadapt (https://github.com/marcelm/cutadapt)63. Then, all these trimmed and filtered reads were mapped against Oryza sativa genome from NCBI (GCF_001433935.1) with TopHat264. The bam files were sorted, indexed and depth calculated with SAMTools65.
Briefly, the data of RIP-seq and CLIP-seq were loaded into PEAKachu with the parameter [windowed approach, DESeq2 method, p value < 0.05, Fold change ≥2]. The overlapped 626 genes between MHZ9-binding genes from CLIP-seq and those from RIP-seq are defined as stringent MHZ9 targets. For peak analysis, the CLIP sites of the 626 target genes were defined as MHZ9-target sites. For motif search, the peak sites were extracted with Samtools, and uploaded to MEME website (https://meme-suite.org/meme/) for further analysis.
For RNA-seq and Ribo-seq analysis, RibORF software was used to identify ORFs and perform quality assessment of Ribo-seq data. Reads mapped to the ORFs were selected for further analysis. The DEseq2, edgeR, and deltaTE66 was used to identify differentially expressed genes at RNA, translational, and translation efficiency (TE) levels (GCF_001433935.1_IRGSP-1.0_genomic.gff), respectively. The significantly differential genes were selected under the P value cutoff 0.05. The statistical corrections for multiple testing (false discovery rate analysis) were also performed and shown in the Supplementary Data 7–10. With the FDR 0.05 cutoff, much higher proportion of ethylene-responsive genes were affected by MHZ9 at both the translational and TE levels (Supplementary Data 8 and 9). Kyoto Encyclopedia of Genes and Genomes (KEGG) analysis was performed using TBtools67. Other detailed analysis and data visualization were performed with Python. The primers used in this study are listed in Supplementary Data 12.
Statistics and reproducibility
No sample size calculation was performed. Sample size of all experiments was decided based on the feasibility of sample collection. The number of replication are indicated in the figure legends. Samples were arranged randomly in related experiments. The blinding was not applied. Because all the experiments were performed without prior knowledge of the final outcome. No data were excluded from our analyses. The results are reliable and reproducible.
Reporting summary
Further information on research design is available in the Nature Portfolio Reporting Summary linked to this article.
Data availability
The RNA-IP Seq data generated in this study have been deposited in the NCBI/Sequence Read Archive (SRA) database under accession code PRJNA890558. The CLIP-Seq data generated in this study have been deposited in the NCBI/Sequence Read Archive (SRA) database under accession code PRJNA896502. The Ribosome footprints Seq data generated in this study have been deposited in the NCBI/Sequence Read Archive (SRA) database under accession code PRJNA891450. The mass spectrometry proteomics data generated in this study have been deposited in the ProteomeXchange Consortium via the PRIDE partner repository under accession code PXD041240. All other study data are included in the article and/or supporting information. Source data are provided with this paper.
Change history
24 August 2023
A Correction to this paper has been published: https://doi.org/10.1038/s41467-023-41010-5
References
Binder, B. M. Ethylene signaling in plants. J. Biol. Chem. 295, 7710–7725 (2020).
Zhao, H., Yin, C. C., Ma, B., Chen, S. Y. & Zhang, J. S. Ethylene signaling in rice and Arabidopsis: new regulators and mechanisms. J. Integr. Plant Biol. 63, 102–125 (2021).
Zhou, Y. et al. Ethylene biosynthesis, signaling, and crosstalk with other hormones in rice. Small Methods, 4, 1900278 (2020).
Ju, C. et al. CTR1 phosphorylates the central regulator EIN2 to control ethylene hormone signaling from the ER membrane to the nucleus in Arabidopsis. Proc. Natl Acad. Sci. USA 109, 19486–19491 (2012).
Qiao, H. et al. Processing and subcellular trafficking of ER-tethered EIN2 control response to ethylene gas. Science 338, 390–393 (2012).
Wen, X. et al. Activation of ethylene signaling is mediated by nuclear translocation of the cleaved EIN2 carboxyl terminus. Cell Res. 22, 1613–1616 (2012).
Qiao, H., Chang, K. N., Yazaki, J. & Ecker, J. R. Interplay between ethylene, ETP1/ETP2 F-box proteins, and degradation of EIN2 triggers ethylene responses in Arabidopsis. Genes Dev. 23, 512–521 (2009).
Guo, H. & Ecker, J. R. Plant responses to ethylene gas are mediated by SCFEBF1/EBF2- dependent proteolysis of EIN3 transcription factor. Cell 115, 667–677 (2003).
Potuschak, T. et al. EIN3-dependent regulation of plant ethylene hormone signaling by two Arabidopsis F box proteins: EBF1 and EBF2. Cell 115, 679–689 (2003).
Wang, L. et al. EIN2-directed histone acetylation requires EIN3-mediated positive feedback regulation in response to ethylene. Plant Cell 33, 322–337 (2021).
Zhang, F. et al. EIN2-dependent regulation of acetylation of histone H3K14 and non-canonical histone H3K23 in ethylene signalling. Nat. Commun. 7, 13018 (2016).
Zhang, F., Wang, L., Ko, E. E., Shao, K. & Qiao, H. Histone deacetylases SRT1 and SRT2 Interact with ENAP1 to mediate ethylene-induced transcriptional repression. Plant Cell 30, 153–166 (2018).
Zhang, F. et al. EIN2 mediates direct regulation of histone acetylation in the ethylene response. Proc. Natl Acad. Sci. USA 114, 10274–10279 (2017).
Li, W. et al. EIN2-directed translational regulation of ethylene signaling in Arabidopsis. Cell 163, 670–683 (2015).
Merchante, C. et al. Gene-specific translation regulation mediated by the hormone-signaling molecule EIN2. Cell 163, 684–697 (2015).
Ma, B. et al. Identification of rice ethylene-response mutants and characterization of MHZ7/OsEIN2 in distinct ethylene response and yield trait regulation. Mol. Plant 6, 1830–1848 (2013).
Ma, B. et al. Ethylene-induced inhibition of root growth requires abscisic acid function in rice (Oryza sativa L.) seedlings. PLos Genet. 10, e1004701 (2014).
Ma, B. et al. Membrane protein MHZ3 stabilizes OsEIN2 in rice by interacting with its Nramp-like domain. Proc. Natl Acad. Sci. USA 115, 2520–2525 (2018).
Yin, C. C. et al. Ethylene responses in rice roots and coleoptiles are differentially regulated by a carotenoid isomerase-mediated abscisic acid pathway. Plant Cell 27, 1061–1081 (2015).
Zhao, H. et al. Histidine kinase MHZ1/OsHK1 interacts with ethylene receptors to regulate root growth in rice. Nat. Commun. 11, 518 (2020).
Watanabe, H., Saigusa, M., Hase, S., Hayakawa, T. & Satoh, S. Cloning of a cDNA encoding an ETR2-like protein (Os-ERL1) from deep water rice (Oryza sativa L.) and increase in its mRNA level by submergence, ethylene, and gibberellin treatments. J. Exp. Bot. 55, 1145–1148 (2004).
Wuriyanghan, H. et al. The ethylene receptor ETR2 delays floral transition and affects starch accumulation in rice. Plant Cell 21, 1473–1494 (2009).
Wang, Q., Zhang, W., Yin, Z. & Wen, C. K. Rice CONSTITUTIVE TRIPLE-RESPONSE2 is involved in the ethylene-receptor signalling and regulation of various aspects of rice growth and development. J. Exp. Bot. 64, 4863–4875 (2013).
Zhao, H. et al. The GDSL lipase MHZ11 modulates ethylene signaling in rice roots. Plant Cell 32, 1626–1643 (2020).
Jun, S. H. et al. OsEIN2 is a positive component in ethylene signaling in rice. Plant Cell Physiol. 45, 281–289 (2004).
Mao, C., Wang, S., Jia, Q. & Wu, P. OsEIL1, a rice homolog of the Arabidopsis EIN3 regulates the ethylene response as a positive component. Plant Mol. Biol. 61, 141–152 (2006).
Yang, C. et al. MAOHUZI6/ETHYLENE INSENSITIVE3-LIKE1 and ETHYLENE INSENSITIVE3-LIKE2 regulate ethylene response of roots and coleoptiles and negatively affect salt tolerance in rice. Plant Physiol. 169, 148–165 (2015).
Xiong, Q. et al. Ethylene-inhibited jasmonic acid biosynthesis promotes mesocotyl/coleoptile elongation of etiolated rice seedlings. Plant Cell 29, 1053–1072 (2017).
Chen, H. et al. E3 ubiquitin ligase SOR1 regulates ethylene response in rice root by modulating stability of Aux/IAA protein. Proc. Natl Acad. Sci. USA 115, 4513–4518 (2018).
Zhou, Y. et al. Rice EIL1 interacts with OsIAAs to regulate auxin biosynthesis mediated by the tryptophan aminotransferase MHZ10/OsTAR2 during root ethylene responses. Plant Cell 34, 4366–4387 (2022).
Castello, A. et al. Comprehensive identification of RNA-binding domains in human cells. Mol. Cell 63, 696–710 (2016).
Yamashita, A. & Takeuchi, O. Translational control of mRNAs by 3’-Untranslated region binding proteins. BMB Rep. 50, 194–200 (2017).
Jiang, S. L. et al. Targeting translation regulators improves cancer therapy. Genomics 113, 1247–1256 (2021).
Ivanov, P., Kedersha, N. & Anderson, P. Stress granules and processing bodies in translational control. Cold Spring Harb. Perspect. Biol. 11, a032813 (2019).
Nürenberg-Goloub, E. & Tampé, R. Ribosome recycling in mRNA translation, quality control, and homeostasis. Biol. Chem. 401, 47–61 (2019).
Protter, D. S. W. & Parker, R. Principles and properties of stress granules. Trends Cell. Biol. 26, 668–679 (2016).
Kofler, M. et al. Proline-rich sequence recognition: I. marking GYF and WW domain assembly sites in early spliceosomal complexes. Mol. Cell Proteom. 8, 2461–2473 (2009).
Xu, J. & Chua, N. H. Processing bodies and plant development. Curr. Opin. Plant Biol. 14, 88–93 (2011).
Guo, C. et al. OsSIDP366, a DUF1644 gene, positively regulates responses to drought and salt stresses in rice. J. Integr. Plant Biol. 58, 492–502 (2016).
Reijns, M. A., Alexander, R. D., Spiller, M. P. & Beggs, J. D. A role for Q/N-rich aggregation-prone regions in P-body localization. J. Cell Sci. 121, 2463–2472 (2008).
Trendel, J. et al. The human RNA-binding proteome and its dynamics during translational arrest. Cell 176, 391–403.e319 (2019).
Buxbaum, A. R., Haimovich, G. & Singer, R. H. In the right place at the right time: visualizing and understanding mRNA localization. Nat. Rev. Mol. Cell Biol. 16, 95–109 (2015).
Bertrand, E. et al. Localization of ASH1 mRNA particles in living yeast. Mol. Cell 2, 437–445 (1998).
Hubstenberger, A. et al. P-Body purification reveals the condensation of repressed mRNA regulons. Mol. Cell 68, 144–157.e145 (2017).
Eulalio, A., Behm-Ansmant, I. & Izaurralde, E. P bodies: at the crossroads of post-transcriptional pathways. Nat. Rev. Mol. Cell Biol. 8, 9–22 (2007).
Ma, F., Yang, X., Shi, Z. & Miao, X. Novel crosstalk between ethylene- and jasmonic acid-pathway responses to a piercing-sucking insect in rice. N. Phytol. 225, 474–487 (2020).
Brengues, M., Teixeira, D. & Parker, R. Movement of eukaryotic mRNAs between polysomes and cytoplasmic processing bodies. Science 310, 486–489 (2005).
Konishi, M. & Yanagisawa, S. Ethylene signaling in Arabidopsis involves feedback regulation via the elaborate control of EBF2 expression by EIN3. Plant J. 55, 821–831 (2008).
Park, H. L. et al. Ethylene-triggered subcellular trafficking of CTR1 enhances the response to ethylene gas. Nat. Commun. 14, 365 (2023).
An, F. et al. Ethylene-induced stabilization of ETHYLENE INSENSITIVE3 and EIN3-LIKE1 is mediated by proteasomal degradation of EIN3 binding F-box 1 and 2 that requires EIN2 in Arabidopsis. Plant Cell 22, 2384–2401 (2010).
Hickey, K. L. et al. GIGYF2 and 4EHP Inhibit translation initiation of defective messenger RNAs to assist ribosome-associated quality control. Mol. Cell 79, 950–962.e956 (2020).
Tollenaere, M. A. X. et al. GIGYF1/2-driven cooperation between ZNF598 and TTP in posttranscriptional regulation of inflammatory signaling. Cell Rep. 26, 3511–3521.e4 (2019).
Weber, R. et al. 4EHP and GIGYF1/2 mediate translation-coupled messenger RNA decay. Cell Rep. 33, 108262 (2020).
Amaya Ramirez, C. C., Hubbe, P., Mandel, N. & Béthune, J. 4EHP-independent repression of endogenous mRNAs by the RNA-binding protein GIGYF2. Nucleic Acids Res. 46, 5792–5808 (2018).
Fukao, A., Tomohiro, T. & Fujiwara, T. Translation initiation regulated by RNA-binding protein in mammals: the modulation of translation initiation complex by trans-acting factors. Cells 10, 1711 (2021).
Mayya, V. K. et al. microRNA-mediated translation repression through GYF-1 and IFE-4 in C. elegans development. Nucleic Acids Res. 49, 4803–4815 (2021).
Matsui, H. et al. The GYF domain protein PSIG1 dampens the induction of cell death during plant-pathogen interactions. PLoS Genet. 13, e1007037 (2017).
Wu, Z. et al. Regulation of plant immune receptor accumulation through translational repression by a glycine-tyrosine-phenylalanine (GYF) domain protein. Elife 6, e23684 (2017).
Ikeda, A. et al. slender rice, a constitutive gibberellin response mutant, is caused by a null mutation of the SLR1 gene, an ortholog of the height-regulating gene GAI/RGA/RHT/D8. Plant Cell 13, 999–1010 (2001).
Kushwaha, H. R., Singla-Pareek, S. L. & Pareek, A. Putative osmosensor-OsHK3b-a histidine kinase protein from rice shows high structural conservation with its ortholog AtHK1 from Arabidopsis. J. Biomol. Struct. Dyn. 32, 1318–1332 (2014).
Jorrin-Novo, J. V. Plant proteomics methods and protocols. Methods Mol. Biol. 1072, 3–13 (2014).
Zhao, T. et al. Impact of poly(A)-tail G-content on Arabidopsis PAB binding and their role in enhancing translational efficiency. Genome Biol. 20, 189 (2019).
Meyer, K. et al. Adaptation of iCLIP to plants determines the binding landscape of the clock-regulated RNA-binding protein AtGRP7. Genome Biol. 18, 204 (2017).
Kim, D. et al. TopHat2: accurate alignment of transcriptomes in the presence of insertions, deletions and gene fusions. Genome Biol. 14, R36 (2013).
Li, H. et al. The sequence alignment/map format and SAMtools. Bioinformatics 25, 2078–2079 (2009).
Chothani, S. et al. deltaTE: detection of translationally regulated genes by integrative analysis of Ribo-seq and RNA-seq data. Curr. Protoc. Mol. Biol. 129, e108 (2019).
Chen, C. et al. TBtools: an integrative toolkit developed for interactive analyses of big biological data. Mol. Plant 13, 1194–1202 (2020).
Acknowledgements
This work is supported by the National Natural Science Foundation of China (31530004, J.-S.Z.; 32000220, Y.Z.; 31600980, C.-C.Y.; 32200257, Y.-H.H.) and the State Key Laboratory of Plant Genomics, IGDB, CAS.
Author information
Authors and Affiliations
Contributions
Y.-H.H., J.-S.Z., C.-C.Y., BM and S.-Y.C. designed the research; Y.-H.H. performed most of the research; J.-Q.H. did the bioinformatic analysis; C.Y. identified the gene and evaluated the yield and agronomic traits of mhz9 plants; X.-K.L. edited Fig. 6 a–c; B.M. and Q.X. isolated the mutant; all authors including Y.-H.H., J.-S.Z., C.-C.Y., B.M., S.-Y.C., J.-Q.H., X.-K.L., B.M., Q.X., W.-Q.C., H.Z., R.Z., X.Z., Y.Z., W.W., J.-J.T., W.-K.Z. and W.-F.Q. contributed to material preparation, data analysis and discussion; Y.-H.H. and J.-S.Z. wrote the article.
Corresponding authors
Ethics declarations
Competing interests
The authors declare no competing interests.
Peer review
Peer review information
Nature Communications thanks the anonymous reviewer(s) for their contribution to the peer review of this work. A peer review file is available.
Additional information
Publisher’s note Springer Nature remains neutral with regard to jurisdictional claims in published maps and institutional affiliations.
Source data
Rights and permissions
Open Access This article is licensed under a Creative Commons Attribution 4.0 International License, which permits use, sharing, adaptation, distribution and reproduction in any medium or format, as long as you give appropriate credit to the original author(s) and the source, provide a link to the Creative Commons license, and indicate if changes were made. The images or other third party material in this article are included in the article’s Creative Commons license, unless indicated otherwise in a credit line to the material. If material is not included in the article’s Creative Commons license and your intended use is not permitted by statutory regulation or exceeds the permitted use, you will need to obtain permission directly from the copyright holder. To view a copy of this license, visit http://creativecommons.org/licenses/by/4.0/.
About this article
Cite this article
Huang, YH., Han, JQ., Ma, B. et al. A translational regulator MHZ9 modulates ethylene signaling in rice. Nat Commun 14, 4674 (2023). https://doi.org/10.1038/s41467-023-40429-0
Received:
Accepted:
Published:
Version of record:
DOI: https://doi.org/10.1038/s41467-023-40429-0
This article is cited by
-
Mechanosensing antagonizes ethylene signaling to promote root gravitropism in rice
Nature Communications (2025)
-
Unveiling the regulatory role of GRP7 in ABA signal-mediated mRNA translation efficiency regulation
Nature Communications (2025)
-
Membrane protein MHZ3 regulates the on-off switch of ethylene signaling in rice
Nature Communications (2024)








