Correction to: Nature Communications https://doi.org/10.1038/s41467-018-08276-6, published online 18 January 2019
The original version of this Article contained errors in Fig. 1i, Fig. 3e, Supplementary Fig. 6, Supplementary Fig. 8, and Supplementary Fig. 1.
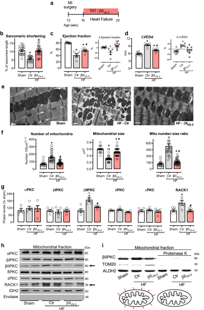
The Tom20 western blot band in Fig. 1i was erroneously presented upside down.
The correct version of Fig. 1 is:

which replaces the previous incorrect version:

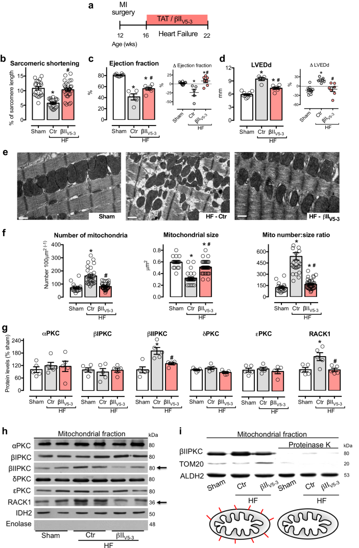
The βIPKC western blot band in Fig. 1h was duplicated and erroneously labeled as Drp1 in Fig. 3e.
The correct version of Fig. 3 is:

which replaces the previous incorrect version:

The same error occurred in the corresponding uncropped blots, where the βIPKC band in Supplementary Fig. 5a was duplicated and erroneously labeled as Drp1 in Supplementary Fig. 6.
The correct version of Supplementary Fig. 6 is:

which replaces the previous incorrect version:

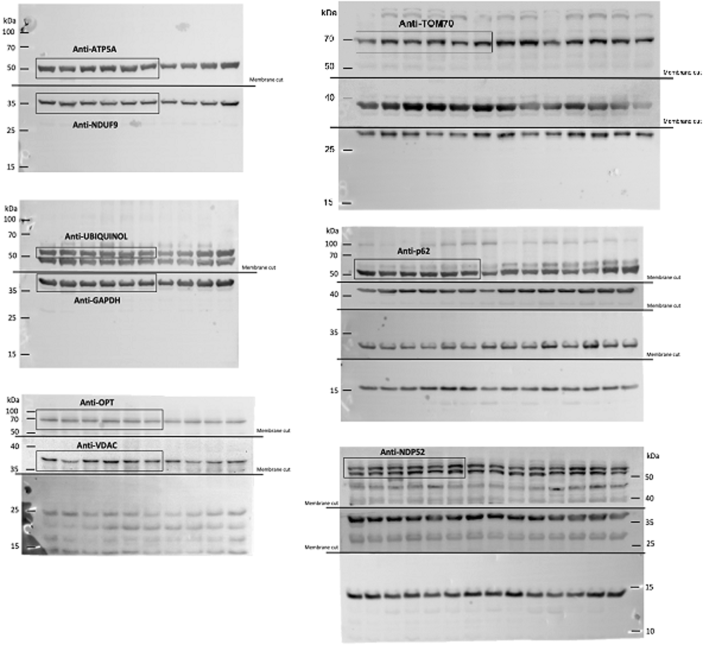
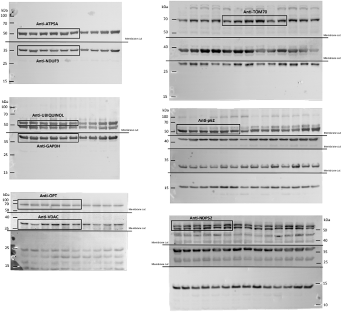
In Supplementary Fig. 8, the lanes corresponding to TOM70 have been erroneously shifted to the right and reproduced in the cropped version included in Supplementary Fig. 1.
The correct version of Supplementary Fig. 8 is:

which replaces the previous incorrect version:

The correct version of Supplementary Fig. 1 is:

which replaces the previous incorrect version:

Additionally, the original version of this Article omitted the following competing interests:
‘J.C.B.F and D.M.-R. are co-inventors of patent on “Antagonists of mitofusin 1 and beta II PKC association for treating heart failure”, PCT/US2019/062854. The remaining authors declare no competing interests.’
These errors have been corrected in both the PDF and HTML versions of the Article.
Finally, the original version of this Article did not include uncropped blots corresponding to Fig. 1h (RACK1), Fig. 1i (βIIPKC, TOM20 and ALDH2) and Fig. 2d (βIIPKC, MFN1 and IDH2).
The HTML has been updated to include a corrected version of the Supplementary Information.
Author information
Authors and Affiliations
Corresponding authors
Supplementary information
Rights and permissions
Open Access This article is licensed under a Creative Commons Attribution 4.0 International License, which permits use, sharing, adaptation, distribution and reproduction in any medium or format, as long as you give appropriate credit to the original author(s) and the source, provide a link to the Creative Commons licence, and indicate if changes were made. The images or other third party material in this article are included in the article’s Creative Commons licence, unless indicated otherwise in a credit line to the material. If material is not included in the article’s Creative Commons licence and your intended use is not permitted by statutory regulation or exceeds the permitted use, you will need to obtain permission directly from the copyright holder. To view a copy of this licence, visit http://creativecommons.org/licenses/by/4.0/.
About this article
Cite this article
Ferreira, J.C.B., Campos, J.C., Qvit, N. et al. Author Correction: A selective inhibitor of mitofusin 1-βIIPKC association improves heart failure outcome in rats. Nat Commun 15, 2889 (2024). https://doi.org/10.1038/s41467-024-47288-3
Published:
Version of record:
DOI: https://doi.org/10.1038/s41467-024-47288-3
This article is cited by
-
The Potential of Mitochondrial Therapeutics in the Treatment of Oxidative Stress and Inflammation in Aging
Molecular Neurobiology (2025)