Abstract
Topological spin textures are characterized by magnetic topological charges, Q, which govern their electromagnetic properties. Recent studies have achieved skyrmion bundles with arbitrary integer values of Q, opening possibilities for exploring topological spintronics based on Q. However, the realization of stable skyrmion bundles in chiral magnets at room temperature and zero magnetic field — the prerequisite for realistic device applications — has remained elusive. Here, through the combination of pulsed currents and reversed magnetic fields, we experimentally achieve skyrmion bundles with different integer Q values — reaching a maximum of 24 at above room temperature and zero magnetic field — in the chiral magnet Co8Zn10Mn2. We demonstrate the field-driven annihilation of high-Q bundles and present a phase diagram as a function of temperature and field. Our experimental findings are consistently corroborated by micromagnetic simulations, which reveal the nature of the skyrmion bundle as that of skyrmion tubes encircled by a fractional Hopfion.
Similar content being viewed by others
Introduction
Magnetic skyrmions are vortex-like spin textures characterized by an integer magnetic topological charge1,2,3, defined as
Magnetic topological charge Q plays a crucial role in determining various topology-related properties of skyrmions, including skyrmion Hall effects4,5, topological Hall effects6, ultrasmall depinning current7, particle-like physics8, and electric transport properties9,10. Despite the significance of Q in determining electromagnetic properties of topological spin textures11,12,13,14,15,16,17,18,19, traditional skyrmions are constrained to possess a fixed value of |Q | = 1. Recent studies propose a strategy to extend the values of Q from 1 to any integers in an assembly, called skyrmion bundles or skyrmion bags20,21,22. Skyrmion bundles consist of various skyrmions encircled by a closed spin spiral. The N internal skyrmions contribute Q = N, while the outer spin spiral contributes Q = − 1. As a result, skyrmion bundles possess a total topological charge of Q = N − 1. Skyrmion bundles, holding the advantages of diversity Q and morphologies, have greatly enriched the family of topological magnetic solitons and shown potential application in extended topological spintronic devices, such as binary racetrack memories using any two types of skyrmion bundles, multiple-bits ASCII information encoding, and interconnect devices23,24,25,26,27,28.
The realization of skyrmion bundles is based on the first-order magnetic phase change from the helix to the skyrmion lattice29, which allows for the coexistence of the two phases30,31. Skyrmion bundles can be created by applying reversed magnetic fields to the coexisting skyrmion-helix phases20. The formation of coexisting skyrmion-helix phases typically involves a complex operation, often through a cooling procedure from high temperatures20,32. Furthermore, the observation of skyrmion bundles in chiral magnets has been limited to temperatures far below room temperature and under a certain magnetic field32, which poses practical challenges for their application in real-world devices.
In this work, we successfully observed isolated skyrmion bundles with varying integer Q values, including a maximum of 24, and reported the unambiguous experimental realization at room temperature and zero magnetic field in β-Mn-type Co8Zn10Mn2 chiral magnet by the combination of pulsed currents and reversed magnetic fields. The creation of room-temperature skyrmion bundles avoids the cooling procedure. Furthermore, we demonstrate the field-driven topological phase transition and provide a stabilization diagram of skyrmion bundles as a function of magnetic field and temperatures. Finally, we further elucidated the connection between skyrmion bundles and magnetic Hopfions33,34,35,36.
Results
Observation of skyrmion bundles at room temperature without a field cooling procedure
Figure 1a shows the scenario of creating skyrmion bundles at zero magnetic fields, which evolves 3 steps: we first achieve conical-to-skyrmion transformations by applying pulsed currents at negative magnetic fields, then we realize skyrmion bundles by applying reversed magnetic fields, skyrmion bundles can maintain its stability even the magnetic field is reduced to zero. Skyrmion bundles in chiral magnets consist of an interior skyrmion bag and superficial multi-Q chiral vortices, as shown in Fig. 1b–g. Fig. 1 contains a representative simulated 3D magnetic configuration of skyrmion bundles containing 3 skyrmions. The iso-surfaces correspond to a value of −0.1 for the normalized out-of-plane magnetization component, i.e., mz = −0.1 (Fig. 1b, d). When approaching the sample surfaces (Fig. 1e, g), where the magnetic vortex is a bi-antiskyrmion with Q = 2, and the complete skyrmion bags with Q = 2 are located only in the middle layers (Fig. 1f). Therefore, despite the strong spin twist along the depth dimension due to the conical background magnetizations, topological charges maintain Q = 2 throughout all layers (Supplementary Fig. 1 and Movie 1). Noted that the smooth spin modulations between skyrmion bags in interior layers and antiskyrmions in surface layers without topological variations do not necessarily the emergence of Bloch points, which is different from quadrupole of Bloch points sewing skyrmions and antiskyrmions with topological reversals37,38.
a Scenario of creating skyrmion bundles. The images below display corresponding simulated Fresnel images. b–d Contour of mz = −0.1 at the top surface (z = 0 nm), at the middle layer (z = 80 nm), and the bottom surface (z = 160 nm) of a Q = 2 bundle. ⊙ and \(\otimes\) represent up and down orientations of the polarity. e–g Magnetic configurations at the top, middle, and bottom layers of the Q = 2 bundles. The colorwheel represents the magnetizations.
The skyrmions inside the bundle exhibit conventional characteristics, with polarity p = 1 and vorticity v = 1, resulting in a topological charge (Q) of 1 for each skyrmion39,40,41. The peripheral helical stripe possesses the same vorticity but opposite polarity. Consequently, the topological charge of skyrmion bundles is the summation of the central skyrmions and the boundary helical stripe, expressed as Q = N − 1, where N represents the number of skyrmions within the bundle. Given the fact for the first-order transition from helix to skyrmions, the coexistence of skyrmions and helix is allowed and serves as a precursor to the formation of skyrmion bundles. We first demonstrate the creation of skyrmions induced by currents29,42. The micro-device utilized in the experiment comprises two Pt electrodes and a ~ 160 nm thick lamella with two narrow regions of ~80 nm thickness on both sides, fabricated from Co8Zn10Mn2 that is a bulk chiral magnet with DMI-stabilized skyrmions (Fig. 2a and Supplementary Fig. 2).
a The image of device structure obtained from scanning electron microscopy imaging. b–d A sequence of Fresnel images of the skyrmion creation process after applying numbers of the current pulse, corresponding to conical, skyrmions, and skyrmion lattice, respectively. The red rectangular dashed lines are the thin area on both sides of the sample in (b). Inset: in-plane magnetization mapping of skyrmion lattice within a hexagonal dashed line by Transport of Intensity Equation (TIE). e Skyrmion number Ns as a function of pulse numbers, the pulse width is 20 ns. f Maximum skyrmion number Ns-max as a function of the current density, the pulse width is 20 ns. g Threshold current density jc required to achieve the maximum skyrmion number at different pulse width Wd. The data points in e are taken from Supplementary Movie 2. Defocused distance, −1200 μm.
Figure 2 illustrates the process of skyrmion creation through the application of a series of current pulses with varying pulse widths and current densities in the x-direction. Initially, as shown in Fig. 2b, we obtained a conical state shown by uniform Fresnel contrasts at B = − 70 mT. Subsequently, upon applying current pulses with a duration of 20 ns and a density of 8.19 × 1010 A/m2, skyrmion clusters were generated after several pulses (Fig. 2c). As the number of pulses increased, the skyrmion clusters gradually merged to form the skyrmion lattice, as depicted in Fig. 2d. Figure 2e shows the effect of the current pulse number on the skyrmion creation under a current density j ∼ 8.42 × 1010 A/m2. Initially, the number Ns of skyrmions exhibits a positive linear relationship with the number of pulses Np. After approximately the application of 43 pulsed currents, skyrmions covered most regions of the sample, with a total count of Ns ~ 1830. Subsequently, the number of skyrmions almost keeps a balance around ~ 1830, which is defined as the maximum skyrmion number Ns-max, despite the further application of more pulsed currents (see Supplementary Fig. 3 for details). Figure 2f shows the dependence of skyrmion maximum numbers (Ns-max) on the current density when the pulse width was set to 20 ns. Firstly, as the current density increases, the number of skyrmions rises until it reaches a maximum value. However, once the current density exceeds a certain threshold, the current density no longer rises, as excessively high current densities could damage the sample30,43. Figure 2g displays the effect of pulse width on the critical current densities and directions. Despite the opposite current directions, the difference in critical current density is relatively small under the same pulse width.
Skyrmions are first created at the edge of the sample and then pushed into the center44. This creation process can be understood by the combined current effect of spin transfer torque and Joule thermal heating23,45,46, as shown in Supplementary Movie 2. Because the current density is inversely proportional to the thickness, skyrmions are first created at the thin region because of larger temperature increases induced by the current. Then, the spin transfer torque could drive skyrmions nucleated in the thin region to the thick region. A previous study has shown the current-driven skyrmion-to-bobber transformations in stepped geometry47. However, magnetic bobbers are not observed in our experiments (Supplementary Movie 2). The step edge between thin and thick regions in realistic experiments cannot be very sharp. Our simulations show that a slight continuous deformation of the step edge can lead to the transformation of short skyrmion tubes in a thin region to long tubes in a thick region (Supplementary Movie 3), which explains the expansion of skyrmions from the thin region to the thick region.
According to the scenario for creating skyrmion bundles (Fig. 1a), we have shown the creation of skyrmions with positive Q using pulsed current at room temperature without additional field cooling process (Fig. 3a). Additionally, after the pulse current was turned off, positive magnetic fields were applied to the skyrmions. Although Q = 1 skyrmions are not thermodynamically stable under positive fields, they can usually survive in the non-equilibrium metastable state (Fig. 3a, 0 and 58 mT) at temperatures far below Curie temperature Tc (~ 350 K). When the magnetic field increased to B = 80 mT, most of the skyrmions were annihilated, leaving a skyrmion bundle consisting of a few skyrmions encircled by a dark ring. The Transport of Intensity Equation (TIE)48 analysis was employed to calculate the projected in-plane magnetization distribution of the skyrmion bundle. As shown in Fig. 3a (80 mT), it demonstrated that the surrounding circular spiral with weak contrast has the opposite rotation sense compared to the skyrmions inside. To quantitatively evaluate the fine variations in the phase shift inside and outside the skyrmion bundle, the line profiles of the experimental and simulated phases were plotted in Figs. 3b and 3d, respectively. It is evident that the contrast intensity of the outer circular spiral is weaker than that of the inner skyrmions. The depth-modulated spin twists (Fig. 1c) contribute weaker magnetic contrasts of the outer spiral compared to those of the interior skyrmions for the average in-plane magnetization mapping of skyrmion bundles. These characteristics of chiral skyrmion bundles in Co8Zn10Mn2 are highly similar to those in chiral magnet FeGe20.
a Creation of skyrmion bundles at room temperature by applying reversed positive magnetic fields on skyrmion clusters with positive Q. b Line profile of magnetic phase shift extracted from (a) (red dashed arrow). c Corresponding simulated averaged in-plane magnetization mapping during the creation from skyrmion lattice to skyrmion bundles. d Line profile of magnetic phase shift extracted from (c) (red dashed arrow). e In-plane magnetic configurations of representative magnetic skyrmion bundles with varying Q at B ~ 80 mT. f Dependence between the area S of different skyrmion bundles and topological charge Q. The fitting formula is S = (Q + 1)(SN-skr + Sspiral), and the data points are taken from bundles presented in (e). The colorwheel represents the in-plane magnetizations. Scale bar, 100 nm.
By repeating the process of combining pulsed currents and reversed magnetic fields, a diversity of magnetic skyrmion bundles with a maximum Q of 24 at room temperature can be obtained, as shown in Fig. 3e. For the bubble bundles stabilized by magnetic dipole-dipole interaction, the internal skyrmion bubbles are much larger than the size of an isolate skyrmion, leading to the expanded Q-related size of bubble bundles49. In contrast, the skyrmion bundles stabilized by chiral interactions in Co8Zn10Mn2 always reveal a compact configuration. The internal skyrmions of the bundles always tightly bind to each other and have a comparable size as that of an isolate skyrmion, leading to a linear increased area S as a function of Q. We were able to identify the boundaries of skyrmion bundles and subsequently calculated the area within these determined boundaries (Supplementary Fig. 4), which represents the area occupied by skyrmion bundles. Figure 3f shows the area S of skyrmion bundles as a function of topological charge Q, i.e.,
which represents the sum of the area occupied by the inner skyrmions SN-Skr and the outer spin spiral Sspiral. It should be noted that the combination of pulsed current and reversed magnetic fields can be a promising technique in achieving other fascinating topological solitons, such as the closely bounded skyrmion-antiskyrmion pair50 (Supplementary Fig. 5), at room temperature.
Topological phase transition at high and zero magnetic fields
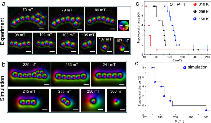
Figure 4a shows a representative topological phase transition of high-Q skyrmion bundles under high magnetic fields at room temperature. When increasing the external magnetic field from 70 to 79 mT, one interior skyrmion of the Q = 8 bundle was annihilated, while the boundary spin spiral remained stable and shrank to tightly bind the remaining skyrmions, resulting in the formation of a Q = 7 bundle. As the magnetic field continued to increase, the internal skyrmions gradually disappeared one by one until only one remained, forming a Q = 0 bundle, also known as the 2\(\pi\)–vortex or skyrmionium (Fig. 4a, 107 mT)22,51,52. The Q = 0 bundle could survive in a wide magnetic field range from 107 to 155 mT. However, due to the consistent polarity between the center skyrmion in the Q = 0 bundle and the direction of the positive magnetic field41,53, the internal skyrmion was inherently unstable and eventually disappeared at B = 155 mT. Subsequently, the outer ring shrank to form a skyrmion with Q = − 1, with a polarity opposite to that of the skyrmion within the bundle. The field-driven topological quantized annihilation can be well reproduced in our zero-temperature simulations (Fig. 4b, d).
a Field-driven magnetic evolutions from a skyrmion bundle with Q = 8 at 295 K. b Corresponding simulated averaged in-plane magnetization mapping during the field-driven magnetic evolution. c Topological charge Q as a function of magnetic field B. d Corresponding simulated topological charge Q as a function of magnetic field B. N represents the number of interior skyrmion tubes. The colorwheel represents the in-plane magnetizations. Scale bar, 100 nm.
We further observed skyrmion bundles in a broad temperature range from 150 to 320 K and explored their field-driven magnetic evolutions, as shown in Fig. 4c. The topological quantized one-by-one annihilations in the field-increasing process work for temperatures below 295 K. The threshold maximum magnetic field required for the stabilization of bundles decreased as the temperature increased. In contrast, at T ~ 310 K, the topological quantized annihilation behavior of the Q = 8 bundle was not gradual but instead resulted in a transition from 8 to 4, 2, 0, and finally −1. Figure 4d shows the simulated field-driven magnetic evolution from a Q = 8 skyrmion bundle at zero temperature. The topological quantized annihilation in the zero-temperature simulation is hardly shown with a continuous one-by-one mode, but instead resulted in a transition from 8 to 5, 4, 2, 1, 0, and finally −1.
The stability of zero field topological spin textures has been typically realized in geometrically confined nanostructures or a compact lattice (Fig. 3a, c)51,54,55,56. It is important to further achieve isolated zero-field topological solitons in free geometries. Here, we show that isolated zero-field skyrmion bundles can be created in the perpendicular helix, whose spins keep uniform within each plane and modulate along the depth to form helix (Supplementary Fig. 8), without the application of geometrical confinement effects. We first show that an isolated skyrmion can be stabilized at zero magnetic fields in a broad temperature range far below the Curie temperature (Supplementary Fig. 6). We then explore the stability of skyrmion bundles in the field-decreasing process (Fig. 5 and Supplementary Fig. 7). When decreasing the magnetic field to zero from the high-field ferromagnetic state at room temperature, the Fresnel contrasts of the Co8Zn10Mn2 lamella remain uniform, suggesting the stability of conical or perpendicular helix with zero defocused Fresnel contrasts around zero magnetic fields (Supplementary Fig. 8). Our simulations confirm the formation of the perpendicular helix at zero fields by decreasing field from ferromagnet at high field (Supplementary Fig. 8). Noted that the ferromagnet, conical, and perpendicular helix are all shown no defocused Fresnel contrasts because of zero integral in-plane magnetization component along the depth.
a The topological quantized annihilation of a Q = 1 bundle with increasing field. b. Topological transformation from a Q = 1 bundle to the magnetic helix in the field-decreasing process. c Stable skyrmion bundles under zero magnetic field. d–f Magnetic phase diagrams of the skyrmion bundles (0, 1, and 2) as a function of temperature and magnetic field. The data points in the diagram are the critical points of the two-state transition. FM and PM represent ferromagnetic and paramagnetic states, respectively. The colorwheel represents the in-plane magnetization distributions in (a–c).
Figure 5a shows the topological quantized annihilation of a Q = 1 bundle with a continuous topological quantized annihilation in the field-increasing process. In contrast, the magnetic evolution of the Q = 1 bundle in the field-decreasing process is shown in Fig. 5b. The Q = 1 skyrmion bundle remains stable even at zero field in the perpendicular helix magnetization background. The Q = 1 skyrmion bundle cannot persist and transform to long helix domains until a negative magnetic field B = −9 mT is applied (Fig. 5b). By repeating the field-decreasing process, we confirm the stability of skyrmion bundles with other Q values at zero magnetic fields and room temperatures (Fig. 5c and Supplementary Fig. 7c, d). Our simulations well reproduce the stability of skyrmion bundles in the field-decreasing process with constant Q values (Supplementary Fig. 7a, b).
Figure 5d–f depicts the magnetic phase diagram of skyrmion bundles as a function of temperature and magnetic field in a field-decreasing process from an initial Q = 0, 1, and 2 bundles. Skyrmion bundles in Co8Zn10Mn2 magnets can survive in a broad field-temperature region. However, for temperatures above 320 K, strong thermal fluctuations promote the transformation from high-energy metastable skyrmion bundles to helical phases with lower energy (Supplementary Figs. 9 and 11). The metastable skyrmion bundles and the helix at low fields are all disturbed in high temperatures near the Curie temperature. When the temperature further increases to 320 K, the zero-field conical state is not stable and transforms to a helix (Supplementary Fig. 9) due to the strong thermal fluctuation energy near the Curie temperature. From initially a Q = 0 bundle at room temperature and zero field, the skyrmion bundle turns to helix domains at an elevated temperature of 315 K (Supplementary Fig. 11).
Fractional Hopfion rings in skyrmion bundles
Magnetic Hopfions are topologically stable, three-dimensional magnetic structures that exhibit unique and fascinating properties33,34,35,36. These localized spin configurations arise in magnetic materials with nontrivial symmetry, such as chiral magnets or frustrated systems. Unlike conventional magnetic domain walls or skyrmions that have a one-dimensional or two-dimensional structure, respectively, Hopfions possess a complex three-dimensional magnetic texture resembling a toroidal knot. Due to their stability and intriguing characteristics, Hopfions have attracted significant attention in the field of spintronic devices. Understanding the fundamental properties and dynamics of these magnetic structures holds great promise for developing novel technologies in the future. The topological index of Hopfions can be mathematically represented by the equation
where A represents the vector potential of F = ∇ × A. The vector F can be expressed using the local magnetization direction, represented by the unit vector n, and the Levi-Civita permutation symbol ε. Specifically, the components of \({F}_{i}\) can be defined as
We then explore the relationship between skyrmion bundles and magnetic Hopfions. Taking Q = 0 bundles as an example, we show different iso-surfaces for different mz values, as shown in Fig. 6a. For iso-surfaces of mz > 0.6, the in-plane magnetizations mxy reveal the same characteristics as the magnetic Hopfion. As the Hopfion charge \({Q}_{H}\) of the Q = 0 bundle is fractional (~0.75), we could call the external boundary of the bundle the fractional Hopfion35. Furthermore, all skyrmion bundles can be regarded as skyrmion tubes encircled by a fractional Hopfion, as shown in Fig. 6b, which suggests that skyrmion bundles could possess the combined topological magnetism of skyrmions and Hopfions.
a Simulated 3D magnetic configurations of skyrmion bundles. The iso-surfaces correspond to different values of the normalized out-of-plane magnetization component mz. b Simulated magnetic iso-surfaces of the Q = 0, 1, 2, and 3 bundles for mz = 0.9. The colorwheel represents the in-plane magnetizations.
Discussion
In summary, we have demonstrated the thermal stability of skyrmion bundles at physical conditions of realistic devices, i.e., room temperature and zero magnetic fields. We propose the creation of skyrmion bundles using a combination of pulsed current and reversed magnetic field without an additional field-cooling procedure. We also demonstrate the room-temperature multi-Q characteristics of skyrmion bundles, including topological quantized annihilation, magnetic phase diagram, and Q-related bundle size. Metastable perpendicular helical background magnetization can be stabilized at zero field and low temperatures, which contributes to the stability of skyrmion bundles at zero fields below 320 K. However, the strong thermal fluctuation near Curie temperature led to the only ground horizontal helix domains, resulting in the instability of skyrmion bundles above 320 K. The further increase of thermal stability of skyrmion bundles at room temperature can be expected to be achieved in chiral magnets with higher Curie temperatures. Moreover, we have clarified the topological nature of the boundary spiral of skyrmion bundles as magnetic fractional Hopfions, which suggests the diverse topological magnetism for skyrmion bundles. The stability of skyrmion bundles at both room temperature and zero fields could promote topological spintronic device applications based on the freedom parameter of Q.
Methods
Sample preparation
Polycrystalline samples of Co8Zn10Mn2 crystals were synthesized by a high-temperature reaction method. Stoichiometric cobalt (> 99.9%), zinc (> 99.99%), and manganese (> 99.95%) were mixed into a quartz tube and sealed under vacuum, heated to 1273 K for 24 h. Then slowly cooled to 1198 K, and maintained at this temperature for more than 72 h. After that, put the tube in cold water to quench. Finally, a spherical Co8Zn10Mn2 alloy with metallic luster was obtained.
Fabrication of Co8Zn10Mn2 micro-devices
The Co8Zn10Mn2 micro-devices with a thickness of ~160 nm for TEM observation were fabricated from a polycrystal Co8Zn10Mn2 alloy by the lift-out method using the focus ion beam (FIB) dual-beam system (Helios NanoLab 600i; FEI). The micro-device employs a silicon-based substrate chip equipped with four Au electrodes. The design incorporates placing the sample at the edge with a suspended thin region, allowing electron beams to pass through the specimen for imaging purposes. The specimen thin film, prepared using FIB technology, is welded to the chip’s edge via PtCx deposition, and similarly, PtCx is used to electrically connect the chip electrodes. Ultimately, conductive silver epoxy and gold wires are utilized to join the chip’s electrode terminals to those of the specimen holder. A pulse current source is connected through wires to a series of attenuators, then onto the current-carrying specimen holder. Within the specimen holder, internal wiring connects to the specimen mounted above, thereby forming a complete circuit loop. By inserting the specimen holder into the electron microscope, it becomes possible to simultaneously apply pulse currents to the specimen while observing the magnetic structures within the sample under the influence of the current. The detailed procedures can be found in Supplementary Fig. 12.
TEM measurements
The Lorentz Fresnel imaging was recorded by Lorentz mode at room temperature, and the accelerating voltage of TEM (Talos F200X, FEI) is 200 kV. A perpendicular varying magnetic field is applied by changing the object’s current. The current pulses were provided using a voltage source (AVR-E3-B-PN-AC22, Avtech Electrosystems), and the pulse widths were set to 10-200 ns with a frequency of 1 Hz.
Micromagnetic Simulation
The micromagnetic simulation package JuMag was used to investigate the evolution of skyrmion bundles with magnetic field. The sum of micromagnetic energy E over volume Vs is:
Here, exchange energy density
anisotropy energy density
Dzyaloshinskii-Moriya interaction energy density
Zeeman energy density
and demagnetization energy density
The vector \({{{{{\bf{u}}}}}}\) is the unit orientation vector, and m is the unit vector of magnetization.
We set exchange interaction constant A = 3.25 × 10−12 J m−1, saturated magnetization Ms = 2.78 × 105 A m−1, Dzyaloshinskii-Moriya interaction constant D = 4.8 × 10−4 J m−2, and anisotropy constant Ku = 8.1 × 103 J m−3. The applied external magnetic field \({{{{{\bf{B}}}}}}\) is perpendicular to the sample. The thickness of the sample was ~160 nm and the cell size was 2 nm × 2 nm × 2 nm, and the in-plane dimension is 1200 × 600 nm. We set the two-dimensional in-plane periodic boundary conditions.
For simulating the current-driven dynamic motions of the skyrmion tube in the continuous of the step edge of nanostructures, a spin-transfer torque term based on the Zhang-Li model was applied with the expression:
Here
and J, P, β, Bsat, µB are the current density, the spin current polarization of the chiral magnet, the degree of non-adiabaticity, the Bohr magneton, and the saturation magnetization expressed in Tesla, respectively. We set \(\alpha\) = 0.3 and \(\beta\) = 0.05.
Data availability
The data that support the plots provided in this paper and other finding of this study are available from the corresponding author upon request.
References
Muhlbauer, S. et al. Skyrmion lattice in a chiral magnet. Science 323, 915–919 (2009).
Kanazawa, N., Seki, S. & Tokura, Y. Noncentrosymmetric magnets hosting magnetic skyrmions. Adv. Mater. 29, 1603227 (2017).
Fert, A., Reyren, N. & Cros, V. Magnetic skyrmions: advances in physics and potential applications. Nat. Rev. Mater. 2, 17031 (2017).
Jiang, W. J. et al. Direct observation of the skyrmion Hall effect. Nat. Phys. 13, 162–169 (2017).
Litzius, K. et al. Skyrmion Hall effect revealed by direct time-resolved X-ray microscopy. Nat. Phys. 13, 170–175 (2017).
Kolesnikov, A. G., Stebliy, M. E., Samardak, A. S. & Ognev, A. V. Skyrmionium - high velocity without the skyrmion Hall effect. Sci. Rep. 8, 16966 (2018).
Wang, W. W. et al. Electrical manipulation of skyrmions in a chiral magnet. Nat. Commun. 13, 1593 (2022).
Wang, X. S., Qaiumzadeh, A. & Brataas, A. Current-Driven dynamics of magnetic Hopfions. Phys. Rev. Lett. 123, 147203 (2019).
Tang, J. et al. Combined magnetic imaging and anisotropic magnetoresistance detection of dipolar skyrmions. Adv. Funct. Mater. 33, 2207770 (2023).
Maccariello, D. et al. Electrical detection of single magnetic skyrmions in metallic multilayers at room temperature. Nat. Nanotechnol. 13, 233–237 (2018).
Nagaosa, N. & Tokura, Y. Topological properties and dynamics of magnetic skyrmions. Nat. Nanotechnol. 8, 899–911 (2013).
Gobel, B., Mertig, I. & Tretiakov, O. A. Beyond skyrmions: Review and perspectives of alternative magnetic quasiparticles. Phys Rep.-Rev. Sec. Phys. Lett. 895, 1–28 (2021).
Marrows, C. H. & Zeissler, K. Perspective on skyrmion spintronics. Appl. Phys. Lett. 119, 250502 (2021).
Everschor-Sitte, K., Masell, J., Reeve, R. M. & Klaui, M. Perspective: Magnetic skyrmions-Overview of recent progress in an active research field. J. Appl. Phys. 124, 240901 (2018).
Wei, W. S. et al. Current-controlled topological magnetic transformations in a nanostructured kagome magnet. Adv. Mater. 33, 2101610 (2021).
Tang, J. et al. Two-dimensional characterization of three-dimensional magnetic bubbles in Fe3Sn2 nanostructures. Natl Sci. Rev. 8, nwaa200 (2021).
Tokura, Y. & Kanazawa, N. Magnetic skyrmion materials. Chem. Rev. 121, 2857–2897 (2021).
Back, C. et al. The 2020 skyrmionics roadmap. J. Phys. D.-Appl. Phys. 53, 363001 (2020).
Finocchio, G., Büttner, F., Tomasello, R., Carpentieri, M. & Kläui, M. Magnetic skyrmions: from fundamental to applications. J. Phys. D.-Appl. Phys. 49, 423001 (2016).
Tang, J. et al. Magnetic skyrmion bundles and their current-driven dynamics. Nat. Nanotechnol. 16, 1086–1091 (2021).
Foster, D. et al. Two-dimensional skyrmion bags in liquid crystals and ferromagnets. Nat. Phys. 15, 655–659 (2019).
Rybakov, F. N. & Kiselev, N. S. Chiral magnetic skyrmions with arbitrary topological charge. Phys. Rev. B 99, 064437 (2019).
Zeng, Z. Z. et al. Dynamics of skyrmion bags driven by the spin-orbit torque. Appl. Phys. Lett. 117, 172404 (2020).
Parkin, S. Magnetic race-track - A novel storage class spintronic memory. Int. J. Mod. Phys. B 22, 117–118 (2008).
Fert, A., Cros, V. & Sampaio, J. Skyrmions on the track. Nat. Nanotechnol. 8, 152–156 (2013).
Tomasello, R. et al. A strategy for the design of skyrmion racetrack memories. Sci. Rep. 4, 6784 (2014).
Grollier, J. et al. Neuromorphic spintronics. Nat. Electron. 3, 360–370 (2020).
Luo, S. J. & You, L. Skyrmion devices for memory and logic applications. APL Mater. 9, 050901 (2021).
Wang, Z. D. et al. Thermal generation, manipulation and thermoelectric detection of skyrmions. Nat. Electron. 3, 672–679 (2020).
Yu, X. Z. et al. Current-induced nucleation and annihilation of magnetic skyrmions at room temperature in a chiral magnet. Adv. Mater. 29, 1606178 (2017).
Koshibae, W. & Nagaosa, N. Creation of skyrmions and antiskyrmions by local heating. Nat. Commun. 5, 5148 (2014).
Powalla, L. et al. Seeding and emergence of composite skyrmions in a van der Waals magnet. Adv. Mater. 9, 2208930 (2023).
Kent, N. et al. Creation and observation of Hopfions in magnetic multilayer systems. Nat. Commun. 12, 1562 (2021).
Zheng, F. et al. Hopfion rings in a cubic chiral magnet. Nature 623, 718–723 (2023).
Yu, X. Z. et al. Realization and current-driven dynamics of fractional Hopfions and their ensembles in a helimagnet FeGe. Adv. Mater. 35, 2210646 (2023).
Liu, Y. Z., Hou, W. T., Han, X. F. & Zang, J. D. Three-dimensional dynamics of a magnetic Hopfion driven by spin transfer torque. Phys. Rev. Lett. 124, 159901 (2020).
Tang, J. et al. Sewing skyrmion and antiskyrmion by quadrupole of Bloch points. Sci. Bull. 68, 2919–2923 (2023).
Yasin, F. S. et al. Bloch point quadrupole constituting hybrid topological strings revealed with electron holographic vector field tomography. Adv. Mater. 36, 2311737 (2024).
Wachowiak, A. et al. Direct observation of internal spin structure of magnetic vortex cores. Science 298, 577–580 (2002).
Van Waeyenberge, B. et al. Magnetic vortex core reversal by excitation with short bursts of an alternating field. Nature 444, 461–464 (2006).
Yu, X. Z. et al. Real-space observation of a two-dimensional skyrmion crystal. Nature 465, 901–904 (2010).
Zhao, X. B., Wang, S. S., Wang, C. & Che, R. C. Thermal effects on current-related skyrmion formation in a nanobelt. Appl. Phys. Lett. 112, 212403 (2018).
Legrand, W. et al. Room-temperature current-induced generation and motion of sub-100 nm skyrmions. Nano Lett. 17, 2703–2712 (2017).
Zhao, X. B. et al. Direct imaging of magnetic field-driven transitions of skyrmion cluster states in FeGe nanodisks. Proc. Natl Acad. Sci. Usa. 113, 4918–4923 (2016).
Litzius, K. et al. The role of temperature and drive current in skyrmion dynamics. Nat. Electron. 3, 30–36 (2020).
Heinrich, B. Skyrmion birth at the notch. Nat. Nanotechnol. 16, 1051–1051 (2021).
Zhu, J. et al. Current-driven transformations of a skyrmion tube and a bobber in stepped nanostructures of chiral magnets. Sci. China-Phys. Mech. Astron. 64, 227511 (2021).
Tang, J., Kong, L. Y., Wang, W. W., Du, H. F. & Tian, M. L. Lorentz transmission electron microscopy for magnetic skyrmions imaging. Chin. Phys. B 28, 087503 (2019).
Tang, J. et al. Skyrmion-bubble bundles in an X-type Sr2Co2Fe28O46 hexaferrite above room temperature. Adv. Mater. 9, 2306117 (2023).
Zheng, F. S. et al. Skyrmion-antiskyrmion pair creation and annihilation in a cubic chiral magnet. Nat. Phys. 18, 863–868 (2022).
Tang, J. et al. Target bubbles in Fe3Sn2 nanodisks at zero magnetic field. Acs Nano 14, 10986–10992 (2020).
Zhang, S. L., Kronast, F., van der Laan, G. & Hesjedal, T. Real-space observation of skyrmionium in a ferromagnet-magnetic topological insulator heterostructure. Nano Lett. 18, 1057–1063 (2018).
Yu, X. Z. et al. Near room-temperature formation of a skyrmion crystal in thin-films of the helimagnet FeGe. Nat. Mater. 10, 106–109 (2011).
Zhang, Y. S. et al. Room-temperature zero-field kπ-skyrmions and their field-driven evolutions in chiral nanodisks. Nano Lett. 23, 10205–10212 (2023).
Zheng, F. S. et al. Direct imaging of a zero-Field target skyrmion and its polarity switch in a chiral magnetic nanodisk. Phys. Rev. Lett. 119, 197205 (2017).
Nakajima, T. et al. Skyrmion lattice structural transition in MnSi. Sci. Adv. 3, e1602562 (2017).
Acknowledgements
This work was supported by the National Key R&D Program of China, Grant No. 2022YFA1403603 (H.D.); the Natural Science Foundation of China, Grants No. 12174396 (J.T.), 12104123 (Y.W.), and 12241406 (H.D.); the National Natural Science Funds for Distinguished Young Scholar, Grant No. 52325105 (H.D.); the Anhui Provincial Natural Science Foundation, Grant No. 2308085Y32 (J.T.); the Natural Science Project of Colleges and Universities in Anhui Province, Grant No. 2022AH030011 (J.T.); the Strategic Priority Research Program of Chinese Academy of Sciences, Grant No. XDB33030100 (H.D.); CAS Project for Young Scientists in Basic Research, Grant No. YSBR-084 (H.D.); Systematic Fundamental Research Program Leveraging Major Scientific and Technological Infrastructure, Chinese Academy of Sciences, Grant No. JZHKYPT-2021-08 (H.D.);Anhui Province Excellent Young Teacher Training Project Grant No. YQZD2023067 (Y.W.); and the China Postdoctoral Science Foundation Grant No. 2023M743543 (Y.W.).
Author information
Authors and Affiliations
Contributions
H.D. and J.T. supervised the project. J.T. conceived the idea and designed the experiments. X.X. synthesized Co8Zn10Mn2 crystals. Y.Z., J.T., and Y.W. fabricated the Co8Zn10Mn2 microdevices and performed TEM measurements. M.S. and J.T. performed the simulations. J.T., Y.Z., and H.D. wrote the manuscript with input from all authors. M.T., S.W., J.T., H.D., and Y.Z. discussed the results and commented on the manuscript.
Corresponding authors
Ethics declarations
Competing interests
The authors declare no competing interests.
Peer review
Peer review information
Nature Communications thanks Fusheng Ma and the other, anonymous, reviewer(s) for their contribution to the peer review of this work. A peer review file is available.
Additional information
Publisher’s note Springer Nature remains neutral with regard to jurisdictional claims in published maps and institutional affiliations.
Rights and permissions
Open Access This article is licensed under a Creative Commons Attribution 4.0 International License, which permits use, sharing, adaptation, distribution and reproduction in any medium or format, as long as you give appropriate credit to the original author(s) and the source, provide a link to the Creative Commons licence, and indicate if changes were made. The images or other third party material in this article are included in the article’s Creative Commons licence, unless indicated otherwise in a credit line to the material. If material is not included in the article’s Creative Commons licence and your intended use is not permitted by statutory regulation or exceeds the permitted use, you will need to obtain permission directly from the copyright holder. To view a copy of this licence, visit http://creativecommons.org/licenses/by/4.0/.
About this article
Cite this article
Zhang, Y., Tang, J., Wu, Y. et al. Stable skyrmion bundles at room temperature and zero magnetic field in a chiral magnet. Nat Commun 15, 3391 (2024). https://doi.org/10.1038/s41467-024-47730-6
Received:
Accepted:
Published:
Version of record:
DOI: https://doi.org/10.1038/s41467-024-47730-6
This article is cited by
-
Enhanced Curie temperature and room-temperature 50-nm skyrmions achieved in hexagonal ferromagnet Mn5Ge3.2 synthesized via a high-pressure method
Science China Physics, Mechanics & Astronomy (2026)
-
Flexible magnetic films and spintronic devices
npj Spintronics (2025)
-
Harness of room-temperature polar skyrmion bag in oxide superlattice
Nature Communications (2025)








