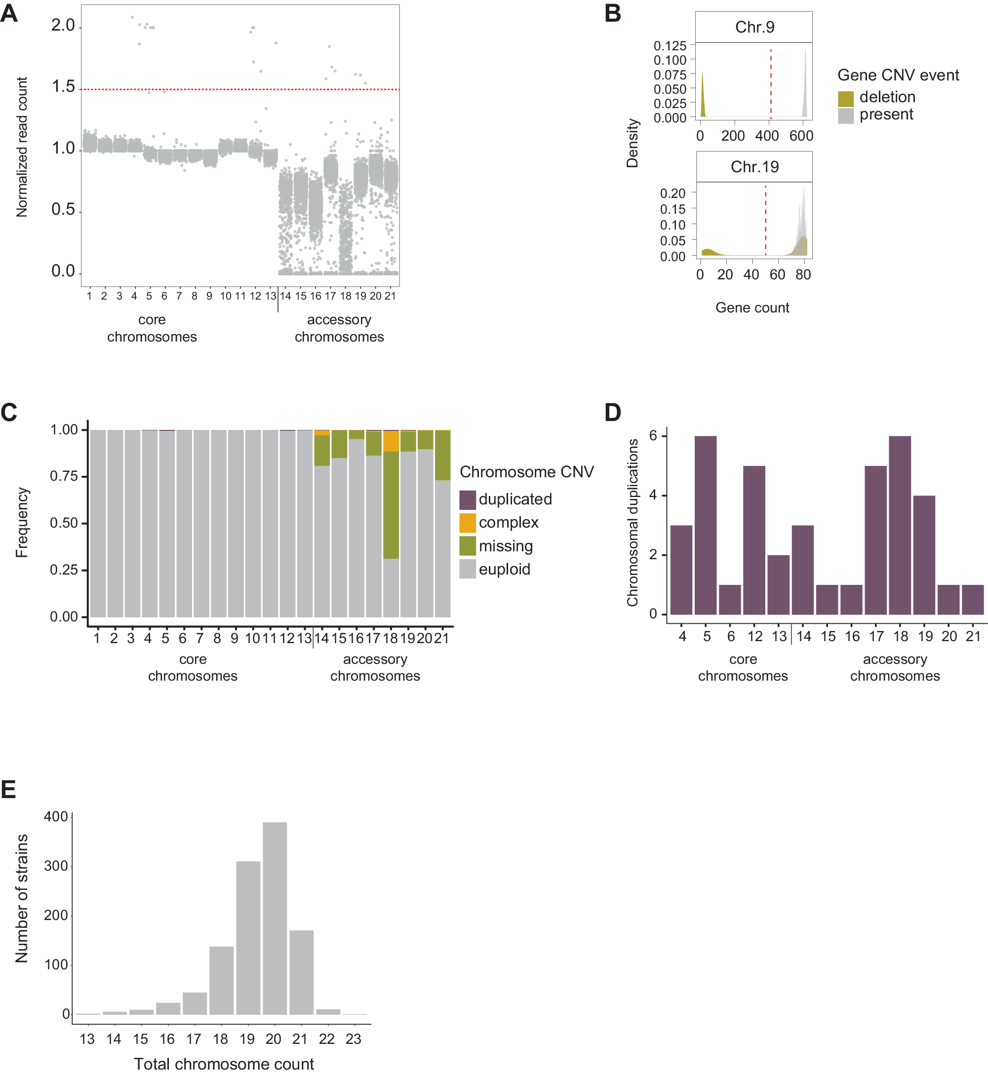
Fig. 2: Global survey of CNVs.

A Read coverage ratio between accessory chromosomes and core chromosomes in the global collection (n = 1104). Individual chromosomes exceeding 1.5 times the mean core chromosome coverage were categorized as being either fully or at least partially duplicated. Chromosomes with coverage near the threshold (1.5 ± 0.25) were manually curated. B Distribution of gene presence/absence calls for the chromosomes 9 (core) and 19 (accessory). The 60% gene presence threshold in red was used to label the whole chromosome to be present or absent. C Frequency of chromosome CNVs in the global collection. Complex CNVs are defined as chromosomes exhibiting large deletions and duplications across chromosome arms. D Distribution of chromosome duplications (full and partial). E Total chromosome count including duplicates. Source data for Fig. 2A-E can be found in Supplementary Data 4.