Correction to: Nature Communications https://doi.org/10.1038/ncomms13527, published online 21 November 2016
The original version of this Article contained an error in Fig. 4a and Fig. 4i, and in the figure legend for Fig. 4.
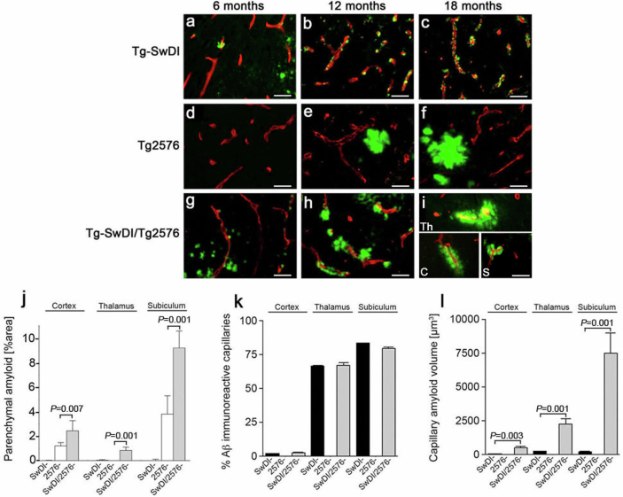
In Fig. 4a, the representative image in this panel showing amyloid pathology in Tg-SwDI mice at 6 months of age was inadvertently duplicated from Fig. 4 of a previous publication by the same group1.
In Fig. 4i, the representative image of capillaries with enlarged amyloid deposits that were observed in 18 months old bigenic Tg-SwDI/Tg2576 mice was an aggregate of representative amyloid laden vessels from three different brain regions used for the quantitative measures presented in panels (j–l) of Figure 4, but this was not demarcated on the figure panel. The representative vessels presented in the original composite image in Fig. 4i were not used for the quantitative comparisons of percentage Aβ immune-positive capillaries (Fig. 4k) nor in measures of capillary amyloid volume (Fig. 4l) between the three brain regions.
The correct version of Fig. 4, with a separate representative image of amyloid pathology in Tg-SwDI mice at 6 months of age in Fig 4a, and appropriate demarcation of the three vessels and identified which brain region each vessel in Fig 4i, is shown here:

The incorrect version of Fig. 4 is here:

In addition, the correct figure legend for Figure 4 reads ‘(i) Composite image showing individual amyloid laden capillaries from the cortex (C), thalamus (Th), and subiculum (S) in the bigenic animals at 18 months.’ after ‘(g–i) bigenic Tg-SwDI/Tg2576 mice’.
References
Xu, F. et al. Early-onset formation of parenchymal plaque amyloid abrogates cerebral microvascular amyloid accumulation in transgenic mice. J. Biol. Chem. 289, 17895–17908 (2014).
Author information
Authors and Affiliations
Corresponding author
Rights and permissions
Open Access This article is licensed under a Creative Commons Attribution 4.0 International License, which permits use, sharing, adaptation, distribution and reproduction in any medium or format, as long as you give appropriate credit to the original author(s) and the source, provide a link to the Creative Commons licence, and indicate if changes were made. The images or other third party material in this article are included in the article’s Creative Commons licence, unless indicated otherwise in a credit line to the material. If material is not included in the article’s Creative Commons licence and your intended use is not permitted by statutory regulation or exceeds the permitted use, you will need to obtain permission directly from the copyright holder. To view a copy of this licence, visit http://creativecommons.org/licenses/by/4.0/.
About this article
Cite this article
Xu, F., Fu, Z., Dass, S. et al. Author Correction: Cerebral vascular amyloid seeds drive amyloid β-protein fibril assembly with a distinct anti-parallel structure. Nat Commun 15, 6089 (2024). https://doi.org/10.1038/s41467-024-50272-6
Published:
Version of record:
DOI: https://doi.org/10.1038/s41467-024-50272-6