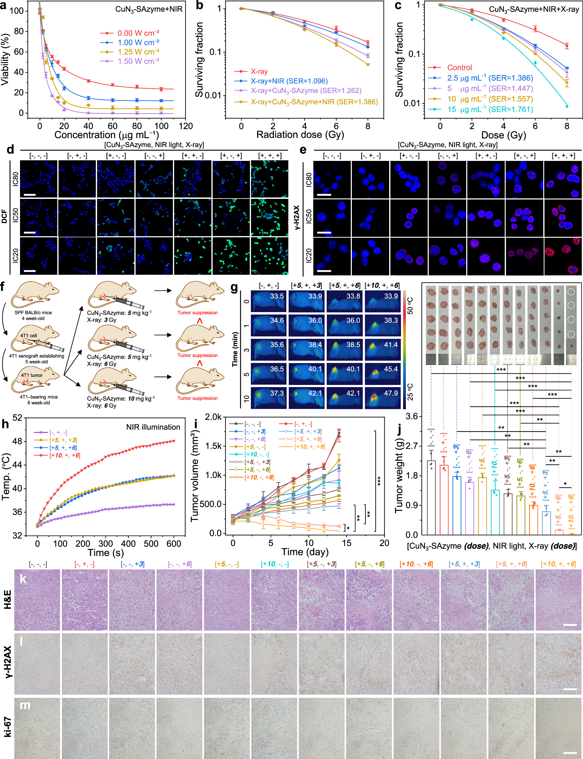
Fig. 5: In vitro and in vivo enhanced radio-enzymatic therapy by CuN3-SAzyme.

a Viabilities of 4T1 cells after incubation with CuN3-SAzyme and illumination by 808 nm NIR light at different power densities. b Colony formation curves of 4T1 cells treated with CuN3-SAzyme (2.5 μg mL−1) followed by 808 nm NIR light illumination. c Colony formation curves of 4T1 cells treated with CuN3-SAzyme. d Fluorescence images of 4T1 cells stained with 2’,7’-dichlorofluorescin diacetate. Scale bar: 50 μm. e Qualitative representation of γ-H2AX foci formation of 4T1 cells. Scale bar: 25 μm. f Schematic illustration of the establishment of 4T1 tumor xenograft model and therapeutic outcome. g Representative infrared thermal images of 4T1-bearing mice. h Corresponding temperature rise profiles at the tumor sites. i Tumor growth curves of 4T1-bearing mice. j Weight of the dissected tumors and corresponding digital photographs. k–m Histopathology images of the excised tumors stained with H&E (h), γ-H2AX (l), and Ki-67 (m). Scale bar: 50 μm. Experiments were performed three times (d, e, k–m) with similar results. Representative images are presented. All data are presented as means ± SD (n = 6 independent experiments for a; n = 3 independent experiments for b, c; n = 5 biologically independent animals for i, j). Statistical significance was analyzed by two-tailed Student’s t-test, *p < 0.05, **p < 0.01, and ***p < 0.001 (i, j).