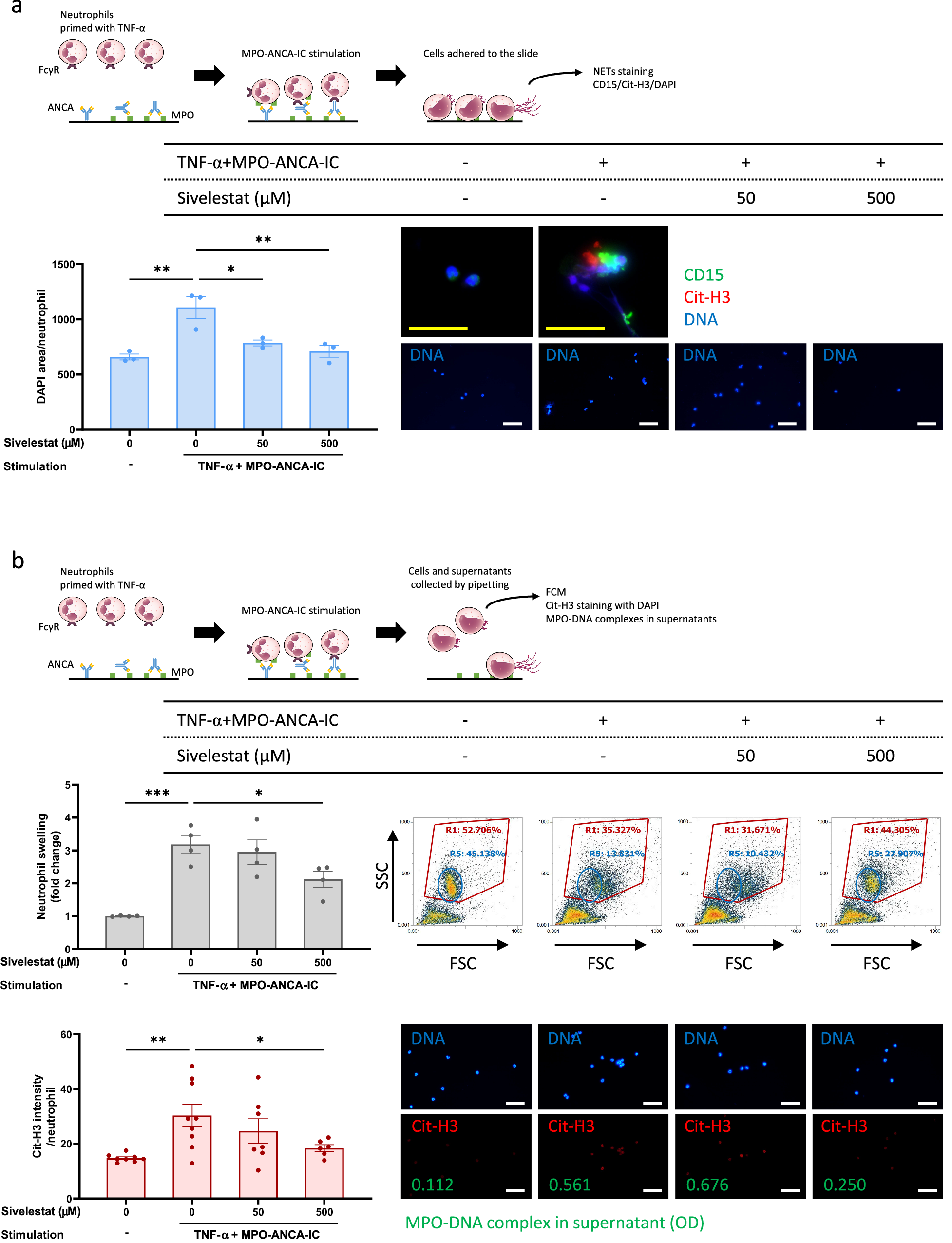
Fig. 3: Suppression of NET formation of TNF-α-primed neutrophils by pharmaceutical inhibition of NE.

Neutrophils were separated from the peripheral blood of healthy volunteers (n = 3) using Polymorphprep and treated with sivelestat (0, 50, and 500 µM) for 15 min, followed by 5 ng/ml TNF-α (a and b) for 15 min at 37 °C. Thereafter, these cells were incubated in MPO-ANCA-IC-immobilized 4-well slide chambers for 3–4 h at 37 °C. After the removal of supernatants and chambers, cells were fixed on the slide by paraformaldehyde and then stained for CD15 (neutrophil marker), Cit-H3 (NETs marker), and DNA (using DAPI) (a). Three microphotographs were taken in a randomized manner per well, and the DAPI-positive DNA area per neutrophil was calculated using ImageJ 1.50i. Alternatively, cells were collected by pipetting in chambers and resuspended in EDTA-PBS, and then analyzed by FCM to examine FSC/SSC profiles (b). In this analysis, swollen neutrophils [R1 gate (whole neutrophils) - R5 gate (normal size neutrophils)] were focused on. Furthermore, the cells were subjected to Cit-H3 immunofluorescent staining, and ELISA was used to quantify MPO-DNA complexes in supernatants. Values are displayed as the mean with SEM, and p-values were calculated using One-way ANOVA followed by Dunnett’s analysis for (a)and (b). Yellow bar, 25 µm; White bar, 50 µm. *p < 0.05, **p < 0.01, ***p < 0.001. Source data are provided as a Source Data file.