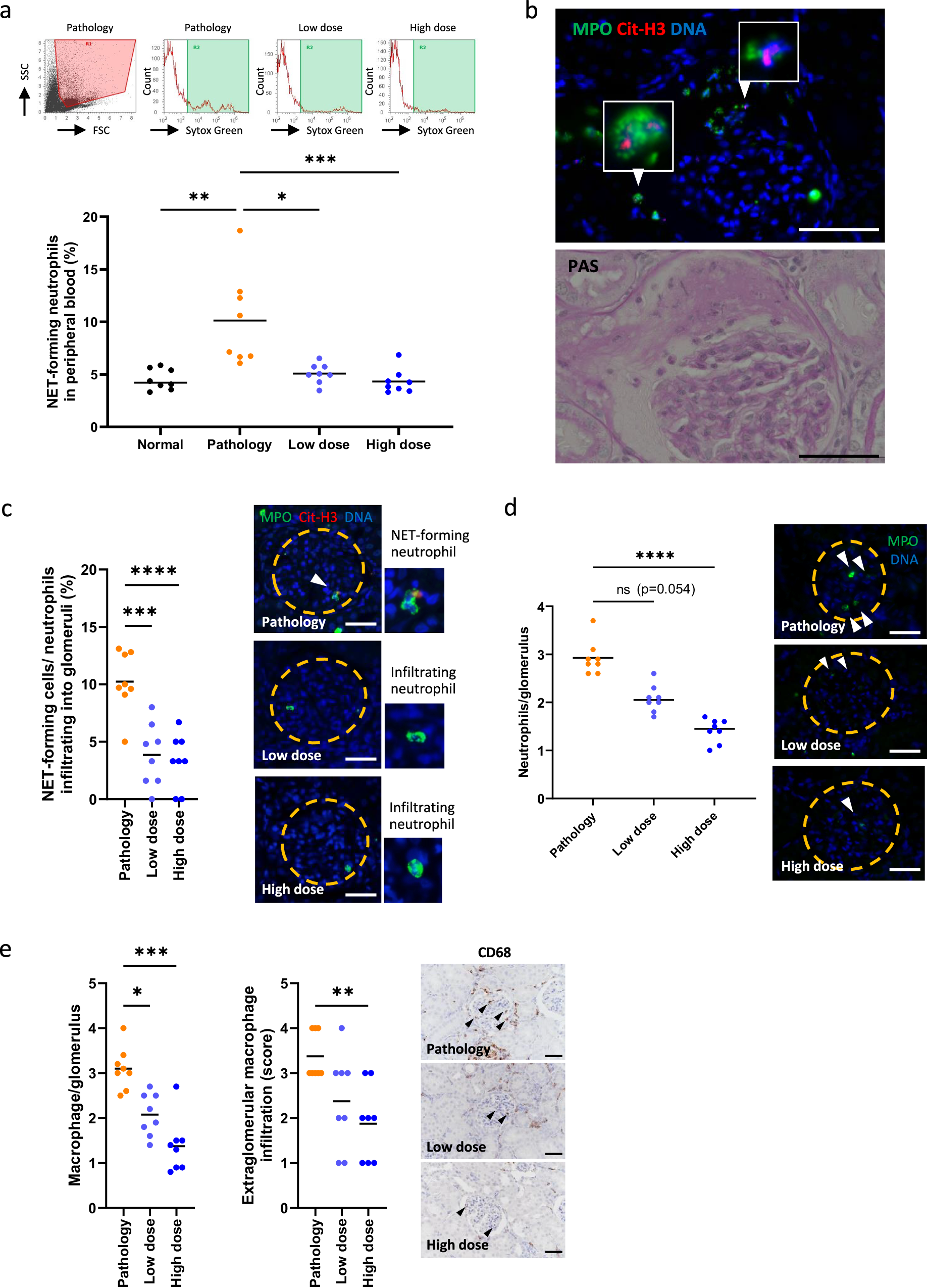
Fig. 6: Suppression of NET formation by MOD06051 in MPO-AAV rats.

a NET-forming neutrophils in the blood at day 42 were detected by FCM using Sytox Green (n = 8/group). Normal rats (n = 8) were used as controls. b NET-forming neutrophils were detected as MPO+ Cit-H3+ DAPI+ substances (arrowhead) in glomeruli of MPO-AAV rats. c The rate of NET-forming neutrophils (arrowhead) in neutrophils infiltrating into glomeruli (%) was calculated. d The number of MPO+ neutrophils (arrowheads) infiltrated into 10 glomeruli were counted, and neutrophils per glomerulus (dotted circle) were calculated. e The number of CD68+ macrophages infiltrated into and around glomeruli were counted. Arrowheads indicate macrophages infiltrated into the glomerulus. Extraglomerular macrophage infiltration was scored as follows; 0: none, 1: 1–10, 2: 11–25, 3: 26–50, 4: > 50 macrophages infiltrated around the glomerulus. Values are displayed as the mean with SEM. P-values were calculated using One-way ANOVA followed by Dunnett’s analysis for (c) and Kruskal-Wallis followed by Dunn’s analysis for (a, d, and e). *p < 0.05, **p < 0.01, ***p < 0.001, ****p < 0.0001. Bar, 50 µm. Source data are provided as a Source Data file.