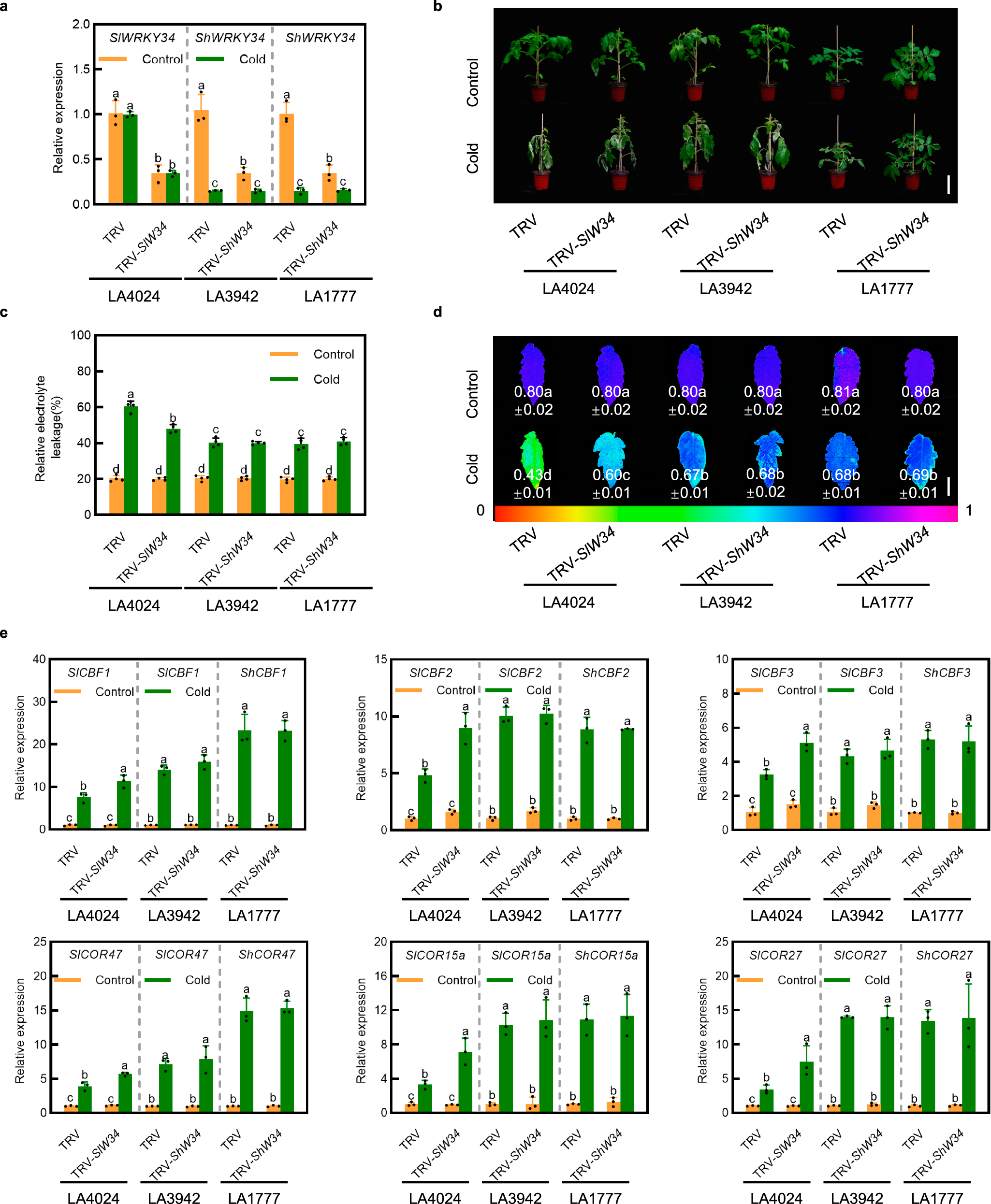
Fig. 2: Functional identification of WRKY34 alleles in response to cold stress in cultivated and wild tomatoes.

a Expression levels of WRKY34 in introgression line LA3942, its background material LA4024, donor parent LA1777 and their WRKY34-silenced seedlings under cold stress. Total RNA was isolated from leaf samples after 6 h of cold stress. Data are presented as means ± SD of three biological replicates. The relative expression levels of WRKY34 in TRV of LA4024, LA3942 and LA1777 under normal conditions were set to “1”. b Phenotypes of LA3942, LA4024, LA1777 and their WRKY34-silenced seedlings at 7 d after cold treatment. Eight plants of each genotype and treatment were tested with similar results. Bar: 10 cm. Relative electrolyte leakage (REL, c) and maximum photochemical efficiency of photosystem II (Fv/Fm, d) in LA4024, LA3942, LA1777 and their WRKY34-silenced seedlings at 7 d after cold treatment. The false color code depicted at the bottom of the images ranges from 0 (black) to 1 (purple). Bar: 2 cm. Data are presented as means of four biological replicates ± SD (c) or means of eight leaflets from independent plants (d). e Expression levels of CBFs and CORs in LA4024, LA3942, LA1777 and their WRKY34-silenced seedlings under cold stress. Total RNA was isolated from leaf samples after 6 h of cold stress. The relative expression levels of CBFs and CORs in TRV of LA4024, LA3942 and LA1777 under normal conditions were set to “1”. At least twice experiments were repeated independently with similar results. Data are presented as means ± SD of three biological replicates. Different letters indicate significant differences (P < 0.05) according to one-way ANOVA with Duncan’s multiple range test. TRV, non-silenced seedlings; TRV-SlW34, SlWRKY34-silenced seedlings; TRV-ShW34, ShWRKY34-silenced seedlings. Source data are provided as a Source Data file.