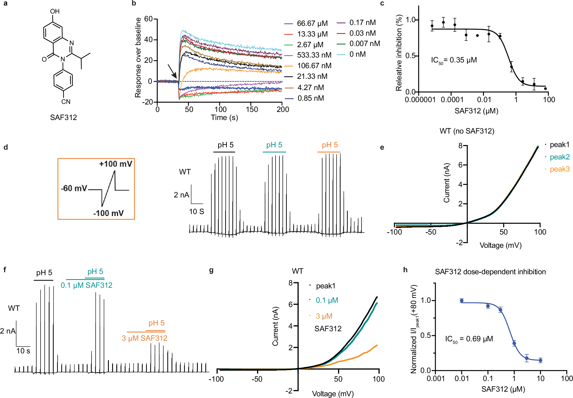
Fig. 1: Functional characterization of SAF312.
From: Structural basis of TRPV1 inhibition by SAF312 and cholesterol

a Chemical structure of the hTRPV1 antagonist SAF312. b The representative FLIPR capsaicin responses of hTRPV1 to preincubation with SAF312 at various concentrations (ranging from 66.67 μM to 0 nM) are shown, with an arrow indicating when capsaicin was added. c Curve fitting of dose-dependent SAF312 inhibition of hTRPV1WT calcium fluorescence signal evoked by 3.33 μM capsaicin (IC50 = 0.35 μM, n = 3 at each concentration point), data are shown as mean ± SD. d, e Representative acid (pH 5)-evoked hTRPV1-related current traces recorded at a holding potential of −60 mV with ramp pulses from −100 mV to +100 mV. hTRPV1-expressing HEK293T cell exposed to pH 5 solution three times (d), I-V curves were generated from the peak currents (peak1, peak2, and peak3) at each stimulation time (e). f, g hTRPV1-expressing HEKT293 cells exposed to pH 5 solution alone, pH 5 solution with 0.1 μM SAF312 following ~30 s preincubation with 0.1 μM SAF312, and pH 5 solution with 3 μM SAF312 following around 30 s preincubation with 3 μM SAF312 (f), I-V curves were generated from the peak currents (peak1, peak2, and peak3) at each stimulation time (g). h SAF312 dose-dependent curves in responding to pH 5 solution for HEK293T cells expressing hTRPV1 WT (n = 4 at each concentration point), data are shown as mean ± SD.