Fig. 7: Glycoalbumin translocation from blood to intestine via glycan pattern remodeling.
From: Chemistry-driven translocation of glycosylated proteins in mice

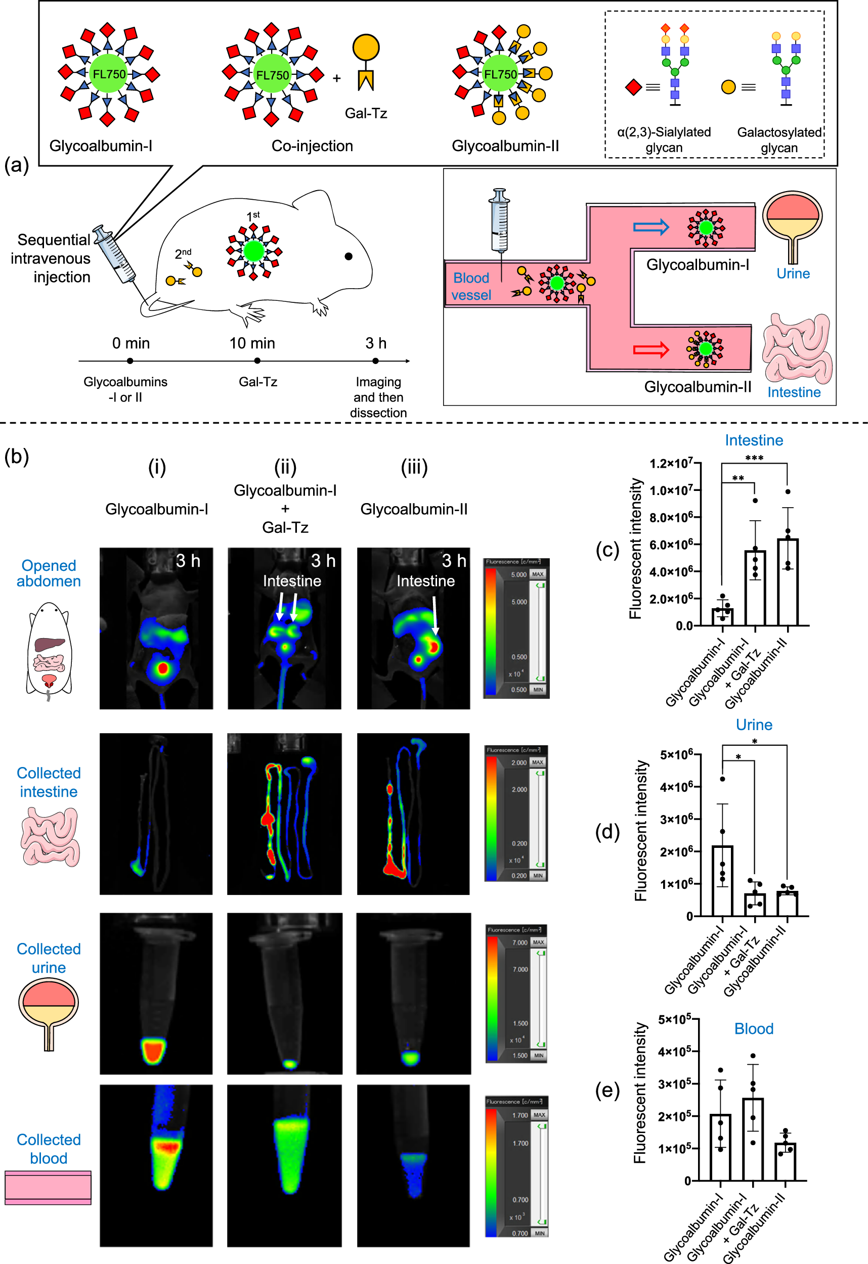
a In vivo fluorescence imaging of glycoalbumin-I, co-injection of glycoalbumin-I and Gal-Tz, and glycoalbumin-II: Translocation of glycoalbumin-I from the bloodstream to the intestine induced by treatment with Gal-Tz for glycan pattern remodeling in mice. The indicated compounds were injected intravenously into 10-week-old BALB/cAJcl-nu/nu mice (n = 5). Control groups received glycoalbumin-I (1.5 nmol in 200 μL saline) or glycoalbumin-II (1.5 nmol in 200 μL saline) alone. The “in vivo glycan pattern remodeling” experimental group received glycoalbumin-I (1.5 nmol in 100 μL saline) followed by Gal-Tz (500 nmol in 100 μL saline, 333 equivalents relative to glycoalbumin-I) after 10 min. The mice were then anesthetized with isoflurane and placed in a fluorescence imager. Abdominal images were acquired at 1-h intervals. After 3 h of observation, the mice were sacrificed and b fluorescence images of the whole abdominal cavity and the intestine, blood, and urine were obtained. Fluorescence intensity from the dissected intestine (c), collected urine (d), and blood (e) after 3 h is shown. Each data point indicated an independent experiment (n = 5). Fluorescence intensity was calculated within an arbitrarily defined region of interest (ROI). Data are presented as the mean ± SD. Significance p values were determined by two-way ANOVA. c **p = 0.0015 (glycoalbumin-I vs. glycoalbumin-I with Gal-Tz); ***p = 0.0004 (glycoalbumin-I vs. glycoalbumin-II). d *p = 0.0277 (glycoalbumin-I vs. glycoalbumin-I with Gal-Tz); *p = 0.0354 (glycoalbumin-I vs. glycoalbumin-II).