Abstract
Transcription-blocking lesions (TBLs) stall elongating RNA polymerase II (Pol II), which then initiates transcription-coupled repair (TCR) to remove TBLs and allow transcription recovery. In the absence of TCR, eviction of lesion-stalled Pol II is required for alternative pathways to address the damage, but the mechanism is unclear. Using Protein-Associated DNA Damage Sequencing (PADD-seq), this study reveals that the p97-proteasome pathway can evict lesion-stalled Pol II independently of repair. Both TCR and repair-independent eviction require CSA and ubiquitination. However, p97 is dispensable for TCR and Pol II eviction in TCR-proficient cells, highlighting repair’s prioritization over repair-independent eviction. Moreover, ubiquitination of RPB1-K1268 is important for both pathways, with USP7’s deubiquitinase activity promoting TCR without abolishing repair-independent Pol II release. In summary, this study elucidates the fate of lesion-stalled Pol II, and may shed light on the molecular basis of genetic diseases caused by the defects of TCR genes.
Similar content being viewed by others
Introduction
Faithful and complete transcription plays a crucial role in cellular activities1. However, elongating RNA polymerases stall at transcription-blocking lesions (TBLs) induced by factors such as UV, cisplatin and benzopyrene2,3. Transcription coupled repair (TCR), a sub-pathway of nucleotide excision repair (NER), is the major mechanism to remove TBLs and recover transcription4,5. In mammalian cells, TCR is initiated by lesion-stalled RNA polymerase II (Pol II) which recruits the Cockayne syndrome group B protein (CSB) to translocate Pol II and overcome non-blocking lesions like 8-oxo-deoxyguanosine6,7,8. If the damage is too bulky to be bypassed (i.e., TBLs), Cockayne syndrome group A protein (CSA) is recruited to damage sites in complex with the damage-specific DNA binding protein 1 (DDB1), cullin 4 A (Cul4A), ring box 1 (Rbx1), and ubiquitin E3 ligase (CRL4CSA)9,10. This is followed by the recruitment of the complex of UV-stimulated scaffold protein A (UVSSA) and ubiquitin-specific protease 7 (USP7)11,12,13. CRL4CSA ubiquitylates surrounding proteins including Pol II, CSB and UVSSA14,15,16, while UVSSA-USP7 is thought to protect them from degradation by its deubiquitinase activity11,12,13, thus promoting repair. More importantly, UVSSA interacts with the p62 subunit of transcription factor IIH (TFIIH) to help recruit the core repair factor TFIIH17. TFIIH contains two helicases, namely xeroderma pigmentosum complementation group proteins B and D (XPB and XPD), and is also the scaffold for downstream repair factors replication protein A (RPA) and xeroderma pigmentosum complementation group proteins A, F and G (XPA, XPF and XPG)17,18. The two endonucleases XPF and XPG incise the damaged strand and release an oligonucleotide containing the lesion, resulting in a gap filled by DNA polymerases and ligases19,20.
As an alternative to TCR, the adducts can be removed by the global genome repair (GGR) sub-pathway of NER, or bypassed by translesion DNA synthesis during replication21,22. When TCR is blocked, the Pol II-damage complex may be even more harmful than the damage itself, since lesion-stalled Pol II can hinder the access of these alternative mechanisms to the damage23,24. In-vitro, this Pol II-damage complex is quite stable25, thus lesion-stalled Pol II needs to be actively removed if TCR cannot be completed26. It was thought that UV-induced ubiquitination of Pol II plays an important role in this process15,27. Ubiquitinated proteins can be recognized by the ubiquitin-selective protein segregase valosin-containing protein (VCP)/p97 and directed to the 26 S proteasome where they undergo proteolysis28. Indeed, p97 has been implicated in the proteasome-medicated eviction of Pol II29,30. Of note, since lesion-stalled Pol II directly engages in the recruitment of TFIIH17, a pathway that releases Pol II without repair could compete with TCR. These two processes must therefore be coordinated to ensure efficient TCR while preventing the accumulation of lesion-stalled Pol II. However, the mechanism of this eviction and its coordination with repair remains to be elucidated.
A major challenge for studying the above questions is how to measure the interaction between Pol II and DNA damage, as both of them are widely spread across the genome. Furthermore, in addition to stalling Pol II in cis, UV-induced lesions have trans-effects on Pol II, including reduced levels of initiating Pol II31 and slower elongating rates32,33, which can alter the measurement of Pol II in chromatin, making it difficult to assess the direct interaction between Pol II and DNA damage34. Recently we developed Protein-Associated DNA Damage Sequencing (PADD-seq) to check direct protein-DNA damage interactions by measuring damage distribution in protein-bound DNA fragments obtained from chromatin immunoprecipitation (ChIP) (Fig. 1a)35. Based on previous PADD-seq measurements, interactions between Pol II and UV-induced cyclobutane pyrimidine dimers (CPDs) disappeared within two hours in TCR-proficient cells, while Pol II was retained at damage sites in CSB knockout cells35. In this study, focusing on CRL4CSA ubiquitin E3 ligase, the p97-proteasome pathway, the ubiquitination site of Pol II, and the UVSSA-USP7 deubiquitinase complex, we systematically investigated the roles of ubiquitination and deubiquitylation in both TCR and repair-independent Pol II release to unveil the coordination of these two pathways in response to TBLs.
a Schematic representation of Damage-seq and PADD-seq. For Damage-seq, genomic DNA extracted from UV-irradiated cells are sonicated and ligated to the first adapter, followed by immunoprecipitation (IP) with the lesion-specific antibody. The precise sites of the lesions are determined by the stalling of primer extension with high-fidelity DNA polymerase. After the ligation of the second adapter, the primer extension products are PCR-amplified and sequenced. For PADD-seq, Pol II-associated DNA are enriched by regular chromatin-immunoprecipitation (ChIP) with an anti-pan-RPB1 antibody. Purified DNA fragments are subjected to Damage-seq. TS, template strand; NTS, non-template strand; TSS, transcription start site; CPD, cyclobutane pyrimidine dimer; kb, kilobase; RPKM: reads per kilobase per million reads mapped. b Diagram of the experimental design for the measurement of TCR (by Damage-seq) and Pol II-CPD interaction (by PADD-seq). c Meta-gene analysis of PADD-seq signals around TSSs and TESs for active genes longer than 50 kb (n = 2790) under indicated conditions. KO, knockout; TES, transcription end site; CRLi, cullin family E3 ligases inhibitor; Ctrl, control (XP-C cells). d Quantification of Pol II retention on damage sites by relative change of PADD-seq signals from 0.5 h to 2 h on each gene. Active genes longer than 20 kb were selected (n = 4488). Pol II, RNA polymerase II. e Meta-gene analysis of Damage-seq signals around TSSs for active genes longer than 50 kb (n = 2790) under indicated conditions. Cells were collected immediately (0 h) or at 8 h after UV irradiation. Fraction CPDs remaining was calculated as the ratio of 8 h to 0 h. f Violin plots of relative Damage-seq signals on each active gene (n = 6406). Log2 value of the ratio of fraction CPDs remaining on TS to that on NTS was calculated. For d and f, the bounds of box represent the interquartile range (IQR, 25%–75%); the white dot in the box indicates the median; the whiskers indicate the range within 1.5 IQR; P value was calculated using two-tailed paired Student’s t-test. See also Supplementary Fig. 1 and 2. Source data are provided as a Source Data file.
Results
Lesion-stalled Pol II is resolved in UVSSA-KO cells by a CSA- and ubiquitination-dependent manner
To determine the fate of lesion-stalled Pol II, we took advantage of PADD-seq to measure Pol II-CPD interaction in an XP-C-deficient cell line (XP4PA-SV-EB, henceforth referred to as XP-C cells) that lacks GGR while possessing proficient TCR to avoid the interference of GGR36. To avoid re-stalling of the next Pol II after eviction of a stalled Pol II, cells were treated with a CDK9 inhibitor (NVP-2) prior to UV to prevent de novo Pol II promoter-release after UV treatment (Fig. 1b, right)35. Under this condition, there is always a sharp peak of PADD-seq at transcription start sites (TSSs) (Fig. 1c) due to high Pol II occupancy, although there are fewer CPDs around TSSs owing to high GC content in this region37,38. Moreover, the downstream regions of transcription end sites (TESs) have high density of slow-moving Pol II39, resulting in persistent PADD-seq peaks which have a shift towards the downstream direction from 0.5 h to 2 h (Fig. 1c)35. In this study we focused on the fate of lesion-stalled elongating Pol II, thus only PADD-seq signals in the gene body region (from TSS downstream 10 kb to TES, see Methods) were considered. Since UV induces CPDs on both template strands (TSs) and non-template strands (NTSs) independent of Pol II occupancy37, the signals of Pol II-associated CPDs detected by PADD-seq should be weak on both strands right after UV irradiation. After a certain time (0.5 h in our experiments), elongating Pol II would be blocked by lesions on TSs but not those on NTSs, thus specific PADD-seq signals on TSs reflecting the level of lesion-stalled Pol II could be detected. Then since under these experimental conditions, de novo Pol II release is inhibited, PADD-seq signals would decrease and finally disappear if pre-existing Pol II blocked by the lesions can be resolved (Supplementary Fig. 1a). Our previous data showed that PADD-seq signals disappeared at 2 h after UV treatment in the presence of a CDK9 inhibitor in TCR-proficient XP-C cells but not in CSB-KO cells35.
To explore the roles of CSA and UVSSA in determining the fate of lesion-stalled Pol II, CSA-KO and UVSSA-KO XP-C cells were generated by CRISPR-Cas9 and verified by Sanger sequencing and Western blot (Supplementary Fig. 1b-e). PADD-seq was performed in CSA-KO and UVSSA-KO cells to assess the retention of Pol II on CPDs at 0.5 and 2 h after UV treatment (Fig. 1b, right). As previously reported, PADD-seq could detect lesion-stalled Pol II at 0.5 h after UV irradiation under all tested conditions35. Similar to CSB-KO cells35, Pol II was restrained at damage sites for 2 h in CSA-KO cells (Fig. 1c top and Supplementary Fig. 2a top), suggesting that lesion-stalled Pol II could not be removed in the absence of either CSB or CSA. In sharp contrast, Pol II was efficiently released from CPDs in UVSSA-KO cells within 2 h (Fig. 1c middle; Supplementary Fig. 2a middle and 2b top). Although loss of UVSSA can cause complete inactivation of TCR11,12,13,17, the dynamics of Pol II-CPD interaction in UVSSA-KO cells is similar to TCR-proficient XP-C (Ctrl) cells (Fig. 1d; Supplementary Fig. 2b bottom and 2c), suggesting a repair-independent but CSA-dependent pathway to release lesion-stalled Pol II. Since CRL4CSA is a cullin family ubiquitin E3 ligase40, it is speculated that UV-induced ubiquitination of Pol II and other TCR factors may play a role in this repair-independent process14,41,42. Therefore, we tested the role of cullin-dependent ubiquitination and found that the cullin family E3 ligases inhibitor (CRLi)43 suppressed Pol II release in TCR-proficient cells (Fig. 1c bottom and 1d; Supplementary Fig. 2a bottom and 2c). We also checked the effect of cullin-dependent ubiquitination on TCR by Damage-seq which can map the genomic distribution of lesions at base resolution in a strand-specific manner. Since TCR selectively removes lesions on TSs, there should be less damage on TSs than on NTSs in TCR-proficient cells after incubation that allows repair (Fig. 1a,b, left). As shown in Fig. 1e,f CRLi could also abrogate TCR in XP-C cells, indicating an essential role of ubiquitination in TCR. Therefore, cullin-dependent ubiquitination is indispensable in both TCR and repair-independent Pol II release. Moreover, UVSSA-KO cells also showed stronger eviction of stalled Pol II upon cisplatin treatment compared to CSA-KO cells, suggesting the versatility of repair-independent Pol II release mechanism across different TBLs (Supplementary Fig. 2d,e). However, TCR-proficient XP-C cells displayed only weak accumulation of lesion-stalled Pol II, likely due to concurrent damage formation and repair during cisplatin treatment (Supplementary Fig. 2d).
Subsequently, we examined the UV-induced Pol II ubiquitination in CSA-KO and UVSSA-KO cells. Intriguingly, loss of CSA could not completely abolish UV-induced Pol II poly-ubiquitination (henceforth referred to as Pol II ubiquitination) (Supplementary Fig. 2f), as previously reported15,27. However, our results suggested that CSA-independent Pol II ubiquitination could not support either TCR or repair-independent Pol II release, implying that lesion-stalled Pol II could only be ubiquitinated in a CSA-dependent manner. In contrast, although loss of UVSSA also reduced UV-induced Pol II ubiquitination as previously reported15 (Supplementary Fig. 2f), lesion-stalled Pol II is efficiently removed under this condition.
p97 evicts Pol II from damage sites in the absence of UVSSA, but is dispensable for both TCR and Pol II release in TCR-proficient cells
Since repair-independent Pol II release required cullin-dependent ubiquitination, we asked whether it is driven by p97 and the proteasome. PADD-seq revealed that the Pol II-CPD interaction on TSs persists in UVSSA-KO cells in the presence of either a p97 inhibitor or a proteasome inhibitor (Fig. 2a,b and Supplementary Fig. 3a–c), indicating that lesion-stalled Pol II is evicted by the p97-proteasome pathway in the absence of UVSSA. Thus, although UV-induced Pol II ubiquitination is reduced in UVSSA-KO cells, the remaining ubiquitination on lesion-stalled Pol II is sufficient to support p97-mediated release. Furthermore, the p97 inhibitor also prevented Pol II release from cisplatin-damage sites in UVSSA-KO cells (Supplementary Fig. 3d,e), implying that p97 could eliminate Pol II blocked by a wide range of TBLs.
a Meta-gene analysis of PADD-seq signals around TSSs and TESs for active genes longer than 50 kb (n = 2790) under indicated conditions. p97i, p97 inhibitor. b Quantification of Pol II retention on damage sites by the relative change of PADD-seq signals from 0.5 h to 2 h on each gene. Active genes longer than 20 kb were selected (n = 4488). c Diagram of three possible fates of lesion-stalled Pol II in TCR-proficient cells. Total and persistent lesion-stalled Pol II are measured by PADD-seq at 0.5 h and 2 h, respectively, while TCR can be reflected by Damage-seq. TCR, transcription-coupled repair. d Meta-gene analysis of Damage-seq signals around TSSs for active genes longer than 50 kb (n = 2790) under indicated conditions. Cells were collected immediately (0 h) or at 4 h after UV irradiation. The fraction CPDs remaining was calculated as the ratio of 4 h to 0 h. DMSO, dimethylsulfoxide. e Violin plots of relative Damage-seq signals on each active gene (n = 6406). Log2 value of the ratio of fraction CPDs remaining on TS to that on NTS was calculated. f As in a but for indicated conditions. g As in b but for indicated conditions. For b, e and g, the bounds of box represent IQR (25–75%); the white dot in the box indicates the median; the whiskers indicate the range within 1.5 IQR; P value was calculated using two-tailed paired Student’s t-test. See also Supplementary Fig. 3 and 4. Source data are provided as a Source Data file.
We next investigated whether p97 is also involved in TCR, and whether repair-independent Pol II release driven by p97 occurs in TCR-proficient cells. When elongating Pol II is blocked by a lesion, it can be resolved by TCR or removed by p97 independent of repair, or it can persist at the damage site (Fig. 2c). Since recruitment of TFIIH requires both UVSSA and Pol II17,44, these three fates are incompatible with each other. We performed both Damage-seq and PADD-seq in XP-C cells in the presence of p97 inhibitor. Since prolonged p97 inhibitor treatment induces cell death (Supplementary Fig. 4a), CPD distributions at 0 h and 4 h post-UV were measured by Damage-seq and repair efficiency was determined by calculating the remaining fractions of damage on both strands. The results showed that inhibiting p97 had no significant impact on TCR (Fig. 2d,e and Supplementary Fig. 4b,c). Intriguingly, p97 inhibition also made no obvious difference on the disappearance of Pol II-CPD interaction in TCR-proficient cells (Fig. 2f,g and Supplementary Fig. 4d–f). Thus, although inhibiting p97 should abolish repair-independent Pol II release, the other two possible fates of stalled Pol II, i.e., TCR and persistent stalling, were not significantly affected. The reasonable explanation is that the contribution of repair-independent Pol II release in TCR-proficient cells is negligible. Furthermore, the fact that damage removal is not compromised by inhibiting p97 implies that p97 is not directly involved in TCR.
UV-induced RPB1-K1268 ubiquitination plays important but not indispensable roles in both TCR and repair-independent Pol II release
Multiple factors including Pol II, CSB and UVSSA are ubiquitinated during TCR14,15,27,45. Among them, ubiquitination at K1268 of the Pol II large subunit (RPB1-K1268ub) is of particular interest, since it was reported to be the major form of UV-induced Pol II ubiquitination and involved in both TCR and UV-induced Pol II degradation15,27. We generated RPB1-K1268R mutant (PKR) cells in which UV-induced Pol II ubiquitination was almost abolished (Supplementary Fig. 5a,b), and assessed both TCR and Pol II dissociation. Damage-seq revealed that the mutant cells had greatly reduced TCR compared to parental cells (Fig. 3a,b), consistent with a previous report15. However, in contrast to CSB-KO cells, preferential repair of transcribed strands in PKR cells was not completely eliminated (Fig. 3a,b). Since PKR cells are derived from GGR-deficient XP-C cells, this result suggests an important but not indispensable role of RPB1-K1268ub in TCR.
a Meta-gene analysis of Damage-seq signals around TSSs for active genes longer than 50 kb (n = 2790) under indicated conditions. Cells were collected immediately (0 h) or at 8 h after UV irradiation. Fraction CPDs remaining was calculated as the ratio of 8 h to 0 h. Data of WT and CSB-KO cells are from our previous study35. b Violin plots of relative Damage-seq signals on each active gene (n = 6406). Log2 value of the ratio of fraction CPDs remaining on TS to that on NTS was calculated. c Meta-gene analysis of PADD-seq signals around TSSs and TESs for active genes longer than 50 kb (n = 2790) under indicated conditions. d Quantification of Pol II retention on damage sites by the relative change of PADD-seq signals from 0.5 h to 2 h on each gene. Active genes longer than 20 kb were selected (n = 4488). For b and d, the bounds of the box represent IQR (25%–75%); the white dot in the box indicates the median; the whiskers indicate the range within 1.5 IQR; P value was calculated using a two-tailed paired Student’s t-test. e Diagram showing that three possible fates of lesion-stalled Pol II should co-exist in RPB1-K1268R cells. Ub, ubiquitin. See also Supplementary Fig. 5. Source data are provided as a Source Data file.
Unlike CSA-KO or UVSSA-KO cells, Pol II retention was partially reduced at 2 h post UV in PKR cells (Fig. 3c,d and Supplementary Fig. 5c). Since lesion-stalled Pol II could be resolved by either TCR or p97 in parental XP-C cells, we knocked out UVSSA (PKR/Uk double mutant cells, Supplementary Fig. 5d,e) or inhibited p97 in PKR cells to block each of these pathways, respectively. Under either condition, Pol II retention at 2 h increased when compared to PKR cells without p97 inhibitor, however a portion of lesion-stalled Pol II was still resolved (Fig. 3c,d and Supplementary Fig. 5c,f), suggesting that either TCR or p97-proteasome pathway could independently resolve lesion-stalled Pol II with low efficiency in PKR cells. Blocking both pathways by inhibiting p97 in PKR/Uk cells abrogated the reduction of Pol II-CPD interaction, further confirming that the partial resolution of lesion-stalled Pol II in the absence of RPB1-K1268ub is still driven by TCR and p97-proteasome pathway (Fig. 3c,d and Supplementary Fig. 5f). These results suggest that although RPB1-K1268ub is an important target of p97 in repair-independent Pol II release, p97 can also remove the TCR complex containing Pol II from damage site with low efficiency in the absence of this modification. Thus, in contrast to parental XP-C cells in which TCR dominates, the three possible fates of lesion-stalled Pol II, i.e., TCR, repair-independent Pol II release and persistent lesion-stalled Pol II, should co-exist in PKR cells (Fig. 3e).
USP7 is involved in TCR but cannot abolish repair-independent Pol II release driven by p97
The deubiquitinase USP7 is recruited to damage sites in complex with UVSSA during TCR, and is thought to play a role in TCR by deubiquitinating and stabilizing repair factors including CSB and UVSSA12,46. Consistent with previous reports, our Damage-seq data revealed that inhibiting USP7 significantly reduced TCR (Fig. 4a,b and Supplementary Fig. 6a,b). Under our experimental condition, the most affected repair factor is UVSSA and its mono-ubiquitination form (Fig. 4c,d), which was thought to play an important role in TCR15. Further inhibition of p97 could partially restore the levels of UVSSA and its mono-ubiquitination form in the chromatin fraction (Fig. 4c,d). However, the TCR activity was not significantly rescued by inhibiting p97 (Fig. 4a,b and Supplementary Fig. 6a,b), implying that USP7 promotes TCR not only by protecting repair factors from p97-proteasome degradation but also through other mechanisms.
a Meta-gene analysis of Damage-seq signals around TSSs for active genes longer than 50 kb (n = 2790) under indicated conditions. Cells were collected immediately (0 h) or at 4 h after UV irradiation. Fraction CPDs remaining was calculated as the ratio of 4 h to 0 h. USP7i, USP7 inhibitor. b Violin plots of relative Damage-seq signals on each active gene (n = 6406). Log2 value of the ratio of fraction CPDs remaining on TS to that on NTS was calculated. The bounds of box represent IQR (25%–75%); the white dot in the box indicates the median; the whiskers indicate the range within 1.5 IQR. c Western blot of chromatin fraction from XP-C cells treated with USP7i (FT671), p97i (CB-5083) or both at 2 h after 20 J/m2 UV-C treatment. The asterisks indicate two nonspecific bands that can also be seen in UVSSA-KO cells (Supplementary Fig. 1e). Experiments were performed in triplicate and a representative experiment is shown. d Relative levels of CSB, CSA, UVSSA and UVSSA-Ub from three biological repeats. Data are shown as means with standard deviation. ns = not significant, *P ≤ 0.05, **P ≤ 0.01, ***P ≤ 0.001. P value was calculated using a two-tailed paired Student’s t-test for b and d. See also Supplementary Fig. 6. Source data are provided as a Source Data file.
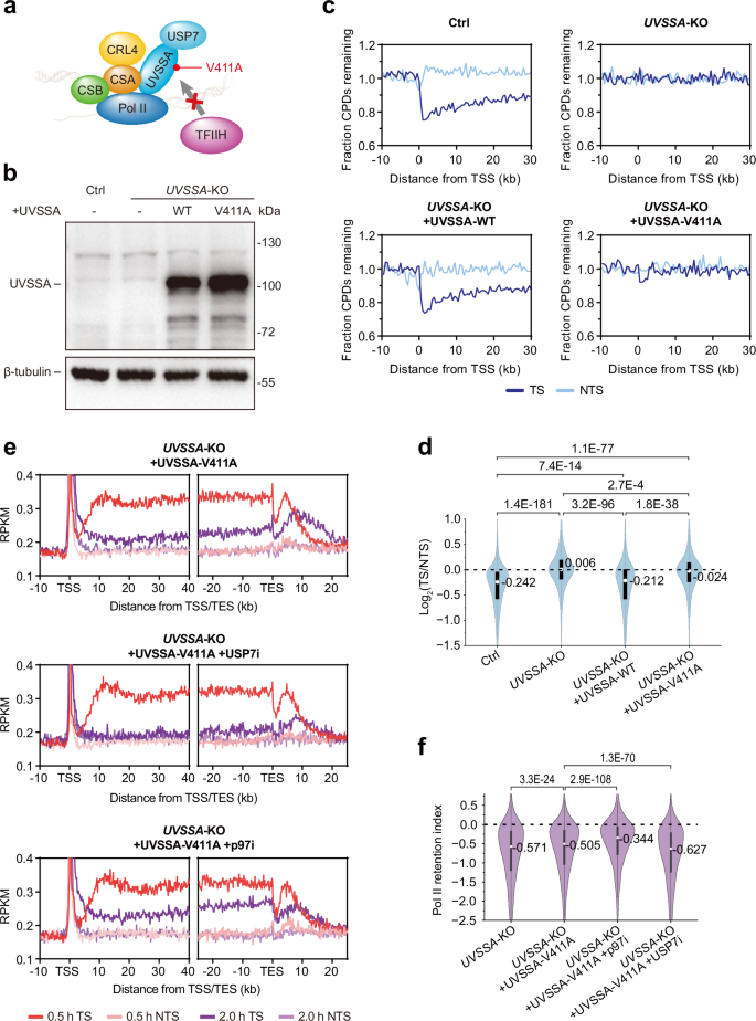
Since the p97-proteasome pathway seems to have a negligible contribution to Pol II removal in TCR-proficient cells (Fig. 2f,g), we investigated whether USP7, with its deubiquitinase activity, could prevent p97-mediated repair-independent Pol II release. To disrupt TCR while maintaining the recruitment and deubiquitinase activity of UVSSA-USP7, we expressed the UVSSA-V411A mutant in UVSSA-KO cells, since the V411 residue is essential for its interaction with the p62 subunit of TFIIH but not required for UVSSA-USP7 interaction (Fig. 5a,b)15,44,47. Damage-seq showed that expression of UVSSA-WT, but not UVSSA-V411A, could efficiently rescue TCR (Fig. 5c,d). Accordingly, lesion-stalled Pol II was completely resolved in the presence of UVSSA-WT, regardless of the presence of the p97 inhibitor (Supplementary Fig. 7a and 7b). By contrast, in UVSSA-V411A mutant cells the majority of Pol II was removed from damage sites after 2 h with a minor portion of Pol II remaining on lesions (Figs. 5e top and 5f; Supplementary Fig. 7c,d top and 7e). Treating with USP7 inhibitor resulted in complete clearance of lesion-stalled Pol II in the mutant cells, indicating that USP7 could moderately reduce Pol II release in TCR-deficient cells (Fig. 5e middle and 5f; Supplementary Fig. 7c middle). More importantly, inhibiting p97 could largely prevent Pol II release in UVSSA-V411A mutant cells but not in cells expressing UVSSA-WT (Fig. 5e bottom and 5f; Supplementary Fig. 7a–d bottom and 7e), since the latter have efficient TCR. Therefore, while USP7 can partially impede p97-driven Pol II release when TCR is absent, it cannot fully prevent this process.
a A schematic showing that UVSSA-V411A mutation blocks the binding of UVSSA to TFIIH but not to USP7. b Western blot of whole cell lysates showing the expression of UVSSA-WT or UVSSA-V411A in UVSSA-KO cells. Although the UVSSA antibody cannot detect endogenous UVSSA in whole cell lysates, it can detect ectopically expressed UVSSA. This experiment was performed once. c Meta-gene analysis of Damage-seq signals around TSSs for active genes longer than 50 kb (n = 2790) under indicated conditions. Cells were collected immediately (0 h) or at 8 h after UV irradiation. Fraction CPDs remaining was calculated as the ratio of 8 h to 0 h. d Violin plots of relative Damage-seq signals on each active gene (n = 6406). Log2 value of the ratio of fraction CPDs remaining on TS to that on NTS was calculated. e Meta-gene analysis of PADD-seq signals around TSSs and TESs for active genes longer than 50 kb (n = 2790) under indicated conditions. f Violin plots of relative change of PADD-seq signals from 0.5 h to 2 h on each gene. Active genes longer than 20 kb were selected (n = 4488). For d and f, the bounds of box represent IQR (25%–75%); the white dot in the box indicates the median; the whiskers indicate the range within 1.5 IQR; P value was calculated using two-tailed paired Student’s t-test. See also Supplementary Fig. 7. Source data are provided as a Source Data file.
Discussion
Heritable defects of TCR-specific genes are related to clinically distinct genetic diseases. These include Cockayne syndrome (CS), a severe disorder characterized by compromised growth, impaired neural development and short life span, and UV sensitive syndrome (UVSS), a relatively mild disease with enhanced sensitivity to sunlight5. CS is caused by mutations in CSA or CSB genes48, while UVSS is mainly attributed to UVSSA mutations11,12,13 with a handful of exceptions that have mutations in CSA49 or CSB50. Persisting lesion-stalled Pol II is thought to be more toxic than the damage itself and thus the cause of the severe symptoms of CS15. This hypothesis is supported by previous reports showing that Pol II is restrained in damaged chromatin in UV-irradiated CSA- or CSB-defective cells but not in UVSSA-defective cells11,51. However, those conclusions were mainly drawn from Western blot or fluorescence recovery after photobleaching (FRAP) which could only detect total elongating Pol II and its interaction with UV-irradiated chromatin, rather than the specific binding of Pol II on UV-induced lesions11,51. Given that UV-induced lesions have a trans-effect of decreasing the elongation rate of Pol II32,33, these technologies could not discriminate whether Pol II retention in chromatin after damage was due to direct blocking or indirect slowing down of the polymerase. Therefore, we took advantage of PADD-seq to assess the direct Pol II-damage interaction in TCR-deficient cells. We detected prolonged retention of Pol II at damage sites in CSB- and CSA-KO cells, while this Pol II-damage interaction disappeared within 2 h in UVSSA-KO cells in a p97-dependent manner (Fig. 1, 2), in agreement with two recent reports monitoring the association between Pol II and damaged chromatin by FRAP or fluorescence microscope52,53. The phenomena are not only observed for UV-induced CPDs but also for cisplatin-adducts, although Pol II are not completely removed from cisplatin-adducts in UVSSA-KO cells within 2 h. The larger size and distinct blocking mechanism of cisplatin-adducts compared to UV-induced CPDs34 might differentially impact damage-induced Pol II ubiquitination and subsequent eviction, resulting in incomplete removal of cisplatin-adducts-stalled Pol II in UVSSA-KO cells.
Recent progress in structural biology revealed that TCR factors Pol II-ELOF1-CSB-Cul4CSA-UVSSA form a complex with DNA damage54. Moreover, elongating Pol II could interact with TFIIH after UV irradiation, indicating that Pol II should not dissociate from damage sites before TFIIH loading15,17. Thus, TCR and repair-independent Pol II release prior to UVSSA loading are mutually exclusive. This raised the question: how do cells coordinate these two competing processes to avoid the accumulation of lesion-stalled Pol II while ensuring efficient TCR? The segregase p97 is a key factor in repair-independent Pol II release, however, it is not required in TCR. Intriguingly, cullin-mediated ubiquitination is needed for TCR, implying that ubiquitination of Pol II and other repair factors participates in TCR by regulating protein-protein interactions. TCR-proficient cells showed minimal p97-mediated removal of lesion-stalled Pol II, however the role of p97 became prominent when TCR was partially or completely abrogated. These results suggested that the TCR pathway takes priority over the p97-driven repair-independent Pol II release under normal conditions, while the p97-proteasome pathway works efficiently only when TCR is suppressed. A possible explanation is that the ubiquitin chains on Pol II and other repair factors are involved in and masked by protein-protein interactions during efficient TCR and cannot be accessed by p97 (Fig. 6, right). Once the TCR process is interrupted, conformation change may happen to allow p97 to recognize and remove those ubiquitinated proteins (Fig. 6, middle). Only when both processes are blocked by deficient ubiquitination in CSB- or CSA-mutant cells does Pol II persist on TBLs (Fig. 6, left).
Left: For cells with deficiencies in CSB or CSA gene that are related to CS, Pol II cannot be ubiquitinated, thus both TCR and p97-driven Pol II release are blocked, resulting in extended retention of Pol II on damage sites. Middle: For cells with mutated UVSSA which can cause UVSS, TCR is also blocked due to the lack of UVSSA or deficiency in TFIIH loading. However, Pol II (and CSB) can be ubiquitinated, so p97 can remove lesion-stalled Pol II to prevent its accumulation. Right: For normal cells with proficient TCR, p97 would not access ubiquitinated Pol II during TCR, thus cannot interfere with repair. Lesion-stalled Pol II should be resolved mainly by TCR.
Ubiquitination induced by TBLs is a complicated process. On one hand, the E3 ligase CRL4CSA is a fundamental TCR factor40. On the other hand, the E3 ligases such as NEDD455 and Cul5-based Elongin A complex56 are also reported to ubiquitinate Pol II in this scenario. Nevertheless, our results show that either loss of CSA or the cullin family ubiquitin E3 ligases inhibitor could abolish both TCR and repair-independent Pol II release. A recent study found that knocking down NEDD4 or Cul5 does not affect the dissociation of Pol II from damaged chromatin52. Therefore, although there is UV-induced and CSA-independent Pol II ubiquitination, CRL4CSA is the most likely E3 ligase working on lesion-stalled Pol II and is required for both pathways. By contrast, although a loss of UVSSA compromises UV-induced Pol II ubiquitination, Pol II is efficiently extracted from the damage site by p97, implying that lesion-stalled Pol II can be ubiquitinated without UVSSA, albeit less efficiently. However, it is challenging to distinguish between ubiquitination on lesion-stalled Pol II and ubiquitination on other Pol II molecules.
Several important players of TCR including Pol II, CSB, and UVSSA are ubiquitinated after UV irradiation14,15,46. Among them, ubiquitylation at K1268 of RPB1 subunit of Pol II has been reported to play a key role in both TCR and UV-induced Pol II pool regulation15,27. Although other lysine residues of RPB1 might also be ubiquitinated, only the K1268R mutation nearly abrogates UV-induced RPB1 ubiquitination while mutations of other lysine residues show no significant effect. Consistently, RPB1-K1268R mutation greatly reduces the efficiencies of both TCR and repair-independent Pol II release under our conditions, but both processes were not completely blocked by this mutation. For TCR, loss of RPB1-K1268ub might compromise essential protein-protein interaction and diminish repair efficiency. In the case of repair-independent Pol II release, RPB1-K1268ub is an important target of p97. However, in RPB1-K1268R mutant cells, other ubiquitinated repair factors, e.g. CSB, might also be recognized by p97, leading to the eviction of the whole complex, albeit with a reduced efficiency14. Nevertheless, the possibility that p97 recognizes the weak ubiquitination on other residues of RPB1 cannot be excluded. In agreement with this hypothesis, inhibition of cullin E3 ligase activity resulted in a stronger suppression of Pol II release compared to RPB1-K1268R or RPB1-K1268R/UVSSA knockout. Thus, three scenarios described in Fig.6 should co-exist in RPB1-K1268R mutant cells due to the low efficiency of either TCR or repair-independent release (Fig. 3e). Based on the elevated Pol II stalling at damage sites, this mutation is expected to cause CS-like symptoms. However, no RPB1-K1268 mutation in patients has been reported to date. In a mouse model, this mutation is similar as Csb-KO which can cause CS in combination with Xpa deficiency, confirming our hypothesis. It is worth noting that in the absence of RPB1-K1268 ubiquitination, partial resolution of lesion-stalled Pol II is not uniform along genes. Instead, the levels of persistent Pol II gradually increased from TSSs to TESs, regardless of whether the resolution was driven by TCR or p97 (Fig. 3c). This trend coincides with phosphorylation of Ser2 (S2P) on RPB1-CTD that increases from TSSs to TESs along the gene body39. This increasing phosphorylation toward TESs might hinder the resolution of lesion-stalled Pol II under certain conditions. However, there is currently no direct evidence, and further study is required to test this hypothesis.
Remarkably, there is not only a ubiquitin E3 ligase (CRL4CSA) but also a deubiquitinase complex, namely UVSSA-USP7, among the fundamental TCR factors. It was assumed that USP7 could protect repair factors from proteasome degradation and promote TCR with its deubiquitinase activity12,46, whereas UVSSA plays a more important and direct role in TCR by recruiting TFIIH through its interaction with p62 subunit15,17,44. Our results showed that inhibiting the deubiquitinase activity moderately suppressed TCR, however, inhibition of p97 could not significantly rescue repair, indicating that maintaining the stability of repair factors is not the sole mechanism by which USP7 promotes TCR. It is possible that both ubiquitination and deubiquitylation can regulate protein-protein interactions to promote TCR, but the effect of USP7 inhibition is weaker than cullin inhibition. On the other hand, UVSSA-V411A mutation slightly impeded p97-driven Pol II release, and this impediment was eliminated by inhibiting USP7, suggesting that the deubiquitinase activity of USP7 just marginally prevents Pol II release when TCR is blocked. Therefore, although no actual case has been reported, it is expected that the UVSSA-V411A mutation should not cause severe CS-like symptoms as RPB1-K1268R mutation. Thus, p97 may play a broader role in preventing the accumulation of lesion-stalled Pol II when TCR is blocked in a late stage after the recruitment of UVSSA-USP7.
Impaired clearance of TBLs induced by endogenous factors like formaldehyde is thought to be the underlying cause for the severe symptoms of TCR deficiency in CS57. However, TCR deficiency might not be the direct cause of CS, since only mutations in CSA and CSB genes lead to CS48, while mutations in UVSSA result in significantly milder symptoms, although they all completely abrogate TCR11,12,13. Here we uncovered different fates of lesion-stalled Pol II in cells lacking CSA/CSB compared to UVSSA, implying an association between persistent lesion-stalled Pol II and the severe symptoms of CS. If TCR is defective while lesion-stalled Pol II can be released, lesions can be removed by GGR or other pathways58, or bypassed during replication. The cells are still sensitive to UV, but affected individuals exhibit only symptoms of UVSS. In contrast, if TBLs are tightly bound by stalled Pol II, they could not be handled by any other mechanism, and the patients would develop CS (Fig. 6). In addition, the phenotype of TCR-deficient mutations might also be affected by other pathways and genes. It was reported that similar CSB-null mutations can cause different phenotypes including UVSS, mild and severe CS50,59,60. It is possible that other genes involved in various pathways such as alleviating Pol II retention, reducing endogenous DNA damage formation, and compensating for the detrimental consequences of persistent lesion-stalled Pol II, might also contribute to the symptoms. However, the exact underlying mechanisms for specific patients are unclear. Moreover, although deficiencies in both GGR-specific genes and common NER genes can result in xeroderma pigmentosum (XP) with high risk of skin cancer, only mutations in common NER genes that also impair TCR can cause neurodegeneration or even CS-like symptoms in addition to XP, albeit usually milder than typical CS24, implying a similar mechanism underlying these symptoms and CS phenotype induced by mutations of TCR-specific genes. Our results suggested the possibility that UVSSA-USP7 could hinder the clearance of lesion-stalled Pol II in some NER-deficient cells, and the remaining lesion-stalled Pol II might cause relatively mild neurodegeneration or CS-like symptoms. Recent studies reported that some patients with onset neurodegeneration symptoms had mutations in common NER genes including XPA, XPD and XPF, but they only showed elevated sensitivity to sunlight rather than typical XP symptoms61. Furthermore, a recent paper demonstrated that physiological natural aging is related to increased Pol II stalling62, which is also observed in pathological premature aging caused by CS. Endogenous DNA damage is thought to be the reason for increased Pol II stalling during aging. Therefore, persistent lesion-stalled Pol II might be a common cause in neurodegeneration and aging rather than just the underlying reason of CS, and targeting lesion-stalled Pol II for degradation might be a potential way to relieve neurodegeneration in patients with TCR deficiency. In summary, our study unveiled the mechanism to regulate the fate of lesion-stalled Pol II, shedding light on the potential therapeutic strategy of neurological symptoms caused by transcription-blocking damage.
Methods
Cell culture
Human skin fibroblast cells derived from an XP-C patient (GM15983, dubbed “XP-C cells”) were purchased from Coriell Institute. Cells were grown in DMEM (Gibco) supplemented with 10% fetal bovine serum (Gibco) and 1% Penicillin–Streptomycin (Gibco) at 37 °C in a 5% CO2 humidified chamber.
Gene editing by CRISPR-Cas9
CSA and UVSSA knock-out cells and RPB1-K1268R mutation cells were generated by the CRISPR-Cas9 mediated gene editing strategy63. For the gene deletion experiment, the sgRNA coding sequence (Supplementary Table 1) was cloned into pX459 V2.0 vector (a gift from Feng Zhang; Addgene plasmid 62988)63. The plasmid was transfected into designated cells using HighGene transfection reagent (ABclonal). 24 h after transfection, cells were selected for 24 h with 1 μg/ml puromycin (Selleck). Single clones were isolated from surviving fraction by limiting dilution. The sgRNA target regions were amplified by PCR and the products were ligated to the pEASY-Blunt Zero vector (TransGen Biotech). The PCR products and recombinant vectors were sequenced by Sanger sequencing. Knock-outs were further confirmed by Western blot.
Generation of RPB1-K1268R mutants were achieved by inducing site-specific double-strand breaks near the designated RPB1 lysine residues in combination with homology-directed-repair oligonucleotides carrying the K1268R substitutions. A ~ 100 nt oligonucleotide (Supplementary Table 1) was co-transfected with a sgRNA expressing plasmid corresponding to the target sequence. The introduction of designated amino acid substitution was confirmed by Sanger sequencing and loss of UV-induced RPB1 ubiquitination (see section of Detection of ubiquitylated RPB1).
Retrovirus production and generation of UVSSA-V411A cell line
The wild-type human UVSSA cDNA was fused with a N-terminal FLAG-HA tag. UVSSA-V411A mutant with the N-terminal FLAG-HA tag was generated by site-directed PCR mutagenesis using specific primer sets (Supplementary Table 2), 2×Phanta Max Master Mix (Vazyme) and the DpnI restriction enzyme (Sangon Biotech). Then the wild-type and V411A mutational UVSSA constructs were cloned into pMXs-IRES-Puro retroviral expression vector (a gift from Dr. Feilong Meng, Chinese Academy of Sciences, Shanghai, China), respectively. For retrovirus production, 293 T cells were transfected with the UVSSA-encoding plasmids constructed above together with packaging plasmid PCL10A1 (a gift from Dr. Feilong Meng) using HighGene transfection reagent (Abclonal). Viral particles were collected 48 h after transfection, filtered through 0.45-μm filters, and infected into UVSSA-KO XP-C cells. After incubation for 48 h, cells were selected with 1 μg/ml puromycin for 24 h. Surviving fractions were further incubated for 48 h in DMEM supplemented with 20% conditioned medium, 15% fetal bovine serum and 1% penicillin–streptomycin. All the constructs and mutants were confirmed by Sanger sequencing.
UV irradiation and drug treatments
Cells were prepared in Petri dishes and treated with 2 μM MLN-4924 (MedChemExpress) as CRL inhibitor (CRLi), 10 μM FT671 (MedChemExpress) as USP7 inhibitor (USP7i), 5 μM CB-5083 (MedChemExpress) as p97 inhibitor (p97i), 50 μM MG-132 (Selleck) as proteosome inhibitor, or 250 nM NVP-2 (MedChemExpress) as CDK9 inhibitor, as indicated. After incubation at room temperature for 5 min, the media was removed and cells were irradiated with 20 J/m2 254 nm UV-C. Then the drug-containing culture medium was added back, and cells were incubated for the indicated time courses at 37 °C in a 5% CO2 humidified chamber.
Detection of TCR factors in chromatin fractions
XP-C cells were prepared in 60-mm plates. UV irradiation and drug treatment of USP7i and p97i were performed as described above, followed by the incubation for 2 h at 37 °C in a 5% CO2 humidified chamber. Then cells were harvest by trypsinization and centrifugation.
Cells were lysed in 200 μl of lysis buffer 1 (50 mM HEPES-KOH pH 7.5, 1 mM EDTA, 140 mM NaCl, 0.25% Triton X-100, 0.5% CA-630 and 10% glycerol) supplemented with protease/phosphatase inhibitor cocktail (Roche) for 20 min on ice. The pellets were collected by centrifugation at 20,000 g at 4 °C for 3 min, and sequentially washed with 100 μl of lysis buffer 1 and 100 μl of lysis buffer 2 (10 mM Tris-HCl pH 8.0, 1 mM EDTA, 200 mM NaCl and 0.5 mM EGTA) supplemented with protease/phosphatase inhibitor cocktail (Roche) very gently. Then the pellets were incubated with 5 μl of Super Nuclease (Smart-Lifesciences) in 50 μl of Buffer 3 (50 mM HEPES-KOH pH 7.5, 140 mM NaCl, 0.25% Triton X-100, 0.5% CA-630 and 10% glycerol) supplemented with protease/phosphatase inhibitor cocktail (Roche) for 15 min on ice, and boiled at 96-98°C for 10 min with the supplement of SDS-PAGE Protein Sample Loading Buffer (Beyotime). Samples were span down and the supernatants were resolved by 4–15% SDS-PAGE. The CTD-Ser2-phosphorylated RPB1, CSB, CSA, UVSSA and H3 (loading control) were detected by indicated antibodies (see Western blot section for details). Experiments were performed in triplicate. Protein levels were quantified and normalized to signals of Ponceau S staining. P value was calculated using two-tailed paired Student’s t-test.
Detection of ubiquitylated RPB1
Dsk2-pulldown of ubiquitylated RPB1 were performed as described previously64. To prepare Dsk2-coated beads, purified GST-Dsk2 protein (a gift from Dr. Fenglong Meng) was incubated with pre-washed glutathione agarose beads [2 ml of original beads suspension (Smart-Lifesciences) was washed with PBSA (1 × PBS plus 1% BSA) supplemented with 2 mM DTT] at a rotator overnight at 4 °C. The beads were span down, washed twice with cold PBSA containing protease inhibitor and 0.1% Triton X-100, and then washed once with PBSA containing protease inhibitor. The prepared Dsk2-coated beads were resuspended in 20 ml of PBSA containing protease inhibitor and 0.02% sodium azide and stored at 4 °C.
WT and RPB1-K1268R cells cultured in 60-mm dishes were irradiated with or without 20 J/m2 UV-C, and incubated for 30 min at 37 °C in a 5% CO2 humidified chamber. After the incubation, cells were harvested by trypsinization and centrifugation and lysed in 200 μl of TENT buffer (50 mM Tris-HCl pH 7.4, 2 mM EDTA, 150 mM NaCl, 1% Triton X-100) containing inhibitors of protease and phosphatase for 10 min on ice. Then the samples were sonicated by the sonicator (Qsonica) at 30% amplitude for 7 min with 30 s ON and 30 s OFF pulses at 4 °C. Samples were centrifuged at 20,000 g for 5 min at 4 °C to remove the debris, and the supernatants were saved. Protein concentration was quantified by the A280 (absorbance at 280 nm) using a spectrophotometer (DeNovix). Equal amounts of supernatants were saved as Input.
Dsk2-coated beads were pre-washed twice in TENT buffer. Each 0.4 ml of Dsk2-coated beads suspension (equivalent to 10 μl of packed beads) was used to pull down ubiquitylated RPB1 from equal amounts (less than 1 mg) of whole cell extracts. Samples were incubated in 200 μl of TENT buffer containing protease inhibitor and phosphatase inhibitor on a rotator at 4 °C overnight. The beads were washed three times with TENT buffer and centrifuged at 750 g for 1 min at 4 °C, and then all liquid was removed. The beads and Input samples were then boiled at 96–98°C for 10 min in SDS-PAGE Protein Sample Loading Buffer. Samples were span down and the supernatants were resolved by 4–20% SDS-PAGE. The CTD-Ser2-phosphorylated RPB1, ubiquitin and β-tubulin (loading control) were detected by indicated antibodies (see Western blot section for details).
Western blot
Samples were prepared as described above and resolved by precast 4-15% or 4–20% gradient gels for SDS-PAGE (Beyotime). Resolved protein samples were transferred to nitrocellulose membranes (PALL), followed by Ponceau S (Sigma) staining and blocking for 1 h at room temperature in 5% skim milk in TBST (50 mM Tris-HCl pH 7.6, 150 mM NaCl, 0.1% Tween 20). The membranes were incubated with indicated primary antibodies in 5% BSA in TBST overnight at 4 °C. Membranes were washed three times in TBST, followed by incubation with 1:5000 diluted HRP-conjugated secondary antibodies (Beyotime: anti-mouse, A0216; anti-rabbit, A0208) in 5% skim milk in TBST for 1 h at room temperature. After extensive washing with TBST, the proteins were visualized using enhance chemiluminescence reagent (Tanon). Primary antibodies used for immunoblotting: mouse anti-β-tubulin monoclonal antibody, 1:1000 (Cell Signaling Technology, Cat# 86298, Clone# D3U1W, Lot# 3); rabbit anti-CTD-Ser2-phosphorylated RPB1 polyclonal antibody, 1:1000 (Abcam, Cat# ab5095, No clone#, Lot# GR3376111-2); rabbit anti-CSA monoclonal antibody, 1:1000 (Abcam, Cat# ab137033, Clone# EPR9237, Lot# GR155793-1); rabbit anti-CSB polyclonal antibody, 1:1000 (Bethyl Laboratories, Cat# A301-345A, No clone#, Lot# 2); mouse anti-UVSSA polyclonal antibody, 1:500 (Abnova, Cat# H00057654-B01P, No clone#, Lot# K5151); rabbit anti-H3 monoclonal antibody, 1:1000 (Cell Signaling Technology, Cat# 4499, Clone# D1H2, Lot# 9); mouse anti-ubiquitin monoclonal antibody, 1:200 (santa cruz, Cat# sc-8017, Clone# P4D1, Lot # K1920); mouse anti-Lamin B1 monoclonal antibody, 1:1000 (santa cruz, Cat# sc-377000, Clone# A-11, Lot # H2923).
Cell viability
XP-C cells were equally seeded in 6-cm culture dishes, and the cell density was controlled at about 50%. The second day, cells were treated with 20 J/m2 UV-C and 5 μM CB-5083 (or vehicle DMSO), and incubated for 0 h, 4 h, or 8 h. Cells were carefully washed with PBS, fixed with 100% methanol for 10 min, stained with 0.5% (w/v) crystal violet (Sangon Biotech) in 25% methanol for 10 min at room temperature, and washed with ddH2O. Pictures were taken by a normal camera (left) or a microscope (right).
Damage-seq
Cells cultured in 60-mm plates were subjected to UV irradiation and drug treatment of CRLi, USP7i and p97i as described above, followed by incubation for 0 h (no incubation), 4 h or 8 h at 37 °C in a 5% CO2 humidified chamber. Then cells were scraped and collected by centrifugation. Genomic DNA was extracted using PureLink Genomic DNA Mini Kit (Thermo Fisher Scientific), and sonicated by a Q800 Sonicator to get DNA fragments averagely 300–600 bp in length. The 500 ng of DNA fragments were used for Damage-seq37. Briefly, DNA fragments were subject to end-repair and dA-tailing with NEBNext Ultra II DNA Library Prep Kit for Illumina (New England Biolabs), followed by ligation with 50 pmol of adapter 1 (Ad1, Supplementary Table 3) at 4 °C overnight. Samples were purified by 0.8 × DNA FragSelect XP Magnetic Beads (Smart-lifesciences) and used for immunoprecipitation with the anti-CPD antibody (Cosmo Bio, Cat# NMDND001, clone# TDM-2, Lot# TM-C-019). Then, primer O3P (Supplementary Table 3) was attached to IP-purified DNA and was extended by NEBNext Ultra II Q5 Master Mix (New England Biolabs), followed by ExoI (New England Biolabs) treatment and 1.1×DNA FragSelect XP Magnetic Beads cleanup. Purified extension products were denatured and ligated to adapter 2 (Ad2, Supplementary Table 3) by Instant Sticky-end Ligase Master Mix (New England Biolabs) at 4 °C overnight. Ligation products were purified by 1.1 × DNA FragSelect XP Magnetic Beads and amplified by 12–15 cycles of PCR with NEBNext Ultra II Q5 Master Mix and NEBNext Multiplex Oligos for Illumina (New England Biolabs) according to manufacturer’s instructions. Libraries were sequenced from both ends on an Illumina NovaSeq system by Mingma Technologies Company to get ~40 million raw reads for each sample.
PADD-seq
PADD-seq was performed as described previously35. Briefly, cells cultured in three 150-mm plates were used for each sample. For PADD-seq experiments of Pol II and CPD, UV irradiation and drug treatment of NVP-2, CRLi, p97i, USP7i and MG-132 were performed as described above, followed by the incubation for 0.5 h or 2 h at 37 °C in a 5% CO2 humidified chamber. For PADD-seq experiments of Pol II and cisplatin-adduct: cisplatin (Sigma) was dissolved in DMSO to 20 mM and immediately added to medium to a final concentration of 200 μM. Cells were treated with 5 μM CB-5083 (p97i) together with cisplatin in some experiments, as indicated in the figure legends. Then cells were incubated at 37 °C for 1.5 h, washed twice with PBS, and treated with 250 nM NVP-2 (or together with 5 μM CB-5083), followed by further incubation for 0.5 h or 2 h at 37 °C in a 5% CO2 humidified chamber.
Then the cross-linking was performed by incubation with 1% formaldehyde (Thermo Fisher Scientific) for 10 min at room temperature with gentle shaking and stopped by incubation with 150 mM Glycine (Sigma) for 5 min at room temperature. Cells were washed twice by ice-cold PBS, scraped and collected by centrifugation. Collected cells were lysed in lysis buffer 1 (50 mM HEPES-KOH pH 7.5, 1 mM EDTA, 140 mM NaCl, 0.25% Triton X-100, 0.5% CA-630 and 10% glycerol) supplemented with protease inhibitor cocktail (Roche) on ice for 10 min. Pellet was collected by centrifugation, followed by incubation with lysis buffer 2 (10 mM Tris-HCl pH 8.0, 1 mM EDTA, 200 mM NaCl and 0.5 mM EGTA) supplemented with protease inhibitor cocktail on ice for 10 min. The pellet was collected by centrifugation and resuspended in lysis buffer 3 (10 mM Tris-HCl pH 8.0, 1 mM EDTA, 140 mM NaCl, 1% Triton X-100, 1.5% SDS and 0.1% Na-DOC) supplemented with protease inhibitor cocktail on ice for 30 min. Obtained chromatin lysate was sonicated by a Q800 Sonicator (Qsonica) to get DNA fragments averagely 300–600 bp in length, followed by centrifugation at 20,000 g for 10 min at 4 °C to collect the supernatant. Sample concentrations were determined by Qubit dsDNA BR Assay kit (ThermoFisher Scientific).
Fragmented chromatin was subjected to chromatin immunoprecipitation. In brief, 167 μg of fragmented chromatin and 25 μg of anti-RPB1 antibody (Bethyl Laboratories, A304-405A, No clone#, Lot# 2) were incubated in RIPA buffer (10 mM Tris-HCl pH 8.0, 1 mM EDTA, 140 mM NaCl, 1% Triton X-100, 0.1% SDS and 0.1% Na-DOC) supplemented with protease inhibitors, 0.1 % BSA (Sigma) and 0.1 μg/μl tRNA (Sigma) for 2 h on a rotator at 4 °C. Then 60 μl of protein A agarose beads (Smart-lifesciences) were added and the mixture was incubated on a rotator at 4 °C overnight. Beads were sequentially washed with RIPA buffer, RIPA-500 buffer (10 mM Tris-HCl pH 8.0, 1 mM EDTA, 500 mM NaCl, 1% Triton X-100, 0.1% SDS and 0.1% Na-DOC), LiCl Wash buffer (10 mM Tris-HCl pH 8.0, 1 mM EDTA, 250 mM LiCl, 0.5% CA-630 and 0.5% Na-DOC) three times for each buffer and once with TE (10 mM Tris-Cl pH 8.0 and 1 mM EDTA), followed by elution with Direct Elution buffer (10 mM Tris-HCl pH 8.8, 5 mM EDTA, 300 mM NaCl and 1% SDS). Elutes were treated with RNase A (ThermoFisher Scientific) for 30 min at 37 °C, followed by incubation with proteinase K (Takara) for 2 h at 55 °C. Then cross-linking was reversed by incubation at 65 °C overnight. DNA was purified by phenol-chloroform extraction and ethanol precipitation, and the concentration was determined by Qubit dsDNA HS Assay Kits (ThermoFisher Scientific).
Purified DNA (50–100 ng) was subjected to Damage-seq using an anti-CPD antibody (for PADD-seq of Pol II and CPD) or an anti-cisplatin-adduct antibody (Abcam, Cat# ab103261, clone# CP9/19, lot# GR263432-45, for PADD-seq of Pol II and cisplatin-adduct) as previously described35,37,65. Libraries were sequenced from both ends on an Illumina NovaSeq system by Mingma Technologies Company to get ~20 million raw reads for each sample.
Genome alignment and visualization
For Damage-seq and PADD-seq, reads containing the Ad1 sequence at the 5’ end were removed using Cutadapt (version 1.12). Reads were further trimmed by trim_galore (version 0.6.7) and then aligned to the reference genome hg38 using BWA MEM (version 0.7.17)66 with default parameters. Sambamba (version 0.8.1)67 and in-house Python scripts were applied to remove unmapped reads, duplicate reads, unpaired reads, reads with a mapping quality of <25 and reads with a secondary alignment. The damage sites (CPD or cisplatin-adduct) for Damage-seq and PADD-seq are expected to be the two nucleotides upstream of mapped reads. Reads with relative dinucleotide (TT, TC, CT and CC for CPD; GG and AG for cisplatin-adduct) at expected damage sites were selected.
Active genes [fragments per kilobase of exon per million reads mapped (FPKM) > 1] were selected using the gene quantification data of human foreskin fibroblast cells (BJ) obtained from the ENCODE consortium (accession number ENCSR000COP). Genome annotation was obtained from Ensembl at http://www.ensembl.org/, and active genes >2 kb apart from each other were selected using Bedtools (version 2.30.0)68.
Strand-specific bedgraph files were generated using the bamCoverage tool of deepTools269 and normalized to reads per kilobase per million reads mapped (RPKM) values. Screenshots were plotted using IGV (version 2.9.2)70. Meta-gene analyzes were performed using in-house Python scripts.
For quantification of PADD-seq signals on each gene: Active genes longer than 20 kb were selected (n = 4488). Signals from TSS downstream 10 kb to TES were calculated for each gene using multiBamSummary tool of deepTools2 and normalized to RPKM values. To describe the change of PADD-seq signals on each gene from 0.5 h to 2 h timepoint, we defined the Pol II retention index as follows: Pol II retention index = [(TS2 h−NTS2 h)-(TS0.5 h−NTS0.5 h)]/[AVERAGE(TS0.5 h−NTS0.5 h)]. The negative value of Pol II retention index represents that Pol IIs were released from lesions, while the 0 or positive value represents Pol IIs were restrained at lesions.
For quantification of Damage-seq signals on each gene: Signals on each active gene (n = 6406) were calculated using multiBamSummary tool of deepTools2. Because GGR is deficient in XP-C cells, the repair of total CPDs is negligible. Thus, fraction CPDs remaining can be calculated as the ratio of 4 h or 8 h to 0 h. Log2 value of the ratio of fraction CPDs remaining on TS to that on NTS was calculated.
Statistics and reproducibility
Statistical analyzes were performed with a two-tailed paired t-test on Microsoft Excel. The exact value of n (representing the number of genes) and the number of replicate experiments are indicated in the figure legends. The investigators were not blinded to allocation during experiments and outcome assessment, as all analyzes were objective in nature.
Reporting summary
Further information on research design is available in the Nature Portfolio Reporting Summary linked to this article.
Data availability
Raw sequencing data generated in this study have been deposited in the NCBI Sequence Read Archive (SRA) and are available through accession code PRJNA1074553. The following public datasets were used: PADD-seq data of control XP-C cells from SRA (used in Supplementary Fig. 2b bottom panel), with accession code PRJNA844235; RNA-seq of BJ cells from ENCODE, with accession code ENCSR000COP. Further information, resources, and reagents are available from the corresponding author upon request. Source data are provided with this paper.
Code availability
The codes are publicly available at the Github repository at https://github.com/Huulab/Analysis-of-Damage-seq-and PADD-seq.
References
Lenstra, T. L., Rodriguez, J., Chen, H. & Larson, D. R. Transcription dynamics in living cells. Annu. Rev. Biophys. 45, 25–47 (2016).
Lans, H., Hoeijmakers, J. H. J., Vermeulen, W. & Marteijn, J. A. The DNA damage response to transcription stress. Nat. Rev. Mol. Cell Biol. 20, 766–784 (2019).
Agapov, A., Olina, A. & Kulbachinskiy, A. RNA polymerase pausing, stalling and bypass during transcription of damaged DNA: from molecular basis to functional consequences. Nucleic Acids Res. 50, 3018–3041 (2022).
Selby, C. P., Lindsey-Boltz, L. A., Li, W. & Sancar, A. Molecular mechanisms of transcription-coupled repair. Annu. Rev. Biochem. 92, 115–144 (2023).
van den Heuvel, D., van der Weegen, Y., Boer, D. E. C., Ogi, T. & Luijsterburg, M. S. Transcription-coupled dna repair: from mechanism to human disorder. Trends Cell Biol. 31, 359–371 (2021).
Xu, J. et al. Structural basis for the initiation of eukaryotic transcription-coupled DNA repair. Nature. 551, 653–657 (2017).
Kitsera, N. et al. 8-Oxo-7,8-dihydroguanine in DNA does not constitute a barrier to transcription, but is converted into transcription-blocking damage by OGG1. Nucleic Acids Res. 39, 5926–5934 (2011).
Li, S. Transcription coupled nucleotide excision repair in the yeast Saccharomyces cerevisiae: the ambiguous role of Rad26. DNA Repair. 36, 43–48 (2015).
Kokic, G., Wagner, F. R., Chernev, A., Urlaub, H. & Cramer, P. Structural basis of human transcription-DNA repair coupling. Nature. 598, 368–372 (2021).
Saijo, M. The role of Cockayne syndrome group A (CSA) protein in transcription-coupled nucleotide excision repair. Mech. Ageing Dev. 134, 196–201 (2013).
Nakazawa, Y. et al. Mutations in UVSSA cause UV-sensitive syndrome and impair RNA polymerase IIo processing in transcription-coupled nucleotide-excision repair. Nat. Genet. 44, 586–592 (2012).
Schwertman, P. et al. UV-sensitive syndrome protein UVSSA recruits USP7 to regulate transcription-coupled repair. Nat. Genet. 44, 598–602 (2012).
Zhang, X. et al. Mutations in UVSSA cause UV-sensitive syndrome and destabilize ERCC6 in transcription-coupled DNA repair. Nat. Genet. 44, 593–597 (2012).
Groisman, R. et al. CSA-dependent degradation of CSB by the ubiquitin-proteasome pathway establishes a link between complementation factors of the Cockayne syndrome. Genes Dev. 20, 1429–1434 (2006).
Nakazawa, Y. et al. Ubiquitination of DNA damage-stalled RNAPII promotes transcription-coupled repair. Cell. 180, 1228–1244 (2020).
Huang, Y., Gu, L. & Li, G. Heat shock protein DNAJA2 regulates transcription-coupled repair by triggering CSB degradation via chaperone-mediated autophagy. Cell Discovery. 9, 107 (2023).
van der Weegen, Y. et al. The cooperative action of CSB, CSA, and UVSSA target TFIIH to DNA damage-stalled RNA polymerase II. Nat. Commun. 11, 2104 (2020).
Compe, E. & Egly, J. Nucleotide excision repair and transcriptional regulation: TFIIH and beyond. Annu. Rev. Biochem. 85, 265–290 (2016).
Muniesa-Vargas, A., Theil, A. F., Ribeiro-Silva, C., Vermeulen, W. & Lans, H. XPG: a multitasking genome caretaker. Cell. Mol. Life Sci. 79, 166 (2022).
Faridounnia, M., Folkers, G. & Boelens, R. Function and interactions of ERCC1-XPF in DNA damage response. Molecules. 23, 3205 (2018).
Vaisman, A. & Woodgate, R. Translesion DNA polymerases in eukaryotes: what makes them tick? Crit. Rev. Biochem. Mol. Biol. 52, 274–303 (2017).
Marteijn, J. A., Lans, H., Vermeulen, W. & Hoeijmakers, J. H. J. Understanding nucleotide excision repair and its roles in cancer and ageing. Nat. Rev. Mol. Cell Biol. 15, 465–481 (2014).
Hamperl, S. & Cimprich, K. A. Conflict resolution in the genome: how transcription and replication make it work. Cell. 167, 1455–1467 (2016).
Sabatella, M. et al. Repair protein persistence at DNA lesions characterizes XPF defect with Cockayne syndrome features. Nucleic Acids Res. 46, 9563–9577 (2018).
Selby, C. P., Drapkin, R., Reinberg, D. & Sancar, A. RNA polymerase II stalled at a thymine dimer: footprint and effect on excision repair. Nucleic Acids Res. 25, 787–793 (1997).
Wilson, M. D., Harreman, M. & Svejstrup, J. Q. Ubiquitylation and degradation of elongating RNA polymerase II: The last resort. Biochim. Biophys. Acta, Gene Regul. Mech. 1829, 151–157 (2013).
Tufegdžić Vidaković, A. et al. Regulation of the RNAPII pool is integral to the dna damage response. Cell. 180, 1245–1261 (2020).
Chauhan, A. K., Sun, Y., Zhu, Q. & Wani, A. A. Timely upstream events regulating nucleotide excision repair by ubiquitin-proteasome system: ubiquitin guides the way. DNA Repair. 103, 103128 (2021).
Steurer, B. et al. DNA damage-induced transcription stress triggers the genome-wide degradation of promoter-bound Pol II. Nat. Commun. 13, 3624 (2022).
Bay, L. T. E., Syljuåsen, R. G. & Landsverk, H. B. A novel, rapid and sensitive flow cytometry method reveals degradation of promoter proximal paused RNAPII in the presence and absence of UV. Nucleic Acids Res. 50, e89 (2022).
Gyenis, A. et al. UVB Induces a genome-wide acting negative regulatory mechanism that operates at the level of transcription initiation in human cells. PLoS Genet. 10, e1004483 (2014).
Munoz, M. J. et al. DNA damage regulates alternative splicing through inhibition of RNA polymerase II elongation. Cell. 137, 708–720 (2009).
Williamson, L. et al. UV irradiation induces a non-coding RNA that functionally opposes the protein encoded by the same gene. Cell. 168, 843–855 (2017).
Geijer, M. E. & Marteijn, J. A. What happens at the lesion does not stay at the lesion: Transcription-coupled nucleotide excision repair and the effects of DNA damage on transcription in cis and trans. DNA Repair. 71, 56–68 (2018).
Zhu, Y. et al. Genome-wide mapping of protein–DNA damage interaction by PADD-seq. Nucleic Acids Res. 51, e32 (2023).
Emmert, S., Kobayashi, N., Khan, S. G. & Kraemer, K. H. The xeroderma pigmentosum group C gene leads to selective repair of cyclobutane pyrimidine dimers rather than 6-4 photoproducts. Proc. Natl. Acad. Sci. USA 97, 2151–2156 (2000).
Hu, J., Adebali, O., Adar, S. & Sancar, A. Dynamic maps of UV damage formation and repair for the human genome. Proc. Natl. Acad. Sci. USA 114, 6758–6763 (2017).
Heilbrun, E. E., Merav, M. & Adar, S. Exons and introns exhibit transcriptional strand asymmetry of dinucleotide distribution, damage formation and DNA repair. NAR: Genomics Bioinf. 3, b20 (2021).
Harlen, K. M. & Churchman, L. S. The code and beyond: transcription regulation by the RNA polymerase II carboxy-terminal domain. Nat. Rev. Mol. Cell Biol. 18, 263–273 (2017).
Fischer, E. S. et al. The molecular basis of CRL4DDB2/CSA ubiquitin ligase architecture, targeting, and activation. Cell. 147, 1024–1039 (2011).
Ratner, J. N., Balasubramanian, B., Corden, J., Warren, S. L. & Bregman, D. B. Ultraviolet radiation-induced ubiquitination and proteasomal degradation of the large subunit of RNA polymerase II. J. Biol. Chem. 273, 5184–5189 (1998).
Liebelt, F. et al. Transcription-coupled nucleotide excision repair is coordinated by ubiquitin and SUMO in response to ultraviolet irradiation. Nucleic Acids Res. 48, 231–248 (2019).
Soucy, T. A. et al. An inhibitor of NEDD8-activating enzyme as a new approach to treat cancer. Nature. 458, 732–736 (2009).
Okuda, M., Nakazawa, Y., Guo, C., Ogi, T. & Nishimura, Y. Common TFIIH recruitment mechanism in global genome and transcription-coupled repair subpathways. Nucleic Acids Res. 45, 13043–13055 (2017).
Higa, M., Tanaka, K. & Saijo, M. Inhibition of UVSSA ubiquitination suppresses transcription‐coupled nucleotide excision repair deficiency caused by dissociation from USP7. FEBS J. 285, 965–976 (2018).
Higa, M., Zhang, X., Tanaka, K. & Saijo, M. Stabilization of ultraviolet (UV)-stimulated Scaffold protein a by interaction with ubiquitin-specific peptidase 7 is essential for transcription-coupled nucleotide excision repair. J. Biol. Chem. 291, 13771–13779 (2016).
Mistry, H., Kumari, S., Aswal, V. K. & Gupta, G. D. Structural characterization of transcription-coupled repair protein UVSSA and its interaction with TFIIH protein. Int. J. Biol. Macromol. 247, 125792 (2023).
Laugel, V. et al. Mutation update for the CSB/ERCC6 and CSA/ERCC8 genes involved in Cockayne syndrome. Hum. Mutat. 31, 113–126 (2010).
Nardo, T. et al. A UV-sensitive syndrome patient with a specific CSA mutation reveals separable roles for CSA in response to UV and oxidative DNA damage. Proc. Natl. Acad. Sci. USA 106, 6209–6214 (2009).
Horibata, K. et al. Complete absence of Cockayne syndrome group B gene product gives rise to UV-sensitive syndrome but not Cockayne syndrome. Proc. Natl. Acad. Sci. USA 101, 15410–15415 (2004).
Geijer, M. E. et al. Elongation factor ELOF1 drives transcription-coupled repair and prevents genome instability. Nat. Cell Biol. 23, 608–619 (2021).
Gonzalo-Hansen, C. et al. Differential processing of RNA polymerase II at DNA damage correlates with transcription-coupled repair syndrome severity. Nucleic Acids Res. e618 (2024).
van der Meer, P. J., Yakoub, G., Nakazawa, Y., Ogi, T. & Luijsterburg, M. S. Clearance of DNA damage-arrested RNAPII is selectively impaired in Cockayne syndrome cells. Preprint at https://doi.org/10.1101/2024.05.17.594644 (2024).
Kokic, G. et al. Structural basis for RNA polymerase II ubiquitylation and inactivation in transcription-coupled repair. Nat. Struct. Mol. Biol. 31, 536–547 (2024).
Anindya, R., Aygün, O. & Svejstrup, J. Q. Damage-induced ubiquitylation of human RNA polymerase II by the ubiquitin ligase Nedd4, but Not Cockayne Syndrome proteins or BRCA1. Mol. Cell. 28, 386–397 (2007).
Yasukawa, T. et al. Mammalian Elongin A complex mediates DNA-damage-induced ubiquitylation and degradation of Rpb1. EMBO J. 27, 3256–3266 (2008).
Mulderrig, L. et al. Aldehyde-driven transcriptional stress triggers an anorexic DNA damage response. Nature. 600, 158–163 (2021).
Gautam, A., Fawcett, H., Burdova, K., Brazina, J. & Caldecott, K. W. APE1-dependent base excision repair of DNA photodimers in human cells. Mol. Cell. 83, 3669–3678 (2023).
Laugel, V. et al. Deletion of 5’ sequences of the CSB gene provides insight into the pathophysiology of Cockayne syndrome. Eur. J. Hum. Genet. 16, 320–327 (2008).
Hashimoto, S. et al. Adult-onset neurological degeneration in a patient with Cockayne Syndrome and a null mutation in the CSB gene. J. Invest. Dermatol. 128, 1597–1599 (2008).
Cordts, I. et al. Adult‐Onset Neurodegeneration in Nucleotide Excision Repair Disorders (NERDND): Time to Move Beyond the Skin. Mov. Disord. 37, 1707–1718 (2022).
Gyenis, A. et al. Genome-wide RNA polymerase stalling shapes the transcriptome during aging. Nat. Genet. 55, 268–279 (2023).
Ran, F. A. et al. Genome engineering using the CRISPR-Cas9 system. Nat. Protoc. 8, 2281–2308 (2013).
Tufegdzic Vidakovic, A. et al. Analysis of RNA polymerase II ubiquitylation and proteasomal degradation. METHODS. 159-160, 146–156 (2019).
Hu, J., Lieb, J. D., Sancar, A. & Adar, S. Cisplatin DNA damage and repair maps of the human genome at single-nucleotide resolution. Proc. Natl. Acad. Sci. 113, 11507–11512 (2016).
Li, H. & Durbin, R. Fast and accurate long-read alignment with Burrows-Wheeler transform. Bioinformatics. 26, 589–595 (2010).
Tarasov, A., Vilella, A. J., Cuppen, E., Nijman, I. J. & Prins, P. Sambamba: fast processing of NGS alignment formats. Bioinformatics. 31, 2032–2034 (2015).
Quinlan, A. R. & Hall, I. M. BEDTools: a flexible suite of utilities for comparing genomic features. Bioinformatics. 26, 841–842 (2010).
Ramírez, F. et al. deepTools2: a next generation web server for deep-sequencing data analysis. Nucleic Acids Res. 44, W160–W165 (2016).
Thorvaldsdottir, H., Robinson, J. T. & Mesirov, J. P. Integrative genomics viewer (IGV): high-performance genomics data visualization and exploration. Briefings Bioinf. 14, 178–192 (2013).
Acknowledgements
This work was supported by National Key R&D Program of China [2022YFA1303000], National Natural Science Foundation of China (NSFC) [32271343], Shanghai Municipal Natural Science Foundation [22ZR1413900], innovative research team of high-level local university in Shanghai (to J.H.) and Israel Science Foundation grant 482/22 (to S.A.). And S.A. is the recipient of the Jacob and Lena Joels memorial fund senior lectureship. The funders had no role in study design, data collection and analysis, decision to publish or preparation of the paper. This work was supported by the Medical Science Data Center of Fudan University. We thank Dr. Feilong Meng (Center for Excellence in Molecular Cell Science, Chinese Academy of Sciences, Shanghai, China) for providing the pMXs-IRES-Puro retroviral expression vector, packaging plasmid PCL10A1, and GST-Dsk2 protein.
Author information
Authors and Affiliations
Contributions
J.H., S.A. and Y.Z. conceived and coordinated the project. X.Z., Y.H., Y.T., Y.Z. and S.W. generated cell lines. Y.Z., X.Z., M.G., Y.H. and D.Z. performed PADD-seq and Damage-seq. M.G., X.Z. and Y.T. carried out all other experiments. J.H., S.A., Y.Z. and A.P. analyzed data. J.H., Y.Z., X.Z. and M.G. wrote the original draft of the paper. J.H., Y.Z., S.A. and A.P. revised the paper. J.H. supervised the study.
Corresponding author
Ethics declarations
Competing interests
The authors declare no competing interests.
Peer review
Peer review information
Nature Communications thanks Frédéric Coin, Peng Mao and the other, anonymous, reviewer(s) for their contribution to the peer review of this work. A peer review file is available.
Additional information
Publisher’s note Springer Nature remains neutral with regard to jurisdictional claims in published maps and institutional affiliations.
Source data
Rights and permissions
Open Access This article is licensed under a Creative Commons Attribution-NonCommercial-NoDerivatives 4.0 International License, which permits any non-commercial use, sharing, distribution and reproduction in any medium or format, as long as you give appropriate credit to the original author(s) and the source, provide a link to the Creative Commons licence, and indicate if you modified the licensed material. You do not have permission under this licence to share adapted material derived from this article or parts of it. The images or other third party material in this article are included in the article’s Creative Commons licence, unless indicated otherwise in a credit line to the material. If material is not included in the article’s Creative Commons licence and your intended use is not permitted by statutory regulation or exceeds the permitted use, you will need to obtain permission directly from the copyright holder. To view a copy of this licence, visit http://creativecommons.org/licenses/by-nc-nd/4.0/.
About this article
Cite this article
Zhu, Y., Zhang, X., Gao, M. et al. Coordination of transcription-coupled repair and repair-independent release of lesion-stalled RNA polymerase II. Nat Commun 15, 7089 (2024). https://doi.org/10.1038/s41467-024-51463-x
Received:
Accepted:
Published:
Version of record:
DOI: https://doi.org/10.1038/s41467-024-51463-x
This article is cited by
-
Hierarchical mechanisms control the clearance of DNA lesion–stalled RNA polymerase II
Nature Communications (2026)
-
The molecular basis of human transcription-coupled DNA repair
Nature Cell Biology (2025)
-
Mechanisms of transcription-coupled repair and DNA damage surveillance in health and disease
Nature Reviews Molecular Cell Biology (2025)








