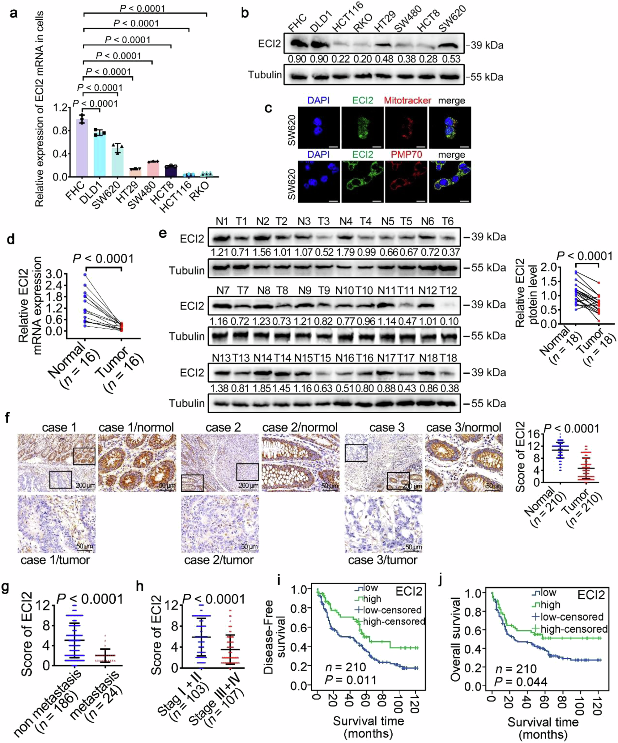
Fig. 1: ECI2 is downregulated in CRC and predicts poor prognosis.

RT-qPCR (a) (Representative data from n = 3 independent experiments, P < 0.0001) and Western blots (b) experiments to detect ECI2 in seven CRC cell lines and one normal colorectal epithelial cell (FHC) line. b The samples derive from the same experiment but different gels for ECI2, and another for Tubulin were processed in parallel. Tubulin served as loading control (The quantification provided under the blots is for the representative blot from n = 3 independent experiments). c ECI2 distribution in SW620 cells. Mitotracker is a mitochondrial probe and PMP70 is a peroxisomal marker (Representative images from n = 3 independent experiments, scale bar 10 μm). RT-qPCR (d) (n = 16 human samples per group, P < 0.0001) and Western blots (e) (n = 18 human samples per group, P < 0.0001) experiments to detect ECI2 in fresh CRC (T) and normal tissues (N). Right panel shows the statistics. The samples derive from the same experiment but different gels for ECI2, and another for Tubulin were processed in parallel (e). Tubulin served as loading control. Representative data from n = 3 independent experiments. f Immunohistochemical detection of ECI2 expression in paired CRC tissues (n = 210 pairs human samples, 3 fields assessed per sample). Right panel shows the statistics (P < 0.0001). g ECI2 levels in 24 distant metastatic and 186 non-metastatic patients (n = 186 non metastasis group, n = 24 metastasis group, P < 0.0001). h TNM staging for 107 stage III + IV and 103 stage I + II ECI2 levels (n = 103 stage I + II group, n = 107 stage III + IV group, P < 0.0001). i, j Kaplan–Meier method for statistical analysis of disease-free survival (i) and overall survival (j) (n = 152 low ECI2 group, n = 58 high ECI2 group). Data are expressed as mean ± s.d. (a, d, e, f, g, h). Statistical significance was determined by two-tailed Paired t-test (d, e), two-tailed unpaired Student’s t-test (f, g, h), one-way ANOVA with Tukey multiple comparison test (a) or log-rank test (i, j). Source data are provided as source data files.