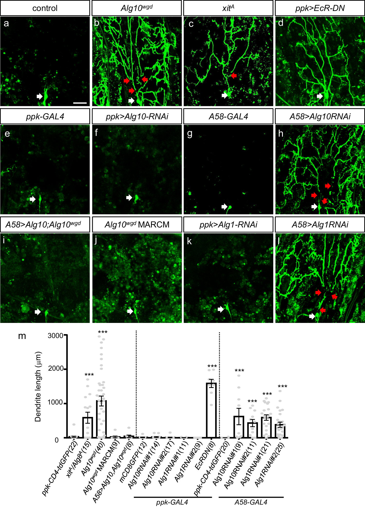
Fig. 1: N-glycosylation in epidermal cells regulates dendritic pruning.

a–l Confocal images showing dendrite pruning phenotypes of C4da neurons at 16-18 hours APF. All image sizes are 300 µm x 300 µm and the scale bar in (a) is 50 µm. White arrows indicate cell bodies. Red arrows indicate severing sites. a–c C4da neurons labeled by GFP expressed from ppk-CD4-tdGFP in control (a), Alg10wgd (b), and xitA (c) lines. d–f, k ppk-GAL4 control (e) or driving expression of EcR-DN (ppk > EcR-DN) (d), Alg10-RNAi#1 (f), or Alg1-RNAi#1 (k). Dendrites are labeled by GFP expressed from UAS-mCD8GFP. g–i, l A58-GAL4 control (g) or driving expression of Alg10-RNAi#1 (h), Alg10 in Alg10wgd (i), or Alg1-RNAi#1 (l). Dendrites are labeled by GFP expressed from ppk-CD4-tdGFP. j Alg10wgd MARCM neuron generated in the line 5-40-GAL4, UAS-mCD8GFP, sop-FLP; Tub-GAL80, FRT2A/Alg10wgd FRT2A. m Three composite bar graphs (separated by dashed lines) showing quantification for average unpruned dendrite length (mean ± SEM) from confocal images (n≥ 5 larvae for each genotype). The number in the end of each label indicates the number of samples qualified. Statistical significance was determined relative to the control (first genotype in each graph) by Student’s t test, two tailed with * representing p < 0.05, ** for p < 0.01, and *** for p < 0.001.