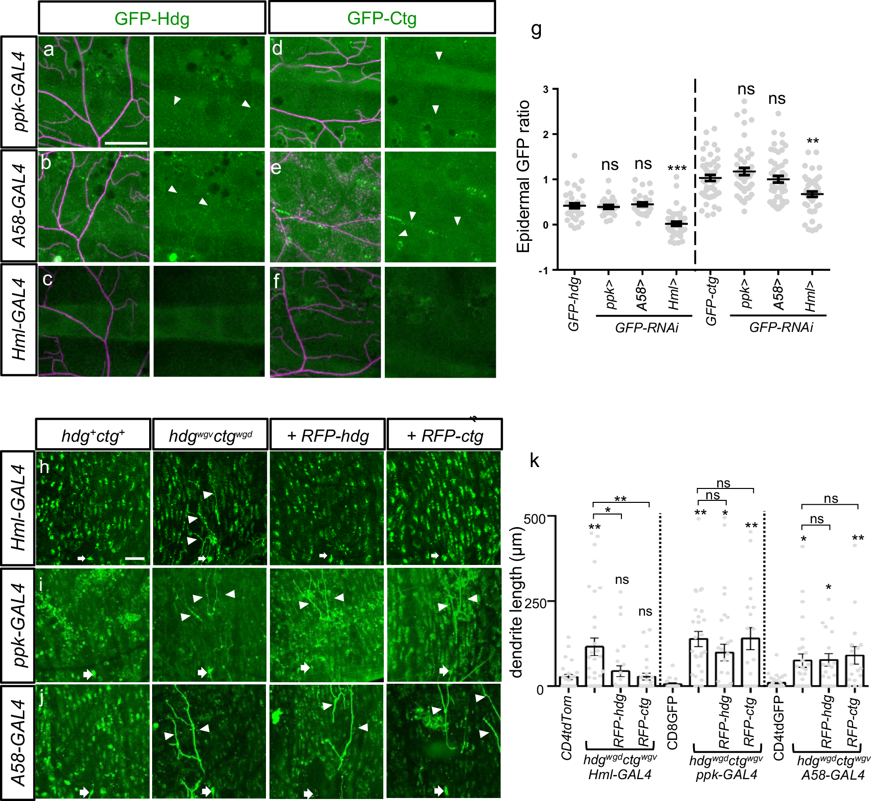
Fig. 8: Hdg and Ctg are induced in hemocytes upon dendrotomy.

a–f Confocal images of C4da neurons labeled by ppk-CD4-tdTom in the GFP-hdg knock-in line at 1.5 hours post-dendrotomy (a–c), or in the GFP-ctg knock-in line at 3.5 hours post-dendrotomy (d–f). UAS-GFP-RNAi transgene was driven by ppk-GAL4 (a, d), A58-GAL4 (b, e) or Hml-GAL4 (c, f). Scale bar in (a), 50 µm. g Two composite bar graphs (separated by dashed line) show quantification for relative GFP intensities (mean ± SEM) at the epidermal cell level to a non-GFP control background. 51≥n ≥24 for each genotype. One-way ANOVA followed by Tukey’s post-hoc test was used to determine statistical significance, with ** for p < 0.01, *** for p < 0.001, and ns for no significant difference relative to GFP-hdg or GFP-ctg. p < 0.0001 in GFP-hdg dataset, and p < 0.0001 in GFP-ctg dataset. h–j Confocal images of C4da neurons at 14 hours APF in control hdg+ ctg+, hdgwgvctgwgd double mutant, or double mutant carrying UAS-RFP-hdg or UAS-RFP-ctg transgene driven by Hml-GAL4 (h), ppk-GAL4 (i) or A58-GAL4 (j). Scale bar in (h), 50 µm. White arrows indicate cell bodies and arrowheads indicate unpruned dendrites. k Bar graphs show quantification for dendritic length (mean ± SEM) from confocal images. 36 ≥ n ≥ 17 for each genotype. Statistical significance relative to the control (First bar in each graph denotes dendrite marker) was determined by one-way ANOVA followed by Tukey’s post-hoc test, with * representing p < 0.05, ** representing p < 0.01, *** for p < 0.01, and ns for no significance. p = 0.0008 in Hml-Gal4 rescuing dataset, p = 0.0019 in ppk-GAL4 rescuing dataset, p = 0.0012 in A58-GAL4 rescuing dataset.