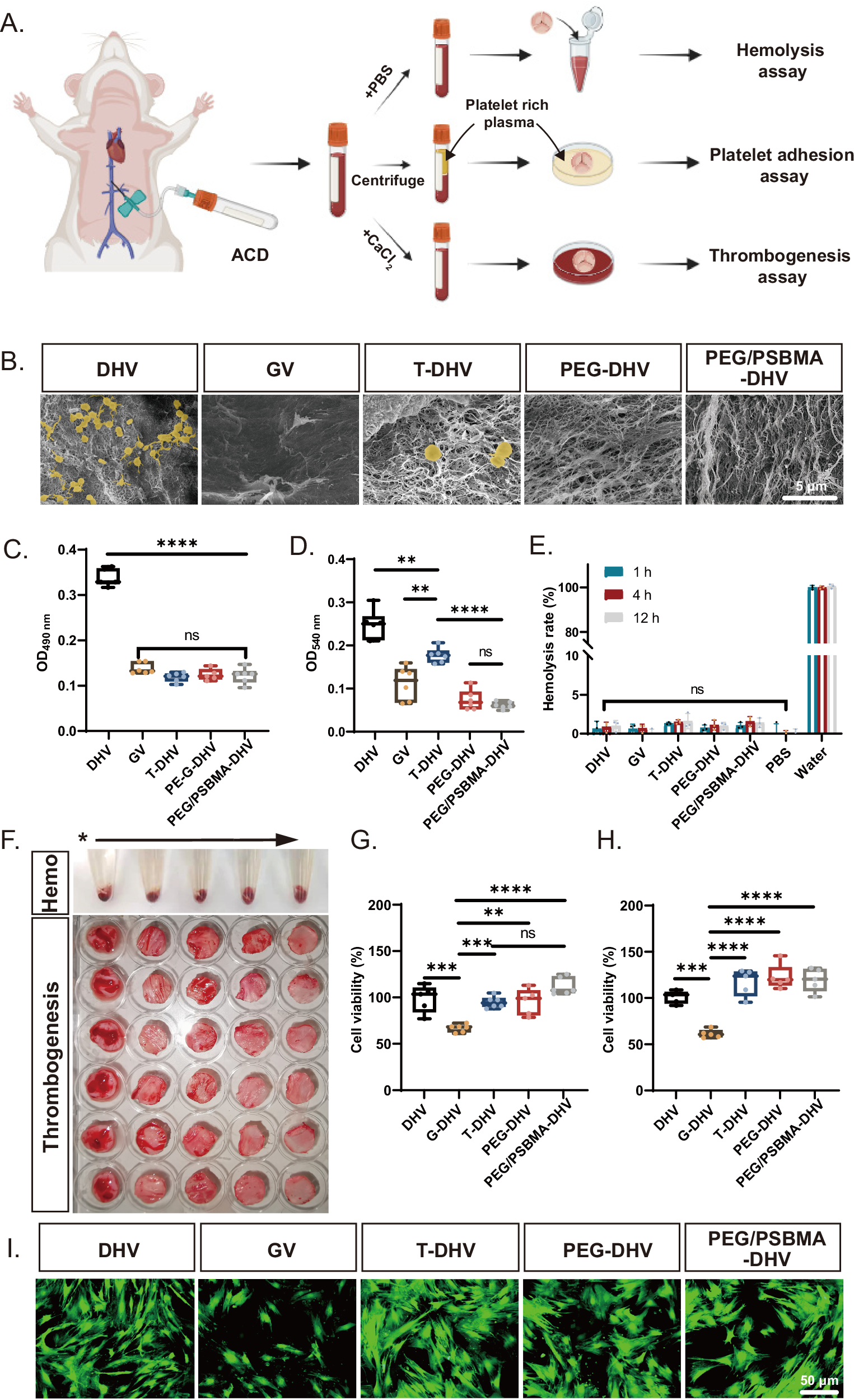
Fig. 5: In vitro hemocompatibilities and biocompatibility of PEG/PSBMA-DHV.
From: Facile engineering of interactive double network hydrogels for heart valve regeneration

A Schematic diagram of hemocompatibility tests (created with BioRender.com). ACD: Acetate citrate diethylene, which is a commonly used blood anticoagulant reagent. B Platelets (false color from yellow) adhered on the scaffolds observed by SEM. C LDH assay quantified number of platelets adhered to the scaffolds (n = 6). D Quantification of the thrombus (OD540nm) by spectrophotometric method (n = 6). E Hemolysis rates of the samples (OD450nm) by spectrophotometric method (n = 3). F General picture of hemolysis experiments at different time points and thrombogenesis of the scaffolds after incubating with whole blood. *: From left to right are DHV, GV, T-DHV, PEG-DHV, and PEG/PSBMA-DHV. G Cytotoxicity of HUVECs by MTT, indicating good cytocompatibility of all scaffolds except GV group (n = 6). H) Cytotoxicity of BMSCs by MTT (n = 5). I BMSC cultured on different samples and stained by calcein to visualize the live cells. Data were expressed as mean ± SD, *P < 0.05, **P < 0.01, ***P < 0.001, and ****P < 0.0001. n means the number of independent experiments. For box plots, the lower edge denotes the first quartile (Q1, or the 25th percentile) of the data, the central line within the box signifies the median (Q2, or the 50th percentile), while the upper edge of the box corresponds to the third quartile (Q3, or the 75th percentile). The lower whisker extends to the minimum value, indicating its range of variation, and the upper whisker reaches the maximum value, demonstrating its variability. One-way ANOVA was used for analyzing the data.