Abstract
Dielectric polymer composites for film capacitors have advanced significantly in recent decades, yet their practical implementation in industrial-scale, thin-film processing faces challenges, particularly due to limited biaxial stretchability. Here, we introduce a mechanochemical solution that applies liquid metal onto rigid dielectric fillers (e.g. boron nitride), dramatically transforming polymer-filler interface characteristics. This approach significantly reduces modulus mismatch and stress concentration at the interface region, enabling polypropylene composites to achieve biaxial stretching ratio up to 450 × 450%. Furthermore, liquid metal integration enhances boron nitride’s dielectric polarization while maintaining inherent insulation, producing high-dielectric-constant, low-loss films. These films, only microns thick yet quasi square meters in area, achieve a 55% increase in energy density over commercial biaxially-oriented polypropylene (from 2.9 to 4.5 J cm−3 at 550 MV/m), keeping 90% discharge efficiency. Coupled with improved thermal conductivity, durability, and device capacitance, this distinctive interface engineering approach makes these composites promising for high-performance film capacitors.
Similar content being viewed by others
Introduction
Polymer-based dielectrics, represented by biaxially oriented polypropylene (BOPP), are fundamental in energy storage capacitors within contemporary energy systems. Valued for low cost, high processability, and exceptional electrical properties, including high breakdown strength and rapid discharge capabilities, polymeric dielectrics are extensively utilized in the industry, with annual usage exceeding 100,000 tons in film capacitors1,2,3,4. However, the push towards miniaturization in evolving energy sectors5,6, such as fast-charging piles, photovoltaic systems, and electric vehicles, poses challenges due to the size of capacitors affecting the bulkiness of power modules and inverters7,8. Addressing this issue involves two primary strategies: enhancing the energy density of polymer materials and increasing the volume capacitance of capacitors during packaging. The material discharging energy density (Ue) is dependent on the relative dielectric permittivity (εr) and breakdown strength (Eb). With polymers like BOPP exhibiting high Eb (400–700 MV/m), the focus shifts to increasing εr while maintaining high Eb and low dielectric loss9,10. At the device level, maximizing capacitor volume capacitance (C), which is directly proportional to the area (S) and inversely proportional to thickness (d) of polymer dielectric film11, necessitates processing capacitor films into larger areas and thinner dimensions.
Over the past two decades, there has been significant progress in enhancing material εr while retaining high Eb, by adjusting the hierarchical structures of polymeric dielectrics through molecular structure design, surface coating, and dielectric inorganics compositing12,13,14,15,16,17,18,19. Yet, the processing of these advanced materials into large-area/thickness ratio films remains a challenge due to loss in biaxial stretchability20,21,22. The industry-standard method, biaxial stretching, outperforms other methods like blowing, pressing, and coating in the processing area, thickness, speed, and uniformity and avoids solvent use. Molecular design strategies, such as chain structuring (e.g., cross-linking and low linearity), often compromise elastic stretchability23,24,25. Stretching polymer composites, which blend the intrinsic stretchability of polymers with the dielectric benefits of fillers, stand out as a more promising and scalable solution. However, challenges arise even with minimal filler content (1 vol%), as composite films are vulnerable to rupture at low stretch ratios (<200 × 200%). This dilemma stems from a trade-off between biaxial stretchability and dielectric functions9,17. During biaxial stretching, polymers soften near their melting temperature, drastically lowering their modulus, while the inorganic filler phase retains very high modulus values. This modulus mismatch leads to significant interfacial stresses and deformation, causing voids and, ultimately, film failure under rapid industrial biaxial stretching (>100 m/min)26,27. Current composite strategies, aimed at enhancing interface compatibility, often sacrifice dielectric permittivity and do not fully address the modulus mismatch and effective polarization of inorganic fillers28,29.
Drawing inspiration from the stretchability of biological muscle tissues, researchers have developed materials combining excellent stretchability and functional performance by using functional liquids (e.g., ionic liquids, liquid metals; LM)30,31. In this study, we overcome the dielectric-processing trade-off by employing wide-bandgap boron nitride (BN) and gallium-indium-tin eutectic LM through mechanochemical assembly, forming a heterostructure filler (LM-BN). This structured filler not only enhances inherent dielectric polarization but also offers an ultra-soft exterior, successfully mitigating stress concentration at the polymer-filler interface and enabling high biaxial stretch ratios up to 450 × 450%. Moreover, the LM enhances the potential difference of BN regions, increasing εr from 2.4 in BOPP to 3.5 in BOPP composites, boosting Ue by 55% at 550 MV/m with a high discharging efficiency of 90%. Our solvent-free process aligns with production-line methods (melt extrusion, sheet forming, and biaxial stretching, Supplementary Fig. 1) to produce large-area and thin capacitor film, promising advanced capacitor applications.
Results
Interface engineering in biaxially stretchable film fabrication
In the development of biaxially stretchable polymer composite films, BN is selected due to its advantageous dielectric and thermal properties: a wide bandgap (5.5–6.0 eV), two-dimensional hexagonal structure, and high thermal conductivity (>300 W m−1 K−1). These characteristics are expected to impart the composite material with high electrical breakdown strength, low leakage current loss, and improved high-temperature performance, respectively32. A distinctive interface engineering strategy has been implemented to impart a stretchable and highly polarized heterointerface, essential for the biaxial stretching capability. This is accomplished by incorporating a soft and functional heterostructure filler into the polypropylene (PP) matrix, where BN serves as the core to maintain breakdown strength, and LM forms a soft, functional shell at the heterointerface, improving both stretchability and electrical polarization. A critical challenge in preparing such heterostructure filler was ensuring a stable coating of liquid and flowable LM on the chemically inert BN. We overcame this through a grinding method that initiates mechanochemical interactions between LM and BN (Fig. 1a). This process alters the BN powder’s color from white to homogeneous gray (Supplementary Fig. 2). Transmission electron microscopy (TEM) and scanning electron microscopy (SEM) alongside energy dispersive spectroscopy (EDS) elemental mapping reveals the atomic-level distribution of LM metal atoms on the BN sheets, even after intense sonication (Fig. 1b and Supplementary Figs. 3 and 4). X-ray photoelectron spectroscopy (XPS, Fig. 1c) validates coordination interactions between the metal atoms of LM and the nitrogen atoms of BN, as indicated by an additional peak at 397.0 eV in the N 1 s orbit of LM-BN. X-ray diffraction analyses demonstrate that the introduction of LM compresses the (002) and (004) interplanar spaces of BN, consistent with the Bragg diffraction equation (Supplementary Fig. 5), indicating an LM-induced distortion of the BN crystal lattice along the Z-axis33. High-resolution transmission electron microscopy images further support this, showing a reduction in the (002) interplanar spacing from 0.3366 nm in BN to 0.3303 nm in LM-BN (Supplementary Fig. 6). These characterizations underscore the robustness of the coordination interaction and LM-BN interlocking structure, ensuring the morphological stability of LM-BN even during the intricate processing of the composite film capacitor.
a Schematic illustration detailing the LM mechanochemistry process: Extensive milling promotes LM oxidation and BN activation, facilitating coordination between δ- N atoms’ pair electrons and δ+ metal atoms’ vacant orbitals. b TEM image and corresponding EDS image of LM-BN, illustrating LM coating on BN. c XPS N 1 s spectra comparison between BN and LM-BN. d Simulated 3D electrostatic potential distribution for both BN and LM-BN, indicating LM-BN’s enhanced potential difference, which promotes dipole polarization and confines electrons through electro-positivity. e Schematic illustration demonstrating composite film’s interface stress relief through LM interface mechanochemistry, preventing interfacial cracks during the meta-stable biaxial-orientation process, in contrast to conventional rigid filler composites. f–g Display of a large volume of LM-BN powder and PP/LM-BN composite pellets, suggesting scalability potential. h Cross-sectional SEM image showcasing a thin-film achievement of 3.4 µm thickness. i Image of a large-scale BOPP composite film measuring 65 × 50 cm, demonstrating the capability for synthesizing substantial film sizes. For illustrations in these figures, the volume ratio of the LM:BN is 30:70 in LM-BN, and the LM-BN content in the composites is 2.5 vol%.
In Fig. 1d, density functional theory (DFT) simulations were applied to theoretically analyze the electrostatic potential distribution of LM-BN (model details in Supplementary Fig. 7). In LM-BN, the contrast between positive and negative charges is significantly more pronounced than in pristine BN, suggesting an increase in dipole moment and polarization. This enhancement is expected to impart the composite film with an increased dielectric permittivity. Additionally, as shown in Fig. 1e, the soft and stretchable nature of LM at the PP-BN interface suggests that LM-BN filler could facilitate a stress-relief interface. This interface is anticipated to mitigate the stress concentration typically observed in conventional rigid filler polymer composites, thereby ensuring a high stretching ratio during meta-stable film biaxial orientation processing. Figure 1f illustrates the scalable fabrication of LM-BN filler. Emulating industrial production processes, including continuous extrusion, sheet forming, and biaxial stretching, we successfully achieved a large-scale synthesis of PP/LM-BN composite pellets (Fig. 1g), and obtained thin (3.4 μm, Fig. 1h) and large-area (65 × 50 cm, Fig. 1i) capacitor films, demonstrating the practical scalability and applicability of this all-solid fabrication method.
Characteristics of heterostructure LM-BN
To elucidate the characteristics of LM-BN, we employed a probe force microscope (PFM) for in-situ analysis of its microscopic properties. The PFM’s contact mode, peak-force quantitative nanomechanical mode, and piezo-force mode provide insights into the topological morphology, mechanical properties, and polarization properties of LM-BN, respectively34. LM-BN displays a unique mountain range-like surface topology, in stark contrast to the disc-like topology of pristine BN, indicative of successful LM coating. The thickness of this coating layer is highly dependent on the LM to BN ratio, ranging from 3.1 nm (LM:BN = 4:96) to 7.0 nm (LM:BN = 30:70) (Supplementary Fig. 8). This LM outer layer inherently alters BN’s surface from highly rigid to notably softer (Fig. 2a, b and Supplementary Fig. 9a). For example, modulus distribution images reveal a marked presence of low modulus regions compared to pristine BN, as further demonstrated by the cross-sectional modulus information in Fig. 2a, which shows a significant decrease in modulus from 11.0 GPa in BN to 3.8 GPa in LM-BN within the 50–250 nm spectra range.
In-situ detection of topological, mechanical, and electrical properties of LM-BN was conducted via specific sensor modes of probe force microscope. a Modulus distribution information and b corresponding images of LM-BN (LM:BN = 30:70) as compared to BN, suggesting the soft surface nature of LM-BN. c Polarization distribution information and d corresponding PFM amplitude images of LM-BN (LM:BN = 30:70) as compared to the BN, suggesting enhanced surface polarization in LM-BN.
Beyond surface mechanical characteristic, the presence of LM also enhances filler dielectric polarization (Fig. 2c, d and Supplementary Fig. 9b). The polarization amplitude distribution image and its corresponding cross-section polarization distribution illustrate two pronounced polarization peaks in LM-BN, indicating that LM’s mountain-like topology contributes to heightened polarization intensity. Intriguingly, the middle valley region in LM-BN is elevated compared to pristine BN, suggesting an augmentation of BN’s bulk dipole polarization by adjacent LM. This phenomenon of neighboring polarization enhancement mirrors observations in BaTiO3 heterojunctions with string-bead structures reported in the previous literature35. Ultraviolet-visible diffuse reflection spectra were further used to measure the band gaps of LM-BN with varying LM contents (Supplementary Fig. 10). Our findings reveal that LM-BN maintains band gaps above 5.4 eV at LM contents below 15 vol%, which is indicative of good insulative performance. Increasing the LM content adjusts the electron properties of LM-BN, as evidenced by decreasing band gaps. Therefore, the increase of BN dipole polarization by controlling LM content is beneficial for improving dielectric permittivity without increasing loss.
Biaxial stretchability of PP/LM-BN composites
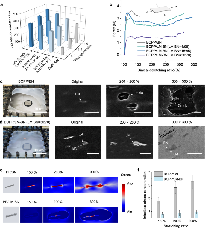
To examine the effect of the soft interface provided by LM-BN on the biaxial stretching capability of BOPP composite film, PP/LM-BN composites with various LM-BN filler compositions (ranging from 0 to 30 vol% LM in LM-BN) and different filler contents (0–4 vol%) were prepared (Supplementary Figs. 11, 12). A biaxial-stretching processing temperature of 157 °C was selected, as at this temperature, both pure PP and PP composites exhibit partial melting, which ensures sufficient chain mobility and suitable film strength (Supplementary Fig. 13). After these composites underwent biaxial stretching at 157 °C, the maximum stretching ratios before film rupture were recorded (Fig. 3a). Our observations revealed that stretching ratios decreased with an increase in filler content, yet notably increased with higher LM content in LM-BN. Impressively, a stretching ratio of ~450% was achieved in BOPP/LM-BN (LM:BN = 30:70). Even at the highest filler content of 4 vol%, where the stretching ratio of BOPP/BN significantly dropped to nearly 100%, BOPP/LM-BN (LM:BN = 30:70) composites maintained a high stretching ratio of around 350%. The biaxial stretching force-strain curves (Fig. 3b) highlight a considerable elongation improvement and a significant stress-relief effect in BOPP/LM-BN composites. In these composites, the required force was notably reduced from 3.6 N in BOPP/BN to just 1.6 N in BOPP/LM-BN (LM:BN = 30:70), while simultaneously enhancing the biaxial stretchability.
a Comparison of the maximum biaxial-stretching ratio of BOPP/LM-BN composites with different LM-BNs and different filler contents. b Biaxial-stretching force-strain curves of BOPP/LM-BN with different LM-BNs at the same filler content of 4 vol% and the temperature of 157 °C. c BOPP/BN film is broken after 300% biaxial-stretching. Representative cross-section SEM images suggest that interfacial holes and cracks propagate greatly from 200% strain to 300% strain. The scale bars are 500 nm. d BOPP/LM-BN film maintains good integrality after 300% biaxial-stretching. Representative SEM and TEM images suggest that little interfacial holes and cracks are generated. The scale bars are 500 nm. e Simulated cross-section stress distribution during the biaxial-stretching process, showing the removed interfacial stress concentration in BOPP/LM-BN (LM:BN = 30:70) as compared to BOPP/BN. f Calculated stress concentration factor (average interfacial stress/average matrix stress) of BOPP/BN and BOPP/LM-BN from the simulations, demonstrating the greatly suppressed interfacial stress concentration of BOPP/LM-BN at different strains.
To elucidate the influence of the soft interface on macroscopic tensile behavior, we examined the evolution of microscopic interface morphologies during stretching, maintaining a consistent filler content of 4.0 vol%. As depicted in Fig. 3c, BOPP/BN films displayed rapid development of holes and cracks at the PP-BN interface at 200 × 200% stretching, leading to complete rupture at 300 × 300% stretching. In contrast, BOPP/LM-BN films, particularly BOPP/LM-BN (LM:BN = 30:70), showed minimal interface cracks and holes even at higher stretching ratios. This was confirmed by optical photographs, along with SEM and TEM imaging (Fig. 3d and Supplementary Fig. 14), and by observing a significantly higher visible light transmittance (Supplementary Fig. 15). To understand how the soft interface mitigates interface cracks and improves tensile ratio, we employed finite element analysis (FEA) to simulate stress and crack development in composites during biaxial stretching. Cross-sectional stress distribution images (Fig. 3e) indicated that interface stresses in PP/BN composites (white and red regions near BN sheet) significantly increased with strain due to the modulus mismatch between the two phases. In contrast, stresses in PP/LM-BN composites remained relatively low (dark blue regions near BN sheet) under various strains. This stress concentration difference was quantitatively assessed using the stress concentration factor (K), derived from this formula36:
where σmax represents the maximum stress at the filler/polymer interface, and σmatrix is the average stress in the polymer matrix. For BOPP/BN, K exhibits a clear strain dependence, reaching 5.6 at a 300% stretching ratio, whereas, for BOPP/LM-BN, it remains consistently below 1 (Fig. 3f). Given BN’s higher strength compared to PP, mechanical failures and crack growth primarily occurred at the high-stress interface region of the PP phase. Therefore, the stress-softening effect of LM at the interface crucially reduces modulus mismatch, preventing stress concentration and the resultant rupture of the PP phase. Further simulations with varying LM volumes (Supplementary Fig. 16) showed a gradual decrease in interface stress with increased LM content, corroborating LM’s beneficial role. This aligns with experimental observations of maximum stretching ratio changes (Fig. 3a). Extensive enlargement of the simulation models to reflect the actual size of the composites (Supplementary Fig. 17) consistently demonstrated a similar stress-softening effect at the interface.
Dielectric properties of BOPP/LM-BN composites
Figure 4a presents the dielectric properties of BOPP/LM-BN at a 300 × 300% biaxial stretching ratio and 1 kHz, as determined from dielectric relaxation frequency spectra (Supplementary Fig. 18). Notably, the εr of all BOPP/LM-BN samples was higher than that of BOPP/BN, showing a distinct correlation with both LM and filler contents. The highest εr of 3.5, observed in BOPP/LM-BN (LM:BN = 30:70) at 4 vol% filler content, was 1.46 times that of pristine BOPP (εr ~ 2.4) and 1.40 times greater than BOPP/BN (εr ~ 2.5). Concurrently, the dielectric dissipation factor of BOPP/LM-BN slightly increased with filler content, ranging from 0.001 in pure BOPP to 0.002–0.004 in various BOPP/LM-BN compositions at the highest filler content. The increase of permittivity arises from the polarization enhancement effect of LM, which can be understood from the following two perspectives. First, consider the dielectric interface layer. A weak dielectric interface layer, possibly air, in the BOPP/BN composite could lead to poor electric field distribution. Calculations indicate that the electric field in the BN region decreases from 405 MV/m to 260 MV/m when approaching an air interface (Supplementary Fig. 19). However, the presence of an LM layer plays a beneficial role by allowing better penetration of the field into the high-permittivity BN, resulting in an apparent increase in material permittivity. Second, consider the inherent polarization of the heterogeneous dielectric. The atom charge distributions in BN and LM-BN (Fig. 1d) show that the positivity (red region) and electronegativity (blue region) are significantly increased in LM-BN compared to BN. The increased atomic electron differences in LM-BN originate from the transition metal atoms (Ga, In, Sn), which have many vacant orbitals and exhibit strong positivity, as well as from the natural oxide layer of the LM, whose oxygen atoms display strong electronegativity. The increase in charge differences benefits the dipole moment and dipole amount in LM-BN, ultimately increasing the inherent polarity and permittivity of the filler. The LM modification might induce low-frequency, temperature-dependent phenomena related to space charges. To investigate this, dielectric properties were further studied at low frequencies and varying temperatures (Supplementary Figs. 20 and 21). The results indicate that the BOPP/LM-BN composites can maintain permittivity stability over a range of frequencies (0.1–103 Hz) and temperatures (30–120 oC). However, the stability of the loss factor (related to the imaginary part of permittivity) is significantly influenced by the LM ratio. When the LM:BN ratio is at or below 15:85, the loss factor remains relatively stable (Supplementary Fig. 20a–c). However, increasing the ratio to 30:70 causes a surge in the loss factor at low frequencies and high temperatures (Supplementary Figs. 20d and 21). This suggests that by precisely controlling the LM content, continuous interface space charge conduction can be prevented in BOPP/LM-BN composites.
a Dielectric permittivity, dielectric dissipation factor, and b breakdown strength of BOPP/LM-BN with different LM-BN and different filler content at the stretching ratio of 300 × 300%. c Electric field-dependent current densities of BOPP, BOPP/BN, and BOPP/LM-BN (LM:BN = 15:85). d Fowler-Nordheim model electron barrier of BOPP/BN and BOPP/LM-BN, demonstrating the good insulation of BOPP/LM-BN. e Energy band diagram of PP, LM, and BN, suggesting the electron trap in BOPP/LM-BN composites. f Kelvin probe force microscopy phase images and potential images of BOPP/BN and BOPP/LM-BN (LM:BN = 15:85), showing the enhanced surface potential of LM-BN to corroborate the electron traps and polarization enhancement. g Experimental and simulated breakdown strength of the BOPP and BOPP/LM-BN (LM:BN = 15:85) composites at varying temperatures. The filler content is 4 vol%. h Microstructural model and simulated electrostatic, strain, and joule energy density distributions in the BOPP/LM-BN composite (LM:BN = 15:85) at 450 MV/m and 120 °C.
Figure 4b illustrates the breakdown strength (Eb) of composites with different LM-BN and filler contents, calculated using Weibull distributions (Supplementary Fig. 22). The Eb decreased marginally from 705–720 MV/m in pure BOPP to around 550 MV/m in BOPP composites. Remarkably, despite LM’s non-insulative nature, BOPP/LM-BN composites retained comparable insulation to BOPP/BN composites through appropriate LM content modulation. For instance, BOPP/LM-BN (LM:BN = 15:85) maintained a high Eb of 566 MV/m at 4 vol% filler content. This aligns with earlier findings that LM-BN maintains high bandgaps at low LM content. To further elucidate the effect of fillers during electric breakdown, phase-field simulations were conducted for an in-depth understanding18,37. Pristine BN suffers from existing voids near filler due to the biaxial stretching process (Fig. 3c), the breakdown begins at the air voids region in the BOPP/BN composite. In contrast, the breakdown in the BOPP/LM-BN composite begins at the electrodes (Supplementary Fig. 23). Due to the breakdown-impeding effect of the core BN, LM-BN effectively hinders the growth of the electrical breakdown phase. The Eb predicted by the phase-field analysis for the BOPP/LM-BN is consistent with experimental data, ranging from 540 to 600 MV/m. The simulated electrostatic and strain energy density distribution further elucidates the breakdown mechanism of the BOPP/LM-BN (Supplementary Fig. 24). Although the LM is supposed to increase electrostatic energy and strain energy near the BN, the BN core remains insulative and robust, effectively preventing both electrical and elastic breakdown.
To validate the insulation integrity of BOPP/LM-BN composites, leakage current density tests and electron barrier analysis were further conducted. For example, BOPP/LM-BN (LM:BN = 15:85) displayed leakage current densities similar to BOPP/BN across various electric fields (Fig. 4c). The Fowler-Nordheim model was employed to evaluate the electron tunneling barrier from electrodes to dielectric materials (Supplementary Fig. 25 and Fig. 4d), revealing that the barrier of BOPP/LM-BN (2.51 eV) was comparable to that of BOPP/BN (2.56 eV), supporting the conclusion that BOPP/LM-BN composites effectively maintain their insulative properties38. As evidenced in the energy band structure measurements (Fig. 4e and Supplementary Figs. 26–28), LM is confirmed to exhibit a higher electron affinity (4.19 eV) compared to BN with 0.83 eV. This disparity suggests that LM can capture some excited electrons from the PP matrix, creating a trap energy level that confines these electrons. Kelvin PFM provides further insight, showing that electrons are trapped in the LM-BN phase of the composites, as indicated by the enhanced surface potential on LM-BN surfaces (purple regions in Fig. 4f). The pronounced positive charge of the transition metal atoms in LM is likely responsible for the observed electrophilic trapping effect (Fig. 1d).
High-temperature characteristics are crucial for the emerging applications of dielectric capacitors, as the increase of harsh applications such as electric vehicles and underground/aerospace exploration calls for capacitor film capable of safe operation at elevated temperatures1,4,19. At elevated temperatures, the BOPP/LM-BN composites were found to retain stable dielectric performances and good Eb when the LM content in LM-BN is suitable. For instance, the BOPP/LM-BN composite with an LM:BN ratio of 15:85 maintains a stable εr of 3.2, a loss factor of 0.006 (Supplementary Fig. 21), and an Eb of 463 MV/m at 120 °C (Fig. 4g and Supplementary Figs. 29 and 30). The phase-field analysis provides further insights into the breakdown performance of the BOPP/LM-BN composites at high temperatures. As revealed by the electrostatic, strain, and joule energy density distributions (Fig. 4h), the electric breakdown, strain breakdown, and heat breakdown at high temperatures are effectively impeded by the LM-BN sheets. This can be attributed to the wide bandgap, high modulus of the BN core, and superior thermo-conductive functionality of the LM-BN.
Capacitive application in composite film capacitor
The increased filler usage enhances the electric displacement and discharge energy density of the BOPP/LM-BN (LM:BN = 15:85) composite film, with a charging-discharging efficiency above 90% (Supplementary Fig. 31). Particularly at a filler usage of 4.0 vol%, the composite reaches its highest energy density (Ud) of 4.5 J cm−3 at 550 MV/m. Further optimization of the LM: BN ratio indicates that a high LM ratio (30:70) leads to a significant decrease in energy efficiency, while a low LM ratio (4:96) limits the improvement of energy storage density. Therefore, in the following discussions, we selected the optimal BOPP/LM-BN (LM:BN = 15:85) with 4.0 vol% filler content to assess capacitive energy storage performance above 90% discharge efficiency (ƞ) (Fig. 5a). The Ud of BOPP/LM-BN (4.5 J cm−3 at 550 MV/m) significantly surpasses that of commercial BOPP film (2.9 J cm−3 at 550 MV/m) and BOPP/BN film (2.9 J cm−3 at 500 MV/m). Additionally, BOPP/LM-BN exhibits a high ƞ of 90% at 550 MV/m. Durability tests show BOPP/LM-BN sustains 10,000 charge-discharge cycles at 400 MV/m with minimal degradation (Fig. 5b), indicating long-term reliability. A fast discharge speed is a critical performance to assess the dielectric capacitors versus other electrical energy storage devices such as electrochemistry batteries. The discharge time τ0.9 was defined as the discharge time at the 90% energy density from the discharge tests. Under 200 MV/m, representative discharge profiles from a load resistor RL of 100 Ω for BOPP, BOPP/BN, and BOPP/LM-BN films show a close τ0.9 of 18.8, 25.4, and 20.0 ns, respectively (Fig. 5c), indicating the well-maintained pulse discharge advantage of BOPP/LM-BN films. Corresponding fast Ud is increased from 0.31 J cm−3 of commercial BOPP to 0.42 J cm−3 of BOPP/LM-BN film, suggesting the greatly improved power density of BOPP/LM-BN.
a Discharged energy density and charge–discharge efficiency of BOPP, BOPP/BN, and BOPP/LM-BN (LM:BN = 15:85). b Discharged energy density and charge–discharge efficiency of BOPP, BOPP/BN, and BOPP/LM-BN (LM:BN = 15:85) over 10,000 cycles at a stress of 400 MV m−1. c Discharge energy density and discharged time under 200 MV/m from a load resistor of 100 Ω for BOPP, BOPP/BN, and BOPP/LM-BN. d Comparison of the discharged energy density of BOPP/LM-BN with other representative strategies, demonstrating the exceptional balance of high energy density and high stretchability among previous studies1,4,12,17,28,39,40,41,42,43. e Discharged energy density and efficiency of BOPP composite films with different LM-BN at 120 °C. f Structure diagrams and SEM characterization of the film capacitors, showing their suitability for representative rolling and stacking methods. g Capacitance and dissipation factor as a function of frequency for the multilayer biaxial-orientated polymer foil film capacitors. h Stable bending capacitance of the BOPP/LM-BN (LM:BN = 15:85) film capacitors at different bending angles.
In Fig. 5d and Supplementary Table S1, we compare our BOPP/LM-BN dielectrics with currently representative capacitor films, including solution-casted polymers, biaxially stretched composites, and surface-coated films at above 90% ƞ and 550 MV/m1,4,12,17,28,39,40,41,42,43. While advanced polymer strategies achieve high Ue values through elaborate molecular design at room temperature, such as polyimide derivatives and ladderphane copolymer, they are limited by complex preparation and are not amenable to large-area, high-quality biaxial stretching. Surface-coated films maintain biaxial stretchability but offer limited permittivity and Ue enhancement. Composite films typically suffer from reduced stretchability; only with very low filler content (<1 vol%) is stretchability preserved, but with negligible Ue improvement. Our BOPP/LM-BN, however, achieves a desirable balance in high Ue and biaxial stretching ratios, making it a promising candidate in the applications of miniaturized film capacitors. Moreover, at elevated temperatures, the Ud of the BOPP/LM-BN composite film, for example, with the LM:BN of 15:85, consistently exceeds that of the BOPP capacitor film while maintaining a ƞ over 90% (Supplementary Fig. 32). Further optimization of the LM:BN ratio can reduce the loss and achieves the best Ud. For instance, the BOPP/LM-BN composite film with the LM:BN of 4:96 exhibits the optimum Ud of 1.21 J cm−3 at 300 MV/m, with 90% efficiency at 120 °C, ~1.5 times higher than that of BOPP (0.48 J cm−3, Fig. 5e).
The application potential of BOPP/LM-BN in multilayer foil biaxial-orientation composite film capacitors is demonstrated with large-area (9 × 9 cm) prototypes fabricated through stacking, pressing, leading, and sealing (Supplementary Figs. 33 and 34). These prototypes can be encapsulated similarly to commercial film capacitors through methods like winding encapsulation or stacked encapsulation (Fig. 5f), with a dielectric film layer exhibiting a uniform thickness of around 10 µm while Al electrode foil is around 6 µm. The capacitance and dissipation factors of the BOPP, BOPP/BN, and BOPP/LM-BN capacitors with the same layer numbers as a function of frequency are shown in Fig. 5g. Capacitance measurements show BOPP/LM-BN capacitors outperforming BOPP and BOPP/BN capacitors in capacitance (85 nf vs. 72 nf and 65 nf, respectively) at 100 Hz, indicating potential for significant volume reduction by 31% in capacitor design. Additionally, BOPP/LM-BN capacitors exhibit excellent capacitance stability under bending (Fig. 5h), highlighting their flexibility and suitability for diverse flexible applications. Meanwhile, due to both the highly oriented and extended chain conformation and favorable LM-BN orientation after the biaxial stretching process, the BOPP/LM-BN exhibits a much higher thermal conductivity (4.1 W m−1 K−1) than that of BOPP/BN (2.6 W m−1 K−1), which can improve the high-temperature performance of devices (Supplementary Fig. 35)42. The raw materials cost of our composite capacitor film (~$6.0/kg) is much lower than other BOPP alternating materials ($11.0/kg to 350.0/kg) (Supplementary Table S2), indicating its cost-effectiveness.
In summary, our study presents an effective approach to fabricating composite capacitor films with a soft and functional interface, successfully resolving the trade-off between enhanced energy density and high biaxial stretchability. By incorporating a soft LM liquid, we effectively modulate the modulus mismatch between the soft PP matrix and the hard BN filler. This modulation reduces stress concentration and blunts crack formation, thus enabling a higher biaxial stretching ratio. The LM-BN heterostructure exhibits wide band gaps and electron traps, yet simultaneously enhances dipole polarization, which positively impacts the permittivity and breakdown strength of the composite. These unique characteristics lead to a spectrum of exceptional capacitive energy storage properties, including εr, Eb, Ud, ƞ, cyclic stability, thermal conductivity, and device capacitance, which pave the way for the scaled-up fabrication of cost-effective composite dielectric films and the development of more compact capacitive energy storage devices. Moreover, we believe that this soft and functional interface approach sets a promising foundation for designing various polymer-filler interfaces. For example, it is suitable for other two-dimensional fillers like montmorillonite plate (Supplementary Fig. 36a–c) and spherical fillers like BaTiO3 (Supplementary Fig. 36d–f). This approach holds potential for broad application, improving the stretchability and functionality of composite materials across various fields, including packaging, barrier films, permeable films, battery films, and optical films.
Methods
Materials
Hexagonal BN powder (<1 μm, 98.0%) was purchased from Sigma-Aldrich. Galinstan alloy LM (62.5 wt% gallium, 21.5 wt% indium, 16 wt% tin) was provided by Hunan Santech Materials, China. PP granules (HC311BF), which have a wide molecular weight distribution and low ash residuals, were offered by Borealis, Austria. Polydimethylsiloxane (PDMS, SYLGARD184) was purchased from Dow Corning Silicone Co., Ltd, USA. The water used in this experiment was deionized water. The rest materials, if not mentioned specifically, were supplied by Aladdin, China.
Synthesis of LM-BN
The LM-BN hybrid filler (LM-BN) can be prepared by a facile one-step processing. BN powder was placed together with certain amounts of LM inside a mortar and ground using an agate mortar with a speed of 30 rpm at room temperature for 2.0 h. BN and LM with volume ratios of 96:4, 85:15, and 70:30, respectively, were chosen to prepare different LM-BNs. Finally, the as-prepared material was sealed to prevent excessive oxidation.
Synthesis of BOPP/LM-BN film
The synthetic process of BOPP/LM BN heterostructure composites film (BOPP/LM-BN) was divided into two steps. Firstly, certain amounts of PP pellets and LM-BN powder were added into the high-speed pulverizer at 10,000 rpm for 10 s for good pre-mixing. The pre-mixed PP/LM-BN composite powders were further mixed by Haake Minilab micro-compounder at melt condition, with a screw speed of 130 rpm, mixing time of 8 min, and temperature of 195 °C. Then, the melting-mixed product was cut into small pellets. The product pellets were hot pressed to fabricate PP/LM-BN composite sheets (thickness 200 ± 100 μm) by putting them in between two Kapton films, with a temperature around 200 °C and pressure around 10 MPa, followed by a step of cold pressing at room temperature and 10 MPa to cooling the sample sheets. Secondly, the PP/LM-BN sheets were put in the biaxial extensometer (Bruckner Karo IV) and fixed by a series of clamps on four sides of the sheets. The sheets were stretched according to the following programs: (1) preheating at 157 °C for 60 s; (2) stretching synchronously at a stretching temperature of 157 °C and stretching speed of 10%/s; (3) cooling at room temperatures. The thickness and the lateral size of composite films can be tuned by the thickness and size of raw sheets and the stretching ratios. For most characterizations, the thicknesses of BOPP composite films, except for the ultra-thin demo, were all kept around 10 μm to prevent performance interference from sample thicknesses.
As a demo, the kilogram-weighted PP/LM-BN pellets and the meter-sized BOPP/LM-BN film were also fabricated by the aforementioned steps, where the Haake Minilab micro-compounder was replaced by the continuous two-screw high-speed extruder (Leistritz ZSE18 MAXX, Germany) to examine the scalability, with a screw speed of 500 rpm, extrusion temperature of 195 °C, water cooling treatment and a maximum extrusion speed of 40 kg/h.
Device fabrication of multilayer film capacitors
As shown in Supplementary Figs. 33 and 34, Al foil with a thickness of around 6 μm was used as a substrate and electrode layer on the plate. Put an as-prepared capacitor film as an energy storage layer on the top of Al foil. Then, the Al foil layer and capacitor film layer were alternatively constructed layer by layer, and finally, it ended with the electrode foil layer on the top. When stacking, the position of the capacitor film was always in the middle position, while the position of each electrode foil layer was in the alternating order of the left and right position to create a 5 mm margin between the foil edge and capacitor film edge to distinguish the anode and cathode. Then, the stacked multilayer sheet was pressed at a relatively low temperature of 100 °C with pressure ~10 MPa for 5 min to remove the interspace in layers via the hot compressor, followed by cooling it to room temperature and obtaining the dense multilayer sheets. Cu wires were led as outer terminal electrodes to the left side and right side of the multilayer sheets with the help of silver paste to construct the final inner core of the capacitor. The inner core was rolled up or directly used to fabricate the rolling packaged capacitors or stacking packaged capacitors after sealing them in molds that filled with PDMS at 80 °C for 1 h.
Characterization of LM-BN and BOPP/LM-BN
Changes in element valence states on the surface of BN and LM-BN were obtained using X-ray photoelectron spectroscopy (K-Alpha, Thermo Scientific, USA). The crystal structures of BN, LM, and LM-BN were obtained by X-ray diffraction (Ultima IV, Rigaku, Japan) with Cu Kα radiation (wavelength λ = 1.5418 Å). SEM images were obtained by Nova NanoSEM450 (ThermoFisher Scientific, FEI, USA). TEM (F200S, Talos, USA) equipped with an EDS was used to characterize the elemental distribution and morphologies. The size distribution of BN was calculated by Nanomeasure software. The band gap of BOPP, BN, LM, and LM-BN was determined by the wave lengthen-dependent absorption changes from 200 to 700 nm in UV-Vis diffuse reflection spectroscopy (Shimadzu UV-3600i Plus, Japan). The highest occupied molecular orbital (HOMO) position of BOPP, BN, LM, and LM-BN was analyzed by the ionization potential data in ultraviolet photoelectron spectra (ThermoFisher Nexsa, USA). The height distribution images, modulus distribution images, and polarization distribution images of LM-BN and BN were respectively detected by the contact mode, peak-force quantitative nanomechanical mapping mode, and piezo-force modes of PFM (Bruker Dimension ICON, USA). The in-situ surface potential distribution images of BOPP/LM-BN and BOPP/BN film were detected by the kelvin probe force mode of PFM, where the bottom of the sample film was fixed by the conductive tape on the metal pan substrate. Time-dependent stretching stresses of BOPP/LM-BN and BOPP/BN film during biaxial stretching were recorded by the force sensors of the biaxial extensometer (Bruckner Karo IV).
Electric performances and capacitive storage performance measurement
Before the tests of electric performances and capacitive performance of film samples, they were sputtered by Au using the sputter coater (Quorum Technologies Q300TD, UK) with a sputtering time of 300 s on two sides. The thickness of the Au electrode is ~20–30 nm, and the area is a circle with a diameter of around 4 mm. Frequency-dependent and temperature-dependent dielectric properties (dielectric permittivity and dielectric dissipation factor) were acquired by broadband dielectric impedance spectrometer (Novocontrol Technologies Concept 50, Germany). Dielectric breakdown strength was measured via the electrostatic pull-down method under a DC voltage ramp of 250 V/s using the voltage-withstanding tester (CJ2678, China) in insulated silicone oil. Unipolar electrical displacement–electric field hysteresis loops (D-E loops) (at 100 Hz) and leakage current densities (with measuring time of 10,000 ms) were obtained by the ferroelectric precision materials analyzer (Radiant Technology Premier II, USA), where the samples were immersed by the insulated silicone oil to prevent the interferences from air and moisture. The test chamber was located in a relatively moist city (Chengdu) in China with an average humidity of ~60%. Samples were immersed in the insulated silicone oil to prevent interferences from air and moisture. The cycling test was carried out at room temperature. The energy storage performance is calculated by the following equation using data in hysteresis loops:
where D, E, Dr, and Dmax are polarization, electric field strength, remanent polarization, and the maximum polarization, respectively. For linear dielectrics, the Dr approaches zero. The cyclic charge–discharge tests were also performed using the Radiant Technology Premier II by a built-in program to repeat the charge–discharge cycles of D-E loops. The energy tests were systematic tests ranging from 50 MV/m to 550 MV/m. The fast capacitive discharge performance was measured by the discharge test system (Tongguo technology CFD-003, China), where the dielectric films were charged at 200 MV/m, and through a high-voltage MOSFET switch, the stored energy was discharged to a resistor RL with 100 Ω. Characterization of the capacitance of a multilayer film capacitor device was done on the platform of a home-built system for film capacitors with a Novocontrol Concept 50 unit and a bending control unit.
Finite element analysis methods
The dynamic stretching process of BOPP/BN and BOPP/LM-BN film was studied by the FEA. The stretching failure was studied by observing the stress distribution evaluations at the cross-section of the films during stretching. The films were described as three-phase composites (PP, LM, and BN). The size and morphology of LM and BN were set according to Supplementary Fig. 8. The linear elastic material model was used to calculate the relationship among the stress, strain, and material parameters (modulus, Poisson’s ratio, and density) of each phase44. The films were biaxially stretched along the horizontal direction to 300% times the original size of the sample with a stretching speed of 10%/s at two sides (left and right) of the film. When specifically studying the effect of LM content in LM-BN (LM:BN = 4:96, 15:85, and 30:70), the continuous stretching setting was simplified as a constant stretching force of 2 N at two sides of the film without continuous strains (according to Fig. 3b) to reduce the integration calculation. The calculating unit size was set as normal.
DFT calculations methods
The electrostatic potential for BN and LM-BN was studied by DFT, where the structures were first optimized via DMol3 package45. The model of BN was composed of five six-membered B/N rings constructed by the periodic structure. The model of LM-BN is composed of the BN model and the free Ga atoms, In atoms, and Sn atoms above the BN ring to simulate the amorphous structure of the LM, and an additional O atom was introduced around the metal atoms owing to the oxidation nature of LM. The generalized gradient approximation in the Perdew–Burke–Ernzerhof form and semi-core pseudopotential method with the double numerical basis sets plus the polarization functional were adopted46,47. A DFT-D correction with the Grimme scheme was used to account for the dispersion interaction48. The SCF convergence for each electronic energy was set as 10–5 Ha, and the geometry optimization convergence criteria were set up as follows: 10–5 Ha for energy, 0.004 Ha Å–1 for force, and 0.01 Å for displacement, respectively. The Brillouin zone integration is performed using 3 × 3 × 1 Monkhorst–Pack k-point sampling for a primitive cell. The electrostatic potential was also calculated by DMol3 package.
Phase-field analysis methods
Continuous phase-field variable \(\eta ({{{\bf{r}}}},t)\) is introduced to describe the evolution of the breakdown (electrical tree): \(\eta ({{{\bf{r}}}},\, t)=1\) represents the breakdown phase, \(\eta ({{{\bf{r}}}},t)=0\) represents the non-breakdown phase. Combining the electric, thermal, and mechanical stimuli together to investigate their effects on the breakdown process. Three material features, including the dielectric permittivity, electrical conductivity, and Young’s modulus, are parameterized in this model to calculate different energies. The dielectric permittivity inhomogeneity is defined according to the different dielectric permittivity of the polymer phase, filler phase, and breakdown phase. This also applies to the electrical conductivity and Young’s modulus inhomogeneities. The free energy considering synergistic contributions from the phase separation, the interface, the temperature, and the electric field in a dielectric inhomogeneous system is written as:
where the first term in the integral represents the free energy density of mixing that drives the phase separation, the second term is the gradient energy density, the third term is the electric energy density, the fourth term is the Joule heat energy density, and the last term is the strain energy density.
where α is a positive coefficient defining the energy barrier of the phase separation.
where \({\varepsilon }_{{ij}}\left({{{\bf{r}}}}\right)\) is the spatially dependent relative dielectric permittivity tensor, \({E}_{i}\left({{{\bf{r}}}}\right){E}_{j}\left({{{\bf{r}}}}\right)\) are the electric field component, and \({P}_{i}^{S}\left({{{\bf{r}}}}\right)\) is the spontaneous polarization, which is not zero if the local material component is ferroelectric.
where \({\sigma }_{{ij}}({{{\bf{r}}}},\,T)\) is the spatially and temperature-dependent electrical conductivity tensor, and dt is the operating time of applied electric field. According to the filamentary electromechanical breakdown mechanism, the effect of the electric field in inducing mechanical stress is also considered in this model.
where Y (r) represents the Young’s modulus. By using a modified Allen-Cahn equation to describe the breakdown phase evolution, the driving force from the electric term, Joule heat, and strain energy can be calculated37. A time interval Δt = 0.02 is used. The relative dielectric permittivity and the electrical conductivity of the breakdown phase are isotropic and have a value of 103 and 1 × 10−5 S m−1 to reflect its abundant space charges in the breakdown region, while Young’s modulus of the breakdown phase is regarded stable in this model. The critical energy of each component in the composite is calculated by:
Calculation of the Weibull breakdown strength
Dielectric breakdown behavior is analyzed with a two-parameter Weibull statistic described as:
where P(E) is the cumulative probability of electric failure, E is the measured breakdown electric field strength, Eb is defined as the Weibull breakdown strength corresponding to 63.2% probability of electric breakdown, and the shape parameter β indicates the scattering of experimental data32.
Reporting summary
Further information on research design is available in the Nature Portfolio Reporting Summary linked to this article.
Data availability
All data supporting the findings of this study are included within the paper and its Supplementary Information file. Any other relevant data are available from the corresponding authors upon request. Source data are provided in this paper.
References
Chen, J. et al. Ladderphane copolymers for high-temperature capacitive energy storage. Nature 615, 62–66 (2023).
Qian, X., Chen, X., Zhu, L. & Zhang, Q. M. Fluoropolymer ferroelectrics: multifunctional platform for polar-structured energy conversion. Science 380, eadg0902 (2023).
Huang, X. et al. Autonomous indication of electrical degradation in polymers. Nat. Mater. 23, 237–243 (2023).
Wang, R. et al. Designing tailored combinations of structural units in polymer dielectrics for high-temperature capacitive energy storage. Nat. Commun. 14, 2406 (2023).
Yang, B. et al. Engineering relaxors by entropy for high energy storage performance. Nat. Energy 8, 956–964 (2023).
Li, X. et al. Unraveling bilayer interfacial features and their effects in polar polymer nanocomposites. Nat. Commun. 14, 5707 (2023).
Tan, D. Q. Review of polymer‐based nanodielectric exploration and film scale‐up for advanced capacitors. Adv. Funct. Mater. 30, 1808567 (2019).
Chowdhury, S., Gurpinar, E. & Ozpineci, B. Capacitor technologies: characterization, selection, and packaging for next-generation power electronics applications. IEEE Trans. Transp. Electrif. 8, 2710–2720 (2022).
Zheng, M. et al. Improved dielectric, tensile and energy storage properties of surface rubberized BaTiO3/polypropylene nanocomposites. Nano Energy 48, 144–151 (2018).
Yang M. et al. Unifying and suppressing conduction losses of polymer dielectrics for superior high-temperature capacitive energy storage. Adv. Mater. 2309640 (2023).
Dang, Z.-M. et al. Fundamentals, processes and applications of high-permittivity polymer–matrix composites. Prog. Mater. Sci. 57, 660–723 (2012).
Ren, W. et al. Scalable ultrathin all‐organic polymer dielectric films for high‐temperature capacitive energy storage. Adv. Mater. 34, 2207421 (2022).
Wan B. et al. Dynamic covalent adaptable polyimide hybrid dielectric films with superior recyclability. Adv. Mater. 2304175 (2023).
Zha, J.-W. et al. Polymer dielectrics for high-temperature energy storage: constructing carrier traps. Prog. Mater. Sci. 140, 101208 (2023).
Dong X. et al. Dual‐effect coupling for superior dielectric and thermal conductivity of polyimide composite films featuring “crystal‐like phase” structure. Adv. Mater. 2307804 (2023).
Chen, X. et al. Relaxor ferroelectric polymer exhibits ultrahigh electromechanical coupling at low electric field. Science 375, 1418–1422 (2022).
Zhou, Y. et al. A scalable, high-throughput, and environmentally benign approach to polymer dielectrics exhibiting significantly improved capacitive performance at high temperatures. Adv. Mater. 30, e1805672 (2018).
Yang, M. et al. Roll-to-roll fabricated polymer composites filled with subnanosheets exhibiting high energy density and cyclic stability at 200 °C. Nat. Energy 9, 143–153 (2024).
Yang, M. et al. Polymer nanocomposite dielectrics for capacitive energy storage. Nat. Nanotechnol. 19, 588–603 (2024).
Zhang, T. et al. Recent progress in polymer dielectric energy storage: from film fabrication and modification to capacitor performance and application. Prog. Mater. Sci. 140, 101207 (2023).
Meng Z. et al. Advances in polymer dielectrics with high energy storage performance by designing electric charge trap structures. Adv. Mater. 2310272 (2023).
Li, J. et al. Biaxially oriented films of grafted-polypropylene with giant energy density and high efficiency at 125° C. J. Mater. Chem. A 11, 10659–10668 (2023).
Wang, J., Yao, C., Huang, X., Zhang, Q. & Wang, K. Roles of chain architecture and polymorphic form in tailoring the properties of surface‐roughened biaxially oriented polypropylene films for capacitors. Macromol. Mater. Eng. 309, 2300273 (2023).
Schlögl, S., Trutschel, M.-L., Chassé, W., Riess, G. & Saalwächter, K. Entanglement effects in elastomers: macroscopic vs microscopic properties. Macromolecules 47, 2759–2773 (2014).
Dias, P. et al. Structure and properties of biaxially oriented polypropropylenes (BOPP). ANTEC 2006, 2660–2664 (2006).
Jang, K.-I. et al. Soft network composite materials with deterministic and bio-inspired designs. Nat. Commun. 6, 6566 (2015).
Qiu, B. et al. Constructing a multiscale rigid-flexible interfacial structure at the interphase by hydrogen bonding to improve the interfacial performance of high modulus carbon fiber reinforced polymer composites. Compos. Sci. Technol. 229, 109672 (2022).
Virtanen, S. et al. Structure and dielectric breakdown strength of nano calcium carbonate/polypropylene composites. J. Appl. Polym. Sci. 131, 39504 (2013).
Zhang, G. et al. Interfacial polarization-induced loss mechanisms in polypropylene/BaTiO3 nanocomposite dielectrics. Chem. Mater. 28, 4646–4660 (2016).
Sun, F. et al. Vascular smooth muscle-inspired architecture enables soft yet tough self-healing materials for durable capacitive strain-sensor. Nat. Commun. 14, 130 (2023).
Wang, J., Wu, B., Wei, P., Sun, S. & Wu, P. Fatigue-free artificial ionic skin toughened by self-healable elastic nanomesh. Nat. Commun. 13, 4411 (2022).
Li, Q. et al. Flexible high-temperature dielectric materials from polymer nanocomposites. Nature 523, 576–579 (2015).
Xie, Z. et al. Joint-inspired liquid and thermal conductive interface for designing thermal interface materials with high solid filling yet excellent thixotropy. Adv. Funct. Mater. 33, 2214071 (2023).
Guo, M. et al. Toroidal polar topology in strained ferroelectric polymer. Science 371, 1050–1056 (2021).
Chen, Y. et al. An all-scale hierarchical architecture induces colossal room-temperature electrocaloric effect at ultralow electric field in polymer nanocomposites. Adv. Mater. 32, 1907927 (2020).
Pilkey W. D., Pilkey D. F. & Bi Z. Peterson’s stress concentration factors. John Wiley & Sons (2020).
Shen, Z. et al. Phase-field modeling and machine learning of electric-thermal-mechanical breakdown of polymer-based dielectrics. Nat. Commun. 10, 1843 (2019).
Zhu, Y., Zhu, Y., Huang, X., Chen, J. & Jiang, P. High energy density polymer dielectrics interlayered by assembled boron nitride nanosheets. Adv. Energy Mater. 9, 1903062 (2019).
Yuan, X., Matsuyama, Y. & Chung, T. M. Synthesis of functionalized isotactic polypropylene dielectrics for electric energy storage applications. Macromolecules 43, 4011 (2010).
Li, H. et al. Crosslinked fluoropolymers exhibiting superior high-temperature energy density and charge–discharge efficiency. Energy Environ. Sci. 13, 1279–1286 (2020).
Liu, D. et al. Largely enhanced energy density of polypropylene based nanocomposites via synergistic hybrid fillers and high shear extrusion assisted dispersion. Compos. A: Appl. Sci. Manuf. 119, 134–144 (2019).
Bao, Z. et al. Improved working temperature and capacitive energy density of biaxially oriented polypropylene films with alumina coating layers. ACS Appl. Energy Mater. 5, 3119–3128 (2022).
Ren M., Liu J., Sun L. & Cao Y. Enhancing dielectric property of polymer films with nanoclay coatings. In: 2016 IEEE conference on electrical insulation and dielectric phenomena (CEIDP)). IEEE (2016).
Choi, D. K. et al. Highly efficient, heat dissipating, stretchable organic light-emitting diodes based on a MoO3/Au/MoO3 electrode with encapsulation. Nat. Commun. 12, 2864 (2021).
Delley, B. From molecules to solids with the DMol 3 approach. J. Chem. Phys. 113, 7756–7764 (2000).
Delley, B. Hardness conserving semilocal pseudopotentials. Phys. Rev. B 66, 155125 (2002).
Perdew, J. P., Burke, K. & Ernzerhof, M. Generalized gradient approximation made simple. Phys. Rev. Lett. 77, 3865 (1996).
Grimme, S. Semiempirical GGA‐type density functional constructed with a long‐range dispersion correction. J. Comput. Chem. 27, 1787–1799 (2006).
Acknowledgements
K. Wu acknowledges the support of the National Natural Science Foundation of China (Grant no. 52103091 and 52373042), the Sichuan Natural Science Foundation (Grant No. 2024NSFSC1025), and the International Visiting Program for Excellent Young Scholars of SCU. K. Wu and Q.F. acknowledge the support of the National Key Research and Development Project of China (Grant no. 2022YFB3806900). K. Wang acknowledges the support by the United Laboratory of Advanced Electrical Materials and Equipment Support Technology, CSG, (Grant no. 1500002022030103GY00035).
Author information
Authors and Affiliations
Contributions
Z.X., K. Wu, and Q.F. conceived the idea. Z.X. and J.Z. fabricated the materials and measured the material performance. Z.X., K. Wu, and Q.F. analyzed the data. K. Wu and Z.X. organized the experimental data and wrote the draft manuscript. K. Wu revised the manuscript. K. Wu and Q.F. supervised the overall conception. Z.D., Y. Zhang, and K. Wang contributed to the discussion on the results and improved the manuscript.
Corresponding authors
Ethics declarations
Competing interests
The authors declare no competing interests.
Peer review
Peer review information
Nature Communications thanks Jean-Fabien Capsal, Fei Wen, and the other anonymous reviewers for their contribution to the peer review of this work. A peer review file is available.
Additional information
Publisher’s note Springer Nature remains neutral with regard to jurisdictional claims in published maps and institutional affiliations.
Supplementary information
Source data
Rights and permissions
Open Access This article is licensed under a Creative Commons Attribution-NonCommercial-NoDerivatives 4.0 International License, which permits any non-commercial use, sharing, distribution and reproduction in any medium or format, as long as you give appropriate credit to the original author(s) and the source, provide a link to the Creative Commons licence, and indicate if you modified the licensed material. You do not have permission under this licence to share adapted material derived from this article or parts of it. The images or other third party material in this article are included in the article’s Creative Commons licence, unless indicated otherwise in a credit line to the material. If material is not included in the article’s Creative Commons licence and your intended use is not permitted by statutory regulation or exceeds the permitted use, you will need to obtain permission directly from the copyright holder. To view a copy of this licence, visit http://creativecommons.org/licenses/by-nc-nd/4.0/.
About this article
Cite this article
Xie, Z., Zhu, J., Dou, Z. et al. Liquid metal interface mechanochemistry disentangles energy density and biaxial stretchability tradeoff in composite capacitor film. Nat Commun 15, 7817 (2024). https://doi.org/10.1038/s41467-024-52234-4
Received:
Accepted:
Published:
Version of record:
DOI: https://doi.org/10.1038/s41467-024-52234-4
This article is cited by
-
A covalent organic framework interface with robust electron entrapment enabled improved capacitive energy storage performance for polymer nanocomposites
Advanced Composites and Hybrid Materials (2025)







