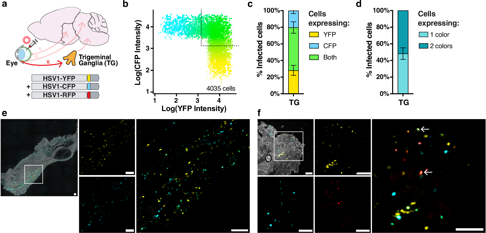
Fig. 5: High levels of co-infection in the TG during HSV-1 infection.
From: Viral gene drive spread during herpes simplex virus 1 infection in mice

a Balb/c mice were co-infected with equivalent amounts of three viruses expressing YFP, CFP and RFP, respectively, with a total of 106 PFU in the left eye. b. YFP and CFP cellular intensity after machine learning-assisted cell segmentation of TG sections. Datapoints represent individual cells and were colored by converting YFP and CFP signals into the CYMK color space. 4035 cells were detected, originating from 53 images and n = 4 mice. c Percentage of infected cells expressing YFP, CFP, or both. n = 4 mice. d Percentage of infected cells expressing one or two fluorescent markers. n = 4 mice. e, f Representative images of TG sections from four biological replicates, highlighting high levels of co-infection. Arrows indicate cells co-expressing YFP, CFP and RFP together. Scale bars: 100 μm. Panels (c and d) show the average and standard deviation (SD) between biological replicates. Source data are provided in Supplementary data 2 and as a Source Data file.