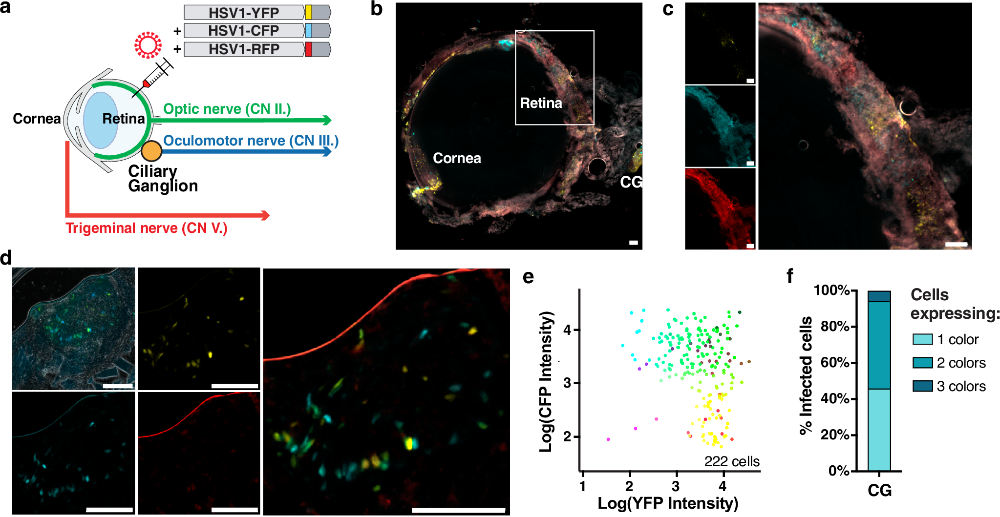
Fig. 7: Co-infection levels in the retina and ciliary ganglion during HSV-1 infection.
From: Viral gene drive spread during herpes simplex virus 1 infection in mice

a Following intravitreal inoculation, HSV-1 principally infects the retina and other ocular tissues such as the cornea, before invading the peripheral and central nervous system. In particular, HSV-1 infects the ciliary ganglion (CG) before propagating to the midbrain through the oculomotor nerve. b Representative image of an infected eye, showing infected cells in the retina, cornea and CG. The boxed area is shown in panel (c). c Representative image of the retina. Despite the high background fluorescence in the CFP and RFP channels, viruses expressing YFP, CFP and RFP appear restricted to non-overlapping areas. d Representative image of the ciliary ganglion (CG), showing high levels of co-infection. The CG was identified as a small structure close to the optic nerve in the posterior region of the eye, with clear fluorescent signals similar to other neuronal tissues in the TG or the brain. e YFP, CFP and RFP intensity in the CG after machine learning-assisted cell segmentation. 222 cells originating from 4 images and n = 2 mice. f Percentage of infected cells expressing one, two, or three fluorescent markers in the CG. n = 2. Scale bars: 100 μm. In panels (b, c, and d,) images are representative images from two biological replicates. Source data are provided in Supplementary data 2 and as a Source Data file.