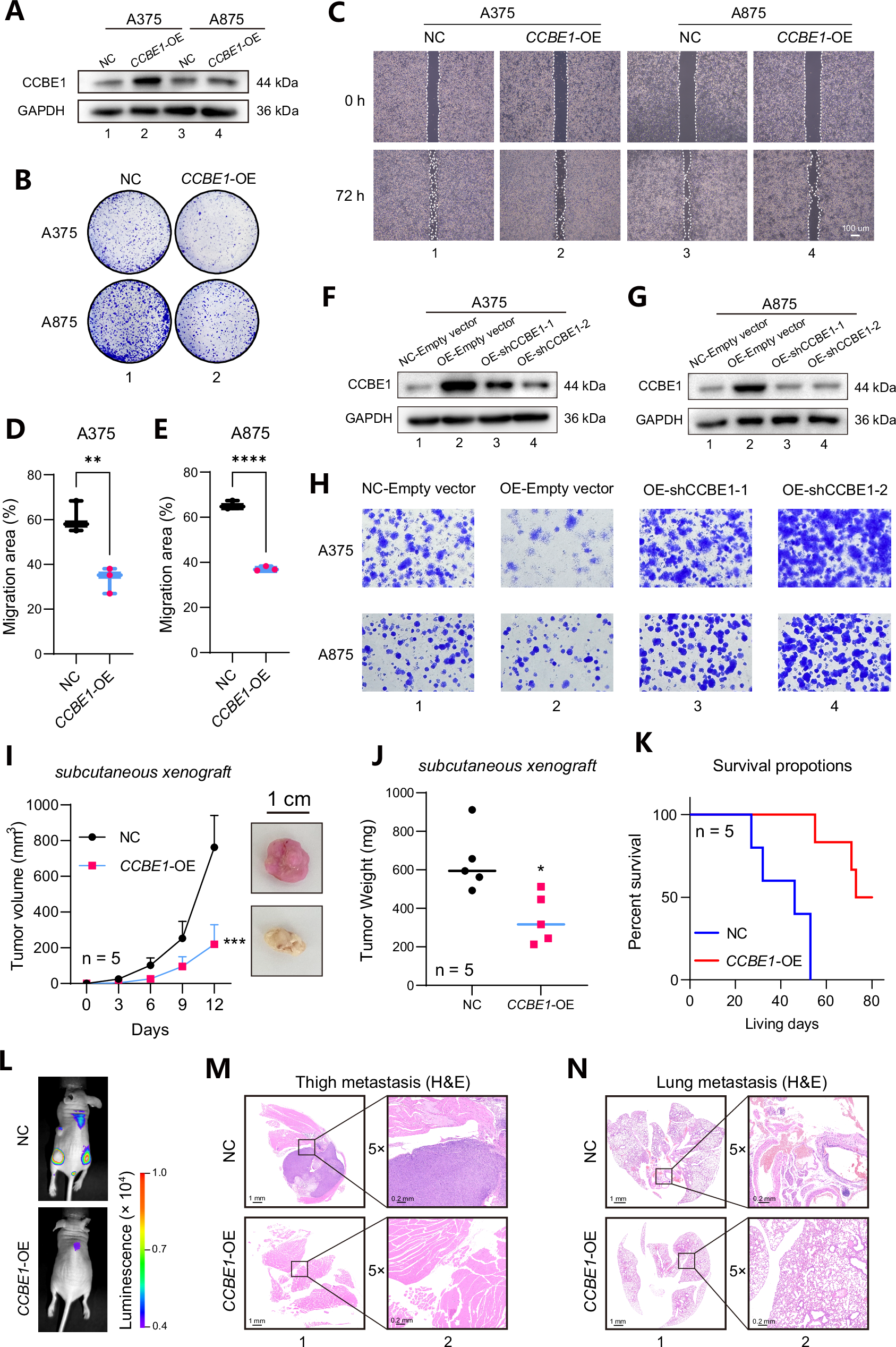
Fig. 6: CCBE1 functions as a tumor suppressor in the tumorigenesis of melanoma.
From: Prohibitin 2 orchestrates long noncoding RNA and gene transcription to accelerate tumorigenesis

A Western blot of CCBE1 expression at protein level in melanoma cells after CCBE1 overexpression. Representative blots from three independent experiments. B Colony formation assay to determine the proliferative ability of melanoma cells after CCBE1 overexpression. Representative images from three independent experiments. C Representative images of the wound healing assay at 0 hours and 72 hours post-scratch in NC and CCBE1-OE melanoma cells. The dashed lines indicate the wound edge. Representative images from three independent experiments. D, E Quantification of the migration area. The migration area was calculated as the percentage of the wound area covered by cells at 72 hours compared to the initial wound area at 0 hours. Data are presented as mean ± SD from three independent experiments using an unpaired two-tailed t test; **P < 0.01; ****P < 0.0001. F, G Western blot of CCBE1 expression in melanoma cells with or without CCBE1 overexpression. Representative blots from three independent experiments. H Colony formation assay to determine the proliferative ability of melanoma cells with or without CCBE1 overexpression. Representative images from three independent experiments. I A xenograft in vivo assay model presented tumor volume (mm3) formed by the A375 cells with or without CCBE1 overexpression. Tumor sizes (mm3) were calculated as the (length×width×width)/2 and presented as the mean ± SD (n = 5 mice) using a Šídák’s multiple comparisons test. ***P < 0.001. Representative images from five independent samples. J Bar graph showed tumor weight (mg) formed by the A375 cells with or without CCBE1 overexpression in a subcutaneous xenograft model. Tumor weight (mg) was measured and presented as the mean ± SD (n = 5 mice) using an unpaired two-tailed t test; *P < 0.05. K Survival analysis of mice following intravenous injection with A375 cells with or without CCBE1 overexpression (n = 5 mice) using a Log-rank (Mantel-Cox) test. Triplicate experiments were performed. L Animal imaging system demonstrated the tumor migration ability of A375 cells with or without CCBE1 overexpression on tumor bioluminescent signals. Representative images from five independent samples. M, N Representative images of the histological analysis of thigh (M) and lung (N) seeding in mice injected intravenously with CCBE1-NC or CCBE1-OE A375 cells (original magnification, 1×, scale bar: 1 mm). Representative images from three independent samples.