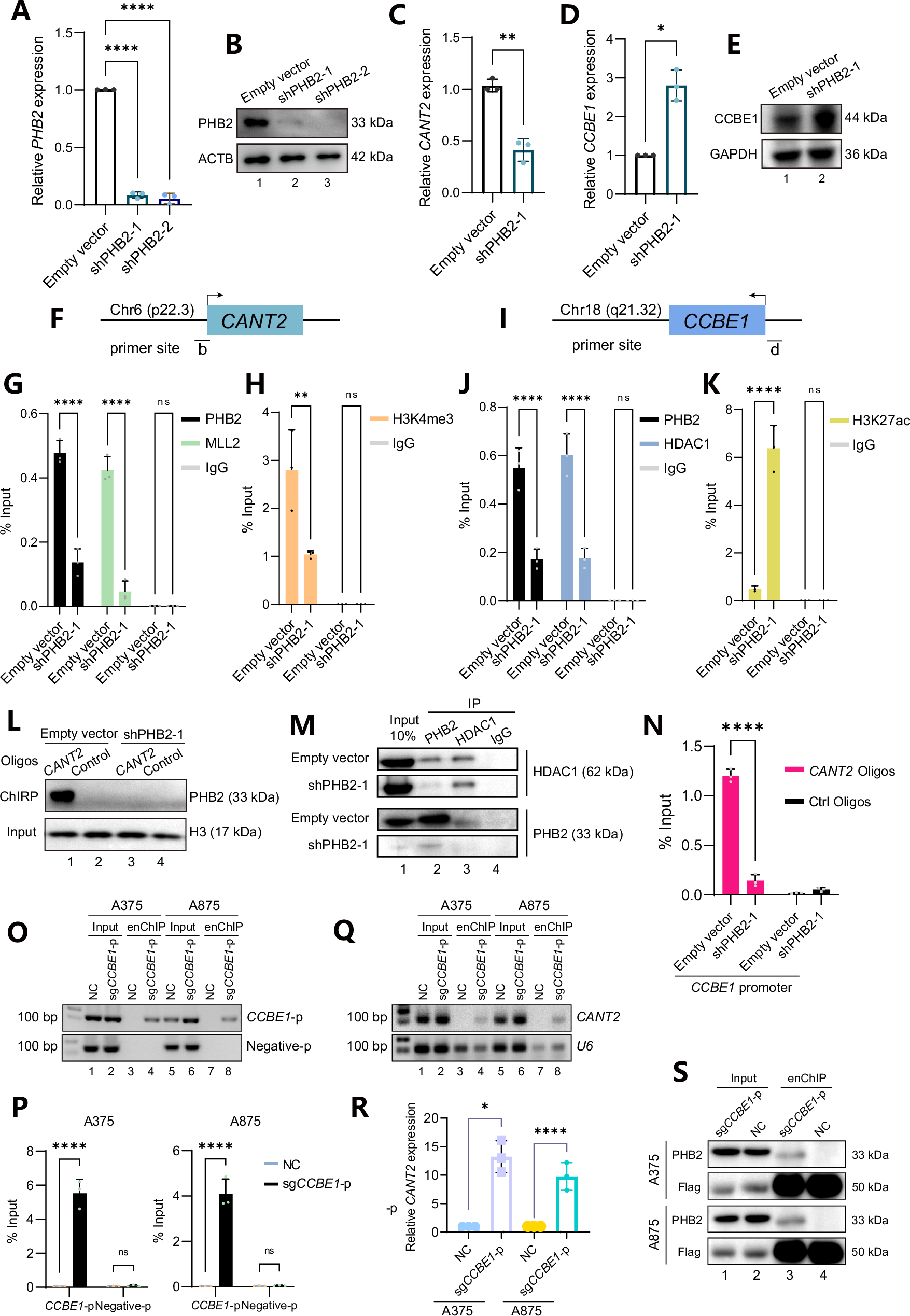
Fig. 7: PHB2 governs the transcription of both CANT2 and CCBE1 during tumorigenesis.
From: Prohibitin 2 orchestrates long noncoding RNA and gene transcription to accelerate tumorigenesis

A Real-time PCR of the expression of PHB2 in A375 cells with or without PHB2 suppression. Data are presented as mean ± SD from three independent experiments using a Dunnett’s multiple comparisons test; ****P < 0.0001. B Western blot of the expression of PHB2 at protein level in melanoma cells after PHB2 knockdown. Representative blots from three independent experiments. C, D Real-time PCR of the expression of CANT2 (C) and CCBE1 (D) in A375 cells with or without PHB2 suppression. Data are presented as mean ± SD from three independent experiments using an unpaired two-tailed t test; *P < 0.05, **P < 0.01. E Western blot of the expression of CCBE1 at protein level in melanoma cells after PHB2 knockdown. Representative blots from three independent experiments. F–H ChIP analysis of PHB2, MLL2 and H3K4me3 at CANT2 core promoter in A375 cells with or without PHB2 knockdown. Rabbit normal IgG served as the negative control. ChIP enrichment was presented as the percentage of bound/input signal. Data are presented as mean ± SD from three independent experiments using a Šídák’s multiple comparisons test; **P < 0.01, ****P < 0.0001. I–K ChIP analysis of PHB2, HDAC1 and H3K27ac at the CCBE1 promoter in A375 cells with or without PHB2 knockdown. Rabbit normal IgG served as the negative control. ChIP enrichment was presented as the percentage of bound/input signal. Data are presented as mean ± SD from three independent experiments using a Šídák’s multiple comparisons test; ****P < 0.0001. L Western blot was used to detect the interaction of PHB2 and CANT2 lncRNA after the suppression of PHB2. CANT2 oligo indicated the biotinylated antisense oligonucleotides against the CANT2 lncRNA. Negative oligo indicated the scrambled oligonucleotides. Representative blots from three independent experiments. M Co-IP assay was performed to show the interaction between PHB2 and HDAC1 after the suppression of PHB2. IgG was used as a negative control. Representative blots from three independent experiments. N ChIRP-PCR assay to dectect the binding of CANT2 lncRNA at the CCBE1 promoter after the suppression of PHB2. CANT2 oligo indicated the biotinylated antisense oligonucleotides against the CANT2 lncRNA. Negative oligo indicated the scrambled oligonucleotides. Data are presented as mean ± SD from three independent experiments using a Tukey’s multiple comparisons test; ****P < 0.0001. O–P Quality control of the enChIP assay in capturing the CCBE1 promoter via PCR. Data are presented as mean ± SD from three independent experiments using a Šídák’s multiple comparisons test; ****P < 0.0001. Q–R RT-PCR analysis of CANT2 lncRNA binding to the CCBE1 promoter using the enChIP method. Data are presented as mean ± SD from three independent experiments using an unpaired two-tailed t test; *P < 0.05; ****P < 0.0001. S Western blot analysis of PHB2 binding to the CCBE1 promoter following the enChIP assay. Representative blots from three independent experiments.