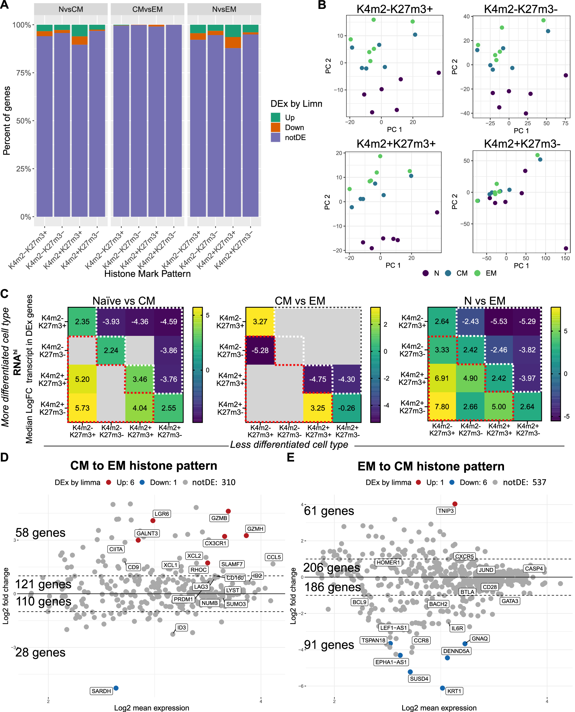
Fig. 4: Transitional states in histone mark patterns improve subset identification by RNA-seq and reveal genes associated with T cell differentiation that are not differentially expressed.

A Stacked bar plots of the percent of all RNAhi genes within each histone mark pattern (H3K4me2 = K4m2; H3K27me3 = K27m3) in which relative transcript level is either increased in a more differentiated cell-type (“Up”), increased in a less differentiated cell-type (“Down”) or not differentially expressed (“notDE”) by limma. B PCA plots of transcript from RNAhi genes subsetted by the histone mark pattern. The plots demonstrate that transcript differences in the H3K4me2+H3K27me3+ pattern identify differences between resting naïve, central memory (CM) and effector memory (CM) cells that are not apparent with RNA-seq alone (compare to Fig. 1D). C Median LogFC in transcript in RNAhi genes (when the number of genes in each pattern ≥ 3) between histone mark patterns when comparing a less differentiated cell type (x axis) to a more differentiated cell type (y axis) for naïve vs CM, CM vs EM and naïve vs EM. Red boxes represent changes in histone mark patterns that represent a shift towards a more differentiated cell type as evidenced by positive (“Up”) median LogFC in transcript. White boxes represent changes in histone mark patterns that represent a shift towards a less differentiated cell type as evidenced by negative (“Down”) median LogFC in transcript. Grey indicates the number of genes in an individual pattern is < 3. D MA plot of genes with a CM to EM histone mark pattern (red box, CM vs EM heatmap, Fig. 3B) and genes DEx by RNA-seq (in red). Genes with a known association with effector-directed differentiation are named. E. MA plot of genes with an EM to CM histone mark pattern (white box, CM vs EM heatmap, Fig. 3B) and genes DEx by RNA-seq (in red). Genes with a known association with memory-directed differentiation and quiescence are named.