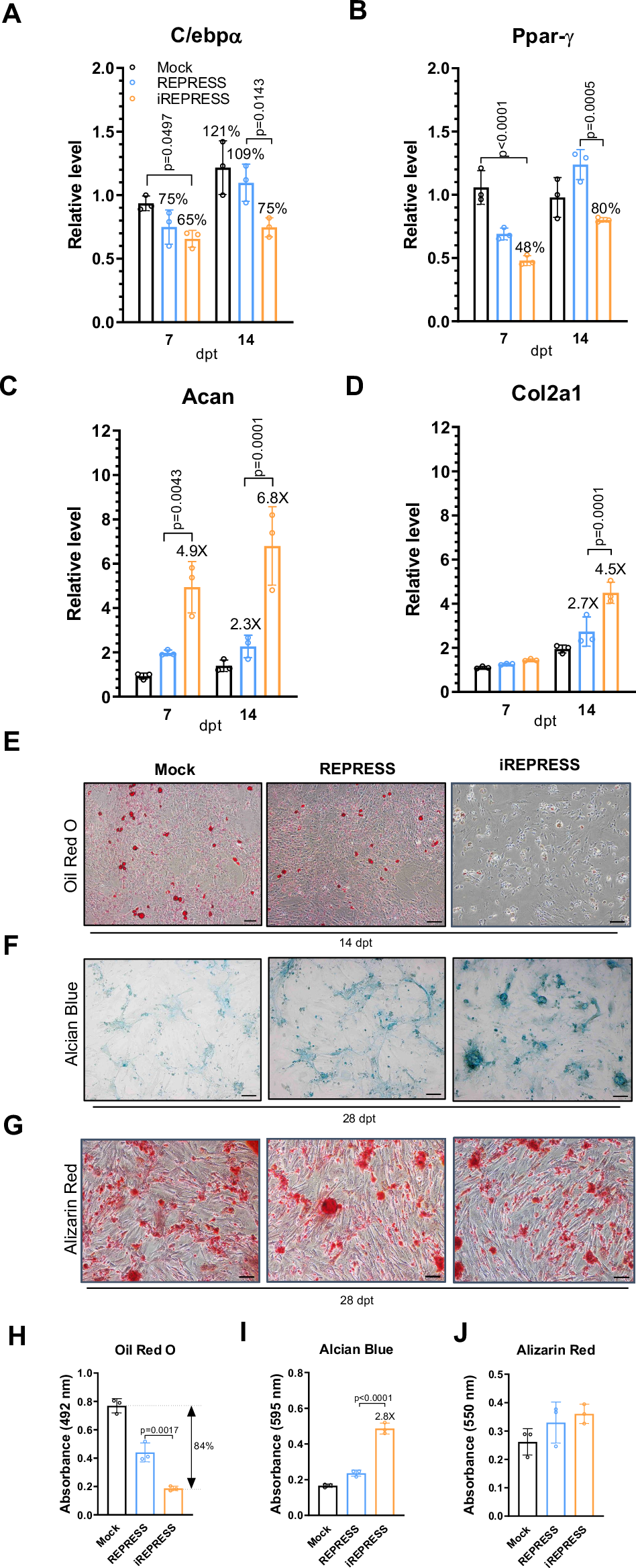
Fig. 4: iREPRESS switched ASCs from adipogenic towards chondrogenic differentiation.

Experiments and experimental groups are identical to those shown in Fig. 3. A, B Relative expression of adipogenic marker genes C/ebpα (A) and Ppar-γ (B). C, D Relative expression of chondrogenic marker genes Acan (C) and Col2a1 (D). E–G Representative images of Safranin O, Alcian Blue and Alizarin Red staining (n = 3). H–J Spectrophotometric analysis for oil droplet formation (adipogenesis, H), GAG (for chondrogenesis, I) and mineralization (for osteogenesis, J). Scale bar = 100 μm. Statistical analyses were carried out with one-way (H–J) and two-way ANOVA (A–D) followed by Tukey multiple comparison test. Quantitative data represent means±SD of three independent culture experiments. Source data are provided as a Source data file.