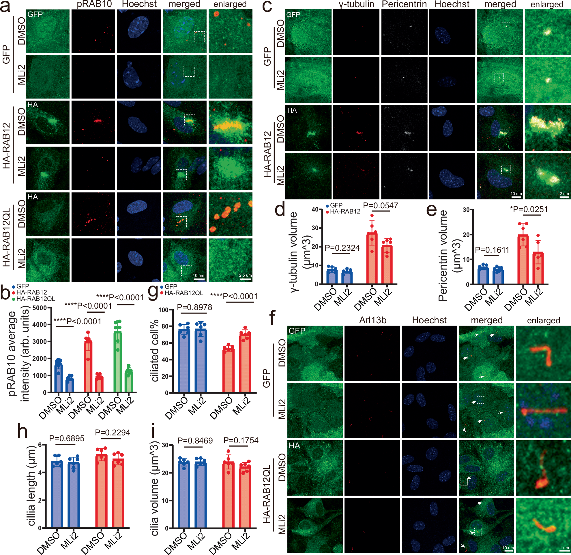
Fig. 6: The impact of LRRK2 kinase activity on RAB12’s cilia formation and centrosome homeostasis effects.

a, b Primary culture of astrocytes was infected with AAV-GFAP-Gfp, AAV-GFAP-HA-Rab12, or AAV-GFAP-HA-Rab12QL and pRAB10 average intensity was quantified in the infected cells treated with MLi2 or DMSO (n = 6 for each group). c–e The volume of γ-tubulin and Pericentrin was examined in astrocytes infected with AAV-GFAP-Gfp, or AAV-GFAP-HA-Rab12 and treated with MLi2 or DMSO (n = 6 for each group). f–i The ciliated cell percentage, cilia length, and cilia volume were quantified in astrocytes infected with AAV-GFAP-Gfp, or AAV-GFAP-HA-Rab12QL (n = 6 for each group). The boxed areas in (a), (c), and (f) were enlarged as shown. Each dot in the graphs represents >60 cells from each mouse. Unpaired two-tailed t-tests, *P < 0.05, ****P < 0.0001; error bars = SEM; scale bars are indicated. Arb. units: arbitrary units. Source data are provided as a Source Data file.