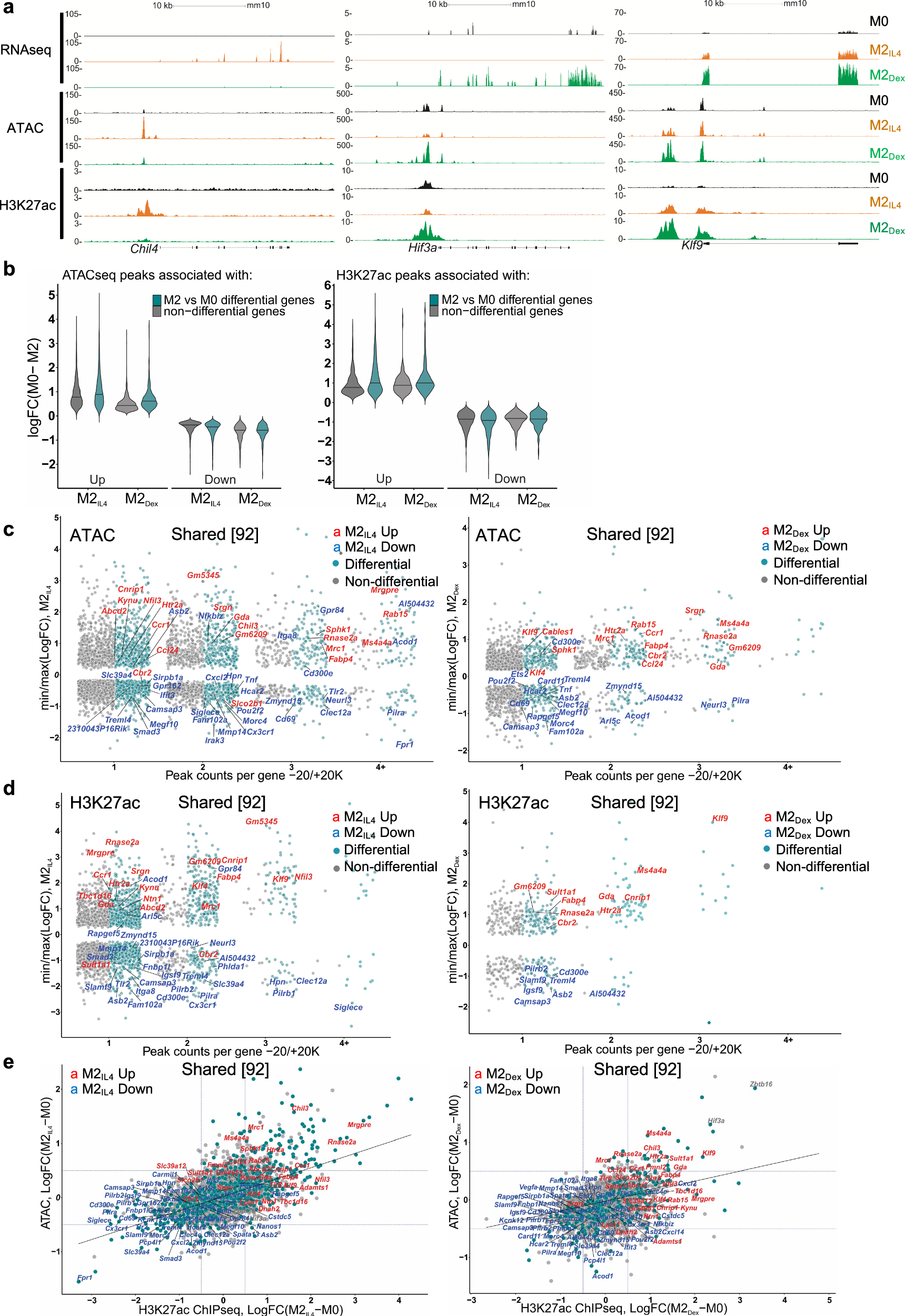
Fig. 3: A tight correlation between epigenomic and transcriptomic macrophage programming in both M2IL4 and M2GC.

a Correlation between RNAseq, ATACseq and H3K27ac ChIPseq signals in IL4-specific Chil4, GC-specific Hif3a and shared Klf9 in each population. b Genome-wide changes in up- or downregulated differential ATACseq (left) and H3K27ac ChIPseq (right) peaks located within – 20 K + 20 K window centered on the TSS of RNAseq-differential or -non-differential genes in M2IL4 and M2Dex, as indicated. c, d Comparison of TSS window-associated ATACseq (c) or H3K27ac ChIPseq (d) peaks in differential (teal) vs. non-differential (gray) genes in M2IL4 (left panels) and M2Dex (right panels), as indicated, stratified by the number of gene-associated peaks. Only peaks with the largest positive (max) or negative (min) changes relative to M0 are shown. A subset of 92 shared up- (red) and downregulated (blue) DEGs identified by RNAseq (Fig. 1) are labeled in each of the 4 panels. e Correlation between normalized H3K27ac ChIPseq and ATACseq signals in the TSS-proximal – 1 K + 1 K windows for differential (teal) and non-differential (gray) genes. A subset of 92 shared upregulated (red) and downregulated (blue) DEGs identified by RNAseq (Fig. 1) are labeled.