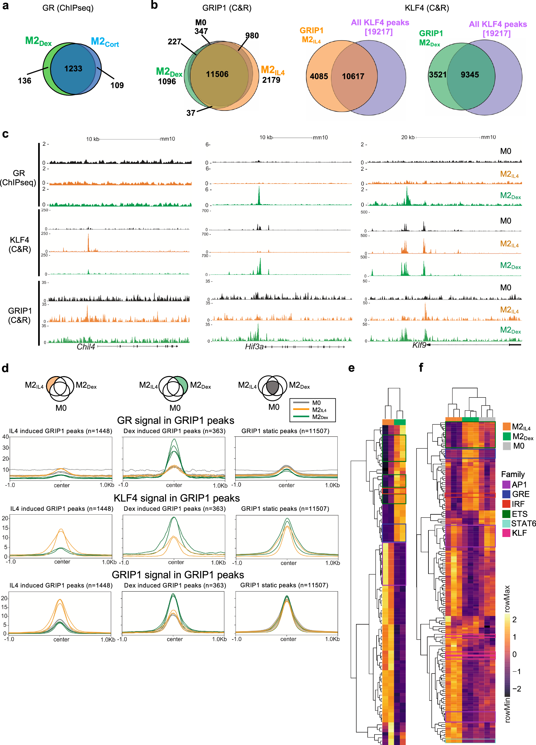
Fig. 4: GR, KLF4 and GRIP1 genome-wide binding in differentially polarized macrophage populations.

a Venn diagram shows the numbers and overlap of GR ChIPseq peaks in M2Dex and M2Cort macrophages relative to M0 baseline (n = 4 biological replicates [mice]; FC ≥ 2, FDR < 0.05). b Venn diagram shows the numbers and overlap of (left) GRIP1 CUT&RUN peaks across populations (n = 3 biological replicates; FC ≥ 1.5, FDR < 0.05) or GRIP1 peaks in M2IL4 (middle) or M2Dex (right) with all KLF4 peaks (n = 2 biological replicates), as indicated. c GR (ChIPseq), KLF4 (CUT&RUN) and GRIP1 (CUT&RUN) read density distribution over Chil4, Hif3a and Klf9 loci in M0, M2IL4 and M2Dex. d Average profiles of GR, KLF4, and GRIP1 signal from each macrophage population centered on GRIP1 CUT&RUN M2IL4- (left), M2Dex- (middle) specific or invariant ‘static’ (right) peaks (n = 3 biological replicates; FC ≥ 2, FDR < 0.05). e, f Transcription factor binding motif enrichment Z-scores in KLF4 (e) and GRIP1 (f) peak subsets in M2IL4, M2Dex, and M0 macrophage populations, as indicated, were determined in chromVAR from the HOMER list of motifs. Motifs with high variability among the subsets (padj ≤ 1*10−6) were plotted, and indicated motif families are highlighted in boxes.