Fig. 1: TGF-β/DAF-7 acts in ASI chemosensory neurons to coordinate the cell non-autonomous UPRmt.
From: ASI-RIM neuronal axis regulates systemic mitochondrial stress response via TGF-β signaling cascade

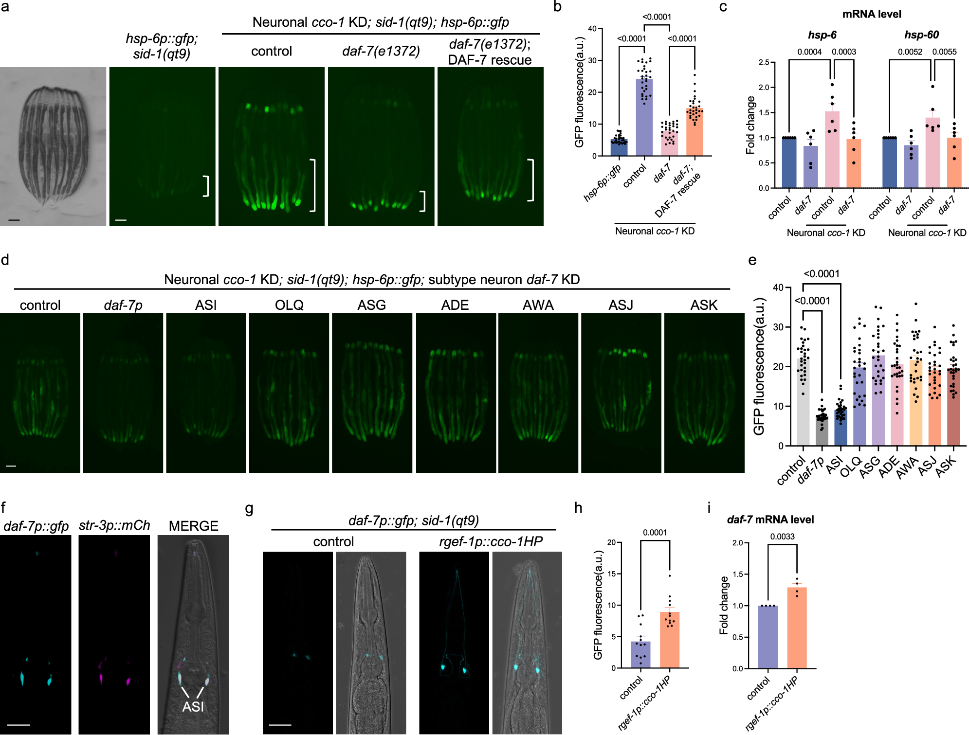
a Representative photomicrographs showing the bright-field images of hsp-6p::gfp; and the fluorescence images of hsp-6p::gfp in wild type background, neuronal cco-1 knockdown background, neuronal cco-1 knockdown and daf-7 mutation background, neuronal cco-1 knockdown, daf-7 mutation and daf-7p::daf-7(cDNA) overexpressing background. The posterior region of the intestine where hsp-6p::gfp expressed is highlighted. Scale bar, 100 μm. b Fluorescence intensities of hsp-6p::gfp in animals shown in (a) were quantified using ImageJ. n = 30 worms. c Relative mRNA levels of hsp-6 and hsp-60 in control and daf-7 mutation with or without neuronal cco-1 knockdown background. n = 6 biological replicates. d Representative fluorescence photomicrographs of hsp-6p::gfp in neuronal cco-1 knockdown background with the expression of daf-7 dsRNA in indicated sub-type neurons. Scale bar, 100 μm. e Fluorescence intensities of hsp-6p::gfp in animals shown in (d) were quantified using ImageJ. n = 30 worms. f Representative fluorescence images of daf-7p::gfp (FK181) and str-3p::mCherry reporters. Scale bar, 25 μm. g Representative fluorescence photomicrographs of daf-7p::gfp with or without the expression of rgef-1p::cco-1 hairpin(HP). Scale bar, 25 μm. h Fluorescence intensities of daf-7p::gfp in ASI neurons of animals shown in (f) were quantified using ImageJ. n = 12 neurons. i Relative mRNA level of daf-7 in control and rgef-1p::cco-1HP animals. n = 4 biological replicates. p values were annotated via two-tailed unpaired t test in (h) and (i), via ordinary one-way ANOVA in (b) and (e), via two-way ANOVA in (c). Error bars, SEM. Source data are provided as a Source Data file. See also Supplementary Fig. 1.