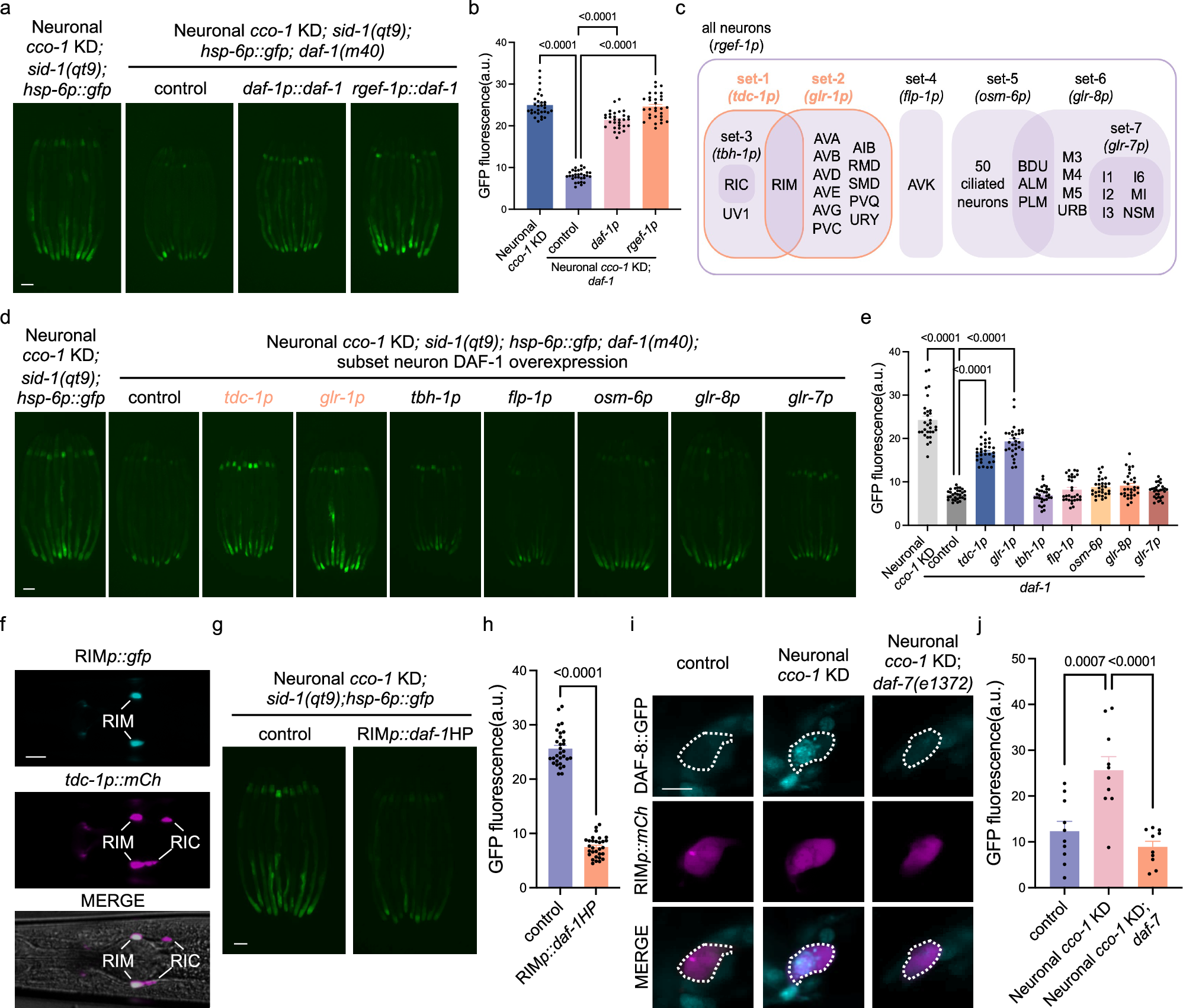
Fig. 3: DAF-1 functions in RIM interneurons to mediate cell non-autonomous UPRmt.
From: ASI-RIM neuronal axis regulates systemic mitochondrial stress response via TGF-β signaling cascade

a Representative fluorescence photomicrographs of hsp-6p::gfp in wild-type, daf-1(m40), daf-1(m40);daf-1p::daf-1, daf-1(m40);rgef-1p::daf-1animals in neuronal cco-1 KD background. Scale bar, 100 μm. b Fluorescence intensities of hsp-6p::gfp in animals shown in (a) were quantified using ImageJ. n = 30 worms. c Schematic of subset neurons classification and their specific promoters. d Representative fluorescence photomicrographs of hsp-6p::gfp in wild-type, daf-1(m40) and DAF-1 subtype neurons rescue animals in neuronal cco-1 KD background. Scale bar, 100 μm. e Fluorescence intensities of hsp-6p::gfp in animals shown in (d) were quantified using ImageJ. n = 30 worms. f Representative fluorescence images of head region of animals expressing F23H12.7p::gfp (RIM, source from the CeNGEN project) and tdc-1p::mCherry (RIM and RIC). Scale bar, 10 μm. g Representative fluorescence photomicrographs of hsp-6p::gfp in neuronal cco-1 knockdown background with or without the expression of F23H12.7p::daf-1 hairpin(HP). Scale bar, 100 μm. h Fluorescence intensities of hsp-6p::gfp in animals shown in (g) were quantified using ImageJ. n = 30 worms. i Representative fluorescence photomicrographs of daf-8p::daf-8::gfp; F23H12.7p::mCherry reporter with or without neuronal cco-1 knockdown and daf-7 mutation. Scale bar, 5 μm. j Fluorescence intensities of daf-8p::daf-8::gfp expression in RIM neurons in animals shown in (i) were quantified using ImageJ. n = 10 neurons. p values were annotated via two-tailed unpaired t test in (h), via ordinary one-way ANOVA in (b), (e) and (j). Error bars, SEM. Source data are provided as a Source Data file. See also Supplementary Fig. 3.