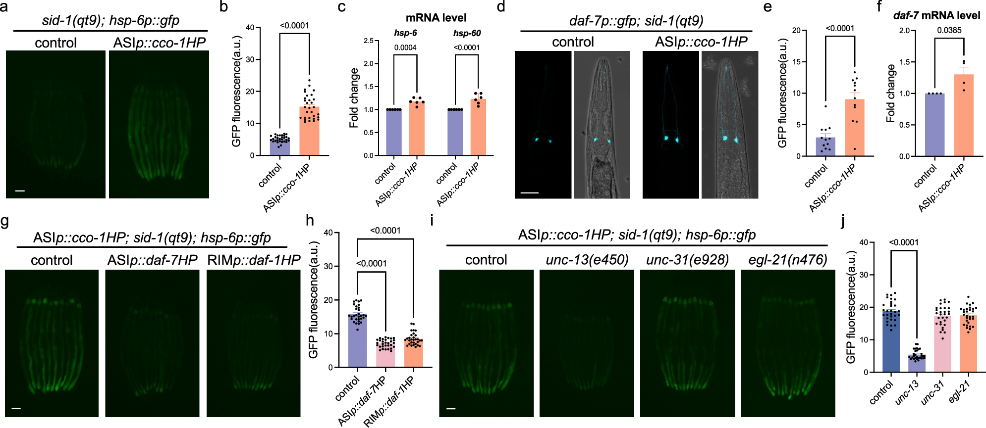
Fig. 4: ASI-specific mitochondrial perturbation is sufficient to activate systemic UPRmt in a daf-7-dependent manner.
From: ASI-RIM neuronal axis regulates systemic mitochondrial stress response via TGF-β signaling cascade

a Representative fluorescence photomicrographs of hsp-6p::gfp with or without gpa-4p::cco-1 hairpin(HP). b Fluorescence intensities of hsp-6p::gfp in animals shown in (a) were quantified using ImageJ. n = 30 worms. c Relative mRNA levels of hsp-6 and hsp-60 in control and gpa-4p::cco-1HP animals. n = 3 biological replicates. d Representative fluorescence photomicrographs of daf-7p::gfp with or without gpa-4p::cco-1HP. Scale bar, 25 μm. e Fluorescence intensities of daf-7p::gfp in ASI neurons of animals shown in (d) were quantified using ImageJ. n = 12 neurons. f Relative mRNA level of daf-7 in control and gpa-4p::cco-1HP animals. n = 4 biological replicates. g Representative fluorescence photomicrographs of hsp-6p::gfp in gpa-4p::cco-1HP background with or without gpa-4p::daf-7HP or F23H12.7p::daf-7HP. h Fluorescence intensities of hsp-6p::gfp in animals shown in (g) were quantified using ImageJ. n = 30 worms. i Representative fluorescence photomicrographs of hsp-6p::gfp in gpa-4p::cco-1HP with or without unc-13, unc-31 or egl-21 mutations. j Fluorescence intensities of hsp-6p::gfp in animals shown in (i) were quantified using ImageJ. n = 30 worms. p values were annotated via two-tailed unpaired t test in (b), (e) and (f), via ordinary one-way ANOVA in (h) and (j), via two-way ANOVA in (c). Error bars, SEM. Scale bar, 100 μm. Source data are provided as a Source Data file. See also Supplementary Fig. 4.