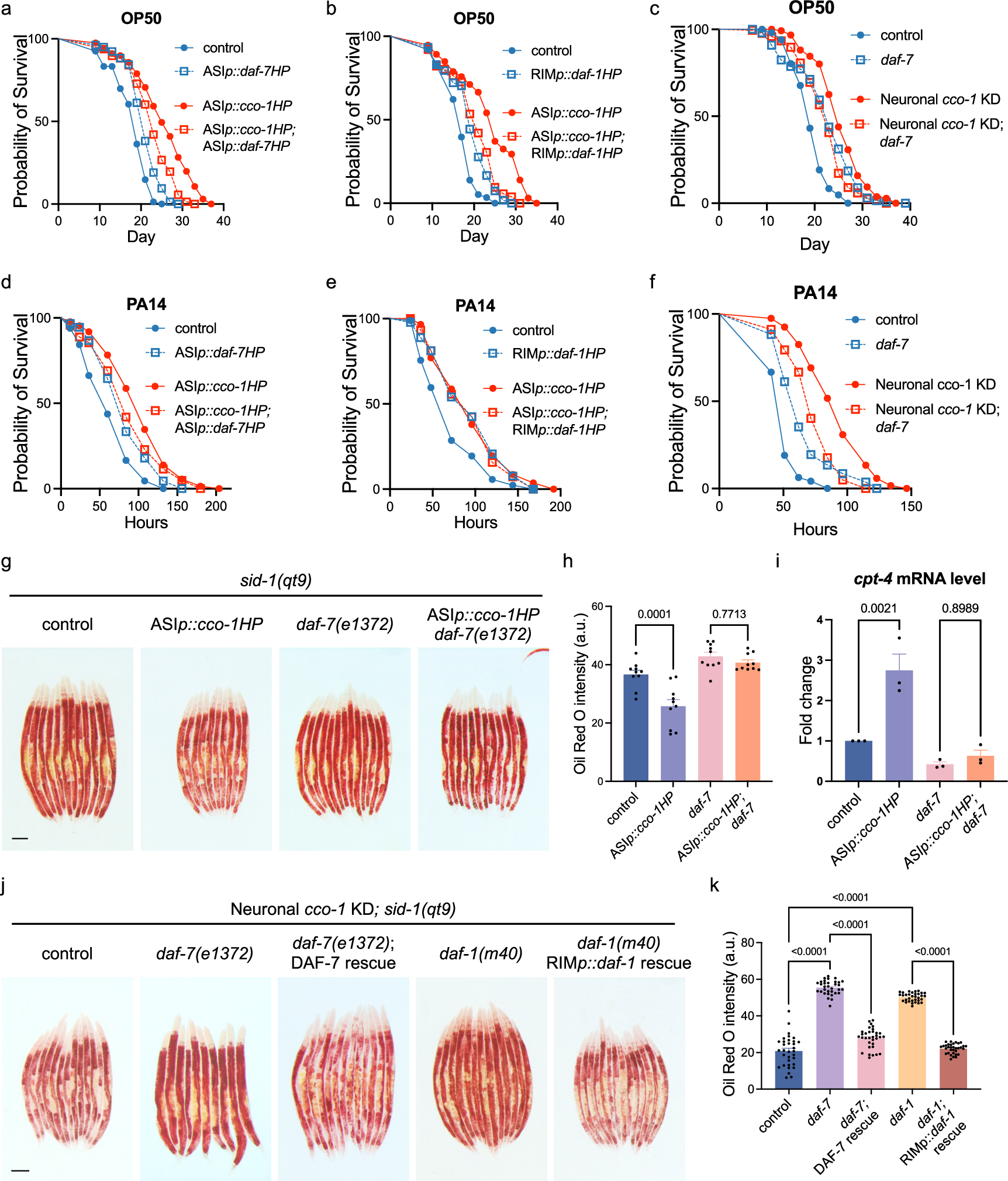
Fig. 6: Mitochondrial perturbation in ASI neurons alters various physiological characteristics of animals.
From: ASI-RIM neuronal axis regulates systemic mitochondrial stress response via TGF-β signaling cascade

a Lifespan analysis of gpa-4p::cco-1HP animals with or without gpa-4p::daf-7HP. b Lifespan analysis of gpa-4p::cco-1HP animals with or without F23H12.7p::daf-1HP. c Lifespan analysis of neuronal cco-1 knockdown animals with or without daf-7 mutation. d Survival analysis of gpa-4p::cco-1HP animals with or without gpa-4p::daf-7HP feeding with P. aeruginosa. e Survival analysis of gpa-4p::cco-1HP animals with or without F23H12.7p::daf-1HP feeding with P. aeruginosa. f Survival analysis of neuronal cco-1 knockdown animals with or without daf-7 mutation feeding with P. aeruginosa. g Representative photomicrographs of Oil red O staining of control and gpa-4p::cco-1HP animals with or without daf-7 mutation. h Intensities of Oil red O staining signals in the entire intestine of animals shown in (g) were quantified using ImageJ. n = 10 worms. i Relative mRNA level of cpt-4 in control and gpa-4p::cco-1HP animals with or without daf-7 mutation. n = 3 biological replicates. j Representative photomicrographs of Oil red O staining of neuronal cco-1 knockdown animals with or without daf-7 or daf-1 mutation and the expression of daf-7p::daf-7(cDNA) or F23H12.7p::daf-1(cDNA). k Intensities of Oil red O staining signals in the entire intestine of animals shown in (j) were quantified using ImageJ. n = 33 worms. p values were annotated via ordinary one-way ANOVA in (h), (i) and (k). Error bars, SEM. Lifespan and survival analysis have been repeated at least two times. Scale bar, 100 μm. Source data are provided as a Source Data file.See also Supplementary Fig. 6 and Supplementary Table 1.