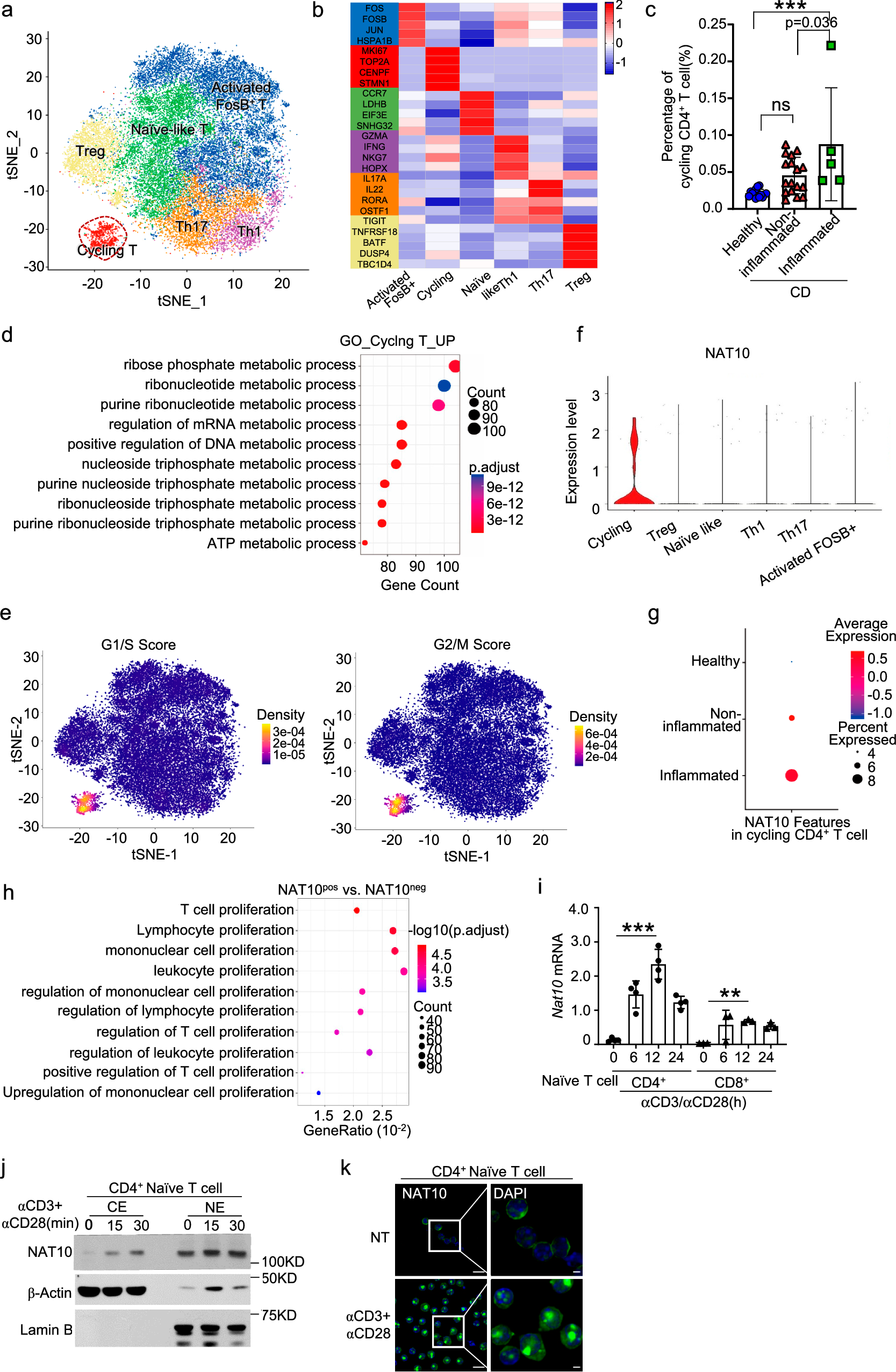
Fig. 1: NAT10 is specifically upregulated in cycling T cells in inflammatory diseases and activated T cells.

a The raw single cell sequencing data containing 14 non-IBD colon tissues, 17 inflamed colon tissues, and 5 non-inflamed colon tissues from CD patients obtained from the Single Cell Portal (accession code SCP1884) and processed according to workflow as the cartoon shown. t-distributed stochastic neighbor embedding (t-SNE) plot showing the clusters of indicated immune cells. b The heatmap showing the marker genes of clusters in (a). c The percentage of cycling T cells in total CD4+ T cells of healthy (n = 14), CD non-inflamed (n = 17), CD inflamed samples (n = 5). d Retrieved upregulated expression genes between cycling and non-cycling T cells in CD samples were subjected to GO analysis, and the dot plot showing the enriched significant pathway. p value was determined by default two-tailed Stouffer test and parameters in MAST packages. e The gene signature score of G1S and G2M transition pathway were calculate by Integrate all single cell rank-based gene set enrichment analysis (irGSEA) and visualized by t-SNE plot. f Expression features of NAT10 gene in different clusters were showed as violin plots. g NAT10 expression feature of cycling T cells from healthy, CD non-inflamed, CD inflamed samples. h The different expression genes between NAT10 positive (NAT10pos) and NAT10 negative (NAT10neg) cells were subjected to GO enrichment analysis, and top enriched pathways were presented by dot plot. p value was determined by default two-tailed Stouffer test and parameters in MAST packages. i WT CD4+ (n = 4) or CD8+ (n = 3) naïve T cells were stimulated with anti-CD3/anti-CD28 for indicated time, and the abundance of Nat10 mRNA were analyzed by RT-qPCR. These qPCR data are presented as fold change relative to the Actb mRNA level and normalized by Bio-Rad CFX Manager 3.1. j WT naïve CD4+ T cells were activated for indicated time by TCR crosslinking, the cytosolic and nuclear extracts were subjected to immunoblotting with antibody against NAT10. k Naïve or activated T cells were fixed and permeabilizated, stained with anti-NAT10 antibody and fluorescein-conjugated second antibody, representative images were subsequently captured by confocal. The left scale bar indicates 10 μm, the right one indicates 1 μm. Source data are provided as a Source Data file. Data were represented as mean ± S.D. Three independent experiments at least were performed in data represented above. Statistical significance in (c) was determined by one-way ANOVA with multiple comparisons. *P < 0.05, ***P < 0.001.