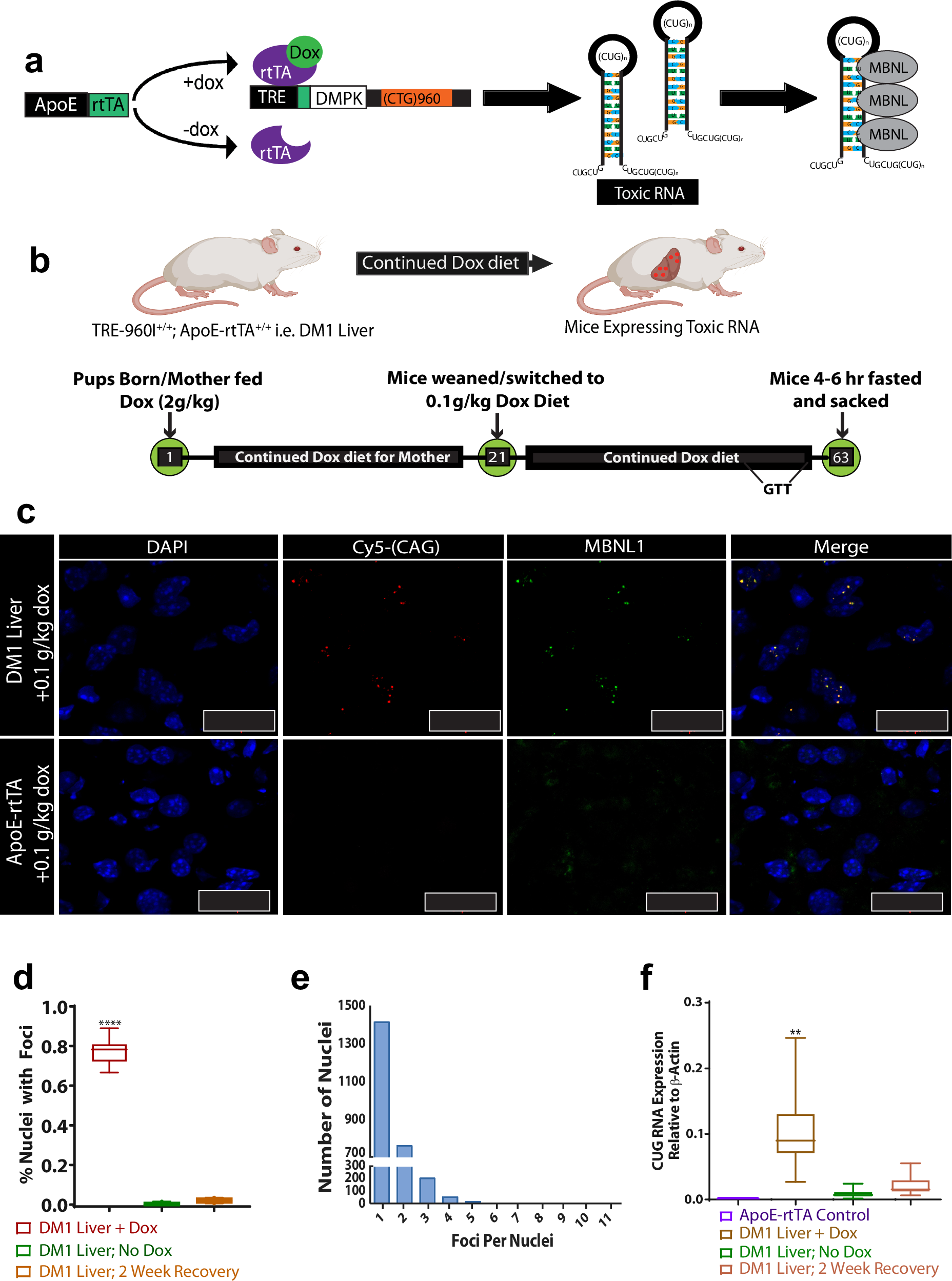
Fig. 1: Murine model recapitulates molecular mechanism of DM1 in hepatocytes.

a Schematic illustrating the bi-transgenic, hepatocyte-specific, doxycycline (Dox)-inducible model developed to express toxic CUG960i RNA in mouse livers. The (CUG)n repeat-containing transcripts sequester RNA-binding proteins, including MBNL proteins. Administration of Dox triggers the expression of toxic RNA in hepatocytes. This model is referred to as the DM1 liver model. b Experimental protocol for Dox diet feeding to induce DM1 in mouse livers, involving a 2 g/kg Dox-supplemented diet until weaning on day 21, followed by a switch to a 0.1 g/kg Dox diet or maintenance on the 2 g/kg Dox diet for six weeks. Glucose tolerance testing (GTT) occurs a week before sacrifice. Created in BioRender. Adesanya, O. (2024) BioRender.com/k51j388. c Hybrid RNA fluorescent in-situ hybridization immuno-fluorescence (RNA FISH-IF) imaging depicts toxic (CUG)n RNA (red) and Mbnl1 (green) foci in hepatocyte nuclei (blue). d Quantification of CUG960i/Mbnl1 foci in hepatocyte nuclei via RNA FISH-IF. DM1 liver mice on 0.1 g/kg Dox diet (n = 7) are compared to the No Dox diet (n = 5) and 2-week recovery mice (n = 7). e Distribution of CUG960i/Mbnl1 foci per hepatocyte nucleus in mice fed 0.1 g/kg Dox diet for 1-month post-weaning (n = 7). f Quantitative-PCR (qPCR) analysis of CUG960i RNA in whole liver of DM1 liver mice and controls (ApoE-rtTA: n = 11, DM1 liver mice: n = 27, No-Dox mice: n = 12, 2-week recovery mice: n = 7). Box plots display the first to third quartile, a median line, upper and lower whiskers representing the minima and maxima respectively. **P < 0.01, ****P < 0.0001, by two-tailed unpaired T tests (d, f). Scale bars represent 20 µm. Source data are provided as a Source Data file.