Abstract
Physical properties of biomolecular condensates formed via phase separation of proteins and nucleic acids are associated with cell physiology and disease. Condensate properties can be regulated by several cellular factors including post-translational modifications. Here, we introduce an application of intermolecular energy migration via homo-FRET (Förster resonance energy transfer), a nanometric proximity ruler, to study the modulation in short- and long-range protein-protein interactions leading to the changes in the physical properties of condensates of fluorescently-tagged FUS (Fused in Sarcoma) that is associated with the formation of cytoplasmic and nuclear membraneless organelles. We show that homoFRET captures modulations in condensate properties of FUS by RNA, ATP, and post-translational arginine methylation. We also extend the homoFRET methodology to study the in-situ formation of cytoplasmic stress granules in mammalian cells. Our studies highlight the broad applicability of homoFRET as a potent generic tool for studying intracellular phase transitions involved in function and disease.
Similar content being viewed by others
Introduction
Intracellular phase separation of proteins and nucleic acids into highly dynamic, membraneless, selectively permeable, liquid-like mesoscopic biomolecular condensates is thought to spatiotemporally control the subcellular organization and compartmentalization of cellular components1,2,3,4,5,6. These condensates, also known as membraneless organelles, include nucleoli, nuclear pores, paraspeckles, Cajal bodies, nuclear speckles, stress granules, P-bodies, and so forth7,8,9,10. Some of these functional liquid-like biomolecular condensates can undergo aberrant phase transitions into solid-like aggregates that are associated with several fatal neurodegenerative diseases9,11,12. A growing body of work revealed that intrinsically disordered proteins or regions (IDPs/IDRs), often comprising prion-like low-complexity domains, offer a multitude of weak, noncovalent, transient, multivalent interactions driving biological phase separation that is known to involve a range of mechanisms including density transition coupled with percolation, coupled associative and segregative phase transitions, and so forth5,13. An important question in condensate biology is how sequence-dependent intermolecular interactions govern the nanoscale and mesoscale material properties that crucially dictate the functional or pathological nature of these condensates. The nature and the timescale of interchain contacts control the network of physical crosslinking that is associated with emergent properties of biomolecular condensates. It is, therefore, imperative to develop, adapt, and utilize existing and emerging tools that permit us to study the relationship between molecular, nanoscale, and mesoscale properties of biological condensates. While several existing methodologies allow us to study the viscoelastic behavior and rheological properties of condensates formed in vitro under cell-free conditions14,15, there are only a few methods currently available to study the condensate material properties within cells. Therefore, there is a pressing need to develop more general, broadly applicable, minimally invasive, and easy-to-use methods to study the modulation of condensate properties within cells16,17,18. In this work, we introduce excitation energy migration via intermolecular homoFRET (Förster Resonance Energy Transfer) as a versatile tool to study phase separation under cell-free conditions as well as within cells. The homoFRET methodology allows us to monitor the influence of other biomolecules and post-translational modifications in regulating the material property and directly observe the cytoplasmic stress granule formation in mammalian cells.
HomoFRET involves the excitation energy migration between chemically and spectrally identical fluorophores and is a special case of commonly used heteroFRET (or simply FRET) involving nonidentical spectrally separated donor and acceptor fluorophores19,20,21,22. HomoFRET, like heteroFRET, serves as a nanometric proximity ruler (2–10 nm), but with an additional prerequisite of a small Stokes’ shift permitting a spectral overlap between the absorption and emission spectra of the fluorophore. Several fluorescent proteins (FPs), including enhanced green fluorescent protein (eGFP), exhibit homoFRET, making it a widely applicable methodology to study protein-protein interactions within live cells by expressing FP-tagged proteins of interest that engage in intermolecular energy migration upon self-assembly20,21. We postulated that energy migration via homoFRET measured by the loss in the fluorescence anisotropy would serve as a quantitative indicator of the molecular packing density, nanoscale proximity, and material property within condensates derived from fluorescently-tagged phase-separating proteins. Here, we demonstrate that homoFRET can be utilized to study phase separation of an archetypal phase-separating protein, Fused in Sarcoma (FUS), tagged with eGFP. We show that by performing single-droplet fluorescence anisotropy imaging, both in steady-state and time-resolved formats, homoFRET efficiency can capture the intermolecular proximity of polypeptide chains within condensates in the absence and the presence of RNA, ATP, and post-translational modifications that are known to alter the mesoscale material property of FUS condensates. Lastly, we show that our homoFRET imaging methodology can serve as a potent and versatile tool to detect and analyze the internal molecular organization and packing within cytoplasmic stress granules in mammalian cells.
Results
The conceptual framework and experimental design for studying phase separation using homoFRET
As stated above, homoFRET is defined as energy migration from the excited state of a fluorophore (donor) to chemically and spectrally identical fluorophores (acceptors) that are located within the nanometer distance depending on the Förster radii (Fig. 1a). An essential criterion for homoFRET is a minimal Stokes’ shift that allows a significant overlap between the excitation and emission spectra of the fluorophore. The homoFRET efficiency scales with the sixth power of the inter-dye distance. Since homoFRET involves energy migration between chemically identical fluorophores, it cannot be studied using conventional donor quenching or two-color ratio-metric measurements. The only way to detect homoFRET is to record the rapid depolarization of fluorescence anisotropy (r) that occurs due to energy migration between the randomly oriented transition dipoles of multiple chemically identical fluorophores located in the range of the Förster radius19,20,21,22. HomoFRET, via energy migration between the randomly oriented proximal fluorophores, depolarizes the fluorescence anisotropy due to an apparent orientational randomization, independent of rotational dynamics, during the excited-state lifetime. Such fluorescence depolarization events can be observed from a loss in the steady-state fluorescence anisotropy (rss) and the appearance of a faster decay component in the time-resolved fluorescence anisotropy decay [r(t)] under the homoFRET condition. The depolarization kinetics of fluorescence anisotropy that is conventionally used to discern several modes of rotational dynamics can also be deployed to estimate the homoFRET efficiency for a molecular system in which the fluorophore is rigidly held and is devoid of any local wobbling motions. Genetically encoded fluorescent proteins, such as eGFP, are suitable candidates for homoFRET since this class of chromophores exhibit only a small Stokes’ shift and are embedded into the eGFP core that does not allow any measurable local rotational motion of the fluorophore (Fig. 1a). For an eGFP-tagged protein, the depolarization kinetics measured from the time-resolved fluorescence anisotropy decay [r(t)] is governed by a (slow) global rotational correlation time (τR) that is indicated by a single exponential fluorescence anisotropy decay from the fundamental time-zero anisotropy (r0) (Fig. 1a, right panel). On the contrary, in the presence of homoFRET, the anisotropy decay can be expressed as a sum of exponentials comprising faster components representing various time constants of energy migration (\({{\tau }}_{{{EM}}_{i}}\)) as shown in a generalized relationship in Eq. 1 (\({{\alpha }}_{{{EM}}_{i}}\) and \({{\alpha }}_{R}\) are corresponding fractional amplitudes for energy migration events and global rotational tumbling, respectively).
a Principle of homoFRET. At a lower fluorescent protein (eGFP) density, the emission is polarized, whereas, at a higher density, the emission is depolarized due to energy migration to proximal neighboring molecules. The overlap between the excitation and the emission spectra of eGFP is shown. The fast depolarization of fluorescence anisotropy due to homoFRET is also schematically depicted. b A confocal time-resolved fluorescence microscopy setup (MicroTime 200, PicoQuant) used for our single-droplet anisotropy imaging and time-resolved measurements. Representative anisotropy images and decay profiles shown here are the same as shown in Figs. 3f, 5o, and 2f. See “Methods” for more details.
HomoFRET can also be recorded in the imaging format by utilizing a steady-state/time-resolved confocal microscope coupled with picosecond pulsed lasers, polarizing beamsplitter, time-correlated single photon counting using single-photon avalanche diodes (SPADs), and other optical components as depicted in Fig. 1b. For single-droplet anisotropy imaging, the emitted fluorescence is separated into parallel and perpendicular channels, which are then used to construct the anisotropy images after incorporating the respective correction factors for the objective lens and detector efficiencies. Using such an optical setup, we probed the modulation in the molecular packing density within FUS condensates, formed under varying phase separation conditions, in a droplet-by-droplet manner. Additionally, we extended this strategy to detect and analyze individual nuclear assemblies and cytoplasmic stress granules in situ.
HomoFRET as an intermolecular proximity ruler during phase separation of FUS
FUS has a multidomain architecture with a prion-like low-complexity (LC) N-terminal domain and a partly structured RNA-binding C-terminal domain (Fig. 2a)23,24. Liquid-like condensates of FUS are proposed to play critical roles in RNA processing, DNA damage repair, paraspeckle formation, miRNA biogenesis, and stress granule formation, whereas, solid-like aggregates of FUS are associated with several neurodegenerative diseases such as amyotrophic lateral sclerosis (ALS) and frontotemporal lobar degeneration (FTLD)24. In order to probe the phase separation of FUS using homoFRET, we began with fluorescence anisotropy imaging of C-terminally eGFP-tagged FUS (Fig. 2b) and obtained a high steady-state anisotropy value (≈ 0.24) corresponding to the absence of homoFRET in the monomeric dispersed state at 200 nM protein concentration (Fig. 2c). At higher protein concentration (10 μM), we observed phase separation into mesoscopic liquid droplets (Supplementary Fig. 1a, b) that was accompanied by a sharp drop in the anisotropy (≈ 0.08) indicating energy migration via homoFRET within the densely packed network of FUS-eGFP molecules inside condensates (Fig. 2b, c). Such an increase in the molecular packing from the dispersed to condensed phase could be quantified in the form of an apparent homoFRET efficiency (EHomo) based on the loss in the anisotropy (Fig. 2d). The low anisotropy, observed under the homoFRET condition, exhibited a gradual increase upon prolonged photobleaching confirming the presence of homoFRET within these condensates (Fig. 2e, Supplementary Fig. 1c). Next, to probe the depolarization kinetics originating from homoFRET, we performed picosecond time-resolved anisotropy measurements for the monomeric dispersed state and obtained anisotropy decay yielding typical single exponential kinetics with a rotational correlation time (\({{\tau }}_{R}\) ~ 30 ns) corresponding to the rotational tumbling of FUS-eGFP in the dispersed state (Fig. 2f). On the contrary, depolarization kinetics within the droplet phase yielded a multi-exponential decay comprising three distinct energy migration components. The unresolved sub-nanosecond component (\({{\tau }}_{{{EM}}_{1}}\) with an amplitude of \({{\alpha }}_{{{EM}}_{1}}\) ~ 0.28) indicated an energy migration rate much faster than the temporal resolution of our measurements (< 100 ps). This ultrafast component could arise due to short-range contacts. The resolved part of the anisotropy decay profile exhibited a characteristic biexponential decay kinetics with a faster time constant (\({{\tau }}_{{{EM}}_{2}}\) ~ 1.7 ns) and a slower time constant (\({{\tau }}_{{{EM}}_{3}}\,\)~ 18 ns) (Fig. 2f, Supplementary Table 1). These nanosecond time constants could arise due to shorter- and longer-range energy migration within condensates. These distinct rates of excitation energy migration within condensates collectively contribute toward the emission depolarization captured in our homoFRET measurements. We want to point out that the much slower rotational diffusion of FUS-eGFP (\({{\tau }}_{R}\) ~ 60 ns) is not detected in this case since rapid energy migration completely depolarizes the anisotropy before rotational motion is observed in the decay profile (see the next section).
a Sequence architecture of FUS depicting the N-terminal SYGQ-rich low-complexity domain (LC), the Arg-Gly rich RGG domains, an RNA-recognition motif (RRM), a zinc-finger domain (ZnF) and a C-terminal nuclear localization signal (NLS). b–c Representative anisotropy images (scale bar 5 µm and 4 µm for monomeric phase and single droplets, respectively) (b) and steady-state anisotropy values (c) obtained from the monomeric dispersed phase (control) and individual droplets of FUS-eGFP. d The estimated FRET efficiencies obtained from the corresponding steady-state anisotropy values shown in (c). (n = 6 and 60 for monomeric samples and droplets, respectively, from 3 independent experiments). e Recovery of the steady-state anisotropy of FUS-eGFP droplets and their representative images (inset, scale bar 1 µm) upon photobleaching as a function of time. Data represent mean ± SD (n = 3 independent experiments). f Representative picosecond time-resolved fluorescence anisotropy decays obtained in the monomeric dispersed phase and in single droplets of FUS-eGFP. The solid lines are the fittings using single-exponential (no homoFRET) and a biexponential decay kinetics (high homoFRET), respectively. g–i Steady-state anisotropy values (g), their representative anisotropy images (scale bar 5 µm for 0.1 and 0.5 µM FUS-eGFP and 4 µm for 1–10 µM FUS-eGFP) (h), and corresponding homoFRET efficiencies (i) as a function of varying FUS-eGFP concentration within FUS droplets (n = 30, 66, 42, 38, 38, and 57 droplets from 3 independent experiments for 0.1, 0.5, 1, 2, 4, and 10 µM FUS-eGFP, respectively). j Representative time-resolved anisotropy decay at varying FUS-eGFP concentrations within FUS droplets yielded single-exponential (0.1 µM FUS-eGFP; control), triexponential (2 µM FUS-eGFP), and biexponential decay kinetics (10 µM FUS-eGFP). The decay profile for 10 µM FUS-eGFP droplets shown in Fig. 2f (olive) is included in Fig. 2j for comparison. Rotational correlation time and energy migration time constants are included in Supplementary Table 1. Data shown in box-and-whiskers plots indicates the 25th to 75th percentile (box), median (line), mean (white square), and 10th to 90th percentile (whiskers). The difference was statistically significant as determined by a one-way ANOVA test (for *** p ≤ 0.001 compared to the respective control).
The extent of homoFRET is related to the local fluorophore density within condensates
Since homoFRET efficiency is dependent on the local fluorophore density in the droplets, we next set out to perform anisotropy measurements over a wide range of fluorophore concentrations by varying the fraction of FUS-eGFP within the condensates of (nonfluorescent) FUS devoid of the eGFP tag (Fig. 2g, h). As expected, these experiments showed a progressive loss in the steady-state anisotropy and an increase in EHomo with an increasing fraction of the fluorophore within condensates (Fig. 2i). At the lowest FUS-eGFP fraction (1% FUS-eGFP; [FUS-eGFP] = 0.1 μM; [FUS]total = 10 μM), the steady-state anisotropy value was similar to that of under the non-homoFRET condition having little or no energy migration contributions. Under this condition, the absence of excitation energy migration was evident from the single exponential fluorescence anisotropy decay that yielded a rotational correlation time of FUS-eGFP in the condensed phase (\({{\tau }}_{R}\) ~ 68 ns) (Fig. 2j and Supplementary Table 1). This value of \({{\tau }}_{R}\) in the condensed phase ( ~ 68 ns) was more than 2 times higher than that in monomeric FUS-eGFP in the dispersed phase (~ 30 ns) indicating a much higher viscosity within the condensed phase. This rotational component (\({{\tau }}_{R}\) ~ 68 ns) was not observed in the droplets with 100% FUS-eGFP since rapid energy migration completely depolarizes the anisotropy before rotational motion is observed in the decay profile (previous section). At an intermediate FUS-eGFP fraction in droplets (i.e. 20% labeled protein), due to a moderate fluorophore density, depolarization components corresponding to both homoFRET and rotational dynamics could be recovered as evident by a triexponential anisotropy decay kinetics. Under this condition, we obtained a minor contribution of the (unresolved) ultrafast component (\({{\alpha }}_{{{EM}}_{1}}\,\)~ 0.09), an intermediate time constant (\({{\tau }}_{{{EM}}_{2}}\,\)~ 1.6 ns), a slower time constant (\({{\tau }}_{{{EM}}_{3}}\) ~ 20 ns), and the slowest time constant corresponding to the rotational correlation time (\({{\tau }}_{R}\) ~ 60 ns) within droplets. Various energy migration time constants reveal the diverse modes of homoFRET originating from dynamic molecular events such as transient contacts, short- and long-range interactions, conformational fluctuations, and rotational diffusion operating on their characteristic timescales. We posited that the changes in homoFRET efficiency and energy migration timescales would allow us to monitor the modulation in the organization, packing, and material properties of FUS condensates in the presence of RNA, ATP, and post-translational modifications.
HomoFRET captures the physical properties of FUS-RNA heterotypic condensates
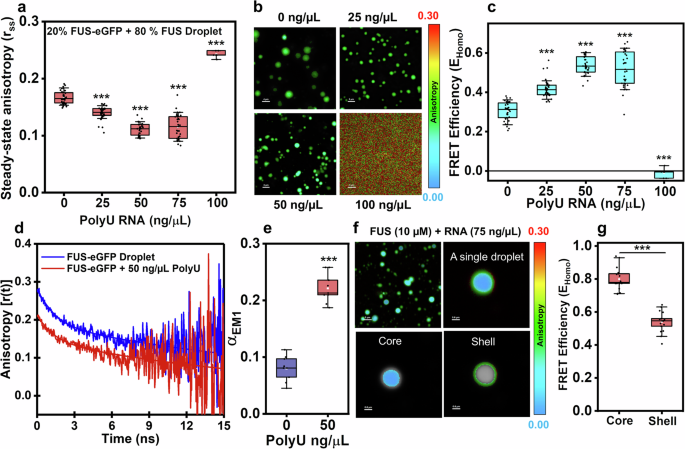
RNA is known to modulate the phase behavior and condensate properties of RNA-binding proteins, including FUS25,26,27,28,29. At a low RNA:protein stoichiometry, condensates are known to exhibit a gel-like behavior, whereas, at higher RNA concentrations, condensates become more liquid-like before finally dissolving30,31. Using homoFRET measurements, we next aimed to capture such RNA-dependent material property transitions. We began with anisotropy imaging of FUS-eGFP droplets formed in the presence of a well-studied model RNA32,33, namely polyU RNA, to probe the alteration in condensate molecular packing. Due to the high protein concentration and densely packed droplet interior, 100% FUS-eGFP droplets already exhibited a very low anisotropy (r = 0.08), and therefore, a high homoFRET efficiency (EHomo = 0.7) in the absence of RNA (Fig. 2c, d). Thus, the EHomo changes in the presence of RNA were much smaller (Supplementary Fig. 2a, b). In order to observe a larger extent of changes, we, therefore, used an intermediate fluorophore density (20% FUS-eGFP) having EHomo of ~ 0.3 that permitted us to monitor the increase and the decrease in homoFRET in heterotypic FUS-RNA condensates at a wide range of RNA concentrations. At lower RNA concentrations (25–50 ng/µL polyU), the anisotropy decreased (Fig. 3a, b) giving rise to higher homoFRET (Fig. 3c), indicating much denser packing within FUS-RNA condensates. Time-resolved anisotropy measurements revealed some interesting features of FUS-RNA droplets at this low RNA stoichiometry (Fig. 3d). The amplitude of the unresolved ultrafast component (\({{\alpha }}_{{{EM}}_{1}}\)) exhibited a sharp increase from ~ 0.09 (no RNA) to ~ 0.23 (50 ng/µL RNA) indicating a more efficient short-range energy migration due to the RNA-induced transition from liquid-like to gel-like FUS condensates (Fig. 3e) corroborating slower FRAP (fluorescence recovery after photobleaching) kinetics (Supplementary Fig. 2c). Upon further increasing the RNA concentration (> 75 ng/µL RNA), the homoFRET efficiency dropped followed by a complete loss of energy migration (Fig. 3a–c). The lower homoFRET efficiency indicated a decrease in the packing within droplets resulting in the dissolution of the droplets at 100 ng/µL RNA (Fig. 3c). Such a dissolution was associated with the complete recovery of the steady-state fluorescence anisotropy similar to the anisotropy observed under the non-homoFRET condition. During our investigation, we also discovered that single-droplet anisotropy imaging can provide insights into the internal architecture of FUS-RNA heterotypic condensates. FUS condensates in the presence of 75 ng/µL RNA exhibited a core-shell profile in which the core showed a lower anisotropy compared to the periphery (Fig. 3f and Supplementary Fig. 2d). The core of the condensates is characterized by higher EHomo indicating a denser packing compared to the periphery of the FUS-RNA condensates (Fig. 3g). The homoFRET imaging methodology is therefore capable of capturing the internal packing heterogeneity within heterotypic protein-RNA condensates. We next set out to investigate the influence of other biomolecules on the condensate properties using homoFRET.
a–c Single-droplet steady-state anisotropy plot (a), representative anisotropy images (scale bar 4, 3, 3, and 5 µm for 0, 25, 50, and 100 ng/µL polyU RNA, respectively) (b) and corresponding homoFRET efficiencies (c) of FUS droplets doped with 20% FUS-eGFP with varying RNA (n = 38, 43, 36, 33, and 6 droplets for 0, 25, 50, 75, and 100 ng/µL RNA from 3 independent experiments). d Representative anisotropy decay obtained within droplets yielded triexponential decay kinetics (in the absence of RNA) and biexponential decay kinetics (in the presence of 50 ng/µL RNA). Data for droplets without RNA (control) in Fig. 3a, c, d are the same as shown for 2 µM FUS-eGFP droplets in Fig. 2g, i, j and included here for comparison. e The amplitude of the ultrafast unresolved homoFRET component for 0 and 50 ng/µL polyU RNA droplets recovered from anisotropy decay analysis shown in (d) (n = 9 droplets from 3 independent experiments). See Supplementary Table 1 for recovered parameters. f Representative anisotropy images showing the core-shell packing heterogeneity of droplets formed at an RNA concentration of 75 ng/µL (scale bar 3 µm for the entire image and 0.6 µm for a single-droplet, core, and shell). g Estimated FRET efficiencies obtained from core and shell regions shown in (f) (n = 17 individual droplets from 3 independent experiments). Data shown in box-and-whiskers plots indicates the 25th to 75th percentile (box), median (line), mean (white square), and 10th to 90th percentile (whiskers). The difference was statistically significant as determined by a one-way ANOVA test (for *** p ≤ 0.001 compared to the respective control). Source data are provided as a Source Data file.
HomoFRET detects the altered phase behavior in the presence of ATP
The proteins phase behavior can be modulated by a range of physicochemical and biochemical factors. For instance, ATP (adenosine triphosphate) is known to tune the properties of biomolecular condensates of several proteins, including FUS, in a concentration-dependent manner34,35,36,37. In order to capture the effect of ATP on the material properties of condensates through anisotropy imaging, we set up phase separation reactions of FUS-eGFP in the presence of ATP in the range of physiological concentrations. Our anisotropy imaging results showed a gradual increase in anisotropy with rising ATP concentration. A near-complete recovery of fluorescence anisotropy occurred at 10 mM ATP, beyond which droplet dissolution was observed (Fig. 4a, b). This gradual unpacking within condensates resulted in less dense and loosely packed structures due to the dominance of protein-ATP interactions over protein-protein interactions, as indicated by energy migration efficiencies within condensates (Fig. 4c). A highly dynamic liquid-like droplet interior was also evident from the fast FRAP recovery obtained within 10 mM ATP FUS-eGFP droplets (Supplementary Fig. 3a). Time-resolved fluorescence anisotropy measurements on these droplets at an intermediate ATP concentration (5 mM) yielded a triexponential decay kinetics with a much lower contribution of the unresolved ultrafast component (\({{\alpha }}_{{{EM}}_{1}}\,\)~ 0.06 compared to ~ 0.28 without ATP) along with the intermediate (\({{\tau }}_{{{EM}}_{2}}\,\)~ 0.8 ns) and slow (\({{\tau }}_{{{EM}}_{3}}\) ~ 7 ns) energy migration components in addition to the rotational correlation time (\({{\tau }}_{R}\) ~ 57 ns) (Fig. 4d and Supplementary Table 1). These relatively faster homoFRET components also suggested the enhanced diffusivity and liquid-like interior of condensates formed in the presence of ATP, as compared to the FUS droplets formed in the absence of ATP. At a concentration of 10 mM ATP, we observed no contribution from homoFRET and obtained a relatively faster rotational component (\({{\tau }}_{R}\) ~ 50 ns), highlighting the dissolution effect of ATP, resulting in a sparsely packed, highly liquid-like droplet interior. After evaluating homoFRET imaging sensitivity across diverse solution conditions, our next objective was to utilize homoFRET for studying the impact of post-translational modifications.
a Single-droplet steady-state anisotropy as a function of increasing ATP concentration measured within individual FUS-eGFP condensates (n = 50 individual droplets from 3 independent experiments). b Representative anisotropy images of FUS-eGFP droplets formed in the absence of ATP (control) (scale bar 3 µm) and presence of 10 mM ATP (scale bar 2 µm). c The respective FRET efficiency estimated from the single-droplet steady-state anisotropy values (a) in the presence of varying ATP concentrations (n = 50 individual droplets from 3 independent experiments). d Representative time-resolved anisotropy decay measured within FUS-eGFP droplets yielded biexponential (0 mM and 10 mM ATP) and triexponential decay kinetics (5 mM ATP). Data for 0 mM ATP for FUS-eGFP droplet is shown in Fig. 2f and included here for comparison. e–f Single-droplet steady-state anisotropy plots with representative anisotropy images (scale bar 4 µm and 2 µm for unmethylated and methylated droplets) (e) and estimated homoFRET efficiencies (f) obtained from unmethylated (control) and methylated FUS-eGFP droplets (n = 57 and 90 individual droplets for unmethylated and methylated FUS-eGFP respectively, from 3 independent experiments). g Representative time-resolved anisotropy decay obtained within unmethylated and methylated FUS-eGFP droplets yielded biexponential decay kinetics. h, i Changes in the amplitude of the unresolved ultrafast component (h) and the slower timescale of energy migration (i) recovered from anisotropy decay shown in (g) (n = 9 droplets from 3 independent experiments). Data for unmethylated FUS-eGFP droplets is shown here for comparison and is the same as data shown for 10 µM FUS-eGFP droplets in Fig. 2c, d, and f. Rotational correlation times and energy migration time constants are included in Supplementary Table 1. Data shown in box-and-whiskers plots indicates the 25th to 75th percentile (box), median (line), mean (white square), and 10th to 90th percentile (whiskers). The difference was statistically significant as determined by a one-way ANOVA test (for *** p ≤ 0.001 compared to the respective control). Source data are provided as a Source Data file.
HomoFRET probes the altered molecular packing upon post-translational modifications
Post-translational methylation of arginine residues at the C-terminal domain of FUS is important to maintain FUS in its liquid-like form. Under pathological conditions (viz. ALS and FTLD), methylation is impaired resulting in the formation of solid-like cytoplasmic aggregates of hypomethylated FUS38,39. Furthermore, methylation has been shown to alter the protein phase behavior and maintain the liquid-like material property of FUS condensates. We next aimed to capture the changes in condensate properties upon arginine methylation. We then carried out in vitro enzymatic arginine methylation of FUS and formed droplets using methylated FUS38. Our anisotropy imaging revealed an increase in the steady-state fluorescence anisotropy, and therefore, a decrease in the homoFRET efficiency upon arginine methylation (Fig. 4e, f). This observation indicated lower protein-protein interactions upon methylation resulting in the reduced phase separation of methylated FUS-eGFP (Supplementary Fig. 3b, c). The anisotropy imaging confirmed the lower protein density in the form of diminished energy migration within these liquid-like condensates and also corroborated our imaging and FRAP measurements (Supplementary Fig. 3d, e). Our picosecond time-resolved fluorescence anisotropy measurements also further supported our steady-state fluorescence imaging results (Fig. 4g). The contribution of the unresolved ultrafast energy migration \(({{\alpha }}_{{{EM}}_{1}})\) reduced from ~ 0.28 to ~ 0.23 indicating a decrease in the short-range interactions between the polypeptide chains of methylated-FUS (Fig. 4h). Interestingly, we observed a drop in the slower time constant of energy migration \(({{\tau }}_{{{EM}}_{3}})\) from ~ 18 ns to ~ 9 ns upon methylation (Fig. 4i and Supplementary Table 1). Such faster energy migration rates in methylated-FUS droplets as compared to the unmethylated droplets suggested faster chain fluctuations resulting in the long-range energy migration in a more liquid-like interior of methylated-FUS droplets. Taken together, our homoFRET results were able to capture the altered molecular packing within condensates derived from post-translationally modified FUS. We next aimed to utilize the homoFRET tool to study the in-situ formation of FUS granules within mammalian cells.
HomoFRET detects the cytoplasmic stress granule formation in situ
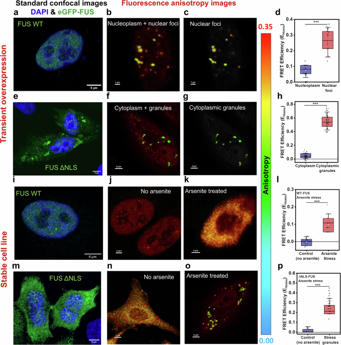
In order to study these intracellular condensates, we began with the transient expression of in the human lung epithelial cell line A549. FUS harbors a nuclear localization signal (NLS) at the C-terminal end (Fig. 2a) and, hence, it primarily resides in the nucleus, where it is involved in various physiological functions24. However, under stress conditions, FUS is known to be recruited into cytoplasmic stress granules40,41,42,43,44,45,46,47. We therefore next sought to capture this altered localization and protein-protein interactions within stress granules using homoFRET. In order to study intracellular condensates, we began with the transient expression of eGFP-FUS in the human lung epithelial cell line A549. Upon overexpression in the cells, FUS readily localized into the nucleus and was more or less uniformly distributed throughout the nucleoplasm (Fig. 5a). A significant proportion of the cells also showed the formation of small nuclear puncta or foci, presumably as a consequence of unregulated overexpression. We postulated that our anisotropy imaging measurements can capture the distinct molecular packing and distribution of FUS within the dispersed nucleoplasm and condensed foci (Fig. 5b, c). In support of our hypothesis, the steady-state anisotropy of eGFP-FUS in nucleoplasm and foci exhibited a decrease (Supplementary Fig. 4a) indicating a denser packing of FUS within the foci. This was evident from more than a 3-fold increase in the apparent energy migration efficiencies within the nuclear foci compared to the surrounding dispersed phase (Fig. 5d). In ALS pathology, point mutations in the FUS NLS lead to cytoplasmic mislocalization and insoluble aggregate accumulation40,41,42,46,47. To mimic this, we overexpressed ΔNLS eGFP-FUS and observed cytoplasmic mislocalization and the formation of granules in response to overexpression stress (Fig. 5e). Steady-state anisotropy imaging revealed significant molecular packing changes in both concentrated granules and cytoplasmically dispersed FUS (Fig. 5f, g, and Supplementary Fig. 4b). Fluorescence anisotropy imaging provided a much better contrast between the dispersed and granular phases compared to conventional intensity imaging. Estimated homoFRET efficiencies showed a sharp increase indicating a reduction in the intermolecular distances and an increase in protein-protein interactions in cytoplasmic puncta (Fig. 5h). Next, in order to minimize the overexpression artifacts and to achieve controlled and uniform expression, we switched to lentivirus-based stable protein expression of wild-type and the ΔNLS mutant eGFP-FUS.
a A representative confocal image of A549 cells overexpressing wild-type eGFP-FUS showing diffused nuclear eGFP-FUS (scale bar 5 µm). b, c A representative anisotropy image of eGFP-FUS overexpression (b) highlighting selected nuclear foci (c) of the same image (5b) for better clarity (scale bar 1 µm) in A549 cells overexpressing wild-type eGFP-FUS. d HomoFRET efficiency estimated for the eGFP-FUS (n = 32 for nuclei and 38 for nuclear foci, from 4 independent experiments). e A representative confocal image of A549 cells transiently expressing eGFP-FUS ΔNLS mutant showing cytoplasmic localization and recruitment into cytoplasmic granules (scale bar 5 µm). f, g A representative anisotropy image of cells transiently expressing mutant eGFP-FUS (f) highlighting selected cytoplasmic granules (g) of the same image (5f) for better clarity. h HomoFRET efficiency plot for diffused cytoplasm and cytoplasmic granules (n = 51 for cytoplasm and 85 for cytoplasmic granules, from 4 independent experiments). i A representative confocal image of A549 cells with stable expression of wild-type eGFP-FUS (scale bar 5 µm). j, k Representative anisotropy images of cell nuclei in the absence (j) and presence of (k) arsenite stress (scale bar 2 µm). l Estimated apparent FRET efficiency plot obtained from the nucleus of cells expressing wild-type eGFP-FUS under the non-stressed and stressed conditions (n = 30 and 39 nuclei in non-stressed and stressed conditions respectively, from 4 independent experiments). m A representative confocal image of A549 cells with stable eGFP-FUS ΔNLS expression showing mislocalization of mutant eGFP-FUS into the cytoplasm (scale bar 5 µm). n, o Representative anisotropy images of cells expressing the eGFP-FUS ΔNLS mutant showing diffused eGFP-FUS under non-stressed conditions (n, scale bar 7 µm) and cytoplasmic stress granule formation upon exposure to arsenite stress (o, scale bar 5 µm). p Corresponding FRET efficiency plot comparing the non-stressed and arsenite-stressed conditions (n = 45 for cytoplasm and 118 for stress granules, from 4 independent experiments). Data shown in box-and-whiskers plots indicates the 25th to 75th percentile (box), median (line), mean (white square), and 10th to 90th percentile (whiskers). The difference was statistically significant as determined by a one-way ANOVA test (for *** p ≤ 0.001). Source data are provided as a Source Data file.
In order to introduce a stress response, we subjected the cells to arsenite exposure, which has previously been shown to induce FUS-containing stress granule formation within cells42,43,44,45. Our standard confocal and anisotropy imaging showed diffused eGFP-FUS in the nucleus without arsenite stress resulting in a high fluorescence anisotropy due to a lower packing density in the healthy nucleus (Fig. 5i, j). Upon incubation with sodium arsenite, nuclei exhibited an altered morphology (Supplementary Fig. 4c) with slightly denser packing as suggested by the anisotropy measurements (Fig. 5j, k, and Supplementary 4d) capturing the enhanced nuclear packing of FUS owing to arsenite-induced stress response. This higher density or enhanced protein-protein association within the nuclei of stressed cells was evident from a higher homoFRET efficiency within these nuclei (Fig. 5l). The stably expressing ΔNLS mutant FUS led to an extensive cytoplasmic mislocalization and recruitment into stress granules under arsenite stress (Fig. 5m–o, Supplementary Fig. 4e). Anisotropy measurements showed about a 6-fold increase indicating a closely packed architecture and enhanced intermolecular interactions within the stress granules formed upon arsenite stress (Fig. 5p, Supplementary Fig. 4f). These results indicated that homoFRET can be used as a direct readout for in situ stress granule formation as well as for monitoring the modulation of condensate properties within cells.
Discussion
In this work, we showed that energy migration via homoFRET can act as a sensitive and versatile readout for studying the modulation of condensate properties. Reversible liquid-like condensates and irreversible solid-like aggregates possess distinct material properties dictated by their internal organization and intermolecular interactions. We demonstrated the utility of mapping homoFRET by employing single-droplet fluorescence anisotropy imaging to elucidate the dynamic internal architecture and obtain a quantitative measure of intermolecular proximities within biomolecular condensates of FUS-eGFP formed in vitro and in situ (Fig. 6). Fluorescence anisotropy-based homoFRET imaging of FUS-eGFP captured a sharp rise in fluorescence depolarization upon phase separation due to the increased spatial proximity between the protein molecules. The homoFRET efficiency was estimated from the extent of depolarization that corresponds to molecular organization and packing in the condensed phase. Our anisotropy-based homoFRET measurements exhibited high sensitivity to the variation in local protein density as indicated by the experiments performed by varying the fraction of the labeled protein. HomoFRET also captured the effect of RNA on the droplet architecture and higher-order packing of the heterotypic FUS-RNA condensates. Lower RNA concentrations resulted in a relatively dense droplet interior, whereas, at higher RNA concentrations, droplets exhibited an intriguing radial packing heterogeneity. Our homoFRET studies were able to discern the changes in the condensate properties in the presence of ATP as well as upon post-translational methylation of FUS that is thought to alter various intermolecular interactions, including electrostatic and cation-π interactions. Our more advanced picosecond time-resolved fluorescence anisotropy decay measurements on individual droplets allowed us to dissect the various modes of energy migration, shedding light on the diverse intermolecular events occurring on a wide range of timescales. The fast sub-nanosecond component represents the short-range energy migration, whereas, the slower nanosecond components correspond to the long-range energy migration within condensates. These processes are highly sensitive to the changes in the packing and intermolecular interactions resulting in the modulation in the condensate properties in the presence of RNA, ATP, and post-translational methylation that alter the phase behavior of FUS (Fig. 6). Finally, we also demonstrated that the homoFRET methodology can be a powerful tool for studying the formation of stress granules in situ in mammalian cell lines.
Phase separation into biomolecular condensates results in energy migration via homoFRET as evident from the loss in steady-state anisotropy within droplets. The effect of phase separation modulators such as RNA, ATP, and post-translation methylation is readily captured by our homoFRET measurements which reveal the formation of a denser protein network within heterotypic protein-RNA condensates leading to further reduction in anisotropy values. ATP and methylation result in a less dense droplet interior and hence decreased energy migration as indicated by the rise in the steady-state anisotropy. Anisotropy imaging within cells detects the differential molecular packing and intermolecular proximities within various nuclear and cytoplasmic assemblies.
In summary, our results highlight the utility of energy migration via homoFRET methodology to study the physical properties of phase-separated condensates prepared both in vitro cell-free and within cells. While several small molecule fluorophores have been used to study protein phase transitions48,49, probing the modulation in the emergent physical properties has been challenging. The fluorescence anisotropy-based homoFRET imaging methodology offers a potent tool to directly follow the changes in the condensate properties both in vitro and in situ. Additionally, fluorescence anisotropy, being a highly sensitive and ratiometric parameter, is capable of detecting small changes in the packing density that are often undetected in conventional intensity-based imaging. Moreover, time-resolved fluorescence anisotropy measurements discern the various components of energy migration associated with short- and long-range packing within condensates. In comparison to conventional intensity-based fluorescence microscopy, anisotropy-based homoFRET imaging offers a much better visualization due to the inherent contrast between the dispersed and condensed phases. Thus, in addition to fluorescence lifetime measurements which have been previously employed as a reporter of density and crowding upon phase separation50,51,52, homoFRET can potentially detect nanoscopic pre-percolation clusters53 during macromolecular phase separation. Cellular studies that routinely utilize fluorescent protein-tagged proteins of interest can be readily extended to gain insights into the modulation in internal organization and supramolecular packaging within the membraneless subcellular compartments. Therefore, this methodology will find a much broader application in the study of intracellular phase separation of a wide range of proteins. Anisotropy-based homoFRET imaging within cells can be employed to probe the changes in the condensate properties by a range of physicochemical and biochemical factors that are being extensively studied for their potential applicability in therapeutics54,55. Additionally, the homoFRET methodology will find applications in the high-throughput screening of small molecules regulating the material properties of pathological condensates. The requirement of only a single fluorescent protein tag broadens the scope of the methodology. Also, the availability of different colored (cyan → red) fluorescent proteins can permit tagging several proteins of interest that undergo complex, multicomponent, heterotypic phase transitions. HomoFRET can also serve as a sensitive methodology to monitor membrane-assisted phase separation of membrane-bound proteins56,57,58. Recent studies have shown the tuning of FUS condensates and their material properties by the protein quality control (PQC) machinery, including small heat shock proteins and chaperones59,60. HomoFRET imaging can be successfully employed to uncover the molecular details and reorganization associated with the PQC machinery on the preformed condensates of FUS and other phase-separating proteins. Future studies combining optical tweezer and high-resolution fluorescence anisotropy imaging to obtain correlated energy migration and rheological parameters on individual condensates will allow us to discern the fundamental molecular principles that govern the emergent mesoscale properties of a wide range of biological condensates associated with physiology and disease.
Methods
Construct details
The recombinant bacterial expression constructs of pMal-Tev-Flag-FUS-Tev-His6, pMal-Tev-FUS-EGFP-Tev-His6, and pET28b-PRMT1 were a kind gift from Prof. Dorothee Dormann (IMB Mainz, Germany). Plasmids for mammalian overexpression of wild-type FUS (pEGFP-C1 FUS) and mutant FUS (pEGFP-C1 FUS ΔNLS) were a kind gift from Dr. Tatyana Shelkovnikova. Lentiviral construct for stable expression of wild-type FUS (pRRLSIN.cPPT.PGK-WPRE EGFP FUS) and mutant FUS (pRRLSIN.cPPT.PGK-WPRE EGFP FUS ΔNLS) were created using the following plasmids; pMD2.G (Addgene plasmid#12259; http://n2t.net/addgene:12259; RRID:Addgene_12259), pCMVR8.74 (Addgene plasmid# 22036; http://n2t.net/addgene:22036; RRID:Addgene_22036) and pRRLSIN.cPPT.PGK-GFP.WPRE (Addgene plasmid# 12252; http://n2t.net/addgene:12252; RRID:Addgene_12252) which were a kind gift from Didier Trono. The primer sets used for synthesizing these constructs have been listed in Supplementary Table 2. All constructs were confirmed by sequencing.
Bacterial culture
All E. coli cultures (BL21 RIPL and BL21 standard) were grown at 37 °C in lysogeny broth (LB medium) under constant shaking at 220 rpm unless mentioned otherwise.
Mammalian cell culture
A549 cells (ATCC CCL-185) were grown in DMEM High Glucose medium supplemented with 10% FBS Heat-Inactivated, GlutaMAX, sodium pyruvate, MEM NEAA (Non-Essential Amino Acids – Gibco), and Penicillin-streptomycin in a humidified incubator at 37 °C, with 5% CO2. For overexpression, A549 cells were transiently transfected with FUS-pEGFP C1 or FUS ΔNLS-pEGFP C1 using Lipofectamine LTX with PLUS Reagent. A549 cells stably expressing eGFP-FUS (1-526), and eGFP-FUS ΔNLS (1-514) were generated by lentiviral transduction.
Recombinant protein expression and purification
The plasmids pMal-Tev-FUS-Tev-His6 and pMal-Tev-FUS-EGFP-Tev-His6 were transformed into E. coli BL21(DE3) RIPL bacterial strain, for overexpressing MBP-Tev-FUS-Tev-His6 (referred to as FUS hereafter) and MBP-Tev-FUS-EGFP-Tev-His6 (referred as FUS-eGFP hereafter) respectively. Overexpressed recombinant FUS and FUS-eGFP were purified by using tandem Ni-NTA and amylose resin affinity chromatography. For overexpression, bacterial cultures were grown in LB media at 37 °C, 220 rpm till an O.D.600 of 0.6–0.8, and protein expression was induced by adding 0.1 mM isopropyl-β-thiogalactopyranoside (IPTG) at 12 °C, 220 rpm for 22 h. Bacterial cells were harvested by centrifuging at 4 °C, 3220× g for 40 min. Cell pellets were stored at −80 °C for further use. For purification, pellets were resuspended in lysis buffer (50 mM sodium phosphate, 300 mM NaCl, 40 mM imidazole, 10 μM ZnCl2, 4 mM BME, and 10% v/v glycerol, pH 8.0), and bacterial cells were lysed by probe sonication at 5% amplitude, 15 s ON and 10 s OFF for 25 minutes. This bacterial whole-cell lysate was centrifuged at 4 °C, 15,557 × g for 1 h, to obtain the supernatant, which was then incubated with lysis buffer equilibrated Ni-NTA agarose beads for 1.5 h at 4 °C. The beads were washed with wash buffer and protein was eluted with 250 mM imidazole, followed by binding to the amylose resin. Protein was eluted from amylose resin with 20 mM maltose elution buffer (50 mM sodium phosphate, 800 mM NaCl, 40 mM imidazole, 10 μM ZnCl2, 20 mM maltose, and 1 mM 1,4-dithiothreitol, pH 8.0). The concentration of FUS and FUS-eGFP was estimated by measuring absorbance at 280 nm (using ɛ280 calculated from the Scripps Protein Calculator v3.4). Purified protein samples were run on SDS-PAGE to check protein purity. Purified proteins were temporarily stored at 4 °C and freshly concentrated for in vitro phase separation assays. The pET28b-PRMT1 plasmid was transformed into E. coli BL21(DE3) std bacterial strain. For overexpression, bacterial cultures were grown in LB media till O.D.600 of 1, and protein expression was induced by adding 1 mM isopropyl-β- thiogalactopyranoside (IPTG) at 20 °C, 220 rpm for 16 h. Bacterial cells were harvested by centrifugation at 4 °C, 3220 × g for 40 min, and pellets were stored at −80 °C for further use. For protein purification, pellets were resuspended in lysis buffer (50 mM Tris-HCl pH 7.5, 150 mM NaCl, 20 mM imidazole, 4 mM BME, 20% glycerol), and bacterial cells were lysed by probe sonication at 5% amplitude, 15 s ON and 10 s OFF for 25 minutes. The cell lysate was centrifuged at 4 °C, 15,557 × g for 1 h, for separation of the insoluble cellular debris. The supernatant was passed through pre-equilibrated Ni-NTA agarose beads. The beads were washed with a gradient of imidazole, and the protein was eluted in elution buffer (50 mM Tris-HCl pH 7.5, 1 M NaCl, 500 mM imidazole, 1 mM DTT). Protein was further purified and buffer exchanged by size exclusion chromatography using HiLoad 16/600 Superdex-G-200 (GE Healthcare) gel filtration column to storage buffer (50 mM Tris-HCl pH 7.5, 150 mM NaCl, 20 mM imidazole, 4 mM BME, 20% glycerol) and stored at -80 °C for future use.
Fluorescence spectroscopy
Excitation and emission spectra of eGFP (100 nM) shown in Fig. 1A were recorded on a FluoroMax-4 spectrofluorometer (Horiba Jobin Yvon, NJ) using a quartz cuvette with a 1 mm path length. The excitation spectrum was recorded at a fixed emission wavelength (570 nm) by varying the excitation wavelength (305-540 nm). The emission spectrum was recorded at a fixed excitation wavelength (460 nm) by varying emission wavelength (477–565 nm).
Phase separation assays
Phase separation of FUS and FUS-eGFP was induced by the addition of TEV protease (TEV: protein molar ratio of 1:10) in the phase separation buffer (20 mM HEPES, 1 mM DTT, pH 7.4) and incubated at room temperature for 10 min. For all phase separation experiments, total protein concentration was fixed at 10 μM, and the fraction of FUS-eGFP was varied from 1% to 100%. For RNA-dependent anisotropy measurements, phase separation of 10 μM FUS (2 μM FUS-eGFP + 8 μM FUS) was set up in the presence of varying RNA concentrations (0 ng/μL, 25 ng/μL, 50 ng/μL, 75 ng/μL, and 100 ng/μL polyU). For phase separation in the presence of ATP, FUS-eGFP droplet formation was induced in a buffer supplemented with MgCl2 in the presence of 0 mM, 2.5 mM, 5 mM, and 10 mM ATP. To monitor the effect of methylation, phase separation of methylated FUS-eGFP was set up at a protein concentration of 10 μM for anisotropy measurements.
Turbidity measurements
Droplet formation of FUS-eGFP (unmethylated and methylated FUS) was induced by TEV protease cleavage in a molar ratio of 1:10 (TEV: FUS-eGFP) in 20 mM HEPES, 1 mM DTT, pH 7.4 buffer. Phase separation reactions were incubated at 25 °C for 10 min to ensure complete cleavage of the solubilizing MBP tag. Monomeric and phase-separated solutions were transferred to 96-well NUNC optical bottom plates (Thermo Scientific) and absorbance at 350 nm was recorded using a Multiskan Go (Thermo Scientific) plate reader. For all the measurements, protein concentration for the monomeric and droplet reactions was fixed at 10 μM with a sample volume of 100 μL, and the background subtracted turbidity values were plotted using the Origin software.
Confocal microscopy
All fluorescence imaging of droplets was performed on a ZEISS LSM 980 confocal microscope, using a 63× oil-immersion objective (NA 1.4) and a monochrome-cooled high-resolution AxioCamMRm Rev. 3 FireWire(D) camera. Phase separation of 10 µM FUS-eGFP (unmethylated and methylated) was induced by TEV protease-mediated cleavage of the N-terminal MBP tag in phase separation buffer (20 mM HEPES, 1 mM DTT, pH 7.4). Reactions were incubated at room temperature for 10 min and a 10 µL sample was placed on a glass coverslip and imaged using a 488 nm laser diode. The confocal images were acquired at 1024 × 1024 pixels and 16-bit depth resolution. Super-resolution images of the fluorescent protein-doped droplets were acquired using the Airyscan 2 detector equipped with 32 circularly arranged GaAsP detection units connected to ZEISS LSM 980. Image processing and analyses were performed on in-built Zen Blue 3.2 software and ImageJ (NIH, Bethesda, USA).
Fluorescence anisotropy (homoFRET) imaging
Fluorescence anisotropy imaging was performed on a confocal time-resolved microscope (MicroTime 200, PicoQuant, Germany) to obtain single-droplet steady-state anisotropy values61. A pulsed laser (485 nm, 20 MHz) and a Super Apochromat water immersion 60x objective (Olympus, NA 1.2) were used for performing anisotropy measurements in the dispersed and droplet phases. Droplet formation was induced under varying solution conditions (RNA, ATP, methylation) and incubated at room temperature for 10 min. Droplet reactions were spotted on a glass coverslip and droplets were allowed to settle on the surface. A549 cells with transient and stable expression of eGFP-FUS and eGFP-FUS ΔNLS were separately grown on glass coverslips and fixed with 4% w/v paraformaldehyde (PFA) in PBS buffer at room temperature for 10 min, prior to anisotropy imaging. Samples were excited using the 485 nm laser with a dwell time of 10 µs and the images were recorded using 256 ×256 pixels over the field of view. The emitted photons were passed through a polarizing beam split to record the parallel and perpendicular polarized photons using single-photon counting avalanche diodes (SPADs). A threshold of 25 photons (parallel + perpendicular) was used to select the anisotropy events over the background. The anisotropy images were then generated from the parallel and perpendicular counts after incorporating the correction factors using the SymphoTime64 software v2.7. The steady-state anisotropy was estimated using Eq. 1 as follows.
where \({I}_{\parallel }\) and \({I}_{\perp }\) are the parallel and perpendicular fluorescence intensities after background correction, and L1 (0.0308) and L2 (0.0368) account for the objective correction factors62. The anisotropy values averaged over all the pixels within the regions of interest were plotted and used for the estimation of the (uncorrected) apparent homoFRET efficiencies (EHomo) using Eq. 220.
where \({{r}_{{ss}}}_{0}\) and \({r}_{{ss}}\) are the estimated steady-state anisotropy values in the absence and the presence of homoFRET. In the absence of homoFRET, \({{r}_{{ss}}}_{0}\) ≈ \({r}_{0}\) (time-zero fundamental anisotropy), allowing us to estimate the apparent EHomo using steady-state anisotropy values. Thus, steady-state anisotropy values for non-homoFRET conditions (monomeric dispersed FUS-eGFP and stably expressing nuclear-localized eGFP-FUS for in vitro and in situ measurements, respectively) were used to estimate apparent FRET efficiencies.
For monitoring the recovery of the fluorescence anisotropy upon photobleaching, phase separation of 10 µM FUS-eGFP was set up, and reactions were incubated at room temperature for 10 min. Droplet solution (~ 50 µL) was spotted on the glass coverslip, and anisotropy imaging was performed at the maximum laser power at time intervals for up to 10 min.
Picosecond time-resolved fluorescence anisotropy measurements
Picosecond time-resolved fluorescence anisotropy measurements were performed using a confocal time-resolved microscope (MicroTime 200, PicoQuant, Germany) equipped with time-correlated single-photon counting (TCSPC). For time-resolved fluorescence anisotropy decay measurements, freshly phase-separated FUS-eGFP droplets were settled, and fluorescence intensity was obtained in a droplet-by-droplet manner by focusing the pulsed laser inside individual droplets. The parallel and perpendicular intensity decay profiles were obtained and extracted using the SymphoTime64 software v2.7 for further decay analysis to perform global fitting using Eqs. 3 and 4.
where \({I}_{{||}}\)(t), I⊥(t), and I(t) are the time-dependent fluorescence intensities collected at the parallel, perpendicular, and magic angle (54.7°) geometry, respectively. The magic angle data were used to estimate the excited-state lifetime. FUS-eGFP monomeric dispersed phase exhibited a lifetime of ~ 2.6 ns that did not change significantly upon phase separation. The G-factor correction was incorporated for the perpendicular decay component, estimated by collecting the fluorescence intensity of free dye in the parallel and perpendicular channels using the anisotropy setup. The picosecond time-resolved fluorescence anisotropy decays were fitted using a suitable decay model (mono/bi/triexponential) based on the goodness of fit estimated from the autocorrelation function, randomness of residuals, and reduced χ2 values63. The anisotropy decay kinetics were analyzed as a sum of exponentials as follows.
where r0 denotes the time-zero fundamental anisotropy of eGFP, and \({{\alpha }}_{{{EM}}_{1}},\,{{\alpha }}_{{{EM}}_{2}},{{\alpha }}_{{{EM}}_{3}}\), and \({{\alpha }}_{R}\) are the amplitudes associated with the energy migration time constants (\({{\tau }}_{{{EM}}_{1}},\,{{\tau }}_{{{EM}}_{2}}\) and \({{\tau }}_{{{EM}}_{3}}\)) and rotational correlation time (\({{\tau }}_{R}\)), respectively. Due to the limited excited-state lifetime the uncertainty in the estimation of slow \({{\tau }}_{R}\) is more compared to energy migration timescales.
The ultrafast energy migration (< 100 ps) remains unresolved in our TCSPC time resolution and the amplitude for the ultrafast energy migration component (\({{\alpha }}_{{{EM}}_{1}}\)) was estimated based on the unresolved loss in the time-zero anisotropy (r0) under homoFRET conditions as follows.
where, r0 is the fundamental anisotropy and r0’ is the (recovered) observed time zero-anisotropy in the presence of energy migration via homoFRET.
Fluorescence recovery after photobleaching (FRAP) measurements
Phase separation of 10 µM FUS-eGFP was induced by the addition of TEV in the phase separation buffer (20 mM HEPES, 1 mM DTT, pH 7.4). Reactions were incubated at room temperature for 10 min, and a 10 µL sample was placed on a glass coverslip. FRAP experiments were performed on the ZEISS LSM 980 instrument using a 63× oil-immersion objective (NA 1.4). Droplets were allowed to settle, following which a region of diameter 1 µm was selected and bleached with the help of the green laser (488 nm laser diode) and the fluorescence was monitored with time using a monochrome cooled high-resolution AxioCamMRm Rev. 3 FireWire(D) camera. The fluorescence recovery was recorded with the Zen Blue 3.2 (ZEISS) software, corrected for the background fluorescence, and plotted using the Origin software. FRAP measurements were obtained within the droplets of FUS-eGFP formed in the absence and presence of ATP and polyU RNA.
In vitro enzymatic methylation
Prior to setting up the methylation reaction, PRMT1 was buffer exchanged to the in vitro methylation buffer (IVM) (50 mM Na2HPO4, 150 mM NaCl, 5% glycerol, 1 mM EDTA, 1 mM DTT, pH 8.0) using a PD-10 column. Pure PRMT1 was concentrated using 10 KDa MWCO Amicon filters and used for the methylation of FUS-eGFP. Freshly purified FUS-eGFP was concentrated and washed with the IVM buffer prior to methylation. The methylation reaction was set up at a molar ratio of 1:2 (FUS-eGFP: PRMT1) in the presence of 1 mM S-adenosyl-L-methionine (SAM) as the methyl donor in the IVM buffer and incubated at room temperature overnight. Methylated FUS-eGFP was concentrated freshly for droplet anisotropy measurements.
Sedimentation assay
Phase separation of 10 μM FUS-eGFP (unmethylated and methylated) was set up by cleaving the solubilizing MBP tag in the presence of TEV protease (1: 10 molar ratio of TEV: protein). Droplet reactions were incubated at room temperature for 10 min and then subjected to centrifugation at 25,000 × g, 15 °C for 30 min. The supernatant was carefully separated from the pellet containing the condensed phase and saturation concentration (Csat) was estimated by measuring the absorbance at 494 nm within the supernatant for the unmethylated and methylated FUS-eGFP reactions.
Cell culture and confocal imaging
Transduced A549 cells stably expressing desirable levels of eGFP-FUS, eGFP-FUS ΔNLS were sorted using BD FACS Aria™ Cell Sorter, and expression of eGFP-FUS and eGFP-FUS ΔNLS was verified by immunofluorescence. For fluorescence confocal imaging, cells were grown on glass coverslips and fixed with 4% w/v paraformaldehyde (PFA) in PBS buffer at room temperature (RT) for 10 min. After fixation, the nucleus was stained with DAPI followed by mounting on glass slides using Fluoromount-G™ Mounting Medium. Confocal microscopy imaging of fixed A549 cells expressing eGFP-FUS or eGFP-FUS ΔNLS, with or without arsenite stress, counterstained with DAPI, was performed using ZEISS LSM 980 using a 63× (NA 1.4) oil-immersion objective, with 408 nm (DAPI) and 488 nm (eGFP) laser diode. The images were acquired at 1024 × 1024 pixels and 16-bit depth resolution, with 2× averaging, by a monochrome-cooled high-resolution AxioCamMRm Rev. 3 FireWire(D) camera. Image processing and analyses were performed on in-built Zen Blue 3.2 software and ImageJ (NIH, Bethesda, USA).
Arsenite treatment
A549 cells stably expressing eGFP-FUS or eGFP-FUS ΔNLS were treated with 300 µM sodium arsenite for 1 hour, to induce stress granule formation. After treatment, cells were fixed, stained with DAPI, and mounted on glass slides using Fluoromount-G™ Mounting Medium for confocal microscopic imaging.
Statistics and reproducibility
No statistical methods were employed to predefine the experimental sample size. All data were included in the analyses, and the experiments were conducted without randomization. The respective figure legends mention the number of samples (n) collected over 3/4 independent biological repeats. The time-resolved anisotropy measurements were repeated a minimum of 3 times and are presented in the form of representative plots. The data presented in Supplementary Table 1 represents mean ± SD where n is more than 3 for all the data values. Additional fluorescence imaging results were validated at least three times. Data plotting and statistical analyses were performed using Origin Pro (2022). One-way ANOVA test provided a p value ≤0.001 compared to the respective controls, for all the box-and-whiskers and bar overlap plots.
Reporting summary
Further information on research design is available in the Nature Portfolio Reporting Summary linked to this article.
Data availability
The data are available within the Article, Supplementary Information, and Source Data Files. Source data are provided with this paper.
References
Alberti, S. & Hyman, A. A. Biomolecular condensates at the nexus of cellular stress, protein aggregation disease and ageing. Nat. Rev. Mol. Cell Biol. 22, 196–213 (2021).
Lyon, A. S., Peeples, W. B. & Rosen, M. K. A framework for understanding the functions of biomolecular condensates across scales. Nat. Rev. Mol. Cell Biol. 22, 215–235 (2021).
Mittag, T. & Pappu, R. V. A conceptual framework for understanding phase separation and addressing open questions and challenges. Mol. Cell 82, 2201–2214 (2022).
Boeynaems, S. et al. Protein Phase Separation: A New Phase in Cell Biology. Trends Cell Biol. 28, 420–435 (2018).
Ruff, K. M. et al. Sequence grammar underlying the unfolding and phase separation of globular proteins. Mol. Cell. 82, 3193–3208 (2022).
Yu, M. et al. Visualizing the disordered nuclear transport machinery in situ. Nature 617, 162–169 (2023).
Uversky, V. N. Intrinsically disordered proteins in overcrowded milieu: Membrane-less organelles, phase separation, and intrinsic disorder. Curr. Opin. Struct. Biol. 44, 18–30 (2017).
Keber, F. C., Nguyen, T., Mariossi, A., Brangwynne, C. P. & Wühr, M. Evidence for widespread cytoplasmic structuring into mesoscale condensates. Nat. Cell Biol. 26, 346 (2024).
Boeynaems, S. et al. Phase Separation in Biology and Disease; Current Perspectives and Open Questions. J. Mol. Biol. 435, 167971 (2023).
Martin, E. W. et al. Valence and patterning of aromatic residues determine the phase behavior of prion-like domains. Science 367, 694–699 (2020).
Dhakal, S. et al. α-Synuclein emulsifies TDP-43 prion-like domain-RNA liquid droplets to promote heterotypic amyloid fibrils. Commun. Biol. 6, 1227 (2023).
Vendruscolo, M. & Fuxreiter, M. Protein condensation diseases: therapeutic opportunities. Nat. Commun. 13, 5550 (2022).
Pappu, R. V., Cohen, S. R., Dar, F., Farag, M. & Kar, M. Phase Transitions of Associative Biomacromolecules. Chem. Rev. 123, 8945–8987 (2023).
Alshareedah, I., Kaur, T. & Banerjee, P. R. Methods for characterizing the material properties of biomolecular condensates. Methods Enzymol. 646, 143–183 (2021).
Pattanashetty, S. G., Joshi, A., Walimbe, A., & Mukhopadhyay, S. Guidelines for in vitro Characterization of Liquid-liquid Phase Separation. In: Uversky, U. (ed.) Droplets of life: Membrane-less Organelles, Biomolecular Condensates, and Biological Liquid-liquid Phase Separation. Elsevier 1, 233–249 (2022).
Alberti, S., Gladfelter, A. & Mittag, T. Considerations and Challenges in Studying Liquid-Liquid Phase Separation and Biomolecular Condensates. Cell 176, 419–434 (2019).
Shin, Y. & Brangwynne, C. P. Liquid phase condensation in cell physiology and disease. Science 357, eaaf4382 (2017).
Shakya, A. & King, J. T. Modern optical microscopy methods to study biomolecular condensates. Curr. Opin. Colloid Interface Sci. 52, 101421 (2021).
Jameson, D. M. & Ross, J. A. Fluorescence polarization/anisotropy in diagnostics and imaging. Chem. Rev. 110, 2685–2708 (2010).
Ghosh, S., Saha, S., Goswami, D., Bilgrami, S. & Mayor, S. Dynamic imaging of homo-FRET in live cells by fluorescence anisotropy microscopy. Meth. Enzymol. 505, 291 (2012).
Ganguly, S., Clayton, A. H. & Chattopadhyay, A. Organization of higher-order oligomers of the serotonin1(A) receptor explored utilizing homo-FRET in live cells. Biophys. J. 100, 361 (2011).
Majumdar, A., Das, D., Madhu, P., Avni, A. & Mukhopadhyay, S. Excitation Energy Migration Unveils Fuzzy Interfaces within the Amyloid Architecture. Biophys. J. 118, 2621–2626 (2020).
Murthy, A. C. et al. Molecular interactions underlying liquid-liquid phase separation of the FUS low-complexity domain. Nat. Struct. Mol. Biol. 26, 637–648 (2019).
Portz, B., Lee, B. L. & Shorter, J. FUS and TDP-43 Phases in Health and Disease. Trends Biochem. Sci. 46, 550–563 (2021).
Wang, J. et al. A Molecular Grammar Governing the Driving Forces for Phase Separation of Prion-like RNA Binding Proteins. Cell 174, 688–699 (2018).
Sanders, D. W. et al. Competing protein- RNA interaction networks control multiphase intracellular organization. Cell 181, 306–324 (2020).
Silva, J. L. & Cordeiro, Y. The “Jekyll and Hyde” actions of nucleic acids on the prion-like aggregation of proteins. J. Biol. Chem. 291, 15482–15490 (2016).
Loughlin, F. E. et al. The Solution Structure of FUS Bound to RNA Reveals a Bipartite Mode of RNA Recognition with Both Sequence and Shape Specificity. Mol. Cell 73, 490–504 (2019).
Ganser, L. R. et al. The roles of FUS-RNA binding domain and low complexity domain in RNA-dependent phase separation. Structure 32, 177–187 (2024).
Agarwal, A., Rai, S. K., Avni, A. & Mukhopadhyay, S. An intrinsically disordered pathological prion variant Y145Stop converts into self-seeding amyloids via liquid-liquid phase separation. Proc. Natl Acad. Sci. USA. 118, e2100968118 (2021).
Cochard, A. et al. RNA at the surface of phase-separated condensates impacts their size and number. Biophys. J. 121, 1675–1690 (2022).
Niaki, A. G. et al. Loss of Dynamic RNA Interaction and Aberrant Phase Separation Induced by Two Distinct Types of ALS/FTD-Linked FUS Mutations. Mol. Cell 77, 82–94.e4 (2020).
Krainer, G. et al. Reentrant liquid condensate phase of proteins is stabilized by hydrophobic and non-ionic interactions. Nat. Commun. 12, 1085 (2021).
Patel, A. et al. ATP as a biological hydrotrope. Science 356, 753–756 (2017).
Ren, C. L., Shan, Y., Zhang, P., Ding, H. M. & Ma, Y. Q. Uncovering the molecular mechanism for dual effect of ATP on phase separation in FUS solution. Sci. Adv. 8, eabo7885 (2022).
Mahapatra, S. et al. ATP modulates self-perpetuating conformational conversion generating structurally distinct yeast prion amyloids that limit autocatalytic amplification. J. Biol. Chem. 299, 104654 (2023).
Yewdall, N. A. et al. ATP:Mg2+ shapes material properties of protein-RNA condensates and their partitioning of clients. Biophys. J. 121, 3962–3974 (2022).
Hofweber, M. et al. Phase Separation of FUS Is Suppressed by Its Nuclear Import Receptor and Arginine Methylation. Cell 173, 706–719 (2018).
Qamar, S. et al. George-Hyslop, P. FUS Phase Separation Is Modulated by a Molecular Chaperone and Methylation of Arginine Cation-π Interactions. Cell 173, 720–734 (2018).
Sun, S. et al. ALS-causative mutations in FUS/TLS confer gain and loss of function by altered association with SMN and U1-snRNP. Nat. Commun. 6, 6171 (2015).
Zhou, B. et al. FUS P525L mutation causing amyotrophic lateral sclerosis and movement disorders. Brain Behav. 10, e01625 (2020).
Szewczyk, B. et al. FUS ALS neurons activate major stress pathways and reduce translation as an early protective mechanism against neurodegeneration. Cell Rep. 42, 112025 (2023).
Bosco, D. A. et al. Mutant FUS proteins that cause amyotrophic lateral sclerosis incorporate into stress granules. Hum. Mol. Genet. 19, 4160 (2010).
Baron, D. M. et al. Amyotrophic lateral sclerosis-linked FUS/TLS alters stress granule assembly and dynamics. Mol. Neurodegener. 8, 30 (2013).
Bentmann, E. et al. Requirements for stress granule recruitment of fused in sarcoma (FUS) and TAR DNA-binding protein of 43 kDa (TDP-43). J. Biol. Chem. 287, 23079–23094 (2012).
Dormann, D. et al. ALS-associated fused in sarcoma (FUS) mutations disrupt Transportin-mediated nuclear import. EMBO J. 29, 2841–2857 (2010).
Reber, S. et al. The phase separation-dependent FUS interactome reveals nuclear and cytoplasmic function of liquid-liquid phase separation. Nucleic Acids Res 49, 7713–7731 (2021).
Owyong, T. C., Zhao, J. & Hong, Y. Small molecule fluorescent probes for the study of protein phase separation. Curr. Opin. Chem. Biol. 76, 102354 (2023).
Sun, R., Zhang, S., Liu, Y. & Li, D. Chemical probes for investigating protein liquid-liquid phase separation and aggregation. Curr. Opin. Chem. Biol. 74, 102291 (2023).
Joron, K. et al. Fluorescent protein lifetimes report densities and phases of nuclear condensates during embryonic stem-cell differentiation. Nat. Commun. 14, 4885 (2023).
Lan, C. et al. Quantitative real-time in-cell imaging reveals heterogeneous clusters of proteins prior to condensation. Nat. Commun. 14, 4831 (2023).
Pliss, A. et al. Cycles of protein condensation and discharge in nuclear organelles studied by fluorescence lifetime imaging. Nat. Commun. 10, 455 (2019).
Kar, M. et al. Phase-separating RNA-binding proteins form heterogeneous distributions of clusters in subsaturated solutions. Proc. Natl Acad. Sci. USA. 119, e2202222119 (2022).
Babinchak, W. M. et al. Small molecules as potent biphasic modulators of protein liquid-liquid phase separation. Nat. Commun. 11, 5574 (2020).
Fang, M. Y. et al. Small-Molecule Modulation of TDP-43 Recruitment to Stress Granules Prevents Persistent TDP-43 Accumulation in ALS/FTD. Neuron 103, 802–819.e11 (2019).
Lee, Y. et al. Transmembrane coupling of liquid-like protein condensates. Nat. Commun. 14, 8015 (2023).
do Amaral, M. J. et al. Copper drives prion protein phase separation and modulates aggregation. Sci. Adv. 9, eadi7347 (2023).
Mangiarotti, A. et al. Biomolecular condensates modulate membrane lipid packing and hydration. Nat. Commun. 14, 6081 (2023).
Gu, J. et al. Hsp40 proteins phase separate to chaperone the assembly and maintenance of membraneless organelles. Proc. Natl Acad. Sci. USA. 117, 31123–31133 (2020).
Liu, Z. et al. Hsp27 chaperones FUS phase separation under the modulation of stress-induced phosphorylation. Nat. Struct. Mol. Biol. 27, 363–372 (2020).
Joshi, A. et al. Single-molecule FRET unmasks structural subpopulations and crucial molecular events during FUS low-complexity domain phase separation. Nat. Commun. 14, 7331 (2023).
Schaffer, J. et al. Identification of single molecules in aqueous solution by time-resolved fluorescence anisotropy. J. Phys. Chem. A 103, 331–336 (1999).
Majumdar, A. & Mukhopadhyay, S. Fluorescence depolarization kinetics to study the conformational preference, structural plasticity, binding, and assembly of intrinsically disordered proteins. Methods Enzymol. 611, 347–381 (2018).
Acknowledgements
We thank IISER Mohali, Science and Engineering Research Board (SUPRA SPR/2020/000333 and J.C. Bose Fellowship JCB/2023/000016 to S.M.), Department of Science and Technology, Govt. of India (FIST grant # SR/FST/LS-II/2017/97 to the Department of Biological Sciences, IISER Mohali), Indo-French Centre for the Promotion of Advanced Research (IFC/A/6903-3/2023/680 to S.M.), and Ministry of Education, Govt. of India (Centre of Excellence grant to S.M. and the Prime Minister’s Research Fellowship to A.W. and D.C.) for financial support. We thank Prof. Dorothee Dormann (Johannes Gutenberg University of Mainz, Germany) for her kind gift of FUS full-length, FUS-eGFP, and PRMT1 plasmids, Dr. Tatyana Shelkovnikova (University of Sheffield, UK) for her kind gift of FUS-pEGFP C1 and FUS ΔNLS-pEGFP C1 plasmids, Prof. N. Periasamy (Retd. TIFR Mumbai) for providing us with the fluorescence decay analysis program, and Drs. Mily Bhattacharya, Aishwarya Agarwal, Priyanka Dogra, and Mukhopadhyay lab members for critically reading the manuscript.
Author information
Authors and Affiliations
Contributions
A.J. and S.M. conceived the project. A.J., A.W., and S.M. further developed the concept and the experimental design. A.J., A.W., S.S., L.A., and D.C. performed the experiments and analyses. G.K., P.J., and I.B. provided cells with transient and stable expression of wild-type and mutant FUS. A.J. and A.W. prepared the figures and wrote the first draft. S.M. supervised the work, wrote/edited the manuscript, obtained funding, and provided the overall direction. All authors discussed the results and commented on the manuscript.
Corresponding author
Ethics declarations
Competing interests
The authors declare no competing interests.
Peer review
Peer review information
Nature Communications thanks Xiaojiang Xie, and the other, anonymous, reviewer(s) for their contribution to the peer review of this work. A peer review file is available.
Additional information
Publisher’s note Springer Nature remains neutral with regard to jurisdictional claims in published maps and institutional affiliations.
Source data
Rights and permissions
Open Access This article is licensed under a Creative Commons Attribution-NonCommercial-NoDerivatives 4.0 International License, which permits any non-commercial use, sharing, distribution and reproduction in any medium or format, as long as you give appropriate credit to the original author(s) and the source, provide a link to the Creative Commons licence, and indicate if you modified the licensed material. You do not have permission under this licence to share adapted material derived from this article or parts of it. The images or other third party material in this article are included in the article’s Creative Commons licence, unless indicated otherwise in a credit line to the material. If material is not included in the article’s Creative Commons licence and your intended use is not permitted by statutory regulation or exceeds the permitted use, you will need to obtain permission directly from the copyright holder. To view a copy of this licence, visit http://creativecommons.org/licenses/by-nc-nd/4.0/.
About this article
Cite this article
Joshi, A., Walimbe, A., Sarkar, S. et al. Intermolecular energy migration via homoFRET captures the modulation in the material property of phase-separated biomolecular condensates. Nat Commun 15, 9215 (2024). https://doi.org/10.1038/s41467-024-53494-w
Received:
Accepted:
Published:
Version of record:
DOI: https://doi.org/10.1038/s41467-024-53494-w
This article is cited by
-
Current practices in the study of biomolecular condensates: a community comment
Nature Communications (2025)








