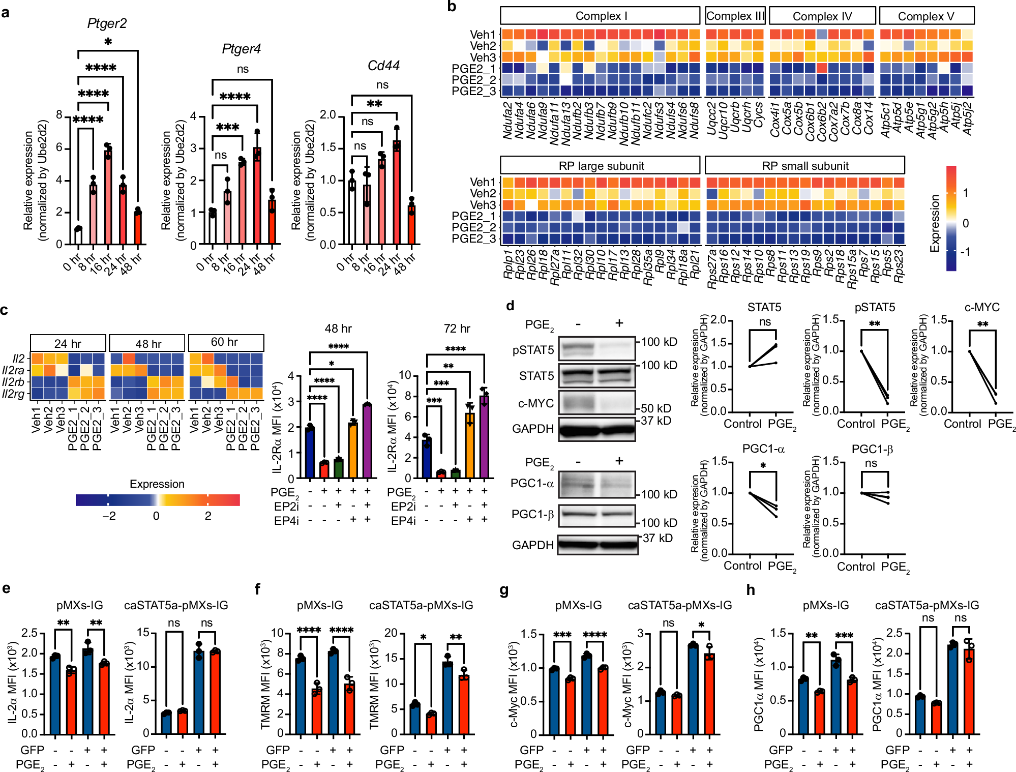
Fig. 6: Effects of PGE2-EP4 signaling on IL-2 signaling of CD8+ T cells.

a RT-qPCR for Ptger2, Ptger4, and Cd44 expression in CD3/CD28-stimulated CD8+ T cells at different times. A total of 1 × 105 CD8+ T cells per well were stimulated using anti-CD3/CD28 Dynabeads and 3 wells were pooled for each sample (n = 3 per condition). Data are mean ± SD. One-way ANOVA with Dunnett’s multiple comparison test. b, c (left), Downregulation of OXPHOS and RP genes (b) and IL-2R signaling (c) in CD8+ T cells incubated with PGE2. A total of 5 × 105 naïve CD8+ T cells per well were stimulated with anti-CD3/CD28 Dynabeads in the presence of 30 IU/ml recombinant IL-2 (rIL-2) with or without 30 nM PGE2, for 24 h (b), 48 h, and 60 h (c) (n = 3 per condition). Each well was subjected to RNAseq. c (right) Naïve CD8+ T cells were stimulated with anti-CD3/CD28 Dynabeads and 30 IU/ml rIL-2 with or without 30 nM PGE2 and the indicated antagonists (n = 3 per condition) and collected for FACS analysis at 48 h or 72 h. c Time-dependent downregulation of Il2 and Il2ra expression (left) and decreased MFI of IL-2Rα and its reversal with the EP4 antagonist (right) in the PGE2-treated cells. Data are mean ± SD. One-way ANOVA with Dunnett’s multiple comparison test. Results are from one of four independent experiments with similar results. d Downregulation of IL-2 signaling, c-Myc, and PGC-1α by PGE2 in CD8+ T cells. Naïve CD8+ T cells were activated with Dynabeads in the presence or absence of 100 nM PGE2 (n = 3 per condition) and subjected to Western blot analysis at 48 h. Representative Western blots (left) and quantification of each band (right). Paired two-tailed t-test. Results are from one of the triplicate experiments with similar results. e–h caSTAT5a transfection experiment. CD8+ T cells were stimulated with anti-CD3/CD28 Dynabeads and transfected with pMXs-IG as a control vector or caSTAT5a-pMXs-IG retrovirus. After 72 h, transfected cells were incubated with 10 IU/ml rIL-2 in the presence or absence of 100 nM PGE2 for 24 h (n = 3 per condition) and subjected to FACS analysis for IL-2Rα (e), TMRM (f), c-Myc (g), and PGC1α (h). GFP+ represents the fraction of transfected cells. Data are mean ± SD. One-way ANOVA with Sidak’s multiple comparisons test. Results are from one of two independent experiments with similar results. a, c–h *P < 0.05. **P < 0.01, ***P < 0.001, ****P < 0.0001. Source data and exact P-values are provided as a Source Data file.