Abstract
While prostaglandin E2 (PGE2) is produced in human tumor microenvironment (TME), its role therein remains poorly understood. Here, we examine this issue by comparative single-cell RNA sequencing of immune cells infiltrating human cancers and syngeneic tumors in female mice. PGE receptors EP4 and EP2 are expressed in lymphocytes and myeloid cells, and their expression is associated with the downregulation of oxidative phosphorylation (OXPHOS) and MYC targets, glycolysis and ribosomal proteins (RPs). Mechanistically, CD8+ T cells express EP4 and EP2 upon TCR activation, and PGE2 blocks IL-2-STAT5 signaling by downregulating Il2ra, which downregulates c-Myc and PGC-1 to decrease OXPHOS, glycolysis, and RPs, impairing migration, expansion, survival, and antitumor activity. Similarly, EP4 and EP2 are induced upon macrophage activation, and PGE2 downregulates c-Myc and OXPHOS in M1-like macrophages. These results suggest that PGE2-EP4/EP2 signaling impairs both adaptive and innate immunity in TME by hampering bioenergetics and ribosome biogenesis of tumor-infiltrating immune cells.
Similar content being viewed by others
Introduction
Given the epidemiological finding that daily aspirin use lowers the risk of cancer-death1 and the association of high COX expression in tumor tissues with poor prognois2,3, the use of aspirin-like nonsteroidal anti-inflammatory drugs (NSAIDs) as chemo-preventive and therapeutic agents for cancer has been repeatedly tested. However, the gastrointestinal toxicity associated with general NSAIDs and the cardiovascular toxicity of COX2 inhibitors have hampered their extensive use4,5. Such failure has led to the suggestion of manipulation of downstream PG signaling, particularly that of PGE2, the most abundant PG at tumor sites6,7, as an alternative measure. PGE2 acts on four subtypes of GPCR, EP1 to EP4, to exert its actions8. Among these PGE receptors, EP2 and EP4 are expressed at elevated levels in tumor tissues such as colorectal cancer6,9,10, and antitumor potency of EP2 and EP4 antagonists have been shown repeatedly in various animal models11,12,13,14,15 and varied action mechanisms have been suggested11,12,13,14,15,16,17,18,19,20,21. Based on these findings, several EP4 antagonists and an EP2/4 dual antagonist are currently under investigation in clinical trials for different solid cancers22,23,24 (NCT04344795, NCT02540291, NCT03152370, NCT04432857, NCT03155061, NCT03661632, NCT03658772, NCT02538432), but these trials are without much insights into how PGE2-EP4/EP2 signaling functions in human cancer. Given epidemiological findings that aspirin use can improve the survival of patients with colorectal cancer after diagnosis25,26, we hypothesized that PGE2 signaling not only functions in tumorigenesis but facilitates its progression. One possible PGE2 action is the induction of immunosuppression in tumor microenvironment (TME). While animal model studies have suggested many PGE2-mediated immunosuppression mechanisms in TME6,16,17,18,19,20,21, what PGE2 actually does to suppress immunity in progressive human cancer remains elusive.
In this study, we investigate the gene expression signature associated with EP4 and EP2 expression in immune cells infiltrating human cancers using single-cell RNA sequencing (scRNAseq). We find that high PTGER4 and PTGER2 expression correlates with suppressed bioenergetics and ribosomal protein biogenesis in both lymphocytes and myeloid cells infiltrating human tumors. To explore causality, we analyze scRNAseq data of mouse LLC1 tumors treated with EP2 and EP4 antagonists and discover that inhibition of PGE2-EP2/EP4 reverses the downregulation of bioenergetics and ribosomal protein biogenesis both in lymphocytes and tumor-infiltrating myeloid cells. Mechanistically, PGE2-EP2/EP4 signaling downregulates IL2Rα and blocks IL-2-STAT5 signaling, which in turn downregulates c-Myc and PGC1α, leading to decreased OXPHOS, glycolysis, and ribosome biogenesis. This results in reduced migration activity, poor survival, and expansion capacity. Similarly, PGE2 downregulates the c-Myc pathway and OXPHOS in M0-like and M1-like macrophages. These results suggest that PGE2 impairs both adaptive and innate immunity in the tumor microenvironment by hampering the bioenergetics and ribosome biogenesis of tumor-infiltrating immune cells via EP4 and EP2 receptors.
Results
Immunological landscape of PGE2 signaling in human tumors
To obtain an insight into PGE2-mediated immunosuppressive mechanisms governing various types of human tumors, we combined single-cell transcriptomes of tumor-infiltrating immune cells from 15 patients across three different cancer types, breast cancer (BRCA) (n = 5), ovarian cancer (OVCA) (n = 5), and colorectal cancer (CRC) (n = 5). The clinical information of each patient is summarized in Supplementary Table 1. Upon the arrival of surgical specimens, tumors were dissected and dissociated into single cells, and live CD45+ cells were isolated using FACS and subjected to droplet-based 3’ scRNA-seq (10x Genomics). After quality control, 86,613 cells were first segregated broadly into 9 clusters, which were annotated based on the expression of canonical markers (Fig. 1a, b). T cells were the predominant constituent in all 3 cancer types. B cells and plasma cells were high in CRC TME (Supplementary Fig. 1a, b). There were also subpopulations expressing MKI67 along with other cell proliferation markers in NK, T cell and tumor-infiltrating myeloid cell (TIM) clusters, which were annotated as dividing subsets of each cluster (Supplementary Fig. 1c).
a Uniform manifold approximation and projection (UMAP) visualization of single-cell RNA sequencing (scRNAseq) data of tumor immune infiltrates (n = 15 patients, total of 86,613 cells). Clusters are colored corresponding to the annotated immune cell types. b Heatmap showing the expression of canonical marker genes used to annotate the immune cell clusters. c UMAP plots displaying gene expression of COX-1 (PTGS1) and COX-2 (PTGS2) and four cognate PGE receptors, PTGER1-4. d Dot plot indicating the fraction of cells expressing PTGS1, PTGS2, and PTGER1-4 in the immune cell clusters. e H&E staining and immunostaining for CD45, COX1, and COX2 in human breast cancer (BRCA), colorectal cancer (CRC), and ovarian cancer (OVCA). The scale bar is 50 µm. The curved dotted lines in the hematoxylin and eosin (H&E) images outline the boundary between the tumor nests (N) and the stroma (S). Blue arrowheads point to myeloid cells within the tumor nests (N), while red arrows indicate myeloid cells within the inflamed peritumoral stroma in breast (upper) and colon cancers (middle). In ovarian cancer (lower), blue arrowheads point to myeloid cells within the tumor nests (N), while red arrows point to myeloid cells within the inflamed intertumoral stroma (S), specifically within the papillary proliferations of serous carcinomas. A total of 24, 32, and 17 sections were stained for H&E, COX1, and COX2, respectively. Similar findings were observed across all 15 patients. See Supplementary Table 2. Source data are provided as a Source Data file.
We then mapped the expression of PTGS1 and PTGS2, encoding COX-1 and COX-2, and the expression of PTGER1 to 4, encoding PGE receptor EP1 to EP4, over these clusters. PTGS1 and PTGS2 were mostly expressed by the TIM cluster (Fig. 1c, d and Supplementary Fig. 1d), suggesting that TIMs are the main immune cell population capable of producing PGE2. To confirm this finding, we carried out immunohistochemistry for COX-1 and COX-2 in specimens from the same tumors used for scRNAseq. We found that both tumor cells and myeloid cells expressed COX-1 and COX-2, but the myeloid cells exhibited staining either stronger than or at the same level as that observed in tumor cells for each enzyme (Supplementary Table 2). While a small number of COX-expressing myeloid cells were scattered throughout the tumors, most were present in the inflamed peritumoral stroma, where lymphocytes also diffusely accumulated. This distribution pattern was observed to varying degrees in all three types of cancer we examined (Fig. 1e and Supplementary Table 2).
Among the four PGE receptors, PTGER1 and PTGER3 were rarely expressed in the immune cells; no cluster expressed either of them by more than 10% of cells. PTGER4 is the most abundantly expressed among the four receptors; up to 60% of NK, CD8+ and CD4+ T cells, TIMs and dendritic cells (DCs) expressed PTGER4 (Fig. 1c, d and Supplementary Fig. 1d). PTGER2 showed a similar pattern of expression over the clusters but much less abundantly than PTGER4, with at most 10–20% of TIM expressing PTGER2. Thus, both PTGER2 and PTGER4 were expressed non-homogenously within each cluster, suggesting that PTGER2 and PTGER4 are expressed in a cell-context-dependent manner. These results together suggest that, in human tumors, PGE2 is produced by both myeloid cells and cancer cells and acts on various immune cells mainly through EP4, which is expressed in a fraction of cells in each immune cell cluster. We therefore searched for gene expression signatures associated with high EP4 expression.
High EP4 expression is inversely correlated with IL-2-STAT5 signaling, oxidative phosphorylation and ribosome biogenesis in CD8+ T cells
Since CD8+ T cells play a critical role in antitumor immunity, we first focused on CD8+ T cells. We subjected CD8+ T cell cluster to detailed cluster analysis, and found 9 subsets (Fig. 2a and Supplementary Fig. 2a). Among the 9 subsets, T_CD8_TCF7, T_CD8_GZMK and T_CD8_HAVCR2 subsets are present as major populations in any patient (Supplementary Fig. 2b). Since PTGER4 is expressed in a non-homogenous manner, we then grouped cells in each cluster dependent on the level of PTGER4 expression as PTGER4hi, PTGER4int, PTGER4lo and PTGER4un(undetectable) (Fig. 2b, c). We then performed differential expression gene (DEG) analysis between PTGER4hi and PTGER4lo cells in the total CD8+ T cell population in each patient (Fig. 2d). Gene Set Enrichment Analysis (GSEA) of this DEG profile indicates that EP4 expression is associated with downregulation of IL-2-STAT5 signaling, oxidative phosphorylation and MYC targets (Fig. 2e). Notably, EP4 expression is associated with gene expression of cell activation markers such as CD44, CD69 and AP-1 family members, but negatively correlated with expression of genes of TCR-IL-2 signaling, expression of various nuclear-encoded mitochondrial oxidative phosphorylation (OXPHOS) genes such as those encoding components of Complex I, IV and V (Fig. 2f and Supplementary Fig. 2c), and expression of genes encoding ribosomal proteins (RP) of the large and small subunits in most patient samples (12/15) (Fig. 2f and Supplementary Fig. 2d). Notably, ribosome biogenesis is induced downstream of c-Myc in IL-2 signaling in T cells27,28. Indeed, the HALLMARK_MYC_TARGET category of GSEA includes RP genes. Similar EP4-associated gene expression signatures were found by DEG analysis among EP4hi, EP4int and EP4lo cells but were not clearly seen between EP4hi/int/lo and EP4un cells (Supplementary Fig. 3a), which may be relevant to the association of EP4 expression with cell activation (Fig. 2f and see below). Furthermore, DEG analysis between EP4hi and EP4lo in each CD8+ T cell subset revealed similar gene expression signatures (Supplementary Fig. 3b), suggesting that this is a genuine EP4-associated signature and not derived from biased enrichment of EP4hi cells in some T cell subset(s). Notably, this EP4-associated gene expression signature is not limited to CD8+ T cells but is also seen in CD4+ T cells infiltrating the tumors (Supplementary Fig. 4).
a UMAP projection displaying CD8+ T cell subsets (n = 26,709 cells). b Schematic of the PTGER4 group classification algorithm (top) and a violin plot illustrating PTGER4 expression in each PTGER4-expressing group of total CD8+ T cells population (bottom). c The percentage of each CD8+ T cell subset in different PTGER4-expressing groups (left) and the percentage of each PTGER4-expressing group in each CD8+ T cell subset (right). d Distribution of upregulated and downregulated genes in PTGER4hi compared to PTGER4lo CD8+ T cells in a total of 15 patient samples. e Gene set enrichment analysis (GSEA) of differentially expressed genes (DEGs) between the PTGER4hi and PTGER4lo groups in total CD8+ T cells for the pathways of interest: HALLMARK_IL2_STAT5_SIGNALING, HALLMARK_OXIDATIVE_PHOSPHORYLATION, and HALLMARK_MYC_TARGETS_V1. P-values were calculated using the adaptive multilevel splitting Monte Carlo approach and adjusted using the Benjamini–Hochberg procedure. NES normalized enrichment score. f Heatmap displaying log2 fold change in expression levels of DEGs between the PTGER4hi and PTGER4lo total CD8+ T cells. The canonical genes in T cell activation, NFκB components, TCR and IL-2 signaling, mitochondrial oxidative phosphorylation (OXPHOS) and ribosomal proteins (RP) are shown. Source data are provided as a Source Data file.
High EP4 expression is correlated positively with TNFA signaling via NFkB and inflammatory response but inversely with oxidative phosphorylation and Myc targets in myeloid cells
We next performed sub-clustering of myeloid cells and identified four subclusters, TIM _VCAN, TIM_C1QA, TIM_C1QA_Dividing and TAN (Tumor-Associated-Neutrophils)-PMN (Fig. 3a). PTGS1 was expressed mainly by two TIM_C1QA subclusters, while PTGS2 was expressed by all the four TIM subclusters, most abundantly by TIM_VCAN and strongly in a population of TAN-PMN (Fig. 3b and Supplementary Fig. 5a). PTGER4 was expressed abundantly by TIM_C1QA, followed by TIM_VCAN, while PTGER2 expression was detected in TIM_VCAN (Fig. 3b). Again, PTGER4 was expressed in only fractions of cells in these clusters, suggesting that it was expressed in a cell-context-dependent manner also in myeloid cells. We therefore divided cells in each cluster into PTGER4hi, PTGER4int, PTGER4lo and PTGER4un populations (Fig. 3c), and carried out DEG analysis between PTGER4hi and PTGER4lo groups of TIM clusters, first total TIMs and then TIM_C1QA cluster that highly expresses PTGER4 (Fig. 3d). GSEA of the DEG data obtained in total TIMs indicates that EP4 expression is associated with upregulation of TNFA Signaling via NFkB and Inflammatory Response and with downregulation of MYC_Targets and Oxidative _Phosphorylation (Fig. 3e). Consistently, EP4 expression is associated positively with expression of AP-1 genes and expression of several components of NFκB signaling (Fig. 3f, left). Given TNF-α as both inducer and product of the M1-like state of myeloid cells29,30, these results suggest that EP4 is expressed in the activated M1-like state of myeloid cells. Intriguingly, however, similar to our findings in CD8+ T cells, EP4 expression is inversely associated with the expression of various OXPHOS genes encoding Complex I, III, IV and V components in the electron transport chain and genes encoding RP of the large and small subunits (Fig. 3f, left and Supplementary Fig. 5b, c). DEG analysis of TIM_C1QA cluster showed similar EP4-associated gene expression signatures (Fig. 3f, right).
a UMAP projection of TIM subclusters (left) and signature gene expression in the TIM subclusters (right). b UMAP plots displaying PTGER2 (upper left) and PTGER4 (upper right) expression on TIM subclusters and a dot plot illustrating the fraction of TIM subcluster cells expressing genes involved in PGE biosynthesis and its receptors (bottom). c Grouping of PTGER4-expressing total TIM cells based on PTGER4 expression levels. d Distribution of upregulated and downregulated genes in PTGER4hi compared to PTGER4lo total TIM cells (left) and PTGER4hi compared to PTGER4lo TIM_C1QA cells (right). e GSEA of DEGs between PTGER4hi and PTGER4lo total TIM cells for the following pathways: HALLMARK_TNFA_SIGNALING_VIA_NFKB, HALLMARK_INFLAMMATORY_RESPONSE, HALLMARK_MYC_TARGETS_V1 and HALLMARK_OXIDATIVE_PHOSPHORYLATION. P-values were calculated using adaptive multilevel splitting Monte Carlo approach and adjusted via Benjamini–Hochberg procedure. f Heatmaps showing log2 fold change in gene expression between PTGER4hi and PTGER4lo in total TIM cluster cells (left) and TIM_C1QA subcluster cells (right). The representative genes in cell activation, NFκB components, OXPHOS and RP in PTGER4hi compared to PTGER4lo cells are shown. The samples with less than 3 cells per group were excluded from analyses in (d) and (f). Source data are provided as a Source Data file.
The above findings thus demonstrate inverse correlation of OXPHOS, RP and Myc target gene expression with EP4 expression not only in T cells but in myeloid cells infiltrating human tumors. We wondered if this relation is limited to EP4 or shared by EP2 because EP2 and EP4 bind PGE2 and are similarly coupled to Gs signaling8 but are suggested with distinct kinetics and intensity of signal transduction31. Since EP2 is expressed in the smaller fractions of cells in both lymphocyte and myeloid cell clusters, we divided them into EP2hi, EP2lo and EP2un groups. We then performed DEG analysis between EP2hi and EP2lo cells across all the patients. We found that EP2 expression is also associated with the downregulation of OXPHOS and RP genes in not only CD8+ and CD4+ T cells but also TIMs and DCs, albeit to less extent compared to EP4, likely due to very small cell numbers and comparison between the upper and lower halves (Supplementary Fig. 6). EP2 expression is also associated with expression of some cell activation marker genes. These results suggest that activation of EP2 and EP4 induces a similar phenotype, but EP4 appears to play a dominant role in TME of human tumors.
Furthermore, since our cohort is dominated by female patients (Supplementary Table 1), we wished to confirm our findings on the EP4-associated gene expression signature in another cohort with a balanced gender ratio. To this end, we analyzed a publicly available scRNAseq dataset from a study on 62 CRC patients, which studied microsatellite mismatch repair (MMR) proficient and deficient tumors from 28 and 34 patients with a 17/11 and 13/21 male/female ratio, respectively32. We chose cells with less than 10% mitochondrial genes for our analysis and analyzed 175,451 cells containing immune cells as well as tumor and stromal cells for cluster analysis. We then used Microbeads-isolated CD45+ cells, performed DEG analysis between EP4hi and EP4lo cells in each immune cell cluster and found that a notable number of patients exhibited downregulation of expression of OXPHOS and RP genes in EP4hi fraction of CD8+ T cell and TIM clusters (Supplementary Fig. 7). There is no difference in expression between male and female patients.
Reduced OXPHOS and RP gene expression of tumor-infiltrating immune cells in LLC1 mouse tumor and its reversal by the intervention of EP2 and EP4
The above results showed that expression of EP4 and EP2 is associated inversely with expression of OXPHOS and RP genes, and that this association is not limited to T cells but is a character common to immune cells infiltrating human tumors. However, it remained unknown whether this is a mere association or reflects a causative relationship. It was also unclear whether such a change in gene expression causes functional alterations. To address these issues, we revisited our experiment on LLC1 mouse tumor, in which we treated tumor-bearing mice daily with vehicle or EP2 and EP4 antagonists in combination (EP2/EP4i) for 1.5 and 6 days and performed scRNAseq analysis in tumor-infiltrating immune cells to compare gene expression between the two conditions20 (Fig. 4a). An EP2 antagonist and an EP4 antagonist used in this study are AS338528220 and ASP765733, respectively, and due to the short half-life of ASP7657, this compound was administered twice a day. Analysis of the scRNAseq data has yielded several immune cell clusters, including NK, T cell, TAN, Mono, TAM, cDC1, cDC2, mregDC, and pDC (Fig. 4a). The T cell cluster was further subdivided into CD8+ and CD4+ and other T cell subsets (Supplementary Fig. 8a). DEG analysis was carried out in these clusters between the control vehicle-treated and the EP2/EP4 antagonists-treated conditions. GSEA of these DEG data indicates that the EP2/EP4 antagonist treatment is associated with upregulation of oxidative phosphorylation and MYC targets in immune cell clusters, especially in myeloid cells, at 1.5 days after the treatment (Fig. 4b). Indeed, the addition of the EP2 and EP4 antagonists in combination induced enhanced gene expression of a series of OXPHOS genes over the control vehicle-treated cells, and this induction was seen extensively in immune cells such as NK cells, TANs, TAMs, Mono’s, and DCs and to the less extent in CD4+ T cells, CD8+ T cells, γδ T cells, and Treg cells (Fig. 4c). The induction was seen within 1.5 days after the initiation of the treatment and weakened but persisted to 6 days (Fig. 4c, upper, and Supplementary Fig. 8b). The treatment with the EP2 and EP4 antagonists also strongly promoted expression of genes encoding various RP of both the small and the large subunits, again extensively in NK cells and a variety of myeloid cells. This effect was also seen within 1.5 days after the initiation of treatment and persisted at least for 6 days (Fig. 4c, lower, and Supplementary Fig. 8c). On the other hand, downregulation of IL-2R signaling was reversed not at day 1.5 but day 6 in GSEA analysis, with upregulation of Il2ra apparent on Day 6 after the antagonist treatment (Fig. 4d). Such different time courses of recovery of CD8+ T cells compared to myeloid cells may be due to PGE2-mediated impaired viability of these cells (see below).
a Schematic experimental method (left) and UMAP projection to the immune cell clustering (68,317 cells) (right). Created in BioRender. Punyawatthananukool, S. (2023) BioRender.com/l57t808. b GSEA of DEGs in indicated immune cell clusters from tumors of EP2/EP4i or vehicle-treated mice at day 1.5. c Dot plots showing log2 fold change of expression levels of the DEGs in OXPHOS (upper) and RP (lower) in the indicated immune cell clusters between the EP2/EP4i-treated and vehicle-treated tumors. Two-sided Wilcoxon Rank Sum test. Bonferroni correction was used to adjust the P-value. d GSEA plots indicating upregulation of HALLMARK_IL2_STAT5_SIGNALING in CD8+ T cells not at day 1.5 but at day 6 of the EP2/EP4i treatment. e Heatmap showing Iog2 fold change of gene expression between EP2/EP4i-treated mice and vehicle-treated mice showing upregulation of Il2ra expression in both CD4+ T cells and CD8+ T cells at day 6 of the EP2/EP4i treatment. b, d P-values were based on adaptive multilevel splitting Monte Carlo approach and adjusted by Benjamini–Hochberg procedure. a–e Data is shown for day 1.5 (n = 3 per condition) and day 6 (n = 2 per condition). Source data are provided as a Source Data file.
Expression of OXPHOS genes and RP genes is associated with mitochondrial fitness and cell proliferation, respectively. To examine functional correlates of these gene expression changes, we transplanted LLC1 cells to C57BL/6 mice, treated the mice with vehicle or the EP2 and EP4 antagonists in combination (EP2/EP4i) for 11 days, and examined the activity of immune cells recovered from the tumor (Supplementary Fig. 9a). We observed decreased tumor size with this treatment (Supplementary Fig 9b). We dissociated tumor tissues, and analyzed NK cells, CD8+ T cells, CD4+ T cells, polymorphonuclear leukocytes (PMNs), Monocytic-MDSCs (M-MDSCs), TAMs, cDC1 and cDC2 cells by flow cytometry (Supplementary Fig. 9c). We then examined mitochondrial membrane potential, a parameter of oxidative phosphorylation, in the immune cells by staining with tetramethylrhodamine methyl ester (TMRM). We observed significantly increased TMRM mean fluorescence intensity (MFI) in M-MDSCs, TAMs, cDC1 and cDC2 cells and a tendency to increase in CD8+ T cells with the EP2 and EP4 antagonism (Supplementary Fig. 9d). To explore mechanisms underlying increased expression of OXPHOS and mitochondria membrane potential, we carried out flow cytometric analysis for expression of PGC-1α, the known regulator for mitochondria biogenesis34. MFI analysis revealed that PGC-1α MFIs were significantly increased in CD8+ T cells, CD4+ T cells, M-MDSCs, and cDC2 cells and tendencies to increase in TAMs and cDC1s (Supplementary Fig. 9e). We also noted that c-Myc MFI was significantly increased in CD8+ T cells, CD4+ T cells, M-MDSCs, TAMs, and cDC1 cells with the EP2/EP4i treatment (Supplementary Fig. 9f).
We then wondered how much these phenotypes of each cluster of immune cells are induced by PGE2 signaling intrinsic to each cell. To address this issue, we selectively knocked out Ptger4 in T cells by cross-mating Lck-Cre mice with EP4flox/flox mice35 and subjected the resultant Lck-Cre EP4flox/flox mice to the LLC1 tumor experiment. We then dissociated cells and carried out flow cytometry analysis (Supplementary Fig. 10a). We noted trends of increase in CD8+ T cells in the tumor, the significant increase in intra-tumoral CD25+ CD8+ T cells as well as PD-1+ CD8+ T cells, and a trend of increase in Gzmb+ CD8+ T cells in Lck-Cre EP4flox/flox mice compared to control Lck-Cre mice. These findings could support our suggestion that the T cell-intrinsic EP4 is involved negatively in IL-2R signaling and activation of CD8+ T cells. On the other hand, no significant change was observed in MFI for TMRM, PGC1α and c-Myc in CD8+ T cells between the two. Perhaps reflecting this phenotype, no delay in tumor growth was found (Supplementary Fig. 10b). Since the mice used in this experiment were cKO for EP4 alone, these results, combined with the findings from our pharmacological experiments, suggest a potential redundant role for T cell EP2 or the existence of other OXPHOS and RP suppressive mechanisms which can be reversed by EP2/EP4 antagonism such as EP2/EP4-dependent suppression of the type I IFN system36,37 or the NK-IFN-γ system, as described below.
PGE2-EP4 signaling regulates the reactivity in macrophages in the M1-like state
The above finding that a variety of immune cells, especially those of myeloid lineage, upregulate OXPHOS and RP genes simultaneously upon EP2/EP4 antagonism suggested the presence of EP2/EP4-dependent switching mechanism(s) for these cells. We therefore searched for pathways co-upregulated with OXPHOS and MYC Targets using GSEA in Hallmark gene sets and found HALLMARK_INTERFERON_GAMMA_RESPONSE was upregulated together at day 1.5 (Supplementary Fig. 11a, b). Consistently, we found upregulation of Ifng expression in NK cells and γδ-T cells at day 1.5 (Supplementary Fig. 11c), which might be responsible for the changes in OXPHOS and RP gene expression. IFN-γ production in NK cells was previously proposed as an EP2/EP4-dependent switch from protumor to antitumor inflammatory phenotype in the early phase of tumor growth in the COX-dependent tumor model17,38. We therefore analyzed the scRNAseq dataset of this study38 comparing Ptgs−/− tumors with or without NK cell depletion, and found that NK depletion, and consequently, the lack of NK-derived IFN-γ in their model, resulted in downregulation of OXPHOS and RP gene expression of a variety of immune cells, particularly myeloid cells, infiltrating tumor (Supplementary Fig. 11d). These results suggest that one switching mechanism could be the IFN-γ production and release from NK cells, as suggested previously17,38. However, when we looked at our scRNAseq data of human tumors, we found that IFNG expression in EP4hi NK cells was not switched off in most patients (Supplementary Fig. 11e). These findings suggest that there are other switching mechanism(s) that downregulates OXPHOS and RP even in the presence of IFN-γ.
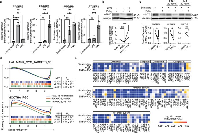
Given that EP4 is expressed in various tumor-infiltrating immune cells in addition to NK cells and that these cells are supposedly exposed to various innate immune stimuli such as damage-associated molecular patterns (DAMPs) and cytokines, including IFN-γ in TME, we suspected that EP4 regulates sensitivity to these stimuli in these cells. We first wondered whether EP4 and EP2 are induced on activation of monocyte-macrophage cell lineage, given the association of PTGER4 and PTGER2 expression with cell activation markers in TIMs in human tumors (Fig. 3f and Supplementary Fig. 6b). To address this issue, we stimulated human monocytic THP-1 cells with phorbol myristate acetate (PMA), which mimics the actions of diacylglycerol, a product of phospholipase C-mediated phosphatidyl inositol (PI) breakdown, one of the basic cell activation mechanisms39, and functions as a signal for differentiation of THP-1 cells to macrophage-like cells40. As a positive control, we used lipopolysaccharide that was previously shown to induce EP441. We noted that PMA induced strong and persistent PTGER4 expression in THP-1 cells at 2 and 8 h after stimulation, while LPS induced the transient induction at 2 h (Fig. 5a). PTGER2 was also induced by PMA but with delayed kinetics (Fig. 5a). We then questioned whether PGE2 acts on EP4 and suppresses the reactivity of these cells. We therefore used PMA-induced differentiated THP-1 macrophages of the M0-like state and challenged them with either vehicle, an M1 inducer, IFN-γ, or an M2 inducer, IL-429,30 in the presence or absence of PGE2 with c-Myc expression as an activation marker. PGE2 induced a decrease in c-Myc amount in the control vehicle-treated M0-like cells (Fig. 5b, upper), and this PGE2-mediated suppression of c-Myc was reversed completely by the addition of the EP4 antagonist (Fig. 5b). Furthermore, PGE2 decreased the c-Myc amount in the M1-like cells induced by IFN-γ but not in the M2-like cells induced by IL-4, which itself increased c-Myc. These findings suggest that EP4 is induced upon cell activation in macrophages, and PGE2, when present, acts on this receptor to control the basal reactivity of M0-like and M1-like cells.
To ascertain that this PGE2-mediated mechanism operates to downregulate the expression of OXPHOS and RP via PGC-1 and c-Myc in macrophages, we searched publicly available datasets analyzing the effects of PGE2 on macrophages stimulated with inflammatory stimuli. We found a study analyzing human monocyte-derived macrophages (hMDM) activated with vehicle, a TLR ligand, P3C, or TNF-α in the presence or absence of PGE242. We carried out DEG analysis between the vehicle-treated and PGE2-treated hMDMs in each condition in the dataset. The GSEA of these DEG data indicates downregulation of HALLMARK_MYC_TAREGET_V1 and MOOTHA_PGC in PGE2-treated cells in the conditions activated by P3C or TNF-α (Fig. 5d). Consistently, downregulation of OXPHOS gene expression and RP gene expression is noted in the PGE2-treated cells compared to vehicle-treated cells in these conditions, as well as the condition with combined P3C and TNF-α treatment (Fig. 5e). These results are consistent with our observation that EP4 is expressed in TIMs with the Hallmark of TNFA signaling via NFkB and Inflammatory Response, and support our hypothesis that PGE2-EP4 signaling negatively and tonically controls the basal reactivity of the infiltrating myeloid cells of the M1-like state to various inflammatory stimuli in TME, and that inhibition of this signaling by EP4 antagonists releases this brake in these cells.
a Upregulation of PTGER2 and PTGER4 expression upon THP-1 cell stimulation with PMA and LPS. Data represent mean ± SD (n = 3 per group). One-way ANOVA with Dunnett’s multiple comparison test. b PGE2-mediated downregulation of c-Myc protein in M0-like THP1 macrophages in the EP4-dependent manner. THP-1 cells were differentiated into macrophages with PMA for 24 h, rested for 1 day, and then incubated with PGE2 in the presence or absence of EP4 antagonist for 2 days (n = 3 per condition), and then subjected to Western blot analysis. Upper, representative Western blot. Lower, quantification of c-Myc protein levels. Matched one-way ANOVA. c Downregulation of c-Myc by PGE2 in IFN-γ-induced M1-like macrophages. THP-1 cells differentiated to macrophages with PMA for 24 h were incubated with vehicle, 20 ng/ml each of IFN-γ or IL-4 in the presence or absence of 100 nM PGE2 for 48 h (n = 3 per condition), and subjected to Western blot analysis. Upper, representative Western blot. Lower, relative quantification of c-Myc. Paired two-tailed t-test. b, c The results from one of three independent experiments are shown. a–c *P < 0.05. **P < 0.01, ***P < 0.001, ****P < 0.0001. d, e Reanalysis of published microarray dataset (GSE47189)42. n = 3 per condition. d GSEA of DEGs between PGE2-treated and control hMDMs stimulated with vehicle, P3C or TNF-α for HALLMARK_MYC_TARGETS_V1 (upper) and MOOTHA_PGC (MsigDB) (lower). P-values were based on adaptive multilevel splitting Monte Carlo approach and adjusted by Benjamini–Hochberg procedure. e Heatmaps showing log2 fold change of gene expression levels of OXPHOS (upper) and RP (lower) genes between PGE2-stimulated and control hMDMs stimulated with vehicle, P3C, TNF-α or both P3C and TNF-α. Two-sided Wilcoxon Rank Sum test. Source data and exact P-values are provided as a Source Data file.
PGE2-EP4 signaling downregulates OXPHOS and ribosome biogenesis by cell-intrinsic mechanisms through suppressing IL-2 receptor signaling in CD8+ T cells
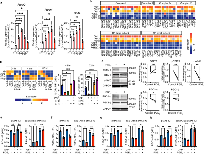
We next examined how PGE2-EP2/EP4 signaling downregulates OXPHOS and RP in CD8+ T cells. We isolated CD8+ T cells from C57BL/6 mouse spleen, activated them with anti-CD3/anti-CD28 Dynabeads in the presence or absence of PGE2, and followed gene and protein expression, mitochondrial function, cell viability and proliferation. We first detected upregulation of both Ptger4 and Ptger2 expression upon TCR activation, which was correlated with Cd44 expression (Fig. 6a). This is consistent with our findings that EP4 and EP2 expression in CD8+ T cells from human tumors is associated with various T cell activation markers (Fig. 2f and Supplementary Fig. 6a) and supports our hypothesis that EP4 and EP2 are expressed in activated T cells. Gene expression analysis revealed that PGE2-mediated downregulation of OXPHOS and RP gene expression was evident already at 24 h (Fig. 6b), and repression of Il2ra but neither Il2rb nor Il2rg expression was noted at 24 h and became more extensive at 48 and 60 h (Fig. 6c). This is consistent with previous findings that PGE2 downregulates expression of IL2ra at transcription level43,44,45. Indeed, consistent with those findings, the MFI of IL-2Rα on flow cytometry was decreased in the PGE2-treated CD8+ T cells compared to the control vehicle-treated cells at 48 h, and this decrease is more marked at 72 h, which was reversed by the prior addition of an EP4 antagonist and EP2 and EP4 antagonists in combination (Fig. 6c, right, and Supplementary Fig. 12a). We also observed a reduction of IL-2Rγ by flow cytometry in the PGE2-treated cells as recently reported46,47 but only a small reduction at 72 h of the treatment (Supplementary Fig. 12b). The above results thus recapitulate the gene expression phenotype of EP4hi cells in human tumors and suggest that the EP4hi phenotype can be induced by a cell-intrinsic mechanism. To confirm a deficit of IL-2R signaling and its outcome in PGE2-treated cells, we incubated CD8+ T cells with 100 nM PGE2 for 48 h and examined STAT5 signaling and expression of c-Myc and PGC-1α. We found significant suppression of IL-2R signaling as assessed by pSTAT5 and a marked decrease in c-Myc protein as well as a significant decrease in PGC-1α in the PGE2-treated cells (Fig. 6d). Conversely, when we retrovirally transfected constitutively active STAT5a (caSTAT5a)48 in CD8+ T cells, the caSTAT5a-expressing T cells exhibited much higher levels of CD25, TMRM, PGC1α, and c-Myc staining than similarly treated control T cells without caSTAT5a expression, and this phenotype was mostly resistant to PGE2 treatment (Fig. 6e–h and Supplementary Fig. 12d–e). These results suggest that PGC1α and c-Myc and consequently OXPHOS and RP expression lie downstream of IL-2-IL-2R-STAT5 pathway that is sensitive to PGE2-EP2/EP4 signaling.
a RT-qPCR for Ptger2, Ptger4, and Cd44 expression in CD3/CD28-stimulated CD8+ T cells at different times. A total of 1 × 105 CD8+ T cells per well were stimulated using anti-CD3/CD28 Dynabeads and 3 wells were pooled for each sample (n = 3 per condition). Data are mean ± SD. One-way ANOVA with Dunnett’s multiple comparison test. b, c (left), Downregulation of OXPHOS and RP genes (b) and IL-2R signaling (c) in CD8+ T cells incubated with PGE2. A total of 5 × 105 naïve CD8+ T cells per well were stimulated with anti-CD3/CD28 Dynabeads in the presence of 30 IU/ml recombinant IL-2 (rIL-2) with or without 30 nM PGE2, for 24 h (b), 48 h, and 60 h (c) (n = 3 per condition). Each well was subjected to RNAseq. c (right) Naïve CD8+ T cells were stimulated with anti-CD3/CD28 Dynabeads and 30 IU/ml rIL-2 with or without 30 nM PGE2 and the indicated antagonists (n = 3 per condition) and collected for FACS analysis at 48 h or 72 h. c Time-dependent downregulation of Il2 and Il2ra expression (left) and decreased MFI of IL-2Rα and its reversal with the EP4 antagonist (right) in the PGE2-treated cells. Data are mean ± SD. One-way ANOVA with Dunnett’s multiple comparison test. Results are from one of four independent experiments with similar results. d Downregulation of IL-2 signaling, c-Myc, and PGC-1α by PGE2 in CD8+ T cells. Naïve CD8+ T cells were activated with Dynabeads in the presence or absence of 100 nM PGE2 (n = 3 per condition) and subjected to Western blot analysis at 48 h. Representative Western blots (left) and quantification of each band (right). Paired two-tailed t-test. Results are from one of the triplicate experiments with similar results. e–h caSTAT5a transfection experiment. CD8+ T cells were stimulated with anti-CD3/CD28 Dynabeads and transfected with pMXs-IG as a control vector or caSTAT5a-pMXs-IG retrovirus. After 72 h, transfected cells were incubated with 10 IU/ml rIL-2 in the presence or absence of 100 nM PGE2 for 24 h (n = 3 per condition) and subjected to FACS analysis for IL-2Rα (e), TMRM (f), c-Myc (g), and PGC1α (h). GFP+ represents the fraction of transfected cells. Data are mean ± SD. One-way ANOVA with Sidak’s multiple comparisons test. Results are from one of two independent experiments with similar results. a, c–h *P < 0.05. **P < 0.01, ***P < 0.001, ****P < 0.0001. Source data and exact P-values are provided as a Source Data file.
Notably, PGE2-induced downregulation of CD25, TMRM, PGC-1α and c-Myc was found in human CD8+ T cells (Supplementary Fig. 13a–e) and is not limited to CD8+ T cells. Reanalysis of the datasets by Beyer et al. on human CD4+ T cells treated with PGE2 in vitro49 showed that PGE2 treatment induced downregulated GSEA HALLMARK_OXIDATIVE_PHOSPHORYLATION, MYC_TARGETS_V1, IL-2_STAT5_SIGNALING and MOOTHA_PGC and reduced expression of IL-2RA, a series of OXPHOS and RP genes in PGE2-treated CD4+ T cells (Supplementary Fig. 13f–j).
Chronic exposure to PGE2 induces both mitochondrial dysfunction and defective glycolysis via EP4 in CD8+ T cells
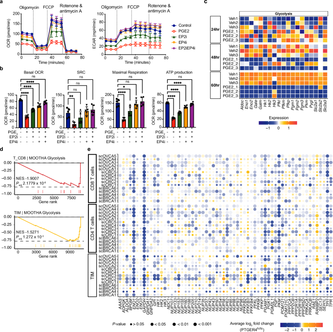
Since PGE2 downregulates the expression of a series of OXPHOS genes, we wondered how much multiplication of these downregulations affects mitochondrial function. To reveal this, we used Seahorse XF analyzer and compared the oxygen consumption rate (OCR) of control and PGE2-treated CD8+ T cells. Consistent with the EP4-dependent downregulation of OXPHOS genes, basal respiration, ATP-linked respiration and maximum respiratory capacity were all reduced in the PGE2-treated cells compared to control cells, which was rescued with the addition of the EP4 antagonist (Fig. 7a, left, and b). Accordingly, the estimated ATP production was reduced to 40% by PGE2 treatment and rescued by the EP2/EP4 antagonists (Fig. 7b). Unexpectedly, simultaneous measurement of extracellular acidification rate (ECAR) showed that ECAR was also reduced in the PGE2-treated cells, which was again rescued by the EP4 antagonist (Fig. 7a, right). Since ECAR generally reflects the rate of glycolysis, we suspected that the chronic PGE2 treatment also affects glycolysis. Indeed, RNAseq analysis of CD8+ T cells treated with PGE2 for 60 h revealed downregulation of many genes involved in glycolysis, including several rate-limiting molecules (Fig. 7c). We therefore wondered whether similar downregulation was also observed in EP4hi immune cells infiltrating human tumors. The GSEA of DEG analysis of EP4hi versus EP4lo cells revealed downregulation of glycolysis not only in CD8+ T cells but also in the TIM cluster (Fig. 7d). Consistently, downregulation of glycolytic enzyme genes, including rate-limiting enzymes such as HK1, PFKL and PKM, was noted in a variety of EP4hi immune cells infiltrating three types of cancers in most patients (Fig. 7e). Therefore, immune cells exposed chronically to PGE2 appear to be defective in not only mitochondria-dependent respiration but also glycolysis.
a, b Extracellular flux analysis of the oxygen consumption rate (OCR) and extracellular acidification rate (ECAR) in TCR-activated naïve CD8+ T cells in the presence or absence of PGE2 and the indicated antagonists. Naïve CD8+ T cells were activated using anti-CD3/CD28 Dynabeads in the presence of 30 IU/ml r-IL2 either with or without 30 nM PGE2 and/or the indicated antagonist for 60 h. Data are mean ± SD, n = 5. b One-way ANOVA with Sidak’s multiple comparison test. *P < 0.05. **P < 0.01, ***P < 0.001, ****P < 0.0001. Representative results from two independent experiments are shown. c Heatmaps showing time-dependent downregulation of glycolysis-related genes in TCR-activated CD8+ T cells incubated with PGE2. n = 3 per condition. d GSEA plot of DEGs between PTGER4hi and PTGER4lo CD8+ T cells (top) and TIM cells from human tumor (bottom) for MOOTHA glycolysis gene set. P-values were estimated using adaptive multilevel splitting Monte Carlo approach and adjusted by Benjamini–Hochberg procedure. e Dot plot illustrating the downregulation of genes in REACTOME_GLYCOLYSIS pathway in PTGER4hi CD8+ T cells, CD4+ T cells, and TIM. Statistical analysis was performed using the two-sided Wilcoxon Rank Sum Test. Source data and exact P-values are provided as a Source Data file.
EP4-mediated suppression of IL-2-STAT5-OXPHOS/c-Myc signaling impairs expansion and survival, migration and antitumor activity of CD8+ T cells
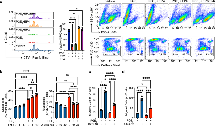
We then examined T cell functions affected by this PGE2-EP4 signaling. We first found that PGE2-treated CD8+ T cells failed to expand and began to die from 48 to 72 h after TCR activation and IL-2 supplementation in vitro, which were again prevented by the addition of the EP4 antagonist (Fig. 8a). This viability defect was not rescued with ferrostatin, a ferroptosis inhibitor, but partly rescued by the addition of Z-VAD-fmk, an apoptosis inhibitor (Fig. 8b and Supplementary Fig. 14), suggesting that PGE2-treated cells undergo apoptosis at least in part in our system rather than ferroptosis as recently reported47. We next used the transwell assay and found that PGE2-treated CD8+ T cells showed significantly reduced chemotactic activity to chemokines such as CXCL10 and CXCL12 (Fig. 8c, d). These results suggest that PGE2-EP2/EP4 signaling affects the migration capacity of CD8+ T cells.
Finally, we wished to show that EP4-mediated suppression of IL-2-STAT5-OXPHOS/c-Myc signaling impairs the antigen-specific antitumor activity of CD8+ T cells. We examined this issue first in vitro by using a co-culture of OT-I CD8+ T cells and MC38-OVA tumor cells. OT-I cells were first activated with anti-CD3/anti-CD28 Dynabeads and then added to MC38-OVA cells for a killing assay. PGE2 added during either activation or co-culture suppressed IL2Rα (CD25) expression and attenuated the tumoricidal activity of activated OT-I cells toward MC38-OVA cells with concomitant reduction of Gzmb expression, and this PGE2-mediated attenuation of tumoricidal activity was blocked by the addition of the EP4 antagonist (Fig. 9a–c). Furthermore, caSTAT5a-expressing OT-1 cells elicited enhanced killing activity on MC38-OVA cells, which was resistant to PGE2 treatment (Fig. 9d). Notably, treatment of OT-I cells with a c-Myc inhibitor, MYCi97550 alone, or an OXPHOS inhibitor, FCCP alone, attenuated, and their combination with a glycolysis inhibitor, 2-deoxyglucose, completely shut off the tumoricidal activity of OT-I cells without affecting their viability (Fig. 9e), which is consistent with our hypothesis that PGE2-EP4 signaling impairs tumoricidal activity of CD8+ T cells through inhibition of c-Myc pathway and attenuation of bioenergetics.
To obtain the in vivo relevance of these findings, we carried out adoptive transfer of OT-I cells to MC38-OVA tumor-bearing nude mice. Since nude mice are in Balb/c background and their APCs lack MHC1 H2-Kb that presents the SIINFEKL epitope recognized by OT-1 cells, we administered preactivated OT-I cells to these mice to skip APC priming to avoid possible PGE2 actions in this process17. Control adoptively transferred OT-1 cells significantly inhibited MC38-OVA tumor growth, whereas PGE2-pretreated OT-1 cells and wild-type CD8+ T cells used as control showed no antitumor activity (Fig. 9f). Flow cytometric analysis of OT-I cells in the tumors revealed that a significant number of control OT-I cells infiltrated the tumor, but the infiltration was significantly reduced in the PGE2-treated OT-I cells and wild-type CD8+ T cells (Fig. 9g). These results, together with the above in vitro findings, indicate that exposure to PGE2 may affect migration, activation or survival of adoptively transferred cells in vivo. Based on these findings, we propose a model of the PGE2 actions on CD8+ T cells, as depicted in Fig. 9h.
a PGE2-mediated suppression of expansion and its reversal by the EP4 antagonist. A total of 1 × 105 naïve CD8+ T cells were stimulated with anti-CD3/CD28 Dynabeads and 30 IU/ml rIL-2 in the presence or absence of 30 nM PGE2, followed by incubation for 72 h (n = 3 per condition) before FACS analysis. The data show representative histograms (left), PGE2-EP4 reduced CD8+ T cell viability (middle), and representative flow cytograms (right). Data are mean ± SD. One-way ANOVA with Dunnett’s multiple comparisons test. Results represent one of eight independent experiments showing similar outcomes. b PGE2-mediated CD8+ T cell death was partially reversed by apoptotic inhibitor (Z-VAD-fmk) but not ferroptosis inhibitor (Fst-1). Naïve CD8+ T cells were stimulated with anti-CD3/CD28 Dynabeads and 30 IU/ml rIL-2 in the presence or absence of 100 nM PGE2 and the indicated antagonists, followed by 72 h incubation (n = 3 per condition), then subjected to FACS analysis. Data are mean ± SD. One-way ANOVA with Sidak’s multiple comparisons test. Results are from one of six independent experiments with similar results. c, d PGE2 reduced CD8+ T cells’ chemotactic activity induced by CXCL10 (c) and CXCL12 (d). CD8+ T cells were stimulated with anti-CD3/CD28 Dynabeads in the presence or absence of PGE2. The stimulated cells were seeded to Transwell with a permeable membrane for migration toward vehicle, CXCL10, or CXCL12 (n = 3 per condition). The number of migrated cells was counted by FACS analysis after 3 h of incubation. Data are mean ± SD. One-way ANOVA with Tukey’s multiple comparisons test. Results are from one of the duplicate experiments with similar results. a–d *P < 0.05. **P < 0.01, ***P < 0.001, ****P < 0.0001. Source data and exact P-values are provided as a Source Data file.
a–c Tumor cell killing assay. Naive OT-1 CD8+ T cells were stimulated with anti-CD3/CD28 Dynabeads in the presence or absence of 100 nM PGE2 for 48 h and co-cultured with MC38-OVA cells under the indicated condition with or without 100 nM PGE2 (n = 3 per condition). After overnight incubation, flow cytometric analysis was performed for %Dead MC38-OVA/Total MC38-OVA (a), expression of IL-2Rα (b), and GZMB (c). Data are mean ± SD. Results are from one of eight (a), seven (b), and two (c) independent experiments with similar results. a One-way ANOVA with Sidak’s multiple comparisons test. b, c One-way ANOVA with Dunnett’s multiple comparisons test. d Tumor cell killing assay of caSTAT5a-transfected OT-1 CD8+ T cells. Naive OT-1 CD8+ T cells were stimulated with anti-CD3/CD28 Dynabeads and retrovirally transfected with caSTAT5a-pMXs-IG. The caSTAT5a+ GFP+ and caSTAT5a− GFP− cells were FACS-sorted, expanded, and passaged every 3–4 days under 30 IU/ml rIL-2 for 12 days. A total of 4 × 104 IL-2-expanded CD8+ T cells/well and 4 × 104 MC38-OVA cells/well were used for the tumor cell-killing assay as described above (n = 3 per condition). After overnight incubation, %Dead MC38-OVA (left), IL-2Rα expression (middle), and TMRM signal (right) were analyzed. Data are mean ± SD. One-way ANOVA with Sidak’s multiple comparisons test. Results are from one of four independent experiments with similar results. e Effect of metabolic inhibitors on tumor cell killing capacity. Naive OT-1 CD8+ T cells were stimulated with anti-CD3/CD28 Dynabeads for 48 h, washed, and then incubated in medium containing the indicated metabolic inhibitor(s). MC38-OVA cells were seeded after CD8+ T cells were incubated for 1 h (n = 3 per condition). After overnight co-incubation, FACS analysis was performed for OT-1-dependent %Dead MC38-OVA/Total MC38-OVA (left) and %Live CD8+ T cell/Total CD8+ T cell (right). Data are mean ± SD. One-way ANOVA with Dunnett’s multiple comparisons test. Results are from one of five independent experiments with similar results. f, g Adoptive transfer experiment. MC38-OVA cells were transplanted to BALB/cSlc-nu/nu mice. Splenic CD8+ T cells from OT-1 mice or C57BL/6N mice were activated in the presence or absence of 100 nM PGE2 for 48 h and adoptively transferred to MC38-OVA-bearing mice as indicated. n = 6, except control C57BL/6N CD8, n = 4. Results are from one of four independent experiments with similar results. f Tumor growth. Data is mean ± SEM. One-way ANOVA with Sidak’s multiple comparisons test. g %OVA-tetramer+ CD8+ T cells/CD45+ cells infiltrating the tumor. Data is mean ± SD. One-way ANOVA with Sidak’s multiple comparisons test. h Schematic conceptual summary. a–g *P < 0.05. **P < 0.01, ***P < 0.001, ****P < 0.0001. Gating strategies are provided in Supplementary Fig. 15. Source data and exact P-values are provided as a Source Data file.
Discussion
While immunotherapy such as immune checkpoint inhibitors, CAR-T cells and adoptive T cell transfer has changed the landscape of cancer therapy, a substantial number of patients fail to respond to these therapies, indicating the presence of still uncontrollable barriers to cancer immunotherapy in TME. Indeed, there appear physical barrier to limit T cell penetrance to tumors, such as immature tumor micro-vessels and stromal remodeling, and immunological barrier to limit T cell function, such as T cell exhaustion. Further, there appears metabolic barrier such as limited amounts of nutrients, low pH and hypoxia51. In addition to these environmental metabolic barriers, there may be immune cell-intrinsic metabolic barriers that restrain infiltrating immune cells from exerting their anti-cancer potentials fully. Indeed, there are several studies reporting that the TME represses T cell mitochondria biogenesis52 or induces accumulation of T cells with depolarized mitochondria53, or the presence of T cells with mitochondria dysfunction and glycolytic insufficiency in a particular type of cancer54. These studies also showed that correction of this metabolic dysfunction or bypassing the defect could restore the antitumor activity of T cells52,53,54. However, how general is such a phenotype in immune cells infiltrating human tumors and what governs it in TME remain obscure. Here we profiled gene expression signature associated with EP4 and EP2 in immune cells infiltrating three types of human cancers and found that EP4 and EP2 expression is associated with the downregulation of genes for bioenergetics, both OXPHOS and glycolysis, and ribosome biogenesis, and proved the causative relationship of PGE2-EP2/EP4 signaling and this change of gene expression by in vivo and in vitro experiments. We further showed that such PGE2-mediated metabolic dysfunction in CD8+ T cells is accompanied by deterioration of their antitumor activity both in vitro and in vivo. Our results thus indicate that PGE2-EP2/EP4 signaling is at least one of the TME factors that induce immune cell-intrinsic metabolic barrier to hinder elicitation of their antitumor activity.
The EP2/EP4-induced phenotype is unique in two points. First, it impairs not only mitochondrial respiration by downregulation of a series of OXPHOS genes but also suppresses glycolysis as revealed by reduced ECAR. It is known that naïve T cells are metabolically inert, and T cells undergo metabolic reprogramming upon activation with enhanced glycolysis and glutamine metabolism. Such reprogramming appears not to occur in T cells exposed to PGE2 in TME that become deficient not only in respiration but also in glycolysis. Furthermore, there is a downregulation of a series of RP genes in PGE2-exposed cells. Thus, chronic PGE2 exposure renders immune cells insufficient in energy and defective in proliferation, which does not bring the cells back to quiescence but appears to impair viability. The second unique point of the PGE2 effects is that the above phenotype is not limited to a particular subset of CD8+ T cells but shared by various lineage subsets of CD8+ T cells, CD4+ T cells and myeloid cells infiltrating tumors with EP4 expression. This generality of PGE2 effects could be derived from the mechanism that PGE2 commonly downregulates Myc and PGC-1 in these cells. c-Myc not only induces ribosome biogenesis but also is required for the expression of enzymes in glucose metabolism55,56. These findings, therefore, indicate that this is a regulatory mechanism that affects the state and vitality of various immune cells infiltrating tumors. We suggest that this mechanism operates in parallel with T cell exhaustion that drives CD8+ T cells to inactive T cell subsets. This mechanism appears not limited to TME but also operates in chronic viral infection because PGE2 suppresses survival and function of virus-specific cytotoxic T lymphocytes in parallel with exhaustion in chronic lymphocytic choriomeningitis virus infection in an EP2/EP4-dependent manner57.
Notably, EP4 and EP2 expression is associated with the expression of activation markers such as AP-1 not only in T cells but myeloid cells, and that EP4 and EP2 are induced upon activation of these cells. Given that PGE2-EP4/EP2 signaling in these cells suppresses basal cell function, as discussed above, it seems reasonable to think that this mechanism functions physiologically as a feedback regulatory mechanism to restrict the hyperactivation of activated immune cells. It is therefore likely that in TME, continuous PGE2 production by infiltrating myeloid cells and tumor mass causes chronic and persistent exposure to PGE2 of accumulating immune cells that express EP4 and EP2 upon TCR activation or activation by innate immune stimuli and makes these cells inactive, thus shaping the immunosuppressive microenvironment. Indeed, EP4 expression in myeloid cells is associated positively with TNFA Signaling via NFkB and Inflammatory Response, which are the hallmarks of the inflammatory M1-like state that is supposed to exert antitumor activity29,30. Our results thus suggest that EP2 and EP4 are upregulated on activation of these M1-like cells and suppress their activity in TME.
During the submission of this work, two papers on the related topic have been published46,47. One analyzed PGE2 action in mouse tumor model, and the other examined the role of PGE2 in ex vivo expansion of human tumor-infiltrating lymphocytes. Both showed that PGE2 restricts the expansion of CD8+ T cells by inhibiting IL-2 signaling via EP2/EP4. So, the conclusion is in part common to our work. However, they have not examined the state of infiltrating immune cells in situ in human cancer, whereas we have analyzed immune cells infiltrating human tumors and discovered PGE2-mediated immunosuppression mechanisms as above. Furthermore, the two papers suggest the downregulation of IL-2Rγ as a mechanism of PGE2-induced suppression of IL-2 signaling, which we found only at a very late time after T cell activation. Moreover, one of the two suggests ferroptosis as the mechanism of PGE2-induced impaired viability, which we could not detect in our system. It is likely that these mechanisms and the mechanisms we found are used in a context-dependent manner, and in which contexts each mechanism is used should be rigorously examined.
Improving immunotherapy efficacy by reducing or preventing resistance is of utmost importance. Given that clinical trials of EP4 antagonists and an EP2/EP4 dual antagonist are ongoing, our findings have clinical implications. While activated T cells rely more on glycolysis by metabolic reprogramming, previous studies demonstrate that restoration of mitochondria function by activation chemicals or restoration of mitochondria biogenesis by bezafibrate synergizes with PD-1 blockade for antitumor immunity58,59. Since PGE2-EP2/EP4 signaling impairs both mitochondrial respiration and glycolysis as well as ribosome biogenesis, inhibiting this pathway is expected to enhance T cell fitness more than targeting mitochondria only. Indeed, the synergistic therapeutic action of EP2/EP4 antagonism and immune checkpoint blockade has been reported in syngeneic mouse tumors and chronic viral infection19,57. However, since the effects of this PGE2 pathway may not be reversible and impair the viability of immune cells, particularly T cells, also in human TME, prolonged inhibition of EP4 may be required to restore T cells with fitness in TME. In this term, prior suppression of PGE2-EP4 signaling may enhance the efficacy of immunotherapy, including immune checkpoint inhibitors, CAR-T cells and adoptive T cell transfer.
Methods
Ethical approval
All human specimens were procured and analyzed after obtaining written informed consent and with the approval of the ethics committees of Kyoto University Graduate School of Medicine (G1231-7 and G424).
All animal experiments were approved by the Animal Research Committee of Kyoto University Graduate School of Medicine and conducted in accordance with the National Institutes of Health Guide for the Care and Use of Laboratory Animals. The maximum tumor size was set to 2000 mm3. If the tumor size exceeded this limit, the mice were euthanized or dissected immediately.
Single-cell RNA sequencing of clinical specimens
All samples were dissected during surgery, placed in cold MACS Tissue storage solution, and transported to the laboratory. Upon arrival, specimens were immediately dissociated by mechanical and enzymatic digestion with Tumor Dissociation Kit, human (Miltenyi Biotec, cat. no. 130-095-929). Live CD45+ cells were sorted using FACSAria III Cell Sorter (BD) or FACSAria Fusion (BD). Sorted cells were washed with cold PBS containing 0.5% BSA twice and immediately loaded to Chromium Single Cell Chips. Single-cell RNA-seq libraries were prepared using Chromium Next GEM Single Cell 3’ Kit v3.1 (10X Genomics) following the manufacturer’s protocol. The cDNA libraries were checked for quality and quantified by Bioanalyzer High Sensitivity DNA kit (Agilent) and sequenced with NovaSeq 6000 (Illumina).
Single-cell transcriptomic data analysis
Raw FASTQ files were aligned with Cell Ranger 7.0.1 (10X Genomics) software using the following parameters “cellranger count –transcriptome= ref_genome/refdata-gex-GRCh38-2020-A –r1-length 28 –expect-cells=10000” against the reference genome version GRCh38, provided by 10X Genomics. Downstream analyses were performed using Seurat package60 in R. Cells with more than 10% mitochondrial genes content were excluded for quality control. Filtered cells from 15 datasets were then log-normalized and PCA was calculated using the RunPCA() function in R. Prior to clustering analysis, Harmony61 was used for data integration by using sample ID as a variable for batch effect correction. We generated a primary cluster using FindClusters (resolution = 0.3) and performed repeat clustering analysis to obtain broad clusters of immune cells and a subset of the CD8 T cell and TIM clusters. Gene expression markers were selected from the top 30 differentially expressed genes derived from the FindAllMarkers() function in Seurat. To generate PTGER4 expression groups, we initially defined cells lacking PTGER4 transcript as PTGER4undetectable. Subsequently, cells with PTGER4 transcript within each broad cluster in each specimen were partitioned into PTGER4low(lo), PTGER4intermediate(int), and PTGER4high(hi) with an equal number of cells in each group. Differentially expressed genes (DEGs) between the PTGER4hi and PTGER4lo groups were identified by the Wilcoxon Rank Sum test using FindMarkers(). PTGER2 expression groups were defined by first excluding cells without PTGER2 transcript. PTGER2-expressing cells in each specimen were then divided into equal numbers of PTGER2hi and PTGER2lo fraction based on the normalized PTGER2 expression. Gene set enrichment analysis (GSEA)62 was performed on DEGs using the fgseaMultilevel() function from fgsea package63 using the default parameter. Gene sets used in the analysis were derived from The Molecular Signatures Database (MSigDB)64 through msigdbr package65. The complete analysis pipeline was deposited in https://github.com/SiwakornP/PGE2_Bioenergetics.
Mice
Five to eight weeks old female C57BL/6N mice and BALB/cSlc-nu/nu were purchased from SLC (Shizuoka, Japan). OT-1 mice were bred in-house. LckCre mice were crossed with Ptger4fl/fl mice35 to generate T cell-specific EP4 knockout mice. Mice were housed under specific pathogen-free conditions with a 12-h light/dark cycle, at 25 °C and 53–57% humidity until sacrifice.
In vivo mouse LLC1 tumor experiment
Mice were shaved on the right flank 2 days prior to tumor cells inoculation. Lewis lung carcinoma cell line LLC1 (ATCC, CRL1642) was cultured and harvested on the day of inoculation as described previously20. In brief, 3 × 105 LLC1 cells in 100 μl PBS were subcutaneously injected into the shaved right flank. Tumors were measured by electronic calipers (Mitutoyo) every 2–4 days. Tumor volume was calculated using the following formula.
An EP2 antagonist (AS3385282-00)20 and an EP4 antagonist (ASP7657)33 were kindly provided by Astellas Pharma. The drug solutions were prepared and administered as described previously20. In brief, tumor-bearing mice were orally administered with vehicle or combination of the EP2 antagonist, 100 mg/kg/day, and the EP4 antagonist, 1 mg/kg/day, at indicated times.
Tumors were dissected and subjected to physical and enzymatic dissociation using gentleMACS C Tube and Tumor Dissociation Kit, mouse (Miltenyi Biotec) according to the manufacturer’s recommendation. The single cell suspension was filtered through a 70-μm filter and proceeded to flow cytometry analysis.
In vivo mouse MC38-OVA tumor experiment
The MC38-OVA cell line was kindly gifted by Masakazu Hattori. MC38-OVA cells were cultured in 10% FBS/RPMI supplemented with 1% penicillin/streptomycin. For each tumor transplant experiment, MC38-OVA cells were thawed and passage once 2–3 days before the transplant date. On the day of transplantation, MC38-OVA cells were collected by trypsinization with TrypLE (Gibco) for 3 min. The trypsinized cells were washed in PBS once and resuspended in PBS. Then, 5 × 105 MC38-OVA cells in 100 μl PBS was s.c. injected to the right flank of BALB/cSlc-nu/nu mice. Tumor size was measured every 2–4 days. Tumor-bearing mice were either sacrificed for flow cytometric analysis or when mice started to lose weight.
Adoptive transfer of CD8+ T cell to MC38-OVA-bearing mice
CD8+ T cells were isolated from C57BL/6N or OT-1 splenocytes using EasySep Mouse CD8+ T cell isolation kit (STEMCELL Technologies). Isolated CD8+ T cells were stimulated with Dynabeads™ Mouse T-Activator CD3/CD28 (Gibco) at a 1:1 bead-to-cell ratio with or without 100 nM PGE2 in T cell culture medium, as described above, supplemented with 2 μM of indomethacin. After 48 h, the Dynabeads were removed using magnetic column. Activated CD8+ T cells were washed in PBS once, and resuspended in HBSS (Gibco). The concentration was adjusted to 1 × 107 cells/ml and 2 × 106 cells per 200 μl were injected into the tail vein.
Mouse CD8+ T cell preparation and stimulation
Splenocytes were obtained from C57BL/6N mice aged 5–10 weeks. Red blood cells were lysed by Red Blood Cell Lysis Solution (Miltenyi Biotec). The rest of the cells were washed with PBS and resuspended in EasySep buffer (STEMCELL). Naïve CD8+ T cells were isolated using Naive CD8a+ T Cell Isolation Kit, mouse (Miltenyi Biotec) or EasySep™ Mouse Naïve CD8+ T Cell Isolation Kit (STEMCELL).
For the cell division study, CD8+ T cells were labeled with 2 μM CellTrace Violet (Invitrogen) in PBS for 12 min at 37 °C. CD8+ T cells were stimulated with Dynabeads™ Mouse T-Activator CD3/CD28 (Gibco) at a 1:1 bead-to-cell ratio in the presence of 30 IU/ml recombinant-murine IL-2 (r-mIL2) (PeproTech) in T cell culture medium; RPMI-1640 medium supplemented with 10% FBS, 2 mM L-glutamine, 1 mM sodium pyruvate, 1% penicillin and streptomycin, 0.1 mM non-essential amino acids, 30 μM 2-mercaptoethanol, and 10 mM HEPES. The cells were cultured in a humidified incubator with 5% CO2 at 37 °C in the presence or absence of 30–100 nM PGE2 with or without 600 nM each of an EP2 and/or an EP4 antagonist, or combination for 24, 48, 60 or 72 h, and subjected to assays. To assess PGE2-induced programmed cell death, cells were treated with the indicated concentration of Ferrostatin-1 (Fst-1) (Cayman Chemical, 17729) or Caspase Inhibitor, Z-VAD(OH)-FMK (Selleck, S8102). Due to the limited half-life of Z-VAD (OH)-FMK, 20 μl of culture medium containing 10X concentration of the inhibitor was added daily to the 200 μl total culture volume.
RNA extraction and bulk RNA-seq library preparation
After CD8+ T cells were stimulated for 24, 48 and 60 h as described above, total RNA was extracted using RNeasy Plus Micro kit (Qiagen) following the manufacturer’s protocol. RNA integrity number (RIN) was determined by RNA 6000 Pico Kit (Agilent). Specimens that passed a RIN minimum criteria of 7.0 proceeded to paired-end RNA-seq library preparation. SMART-Seq v4 (Takara Bio) Ultra Low Input RNA for Sequencing Kit was used for 24 h stimulation experiment, and TruSeq stranded mRNA (Illumina) was used for 48 h and 60 h stimulation. All samples were sequenced at 4 Gb/sample with 100 bp read length using NovaSeq 6000 (Illumina).
Tumor killing assay
Naïve CD8+ T cells were isolated from OT-1 splenocytes and stimulated with Dynabeads T cell activator (Gibco) at 1:1 bead to cells ratio and incubated with or without 100 nM of PGE2 for 48 h. Stimulated cells were washed with PBS once and incubated in the medium containing PGE2 or metabolic inhibitor(s) for 1 h prior to co-culture with MC38-OVA cells. MC38-OVA were harvested by trypsinization as described above and stained with CellTrace Violet or CellTrace CFSE. Stained MC38-OVA cells were then seeded to each well at a one-to-one ratio of MC38-OVA cells and CD8 T cells or seeded to the medium containing the inhibitors but without CD8+ T cells. The cells were incubated overnight and harvested for flow cytometric analysis. OT-1-dependent percent dead MC38-OVA cell was calculated by subtracting the mean %FVD+ CTV+ cells/CTV+ cells of samples of incubation of only MC38-OVA cells from that of incubation of both CD8 and MC38-OVA cells. The S.D. of the difference of the mean was calculated by the following formula which σ is the variance.
caSTAT5 transfection experiment
caSTAT5a-pMXs-IRES-GFP retrovirus solution was prepared as described previously48. The pMXs-IRES-GFP (pMXs-IG) vector was used as a control. Naïve CD8+ T cells were isolated from OT-1 splenocytes and activated with Dynabeads Mouse T-Activator CD3/CD28 (Gibco) for 24–48 h. Activated cells were washed with PBS, counted, and resuspended in caSTAT5a retrovirus or pMXs-IG vector-containing medium supplemented with 5 μg/ml polybrene and 10 IU/ml recombinant-murine IL-2 at the density of 1.0–2.5 × 106 cells/ml. Sham transfections were performed by resuspending CD8+ T cells in 10% FBS/RPMI without retrovirus. Transfected cells (1 × 106) were immediately seeded to 24-well plates, centrifuged at 2000×g for 30 min at room temperature, and then incubated in a humidified incubator with 5% CO2 at 37 °C. After 5 h, 1 ml of the T cell medium containing 10 IU/ml m-rIL-2 was added to each well. Following 24 h of transfection, cells were washed and expanded in T cell culture medium containing 10 IU/ml r-mIL2. To enrich the GFP+ fraction, transfected cells were FACS-sorted into GFP− and GFP+ populations. Sorted cells were expanded under 10–30 IU/ml IL-2 and passaged every 2–3 days until use in experiments.
PGE2 exposure of caSTAT5-transfected CD8+ T cells
Sham, pMXs-IG, or caSTAT5a-transfected were harvested and washed. A total of 5 × 104 cells were incubated in T cell culture medium supplemented with 10 IU/ml r-mIL2, as described above, in the presence or absence of 100 nM PGE2. Cells were collected after 24 h of incubation.
Human CD8 T cell study
Commercially available frozen PBMC was purchased from PRECISION for Medicine and kept in liquid nitrogen until use. One day before experiment, anti-CD3 antibody (Invitrogen, 16-0037-85) was coated on a 96-well round bottom plate at concentration 5 μg/ml and kept in 4 °C refrigerator overnight. On the day of the experiment, PBMC was thawed at 37 °C and resuspended in EasySep buffer (STEMCELL Technologies). CD8+ T cells were isolated using EasySep Human CD8+ T cell isolation kit and were stained with Cell Trace Violet (Invitrogen) as described above. CTV-labeled cells were then stimulated in the anti-CD3 pre-coated plate with 1 μg/ml anti-CD28 and 2 μM of indomethacin in the presence or absence of 100 nM of PGE2 and 10 μM of EP2 antagonist and/or EP4 antagonist. The cells were then subjected to flow cytometric analysis at 72–96 h of incubation.
Transwell migration assay
Total CD8+ T cells were isolated from the spleen of C57BL6 mice using CD8a MicroBeads (Miltenyi Biotec) and stimulated by anti-CD3/CD28 Dynabeads for 48 h with or without 100 nM PGE2. After stimulation, the cells were suspended in RPMI-1640 containing 2% BSA and 25 nM HEPES buffer, and each group of total CD8+ T cells was labeled with Cell Trace Violet (CTV), seeded at 3.5 × 105 cells/well in the upper well of a 6.5 mm Transwell with a permeable membrane (Corning), and the medium containing vehicle, 100 ng/ml CXCL10 (Biolegend) or 100 ng/ml CXCL12 (Biolegend), was placed in the lower well. Following an incubation period of 3 h, the CTV+ cells that migrated through the membrane were counted using CountBright Absolute Counting Beads (Invitrogen).
Bulk RNA-seq analysis
FASTQ files were uploaded into Galaxy66 (http://usegalaxy.org and https://usegalaxy.eu/). Reads were adapter trimmed and aligned to mm10 using HISAT2 (v.2.2.1)67. Mapped reads with proper pair were subjected to HTSeq Count (v.0.9.1)68 to generate raw counts data. Complete reproducible workflow is published and can be accessed at https://usegalaxy.org/u/siwakorn/w/rna-seq-sue-ob. Downstream analysis was conducted using R and package DESeq2 (v.1.34.0)69. Matching of gene symbol and ensemble gene ID was obtained from https://www.ensembl.org via package biomaRt70.
Published scRNA-seq datasets analysis
Raw count matrices were downloaded from Gene Expression Omnibus (GEO) with accession numbers GSE178341 and GSE139046 for human colorectal cancer TME32 and NK-depleted mouse melanoma TME38, respectively. Batch effect correction, data integration, and downstream analysis were performed as described above. For the analysis of the colorectal cancer scRNA-seq dataset, cell annotation was derived from deposited metadata. Differential expression analysis was done only in CD45+-enriched samples.
Published microarray datasets analysis
Human monocyte-derived macrophages dataset42 and human CD4+ T cell dataset49 were downloaded from GEO with accession codes GSE47189 and GSE52185 via GEOquery71 package, respectively. Microarray probe ID and gene annotation were obtained from GEO. Phenotype data and expression matrices were obtained using pData() and exprs(), respectively. DE analysis was done using limma package72 or GEO2R73 using default parameter. Heatmap of gene expression was generated from Z-score of quantile normalized count. GSEA was performed as described above.
Human macrophage differentiation from THP-1 cell line
Human monocytic THP-1 cells were maintained in RPMI-1640 medium supplemented with 10% FBS and 1% penicillin/streptomycin (complete RPMI) in cell culture dishes. THP1-monocytes were differentiated into macrophages by 24 h stimulation with 25 ng/ml phorbol 12-myristate 13-acetate (PMA, Sigma, P1585) followed by 24 h incubation in complete RPMI supplemented with 10% FBS as a resting stage. Subsequently, THP1 macrophages were incubated with vehicle, 20 ng/ml IFN-γ (PeproTech, 300-02) or 20 ng/ml IL-4 (PeproTtech, 200-04) in the presence or absence of 1 μM PGE2 with or without 1 or 10 μM EP4 antagonist for 48 h. Ten µM indomethacin was added to inhibit the production of endogenous PGE2.
Flow cytometry
Single cell suspension was washed with PBS and stained with Fixable Viability Dye (eBioscience) or violet fluorescent reactive dye (Invitrogen) for 20 min at 4 °C. Cells were stained with TMRM or MitoTracker Green for 20 min at 37 °C, and then with Fc blocker and fluorochrome-labeled antibodies at 4 °C for 15 and 30 min, respectively. For intracellular staining, cells were fixed and permeabilized with Foxp3/transcription factor staining buffer for 1 h at 4 °C, washed and stained with fluorochrome-labeled antibody for 1 h. Analysis of acquired fcs files was conducted using FlowJo software (BD Bioscience). Antibodies and concentrations used in this study are described in Supplementary Table 3.
For in vivo tumor analysis, each cell population was defined as follows.
CD8+ T cells: FVD− CD45+ CD3+ CD4− CD8+
CD4+ T cells: FVD− CD45+ CD3+ CD4+ CD8−
NK cells: FVD− CD45+ NK1.1+
PMN-MDSC: FVD− CD11b+ F4/80− Ly6Clo Ly6G+
M-MDSC: FVD− CD11b+ F4/80− Ly6Chi Ly6G−
TAM: FVD− CD11b+ F4/80+ Ly6C− Ly6G−
cDC1: FVD− NK1.1− F4/80− Ly6C− Ly6G− CD11c+ I-A/I-E+ CD11b−
XCR1+ cDC1: FVD− NK1.1− F4/80− Ly6C− Ly6G− CD11c+ I-A/I-E+ CD11b− XCR1+
cDC2: FVD− NK1.1− F4/80− Ly6C− Ly6G− CD11c+ I-A/I-E+ CD11b+
Western blot analysis
Cells were harvested, washed with cold PBS, resuspended at the concentration of 1 × 106 cells/100 μl PBS and lysed with the addition of the equal volume of 2X Laemlli SDS sample buffer. An equal volume of cell lysates was loaded onto Precast Gel, e-PAGEL (10%, ATTO, T10L), electrophoresed and transferred to a polyvinylidene fluoride (PVDF) microporous membrane (Immobiolon-P). Primary antibodies used were against c-MYC (Cell Signaling, 9402), STAT1 (Cell Signaling, 9172), pSTAT1 (Tyr701, Cell Signaling, 7649), STAT5 (Cell Signaling, 94205), pSTAT5 (Tyr694, Cell Signaling, 9351), PGC1-alpha (Abcam, ab191838), PGC1-beta (Abcam, ab176328) and GAPDH (Ambion, AM4300). HRP-conjugated secondary antibodies were purchased from GE Healthcare (ECL rabbit or mouse whole molecule, NA934V and NA931V). Chemiluminescence signal was detected with ECL western blotting substrate (Amersham, RPN2232). The signal intensity was quantified by Fiji Image J software.
RT-qPCR
Total RNA was extracted from cell suspension using RNeasy plus micro kit (QIAGEN) following the manufacturer’s protocol, and concentration was determined by NanoDrop 2000 (Thermo Fisher Scientific). The RNA was then reverse transcribed using ReverTra Ace ® qPCR RT Master Mix with gDNA Remover (TOYOBO). RT-qPCR was performed using TB Green Premix Ex Taq II (Takara Bio) and CFX96 Touch Real-Time PCR Detection System (Bio-Rad). The primer sequences used in this study were described in Supplementary Table 3.
Metabolic assay
Stimulated CD8+ T cells were harvested and washed once with Seahorse XF RPMI assay medium (Agilent) supplemented with 10 mM glucose, 1 mM pyruvate, and 2 mM glutamine. Cells were then resuspended in assay medium, and the concentration was adjusted to 2 × 106 cells/ml. Cells, 1 × 105 in 50 μl, were seeded to Cell-Tak coated 96-well Seahorse Cell Culture Plates (Agilent). OCR and ECAR were measured using Seahorse XF Cell Mito Stress Test Kit (Agilent) on Seahorse Extracellular Flux XF96 Analyzer. Cells were stimulated with 2 μM oligomycin, 1 μM FCCP, and 0.5 μM rotenone/antimycin A to obtain metabolic profiles.
Immunohistochemistry
The immunostaining for CD45 and COX2 was performed using the BOND-MAX Fully Automated IHC and ISH Staining System (Leica Biosystems, Wetzlar, Germany) according to the manufacturer’s protocol. The antibodies used for immunohistochemistry were as follows: CD45 (Clone X16/99, Leica Biosystems) and COX2 (Clone DAK-CDX2, Agilent, Santa Clara, CA). These antibodies were diluted to 1:100 for the staining procedure. For COX1, immunostaining was carried out manually using the anti-COX1 antibody (ab227513, Abcam) at a 1:200 dilution, and the process was completed with the standard Avidin-Biotin Complex method.
Statistics and reproducibility
Statistics analysis was performed using GraphPad Prism for macOS (v.9.5.0) software. Genomic data analysis was performed in RStudio. P-values in GSEA analysis were based on adaptive multilevel splitting Monte Carlo approach and the adjusted P-value was based on Benjamini–Hochberg procedure. P-value in reanalysis of microarray datasets was calculated by limma (v.3.50.3). The statistics test was indicated in the figure legend of every figure. Complete statistics results are provided in the Source Data File.
Reporting summary
Further information on research design is available in the Nature Portfolio Reporting Summary linked to this article.
Data availability
The scRNA-seq data of clinical specimens obtained in this study have been deposited in the GEO database under accession number GSE242271. The RNA-seq data of naïve CD8+ T cell stimulation is available at GSE242272. The scRNA-seq data of LLC1 tumor model can be downloaded from GSE169688. Other publicly available datasets can be downloaded from GSE47189, GSE178341, GSE139046, or GSE52185. The remaining data are available within the article, Supplementary Information or Source data file. Source data are provided with this paper.
Code availability
The R code for reproducible scRNA-seq analysis, RNA-seq analysis, microarray analysis, and figure generation from deposited data can be accessed from GitHub (https://github.com/SiwakornP/PGE2_Bioenergetics).
References
Rothwell, P. M. et al. Effect of daily aspirin on long-term risk of death due to cancer: analysis of individual patient data from randomised trials. Lancet 77, 31–41 (2011).
Wang, D. & Dubois, R. Eicosanoids and cancer. Nat. Rev. Cancer 10, 181–193 (2010).
Sicking, I. et al. Prognostic influence of cyclooxygenase-2 protein and mRNA expression in node-negative breast cancer patients. BMC Cancer 14, 952 (2014).
Riciotti, E., Grosser, T. & FitzGerald, G. A. Lipid-derived autacoids: eicosanoids and platelet-activating factor in Goodman & Gilman’s The Pharmacological Basis of Therapeutics 14th edn (eds Brunton, L. L. & Knollmann, B. C.) 813–828 (McGraw-Hill, 2023).
Grosser, T., Fries, S. & FitzGerald, G. A. Biological basis for the cardiovascular consequences of COX-2 inhibition: therapeutic challenges and opportunities. J. Clin. Invest. 116, 4–15 (2006).
Wang, D., Cabala, C. S., Clemons, N. J. & DuBois, R. N. Cyclooxygenases and prostaglandins in tumor immunology and microenvironment of gastrointestinal cancer. Gastroenterology 161, 1813–1829 (2021).
Rigas, B., Goldman, I. S. & Levine, L. Altered eicosanoid levels in human colon cancer. J. Lab. Clin. Med. 122, 518–523 (1993).
Sugimoto, Y. & Narumiya, S. Prostaglandin E receptors. J. Biol. Chem. 282, 11613–11617 (2007).
Chell, S. D. et al. Increased EP4 receptor expression in colorectal cancer progression promotes cell growth and anchorage independence. Cancer Res. 66, 3106–3113 (2006).
Baba, Y. et al. PTGER2 overexpression in colorectal cancer is associated with microsatellite instability, independent of CpG island methylator phenotype. Cancer Epidemiol. Biomark. Prev. 19, 822–831 (2010).
Yang, L. et al. Host and direct antitumor effects and profound reduction in tumor metastasis with selective EP4 receptor antagonism. Cancer Res. 66, 9665–9672 (2006).
Terada, N. et al. Identification of EP4 as a potential target for the treatment of castration-resistant prostate cancer using a novel xenograft model. Cancer Res. 70, 1606–1615 (2010).
Xin, X. et al. Targeting COX-2 and EP4 to control tumor growth, angiogenesis, lymphangiogenesis and metastasis to the lungs and lymph nodes in a breast cancer model. Lab. Invest. 92, 1115–1128 (2012).
Albu, D. I. et al. EP4 antagonism by E7046 diminishes myeloid immunosuppression and synergizes with Treg-reducing IL-2-Diphtheria toxin fusion protein in restoring anti-tumor immunity. Oncoimmunology 6, e1338239 (2017).
Francica, B. J. et al. Dual blockade of EP2 and EP4 signaling is required for optimal immune activation and antitumor activity against prostaglandin-expressing tumors. Cancer Res. Commun. 3, 1486–1500 (2023).
Zelenay, S. et al. Cyclooxygenase-dependent tumor growth through evasion of immunity. Cell 162, 1257–1270 (2015).
Bottcher, J. P. et al. NK cells stimulate recruitment of cDC1 into the tumor microenvironment promoting cancer immune control. Cell 172, 1022–1037 (2018).
Ma, X., Aoki, T., Tsuruyama, T. & Narumiya, S. Definition of prostaglandin E2-EP2 signals in the colon tumor microenvironment that amplify inflammation and tumor growth. Cancer Res. 75, 2822–2832 (2015).
Pelly, V. S. et al. Anti-inflammatory drugs remodel the tumor immune environment to enhance immune checkpoint blockade efficacy. Cancer Discov. 11, 2602–2619 (2021).
Thumkeo, D. et al. PGE2-EP2/EP4 signaling elicits immunosuppression by driving the mregDC-Treg axis in inflammatory tumor microenvironment. Cell Rep. 39, 110914 (2022).
Caronni, N. et al. IL-1β+ macrophages fuel pathogenic inflammation in pancreatic cancer. Nature 623, 415–422 (2023).
Hong, D. S. et al. First-in-human phase I study of immunomodulatory E7046, an antagonist of PGE2-receptor E-type 4 (EP4), in patients with advanced cancers. J. Immunother. Cancer 8, e000222 (2020).
Iwasa, S. et al. First-in-human study of ONO-4578, an antagonist of prostaglandin E2 receptor 4, alone and with nivolumab in solid tumors. Cancer Sci. 114, 211–220 (2023).
Wyrwicz, L. et al. AN0025, a novel antagonist of PGE2-receptor E-type 4 (EP4), in combination with total neoadjuvant treatment of advanced rectal cancer. Radiother. Oncol. 185, 109669 (2023).
Hamada, T. et al. Aspirin use and colorectal cancer survival according to tumor CD274 (Programmed Cell Death 1 Ligand 1) expression status. J. Clin. Oncol. 35, 1836–1844 (2017).
Chan, A. T., Ogino, S. & Fuchs, C. S. Aspirin use and survival after diagnosis of colorectal cancer. JAMA 302, 649–658 (2009).
Tan, T. C. J. et al. Suboptimal T-cell receptor signaling compromises protein translation, ribosome biogenesis, and proliferation of mouse CD8 T cells. Proc. Natl Acad. Sci. USA 114, E6117–E6126 (2017).
Van Riggelen, J., Yetil, A. & Felsher, D. W. MYC as a regulator of ribosome biogenesis and protein synthesis. Nat. Rev. Cancer 10, 301–309 (2010).
Mosser, D. M. & Edwards, J. P. Exploring the full spectrum of macrophage activation. Nat. Rev. Immunol. 8, 959–969 (2008).
Mantovani, A. et al. Macrophage plasticity and polarization in tissue repair and remodelling. J. Pathol. 229, 176–185 (2013).
Lone, A. M. et al. Systems approach reveals distinct and shared signaling networks of the four PGE2 receptors in T cells. Sci. Signal. 14, eabc8579 (2021).
Pelka, K. et al. Spatially organized multicellular immune hubs in human colorectal cancer. Cell 184, 4734–4752 (2021).
Mizukami, K. et al. Pharmacological properties of ASP7657, a novel, potent, and selective prostaglandin EP4 receptor antagonist. Naunyn Schmiedeberg’s Arch. Pharmacol. 392, 1319–1326 (2018).
Puigserver, P. & Spiegelman, B. M. Peroxisome proliferator-activated receptor-γ coactivator 1α (PGC1α): transcriptional coactivator and metabolic regulator. Endocr. Rev. 24, 78–90 (2003).
Schneider, A. et al. Generation of a conditional allele of the mouse prostaglandin EP4 receptor. Genesis 40, 7–14 (2004).
Wu, D. et al. Type 1 interferons induce changes in core metabolism that are critical for immune function. Immunity 44, 1325–1366 (2016).
Coulombe, F. et al. Targeted prostaglandin E2 inhibition enhances antiviral immunity through induction of type I interferon and apoptosis in macrophages. Immunity 40, 554–568 (2014).
Bonavita, E. et al. Antagonistic inflammatory phenotypes dictate tumor fate and response to immune checkpoint blockade. Immunity 53, 1215–1229 (2020).
Nishizuka, Y. Turnover of inositol phospholipids and signal transduction. Science 225, 1365–1370 (1984).
Lee, J. et al. Expression of c-fos, c-myb and c-myc in human monocytes: correlation with monocyte differentiation. Blood 69, 1542–1545 (1987).
Katsuyama, M. et al. Characterization of the LPS-stimulated expression of EP1 and EP4 prostaglandin E receptors in mouse macrophage-like cell line, J774.1. Biochem. Biophys. Res. Commun. 251, 727–731 (1998).
Xue, J. et al. Transcriptome-based network analysis reveals a spectrum model of human macrophage activation. Immunity 40, 274–288 (2014).
Rincon, M. et al. Prostaglandin E2 and the increase of intracellular cAMP inhibit the expression of interleukin 2 receptors in human T cells. Eur. J. Immunol. 18, 1791–1796 (1988).
Anastassiou, E. D. et al. Prostaglandin E2 and other cyclic AMP-elevating agents modulate IL-2 and IL-2Rα gene expression at multiple levels. J. Immunol. 148, 2845–2852 (1992).
Mas ́lanka, T. et al. Prostaglandin E2 down-regulates the expression of CD25 on bovine T cells, and this effect is mediated through the EP4 receptor. Vet. Immunol. Immunopathol. 160, 192–200 (2014).
Lacher, S. B. et al. PGE2 limits effector expansion of tumour-infiltrating stem-like CD8+ T cells. Nature 629, 417–426 (2024).
Morotti, M. et al. PGE2 inhibits TIL expansion by disrupting IL-2 signaling and mitochondrial function. Nature 629, 426–434 (2024).
Onishi, M. et al. Identification and characterization of a constitutively active STAT5 mutant that promotes cell proliferation. Mol. Cell. Biol. 18, 3871–3879 (1998).
Beyer, M. et al. Tumor-necrosis factor impairs CD4+ T cell-mediated immunological control in chronic viral infection. Nat. Immunol. 17, 593–603 (2016).
Han, H. et al. Small-molecule MYC inhibitors suppress tumor growth and enhance immunotherapy. Cancer Cell 36, 483–497 (2019).
DePeaux, K. & Delgoffe, G. M. Metabolic barriers to cancer immunotherapy. Nat. Rev. Immunol. 21, 785–797 (2021).
Scharping, N. E. et al. The tumor microenvironment represses T cell mitochondrial biogenesis to drive intratumoral T cell metabolic insufficiency and dysfunction. Immunity 45, 374–399 (2016).
Yu, Y.-R. et al. Disturbed mitochondrial dynamics in CD8+ TILs reinforce T cell exhaustion. Nat. Immunol. 21, 1540–1551 (2020).
Siska, P. J. et al. Mitochondrial dysregulation and glycolytic insufficiency functionally impair CD8 T cells infiltrating human renal cell carcinoma. JCI Insight 2, e93411 (2017).
Osthus, R. C. et al. Deregulation of glucose transporter and glycolytic gene expression by c-Myc. J. Biol. Chem. 275, 21797–21800 (2000).
Shyer, J. A., Flavell, R. A. & Bailis, W. Metabolic signaling in T cells. Cell Res. 30, 649–659 (2020).
Chen et al. Prostaglandin E2 and programmed cell death 1 signaling coordinately impair CTL function and survival during chronic viral infection. Nat. Med. 21, 327–334 (2015).
Chamoto, K. et al. Mitochondrial activation chemicals synergize with surface receptor PD-1 blockade for T cell-dependent antitumor activity. Proc. Natl Acad. Sci. USA 114, E761–E770 (2017).
Tanaka, K. et al. Combination bezafibrate and nivolumab treatment of patients with advanced non-small cell lung cancer. Sci. Trans. Med. 14, eabq0021 (2022).
Hao, Y. et al. Integrated analysis of multimodal single-cell data. Cell 184, 3573–3587 (2021).
Korsunsky, I. et al. Fast, sensitive and accurate integration of single-cell data with Harmony. Nat. Methods 16, 1289–1296 (2019).
Subramanian, A. et al. Gene set enrichment analysis: a knowledge-based approach for interpreting genome-wide expression profiles. Proc. Natl Acad. Sci. USA 102, 1554515550 (2005).
Korotkevich, G. et al. Fast gene set enrichment analysis. Preprint at bioRxiv https://doi.org/10.1101/060012 (2021).
Liberzon, A. et al. The molecular signatures database hallmark gene set collection. Cell Syst. 1, 417–425 (2015).
Dolgalev, I. msigdbr: MSigDB gene sets for multiple organisms in a Tidy Data format. R package version 7.5.1.9001. https://igordot.github.io/msigdbr/ (2022).
Afgan, E. et al. The Galaxy platform for accessible, reproducible and collaborative biomedical analyses: 2022 update. Nucleic Acids Res. 46, W537–W544 (2022).
Kim, D. et al. Graph-based genome alignment and genotyping with HISAT2 and HISAT-genotype. Nat. Biotechnol. 37, 907–915 (2019).
Putri, G. et al. Analysing high-throughput sequencing data in Python with HTSeq 2.0. Bioinformatics 38, 2943–2945 (2022).
Love, M. I. et al. Moderated estimation of fold change and dispersion for RNA-seq data with DESeq2. Genome Biol. 15, 550 (2014).
Durinck, S. et al. Mapping identifiers for the integration of genomic datasets with the R/Bioconductor package biomaRt. Nat. Protoc. 4, 1184–1191 (2009).
Davis, S. et al. GEOquery: a bridge between the Gene Expression Omnibus (GEO) and BioConductor. Bioinformatics 14, 1846–1847 (2007).
Ritchie, M. E. et al. limma powers differential expression analyses for RNA-sequencing and microarray studies. Nucleic Acids Res. 43, e47 (2015).
Barrett, T. et al. NCBI GEO: archive for functional genomics data sets—update. Nucleic Acids Res. 41, D991–D995 (2013).
Acknowledgements
We thank M. Hattori for useful information and advice, and A. Washio, Y. Yoshii, and K. Yamada for technical assistance and T. Arai for secretarial assistance. We thank Arora J.K. and Sue-ob, K. for providing critical discussion and advice on bioinformatics analysis. The super-computing resource “SHIROKANE” was provided by the Human Genome Center, University of Tokyo (http://sc.hgc.jp/shirokane.html). This work was supported in part by Grants-in-Aid for Scientific Research from the Ministry of Education, Culture, Sports, Science, and Technology of Japan to S.N. (20H00498), a research grant from the Japan Agency for Medical Research and Development to S.N. (AMED-FORCE grant number 21gm40100009h0002), a Collaborative Research Grant from Ono Pharmaceuticals to S.N., and a grant from Fusion Oriented REsearch for disruptive Science and Technology (FOREST) Program (grant number JPMJFR200K) to M.K. S.P. has been supported by the MEXT Scholarship. T.W. was on leave from the University of Phayao, Thailand.
Author information
Authors and Affiliations
Contributions
S.P. performed scRNAseq experiments on human tumor samples, analyzed and interpreted the data, reanalyzed public domain data, performed in vitro and in vivo validation experiments and wrote the manuscript. R.M. and T.W. performed in vitro validation experiments. N.K. performed scRNAseq experiment on human tumor samples. T.T. performed immunohistochemistry. M.Ta. guided in vitro tumoricidal assay and adoptive transfer experiment. Y.E. and T.K. prepared caSTAT5 retrovirus and guided retroviral transfection experiment. M.K., M.To., K.Y., J.H., S.H., and K.O. collected tumor samples. V.C. advised bioinformatics analysis. D.T. managed tumor sample collection and performed scRNAseq experiments. S.N. designed the research, interpreted data and wrote the manuscript.
Corresponding author
Ethics declarations
Competing interests
S.N. is a scientific advisor to Astellas Pharma Inc. and Toray Co Ltd. This work was supported in part by the Collaborative Research Grant from Ono Pharmaceutical Co Ltd. The remaining authors declare no competing interests.
Peer review
Peer review information
Nature Communications thanks the anonymous reviewer(s) for their contribution to the peer review of this work. A peer review file is available.
Additional information
Publisher’s Note Springer Nature remains neutral with regard to jurisdictional claims in published maps and institutional affiliations.
Source data
Rights and permissions
Open Access This article is licensed under a Creative Commons Attribution-NonCommercial-NoDerivatives 4.0 International License, which permits any non-commercial use, sharing, distribution and reproduction in any medium or format, as long as you give appropriate credit to the original author(s) and the source, provide a link to the Creative Commons licence, and indicate if you modified the licensed material. You do not have permission under this licence to share adapted material derived from this article or parts of it. The images or other third party material in this article are included in the article’s Creative Commons licence, unless indicated otherwise in a credit line to the material. If material is not included in the article’s Creative Commons licence and your intended use is not permitted by statutory regulation or exceeds the permitted use, you will need to obtain permission directly from the copyright holder. To view a copy of this licence, visit http://creativecommons.org/licenses/by-nc-nd/4.0/.
About this article
Cite this article
Punyawatthananukool, S., Matsuura, R., Wongchang, T. et al. Prostaglandin E2-EP2/EP4 signaling induces immunosuppression in human cancer by impairing bioenergetics and ribosome biogenesis in immune cells. Nat Commun 15, 9464 (2024). https://doi.org/10.1038/s41467-024-53706-3
Received:
Accepted:
Published:
Version of record:
DOI: https://doi.org/10.1038/s41467-024-53706-3
This article is cited by
-
Targeting inflammatory microenvironments: overcoming therapy resistance and immunosuppression
Molecular Cancer (2026)
-
Fatty acid uptake mediated by FABP4 promotes the formation of CD8+T cell senescence through lipid peroxidation in the adipocyte-rich microenvironment of Ovarian Cancer
Oncogenesis (2026)
-
Platelets in cancer and immunotherapy: functional dynamics and therapeutic opportunities
Experimental Hematology & Oncology (2025)
-
Metabolic reprogram and T cell differentiation in inflammation: current evidence and future perspectives
Cell Death Discovery (2025)
-
Macrophage migration inhibitory factor mediates joint capsule fibrosis via facilitating phospholipid metabolite PGE2 production in fibroblasts
Cellular and Molecular Life Sciences (2025)











