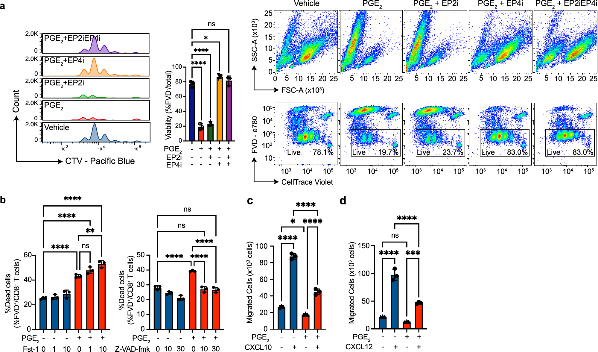
Fig. 8: PGE2-EP4 signaling restricts CD8+ T cell expansion and migration.

a PGE2-mediated suppression of expansion and its reversal by the EP4 antagonist. A total of 1 × 105 naïve CD8+ T cells were stimulated with anti-CD3/CD28 Dynabeads and 30 IU/ml rIL-2 in the presence or absence of 30 nM PGE2, followed by incubation for 72 h (n = 3 per condition) before FACS analysis. The data show representative histograms (left), PGE2-EP4 reduced CD8+ T cell viability (middle), and representative flow cytograms (right). Data are mean ± SD. One-way ANOVA with Dunnett’s multiple comparisons test. Results represent one of eight independent experiments showing similar outcomes. b PGE2-mediated CD8+ T cell death was partially reversed by apoptotic inhibitor (Z-VAD-fmk) but not ferroptosis inhibitor (Fst-1). Naïve CD8+ T cells were stimulated with anti-CD3/CD28 Dynabeads and 30 IU/ml rIL-2 in the presence or absence of 100 nM PGE2 and the indicated antagonists, followed by 72 h incubation (n = 3 per condition), then subjected to FACS analysis. Data are mean ± SD. One-way ANOVA with Sidak’s multiple comparisons test. Results are from one of six independent experiments with similar results. c, d PGE2 reduced CD8+ T cells’ chemotactic activity induced by CXCL10 (c) and CXCL12 (d). CD8+ T cells were stimulated with anti-CD3/CD28 Dynabeads in the presence or absence of PGE2. The stimulated cells were seeded to Transwell with a permeable membrane for migration toward vehicle, CXCL10, or CXCL12 (n = 3 per condition). The number of migrated cells was counted by FACS analysis after 3 h of incubation. Data are mean ± SD. One-way ANOVA with Tukey’s multiple comparisons test. Results are from one of the duplicate experiments with similar results. a–d *P < 0.05. **P < 0.01, ***P < 0.001, ****P < 0.0001. Source data and exact P-values are provided as a Source Data file.