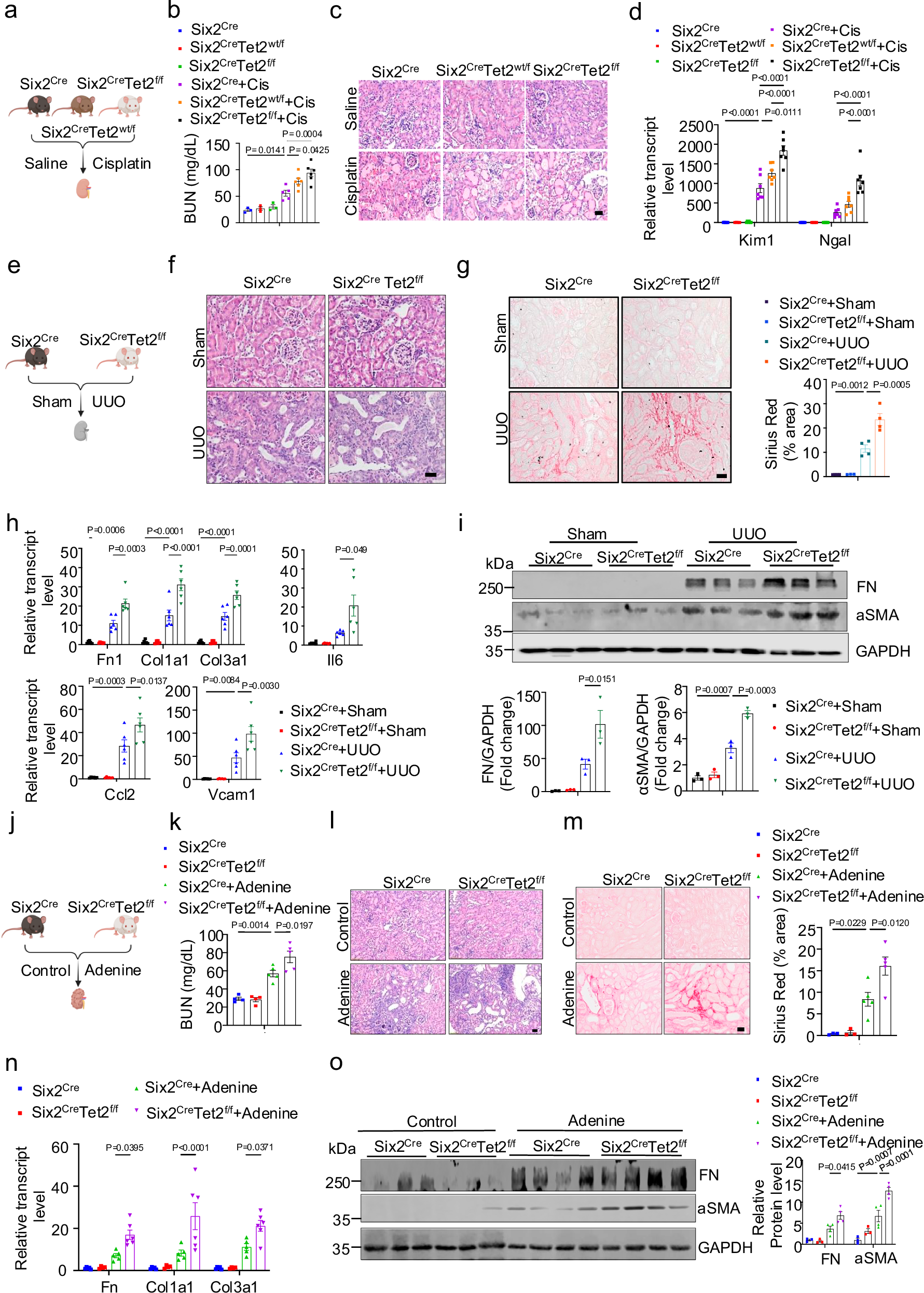
Fig. 2: Tubule-specific Tet2 loss exacerbated renal injury and fibrosis.

a Experimental design. Six2Cre, Six2creTet2wt/f, and Six2creTet2f/f mice were injected with saline or cisplatin and euthanized 3 days later. Created with BioRender.com. b BUN levels were measured in Six2Cre, Six2creTetwt/f, and Six2creTet2f/f mice injected with saline (n = 3) or cisplatin (Six2Cre n = 5, Six2creTetwt/f n = 6, Six2creTet2f/f n = 6). c Representative images of H&E-stained kidneys sections from Six2Cre and Six2creTet2f/f mice injected with saline or cisplatin. d Relative transcript level of Kim1 and Ngal in kidneys of Six2Cre, Six2creTetwt/f, and Six2creTet2f/f mice injected with saline or cisplatin. Gapdh was used for normalization. Saline-injected group: Six2Cre (n = 6), Six2creTetwt/f (n = 4), and Six2creTet2f/f (n = 6). Cisplatin-injected groups: n = 7 each. e Experimental setup. Six2Cre and Six2creTet2f/f mice underwent sham-operation or unilateral ureteral obstruction (UUO) and were euthanized 4 days post-surgery. Created with BioRender.com. f Representative images of H&E-stained kidney sections from Six2Cre and Six2creTet2f/f mice subjected to sham-operation or UUO surgery. g Representative images of Sirius Red-stained kidney sections with quantification from Six2Cre and Six2creTet2f/f mice subjected to sham-operation or UUO surgery. Sham-operated group: Six2Cre (n = 4) and Six2creTet2f/f (n = 3); UUO-operated groups: n = 4 each. h Relative transcript levels of Fibronectin1 (Fn1), Collagen1a1 (Col1a1), Collagen1a1 (Col3a1), Interleukin 6 (Il6), C-C motif chemokine ligand 2 (Ccl2), and Vascular cell adhesion molecule 1 (Vcam1) in kidneys of Six2Cre and Six2creTet2f/f mice after sham-operation or UUO surgery (n = 6 per group). i Representative Western blots and densitometric quantification of FN and alpha-smooth muscle (aSMA) in kidneys of Six2Cre and Six2creTet2f/f mice subjected to sham-operation or UUO surgery (n = 3 biological replicates). j Experimental design for adenine-induced chronic kidney disease model. Six2Cre and Six2creTet2f/f mice were placed on control or adenine diet for 4 weeks. Created with BioRender.com. k Serum BUN levels in Six2Cre and Six2creTet2f/f mice on control (n = 4) or adenine diets (n = 5). l Representative images of H&E-stained kidney sections from Six2Cre and Six2creTet2f/f mice on control or adenine diet. m Representative images of Sirius Red-stained kidney sections with quantification from Six2Cre and Six2creTet2f/f mice on control (n = 3) or adenine diet (n = 5). n Relative transcript levels of Fn1, Col1a1, and Col3a1 in kidneys of Six2Cre and Six2creTet2f/f mice on a control diet (Six2Cre: n = 5; Six2creTet2f/f: n = 4) or adenine diet (Six2Cre: n = 5; Six2creTet2f/f: n = 6). o Representative Western blots and densitometric quantification of FN and aSMA in kidneys of Six2Cre and Six2creTet2f/f mice on a control diet (n = 3 per group) or an adenine diet (n = 4 per group). Scale bar = 20 μm. Data are presented as mean ± SEM and were analyzed using one-way ANOVA followed by Tukey’s post hoc test (b, d, g-i, k, m-o). Data are representative of three independent experiments (c,f,l). Source data are provided as a Source Data file.