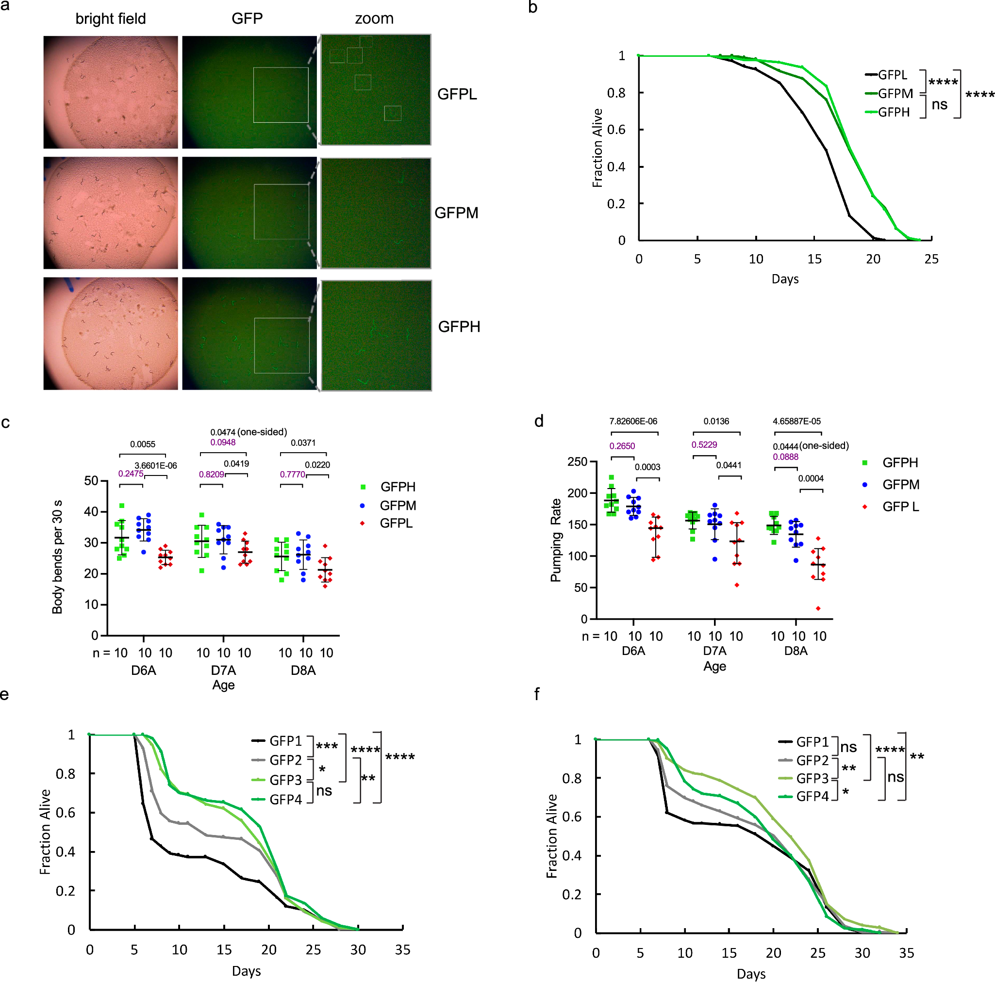
Fig. 2: Expression variation of ELO-6 in young adults predicts lifespan and health span in isogenic populations.
From: ELO-6 expression predicts longevity in isogenic populations of Caenorhabditis elegans

a The GFP signals in GFPL, GFPM, and GFPH group worms from elo-6[kmg14(GFP::3xFLAG::elo-6(S2A))] were photographed using a fluorescence stereo microscope with the following imaging parameters: exposure time 380 ms, gain 40, zoom 0.85x, and total video magnification 0.27x. b Survival curves of GFPL, GFPM, and GFPH. GFPL vs. GFPM, p  = 2.6789E-08; GFPL vs. GFPH, p = 2.2880E-09; GFPM vs. GFPH, p  = 0.8145 (log-rank test, two-sided). Age-related decline in body bending or pharyngeal pumping rate in GFPL, GFPM, and GFPH group worms. The body bending assay was performed in a 200 μL buffer droplet in a petri dish. Data are represented as mean ± SD of individual worm bends per 30 sec (c) or pumping rates (d) with individual values shown as dots. P-values are presented in the figures with p > 0.05 in purple (unpaired t-test, two-sided except otherwise indicated as one-sided; unpaired t-test assuming unequal variance or equal variance based on F-test result (source data)). The numbers of analyzed worms are shown beneath the plots. e Survival curves of GFP1, GFP2, GFP3, and GFP4 from {glp-4(bn2); elo-6[kmg14(GFP::3xFLAG::elo-6(S2A))]} at 25 °C. The corresponding fluorescent images are in Supplementary Fig. 3h. GFP1 vs. GFP2-4, p = 0.0002, 1.1292E-08, 1.3645E-10; GFP2 vs. GFP3, p = 0.0222, GFP2 vs. GFP4, p = 0.0019; GFP3 vs. GFP4, p = 0.38 (Breslow test, two-sided). f Survival curves of GFP1, GFP2, GFP3, and GFP4 from {glp-1(e2141);elo-6[kmg14(GFP::3xFLAG::elo-6(S2A))]} at 25 °C. The corresponding fluorescent images are in Supplementary Fig. 3h. GFP1 vs. GFP2-4, p = 0.1678, 0.00006, 0.0041; GFP2 vs. GFP3, p = 0.0039, GFP2 vs. GFP4, p = 0.2405; GFP3 vs. GFP4, p = 0.0167 (Breslow test, two-sided). ∗∗∗∗p < 0.0001, ∗∗∗p < 0.001, ∗∗ p < 0.01, ∗p < 0.05, (ns) p > 0.05. Source data are provided as a Source Data file.