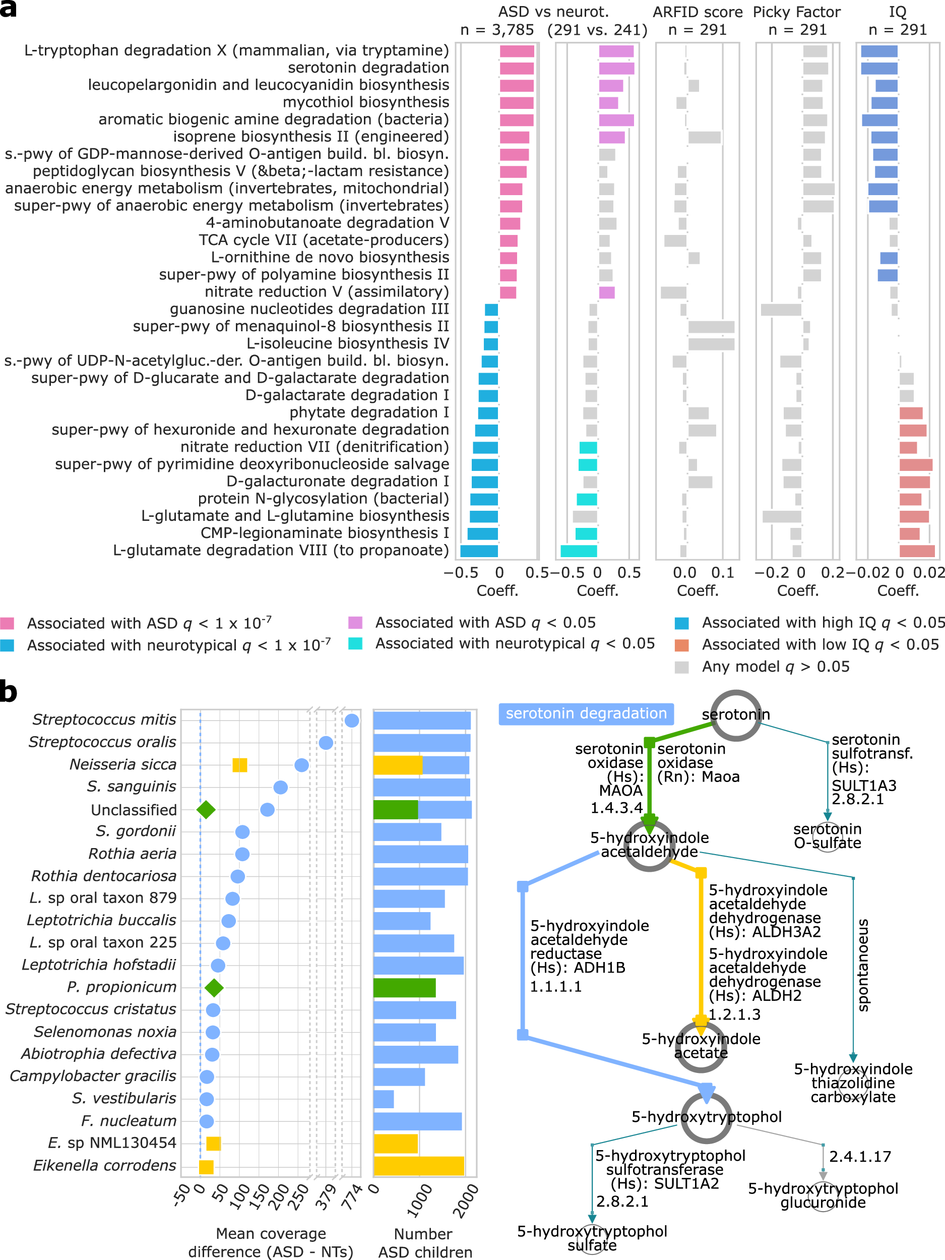
Fig. 5: Differential abundance of salivary microbiome-derived MetaCyc pathways between ASD children (N = 2139) and controls (N = 1646).
From: Large-scale metagenomic analysis of oral microbiomes reveals markers for autism spectrum disorders

a the top-15 ASD associated and the top-15 control associated (q < 10−7) MetaCyc pathways from a linear mixed model of ASD diagnosis adjusted for sex, age, genetic ancestry, sequencing depth, and alpha-diversity, and blocked by family ID. The beta from the same pathways is reported for an identical model on 291 ASD children with available diet information and 241 NTs, and linear models assessing the relationship between MetaCyc pathway and ARFID score, Picky Factor, and full-scale IQ on 291 ASD children. b (left) ASD-associated species contributing to EC numbers that are in the MetaCyc serotonin degradation pathway are reported, with the mean difference in enzyme coverage between ASD and NTs, and the number of ASD samples in which the contribution is observed. (right) the serotonin degradation MetaCyc pathway is reported. The three enzymes identified in microbial reads are highlighted.