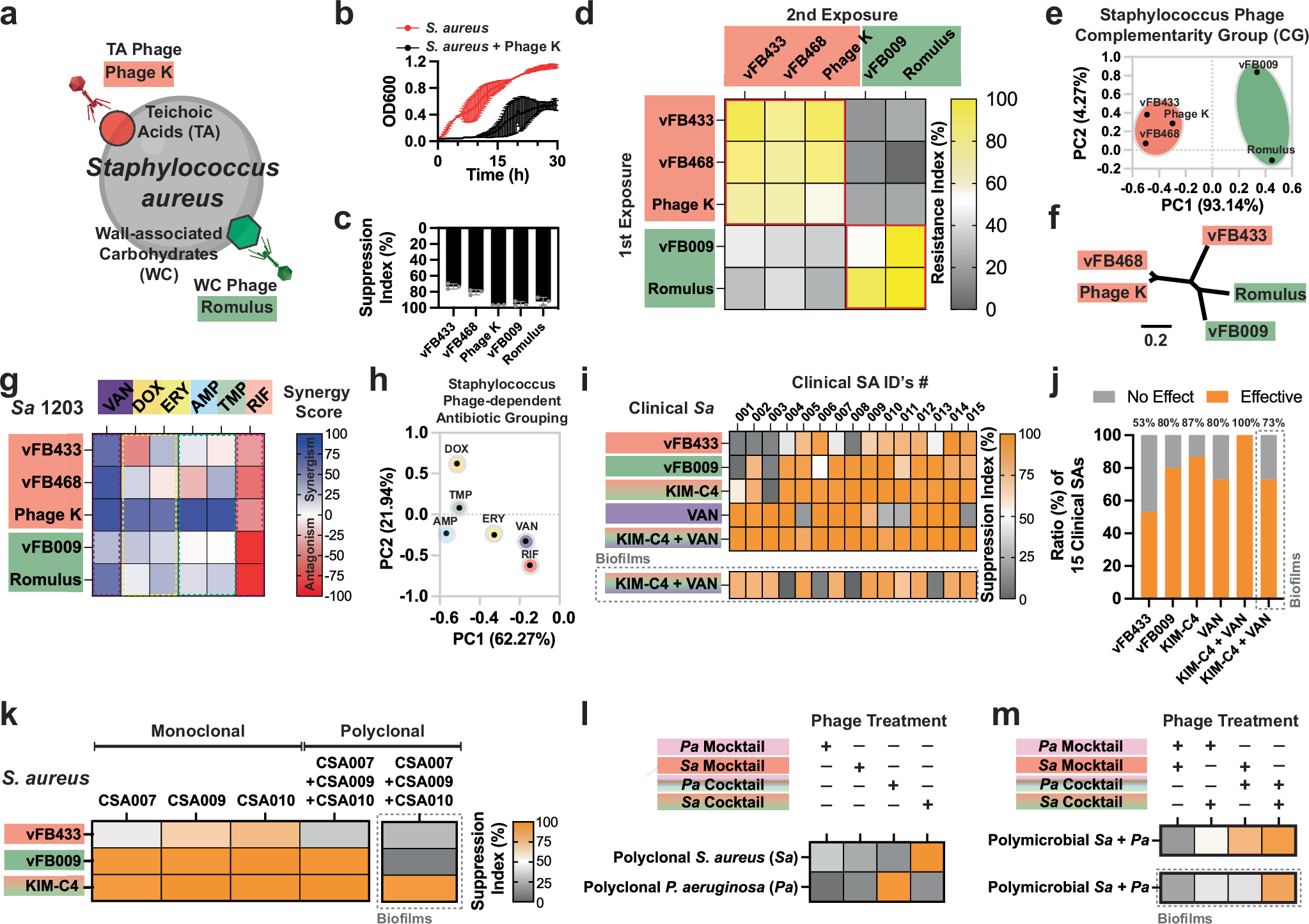
Fig. 6: Cocktails containing phages from multiple CGs reliably kill multi-drug-resistant clinical isolates of S. aureus and also are effective for polymicrobial infections.
From: A blueprint for broadly effective bacteriophage-antibiotic cocktails against bacterial infections

a Schematic model description of two major surface receptors involved in phage uptake by S. aureus. This schematic model was created in BioRender. Kim, K. (2023) BioRender.com/p71c092. b Growth curves for S. aureus strain 1203 following treatment with phage K. c Suppression Index for strain 1203 exposed to five different phages, each at an MOI of 100. All reported values in b and c are depicted from three independent experiments (n = 3) and associated error bars represent standard deviation from the mean. d Phage exposure matrix for strain 1203 initially exposed to one of five phages and then subsequently “re-exposed” to each of the same five phages, all at an MOI of 100. e PCA analysis, and f phylogenic dendrogram for these phages. g Synergic interaction matrix for 1203 exposed to combinations of phages and antibiotics simultaneously. VAN vancomycin 1.0 μg/ml, DOX doxycycline 0.05 μg/ml, ERY erythromycin 1.0 μg/ml, AMP ampicillin 0.1 μg/ml, TMP trimethoprim 1.0 μg/ml, RIF rifampin 0.03 μg/ml. h PCA data for the data in g. i Suppression Index for the individual phages vFB433, vFB009 (100 MOI each), a cocktail (KIM-C4) containing both phages (100 of combined MOIs), vancomycin (VAN), or and phage-antibiotic cocktail (KIM-C4 + VAN) grown in planktonic form or as biofilms. j Effectiveness Ratio (%) of 15 clinical S. aureus isolates to the treatments in i. k Suppression Index for monoclonal versus polyclonal S. aureus isolates cultures (CSA007, CSA009, CSA010) treated individually with a cocktail (KIM-C4) or its two constituent phages (vFB433, vFB009). l Suppression Index for polyclonal S. aureus (CSA007, CSA009, CSA010) or P. aeruginosa (CPA077, CPA086, CPA149) and m Suppression Index for polymicrobial S. aureus + P. aeruginosa isolates (all six strains) cultures treated individually with cocktails of phages with the different CGs or “mocktails” of phages sharing the same CG as controls. P. aeruginosa mocktail (KIM-M1) includes DMS3vir, KOR_P1, and KOR_P2. S. aureus mocktail (KIM-M2) includes vFB433 and vFB468. P. aeruginosa cocktail (KIM-C1) includes Luz24, PAML-31-1 and OMKO1. S. aureus cocktail (KIM-C4) includes vFB433 and vFB009. While the polyclonal S. aureus/P. aeruginosa isolates cultures include three clinical isolates each, the polymicrobial S. aureus and P. aeruginosa cultures include all six isolates. All data shown here are from triplicate independent results. The Suppression Index data in i, k, l, and m are shown as an average of triplicate independent results. Source data are provided as a Source Data file.