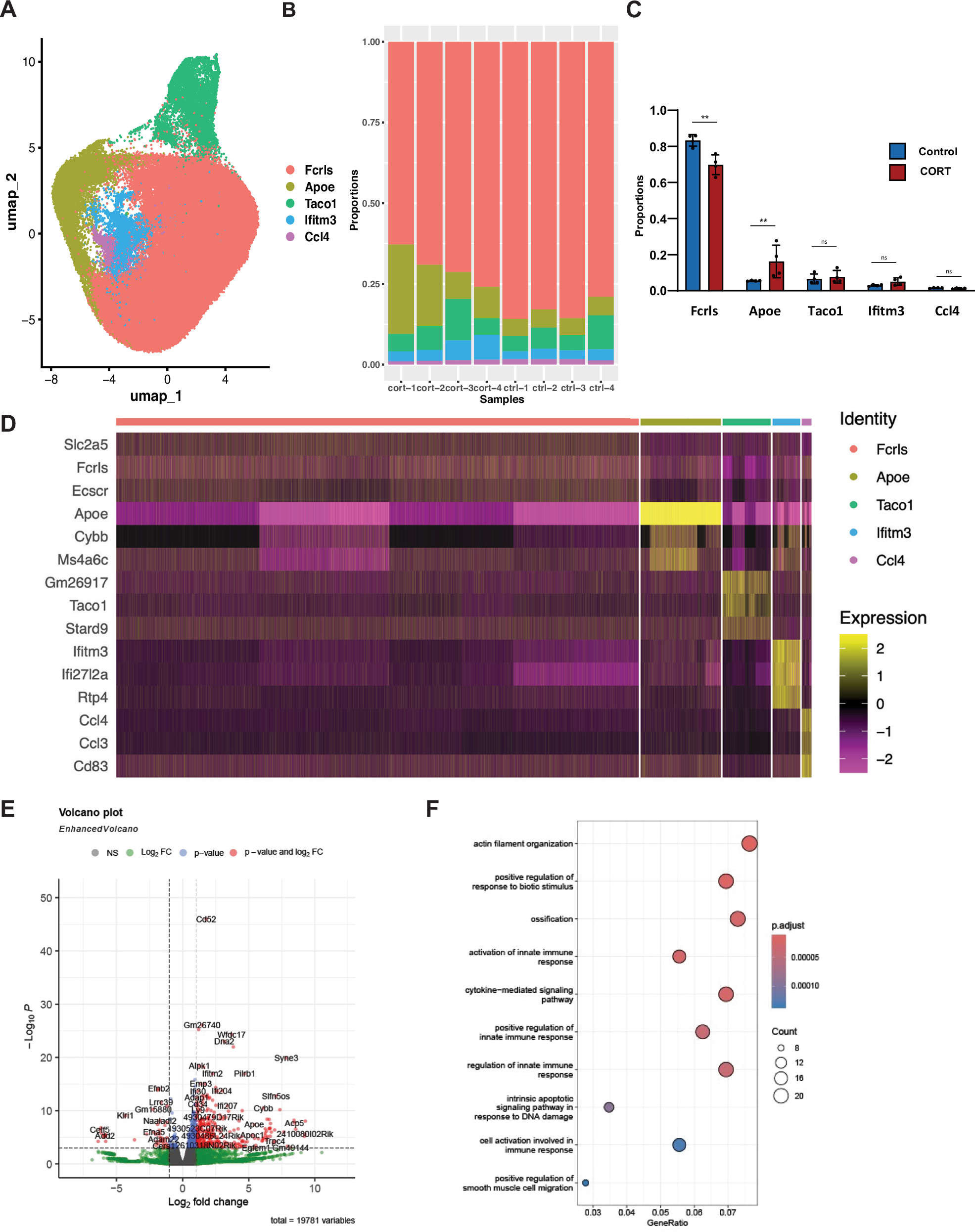
Fig. 3: Chronic CORT administration induces an Apoehigh microglia state.

A UMAP plot of 81,773 microglia isolated from the cerebral cortex of control and CORT mice, 4 replicates per condition, n = 4–5 mice per replicate. In total, 5 clusters of microglia were identified. All cell clusters are annotated with the marker gene that shows the highest cluster-specific expression relative to all other clusters. B Microglia cluster proportions for each of the 4 replicates of both the CORT and groups. C Differential abundance test for each microglia cluster performed with Speckle, showing that chronic CORT administration causes a significant decrease in the abundance of the Fcrlshigh cluster (two-tailed unpaired t-test, t(2) = −3.85, p = 0.00202, n = 4 samples) and a significant increase in the abundance of the Apoehigh cluster (two-tailed unpaired t-test, t(2) = 3.84, p = 0.00206, n = 4 samples). Data shown as means ± s.e.m. D Heat map showing the top genes that are upregulated in each cluster relative to all other clusters. E Volcano plot of genes identified by pseudobulk DEG analysis comparing the ctrl and CORT groups. Selected genes with log2-fold change > 1 and p < 10e−4 are labeled. P values adjusted for multiple comparisons as performed by the Libra run_de function. F Dot plot showing top 10 biological function GO terms identified by gene set enrichment analysis (GSEA) of DEGs from pseudobulk DEG analysis. GO terms are arranged in order of increasing adjusted p value. P values adjusted for multiple comparisons as performed by the clusterProfiler enrichGO function. A–F Source data provided in Supplementary Dataset 1.